XB-GENEPAGE-1001053
Gene Symbol: cetn3
Gene Name: centrin 3
|
Anatomy terms
|
| animal cap central nervous system ciliated cell ciliated epidermal cell cilium ectoderm egg endomesoderm head Keller explant whole organism |
|
Anatomy stages
|
| unfertilized egg stage to NF stage 66 |
| RNA-Seq and EST Transcriptome profiles | ???displayGene.tropicalis??? | ???displayGene.laevis???.L | ???displayGene.laevis???.S |
| RNA-Seq stage profile | Data from Owens et al. 2016 | Data from Session et al. 2016 | Data from Session et al. 2016 |
| ???displayGene.geoData??? | cetn3.L | cetn3.S | |
| Microarray Data | Data from Yanai et al. 2011 | Data from Yanai et al. 2011 | Data from Yanai et al. 2011 |
| Stage and Tissue Profiles | ||||||||
|
|
|
||||||
| Experimental Regulation (via RNA-seq) | ||
|
| ||
|
Source: Ding et al. 2017 (laevis) |
||
| Literature Images | Sort by: |
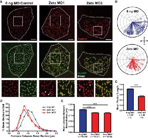
NF stage 65 to NF stage 66 Turk, et al. 2015 | NF stage 65 to NF stage 66 Turk, et al. 2015 |
