|
XB-PERS-998
Publications By Karen J Liu
???pagination.result.count??????pagination.result.page??? 1
|
Translating multiscale research in rare disease., Hooper KM, Justice MJ, Lek M, Liu KJ, Rauen KA., Dis Model Mech. June 1, 2024; 17 (6): |
|
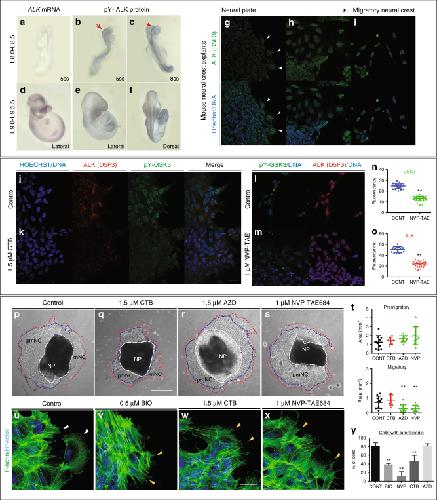
Anaplastic lymphoma kinase (alk), a neuroblastoma associated gene, is expressed in neural crest domains during embryonic development of Xenopus., Moreno MM, Barrell WB, Godwin A, Guille M, Liu KJ., Gene Expr Patterns. June 19, 2021; 40 119183. |
|
Novel truncating mutations in CTNND1 cause a dominant craniofacial and cardiac syndrome., Alharatani R, Ververi A, Beleza-Meireles A, Ji W, Mis E, Patterson QT, Griffin JN, Bhujel N, Chang CA, Dixit A, Konstantino M, Healy C, Hannan S, Neo N, Cash A, Li D, Bhoj E, Zackai EH, Cleaver R, Baralle D, McEntagart M, Newbury-Ecob R, Scott R, Hurst JA, Au PYB, Hosey MT, Khokha M, Marciano DK, Lakhani SA, Liu KJ., Hum Mol Genet. July 21, 2020; 29 (11): 1900-1921. |
|
Editorial: Xenopus Models of Organogenesis and Disease., Griffin JN, Liu KJ, Sempou E., Front Physiol. January 1, 2020; 11 534. |
|
Expression of the guanine nucleotide exchange factor, RAPGEF5, during mouse and human embryogenesis., Alharatani R, Griffin JN, Liu KJ., Gene Expr Patterns. December 1, 2019; 34 119057. |
|
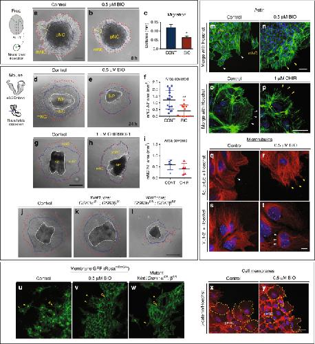
Glycogen synthase kinase 3 controls migration of the neural crest lineage in mouse and Xenopus., Gonzalez Malagon SG, Lopez Muñoz AM, Doro D, Bolger TG, Poon E, Tucker ER, Adel Al-Lami H, Krause M, Phiel CJ, Chesler L, Liu KJ., Nat Commun. March 19, 2018; 9 (1): 1126. |
|
RAPGEF5 Regulates Nuclear Translocation of β-Catenin., Griffin JN, Del Viso F, Duncan AR, Robson A, Hwang W, Kulkarni S, Liu KJ, Khokha MK., Dev Cell. January 22, 2018; 44 (2): 248-260.e4. |
|
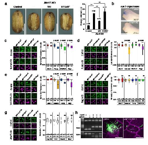
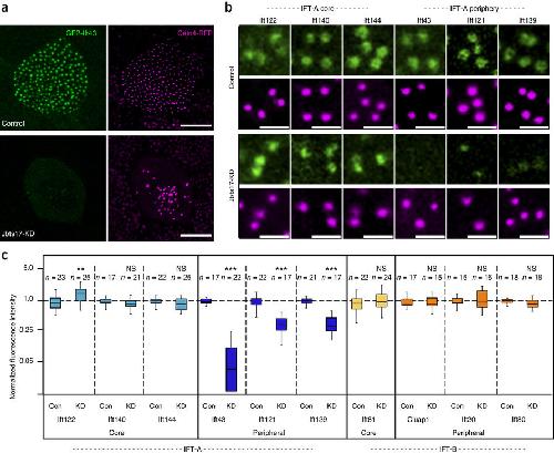
Corrigendum: The ciliopathy-associated CPLANE proteins direct basal body recruitment of intraflagellar transport machinery., Toriyama M, Lee C, Taylor SP, Duran I, Cohn DH, Bruel AL, Tabler JM, Drew K, Kelly MR, Kim S, Park TJ, Braun DA, Pierquin G, Biver A, Wagner K, Malfroot A, Panigrahi I, Franco B, Al-Lami HA, Yeung Y, Choi YJ, University of Washington Center for Mendelian Genomics, Duffourd Y, Faivre L, Rivière JB, Chen J, Liu KJ, Marcotte EM, Hildebrandt F, Thauvin-Robinet C, Krakow D, Jackson PK, Wallingford JB., Nat Genet. July 27, 2016; 48 (8): 970. |
|
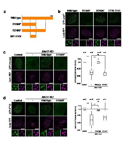
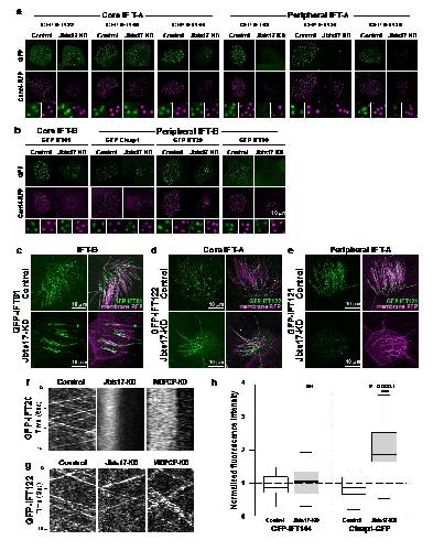
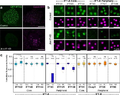
The ciliopathy-associated CPLANE proteins direct basal body recruitment of intraflagellar transport machinery., Toriyama M, Lee C, Taylor SP, Duran I, Cohn DH, Bruel AL, Tabler JM, Drew K, Kelly MR, Kim S, Park TJ, Braun DA, Pierquin G, Biver A, Wagner K, Malfroot A, Panigrahi I, Franco B, Al-Lami HA, Yeung Y, Choi YJ, University of Washington Center for Mendelian Genomics, Duffourd Y, Faivre L, Rivière JB, Chen J, Liu KJ, Marcotte EM, Hildebrandt F, Thauvin-Robinet C, Krakow D, Jackson PK, Wallingford JB., Nat Genet. June 1, 2016; 48 (6): 648-56. |
|
Hedgehog activity controls opening of the primary mouth., Tabler JM, Bolger TG, Wallingford J, Liu KJ., Dev Biol. December 1, 2014; 396 (1): 1-7. |
|
Xenopus: an ideal system for chemical genetics., Wheeler GN, Liu KJ., Genesis. March 1, 2012; 50 (3): 207-18. |
|
Electroporation of craniofacial mesenchyme., Tabler JM, Liu KJ., J Vis Exp. November 28, 2011; (57): e3381. |
|
Mesodermal Wnt signaling organizes the neural plate via Meis3., Elkouby YM, Elias S, Casey ES, Blythe SA, Tsabar N, Klein PS, Root H, Liu KJ, Frank D., Development. May 1, 2010; 137 (9): 1531-41. |
|
Xenopus., Wallingford JB, Liu KJ, Zheng Y., Curr Biol. March 23, 2010; 20 (6): R263-4. |
|
The planar cell polarity effector Fuz is essential for targeted membrane trafficking, ciliogenesis and mouse embryonic development., Gray RS, Abitua PB, Wlodarczyk BJ, Szabo-Rogers HL, Blanchard O, Lee I, Weiss GS, Liu KJ, Marcotte EM, Wallingford JB, Finnell RH., Nat Cell Biol. October 1, 2009; 11 (10): 1225-32. |
|
Dazap2 is required for FGF-mediated posterior neural patterning, independent of Wnt and Cdx function., Roche DD, Liu KJ, Harland RM, Monsoro-Burq AH., Dev Biol. September 1, 2009; 333 (1): 26-36. |
|
Cranial osteogenesis and suture morphology in Xenopus laevis: a unique model system for studying craniofacial development., Slater BJ, Liu KJ, Kwan MD, Quarto N, Longaker MT., PLoS One. January 1, 2009; 4 (1): e3914. |
|
Tissue engineering in cleft palate and other congenital malformations., Panetta NJ, Gupta DM, Slater BJ, Kwan MD, Liu KJ, Longaker MT., Pediatr Res. May 1, 2008; 63 (5): 545-51. |
|
Chemical rescue of cleft palate and midline defects in conditional GSK-3beta mice., Liu KJ, Arron JR, Stankunas K, Crabtree GR, Longaker MT., Nature. March 1, 2007; 446 (7131): 79-82. |
|
Inhibition of neurogenesis by SRp38, a neuroD-regulated RNA-binding protein., Liu KJ, Harland RM., Development. April 1, 2005; 132 (7): 1511-23. |
|
Cloning and characterization of Xenopus Id4 reveals differing roles for Id genes., Liu KJ, Harland RM., Dev Biol. December 15, 2003; 264 (2): 339-51. |
|
Use of large-scale expression cloning screens in the Xenopus laevis tadpole to identify gene function., Grammer TC, Liu KJ, Mariani FV, Harland RM., Dev Biol. December 15, 2000; 228 (2): 197-210. |
???pagination.result.page??? 1
