Click here to close Hello! We notice that you are using Internet Explorer, which is not supported by Xenbase and may cause the site to display incorrectly. We suggest using a current version of Chrome, FireFox, or Safari.

Profile Publications (13)
XB-PERS-900

Publications By Derek L. Stemple

???pagination.result.count???

???pagination.result.page??? 1


Xenopus mutant reveals necessity of rax for specifying the eye field which otherwise forms tissue with telencephalic and diencephalic character., Fish MB, Nakayama T, Fisher M, Hirsch N, Cox A, Reeder R, Carruthers S, Hall A, Stemple DL, Grainger RM., Dev Biol. November 15, 2014; 395 (2): 317-330.   


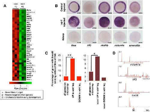
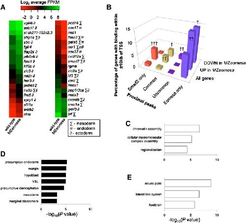
Global identification of Smad2 and Eomesodermin targets in zebrafish identifies a conserved transcriptional network in mesendoderm and a novel role for Eomesodermin in repression of ectodermal gene expression., Nelson AC, Cutty SJ, Niini M, Stemple DL, Flicek P, Houart C, Bruce AE, Wardle FC., BMC Biol. October 3, 2014; 12 81.   


New insights into the maternal to zygotic transition., Langley AR, Smith JC, Stemple DL, Harvey SA., Development. October 1, 2014; 141 (20): 3834-41.


An integrated functional genomics approach identifies the regulatory network directed by brachyury (T) in chordoma., Nelson AC, Pillay N, Henderson S, Presneau N, Tirabosco R, Halai D, Berisha F, Flicek P, Stemple DL, Stern CD, Wardle FC, Flanagan AM., J Pathol. November 1, 2012; 228 (3): 274-85.


Characterization of a novel Xenopus tropicalis cell line as a model for in vitro studies., Sinzelle L, Thuret R, Hwang HY, Herszberg B, Paillard E, Bronchain OJ, Stemple DL, Dhorne-Pollet S, Pollet N., Genesis. March 1, 2012; 50 (3): 316-24.   


Genetic analysis of Xenopus tropicalis., Geach TJ, Stemple DL, Zimmerman LB., Methods Mol Biol. January 1, 2012; 917 69-110.


A genetic map of Xenopus tropicalis., Wells DE, Gutierrez L, Xu Z, Krylov V, Macha J, Blankenburg KP, Hitchens M, Bellot LJ, Spivey M, Stemple DL, Kowis A, Ye Y, Pasternak S, Owen J, Tran T, Slavikova R, Tumova L, Tlapakova T, Seifertova E, Scherer SE, Sater AK., Dev Biol. June 1, 2011; 354 (1): 1-8.   


A comparative survey of the frequency and distribution of polymorphism in the genome of Xenopus tropicalis., Showell C, Carruthers S, Hall A, Pardo-Manuel de Villena F, Stemple D, Conlon FL., PLoS One. January 1, 2011; 6 (8): e22392.   


Genetic screens for mutations affecting development of Xenopus tropicalis., Goda T, Abu-Daya A, Carruthers S, Clark MD, Stemple DL, Zimmerman LB., PLoS Genet. June 1, 2006; 2 (6): e91.   


Genetic and genomic prospects for Xenopus tropicalis research., Carruthers S, Stemple DL., Semin Cell Dev Biol. February 1, 2006; 17 (1): 146-53.


Repression of nodal expression by maternal B1-type SOXs regulates germ layer formation in Xenopus and zebrafish., Zhang C, Basta T, Hernandez-Lagunas L, Simpson P, Stemple DL, Artinger KB, Klymkowsky MW., Dev Biol. September 1, 2004; 273 (1): 23-37.


Nodal signaling and vertebrate germ layer formation., Weng W, Stemple DL., Birth Defects Res C Embryo Today. November 1, 2003; 69 (4): 325-32.


Vertebrate development: the fast track to nodal signalling., Stemple DL., Curr Biol. November 16, 2000; 10 (22): R843-6.

???pagination.result.page??? 1