Click here to close Hello! We notice that you are using Internet Explorer, which is not supported by Xenbase and may cause the site to display incorrectly. We suggest using a current version of Chrome, FireFox, or Safari.

Profile Publications (47)
XB-PERS-861

Publications By Carole LaBonne

???pagination.result.count???

???pagination.result.page??? 1


Wdr5 and Myc cooperate to regulate formation of neural crest stem cells., Compton K, Barter E, LaBonne C., Development. January 15, 2026; 153 (2):   


Krüppel-like factors play essential roles in regulating pluripotency and the formation of neural crest stem cells., Rigney S, York JR, LaBonne C., Development. May 1, 2025; 152 (9):   


Shared features of blastula and neural crest stem cells evolved at the base of vertebrates., York JR, Rao A, Huber PB, Schock EN, Montequin A, Rigney S, LaBonne C., Nat Ecol Evol. September 26, 2024; 8 (9): 1680-1692.


SoxB1 transcription factors are essential for initiating and maintaining neural plate border gene expression., Schock EN, York JR, Li AP, Tu AY, LaBonne C., Development. July 15, 2024; 151 (14):   


BET activity plays an essential role in control of stem cell attributes in Xenopus., Huber PB, Rao A, LaBonne C., Development. July 1, 2024; 151 (13):   


Production and characterization of monoclonal antibodies to Xenopus proteins., Horr B, Kurtz R, Pandey A, Hoffstrom BG, Schock E, LaBonne C, Alfandari D., Development. February 15, 2023; 150 (4):   


Production and characterization of monoclonal antibodies to xenopus proteins., Horr B, Kurtz R, Pandey A, Hoffstrom BG, Schock E, LaBonne C, Alfandari D., Development. February 14, 2023;   


Small molecule-mediated reprogramming of Xenopus blastula stem cells to a neural crest state., Huber PB, LaBonne C., Dev Biol. January 25, 2023; 505 34-41.   


Quantitative analysis of transcriptome dynamics provides novel insights into developmental state transitions., Johnson K, Freedman S, Braun R, LaBonne C., BMC Genomics. October 23, 2022; 23 (1): 723.   


Metal ion fluxes controlling amphibian fertilization., Seeler JF, Sharma A, Zaluzec NJ, Bleher R, Lai B, Schultz EG, Hoffman BM, LaBonne C, Woodruff TK, O'Halloran TV., Nat Chem. July 1, 2021; 13 (7): 683-691.   


A transition from SoxB1 to SoxE transcription factors is essential for progression from pluripotent blastula cells to neural crest cells., Buitrago-Delgado E, Schock EN, Nordin K, LaBonne C., Dev Biol. December 15, 2018; 444 (2): 50-61.   


Histone deacetylase activity has an essential role in establishing and maintaining the vertebrate neural crest., Rao A, LaBonne C., Development. August 8, 2018; 145 (15):   


FGF mediated MAPK and PI3K/Akt Signals make distinct contributions to pluripotency and the establishment of Neural Crest., Geary L, LaBonne C., Elife. January 19, 2018; 7   


Modeling human development and disease in Xenopus. Preface., LaBonne C, Zorn AM., Dev Biol. December 15, 2015; 408 (2): 179.


NEURODEVELOPMENT. Shared regulatory programs suggest retention of blastula-stage potential in neural crest cells., Buitrago-Delgado E, Nordin K, Rao A, Geary L, LaBonne C., Science. June 19, 2015; 348 (6241): 1332-5.


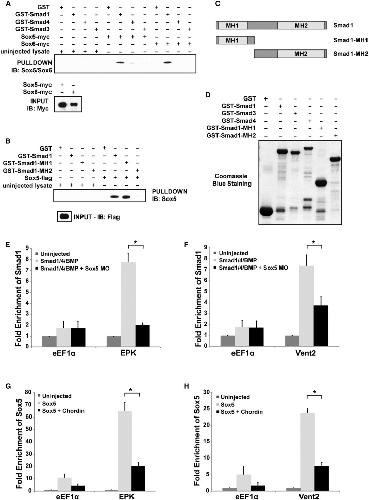
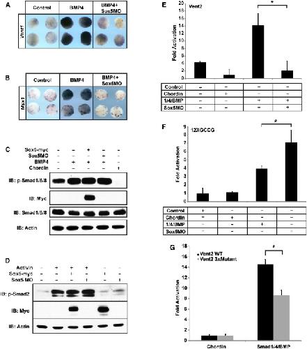
Sox5 Is a DNA-binding cofactor for BMP R-Smads that directs target specificity during patterning of the early ectoderm., Nordin K, LaBonne C., Dev Cell. November 10, 2014; 31 (3): 374-382.   


Setting appropriate boundaries: fate, patterning and competence at the neural plate border., Groves AK, LaBonne C., Dev Biol. May 1, 2014; 389 (1): 2-12.   


Time-lapse X-ray phase-contrast microtomography for in vivo imaging and analysis of morphogenesis., Moosmann J, Ershov A, Weinhardt V, Baumbach T, Prasad MS, LaBonne C, Xiao X, Kashef J, Hofmann R., Nat Protoc. February 1, 2014; 9 (2): 294-304.   


X-ray phase-contrast in vivo microtomography probes new aspects of Xenopus gastrulation., Moosmann J, Ershov A, Altapova V, Baumbach T, Prasad MS, LaBonne C, Xiao X, Kashef J, Hofmann R., Nature. May 16, 2013; 497 (7449): 374-7.   


Interactions between Twist and other core epithelial-mesenchymal transition factors are controlled by GSK3-mediated phosphorylation., Lander R, Nasr T, Ochoa SD, Nordin K, Prasad MS, Labonne C., Nat Commun. January 1, 2013; 4 1542.


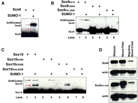
SUMOylated SoxE factors recruit Grg4 and function as transcriptional repressors in the neural crest., Lee PC, Taylor-Jaffe KM, Nordin KM, Prasad MS, Lander RM, LaBonne C., J Cell Biol. September 3, 2012; 198 (5): 799-813.   


Induction of the neural crest state: control of stem cell attributes by gene regulatory, post-transcriptional and epigenetic interactions., Prasad MS, Sauka-Spengler T, LaBonne C., Dev Biol. June 1, 2012; 366 (1): 10-21.


Preface: the neural crest--from stem cell formation to migration and differentiation., Bronner ME, LaBonne C., Dev Biol. June 1, 2012; 366 (1): 1.


The LIM adaptor protein LMO4 is an essential regulator of neural crest development., Ochoa SD, Salvador S, LaBonne C., Dev Biol. January 15, 2012; 361 (2): 313-25.   


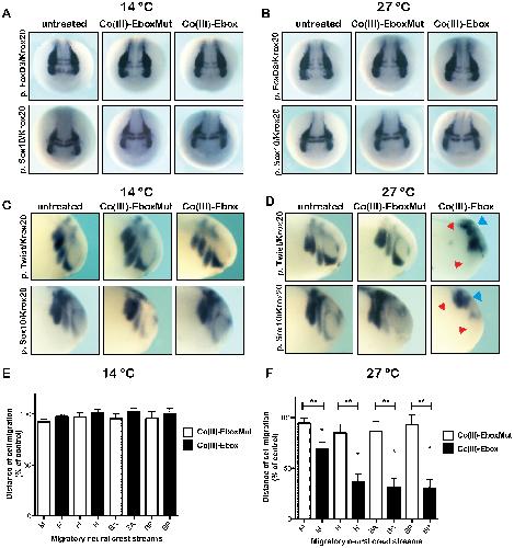
Targeted inactivation of Snail family EMT regulatory factors by a Co(III)-Ebox conjugate., Harney AS, Meade TJ, LaBonne C., PLoS One. January 1, 2012; 7 (2): e32318.   


The F-box protein Ppa is a common regulator of core EMT factors Twist, Snail, Slug, and Sip1., Lander R, Nordin K, LaBonne C., J Cell Biol. July 11, 2011; 194 (1): 17-25.   


SoxE factors as multifunctional neural crest regulatory factors., Haldin CE, LaBonne C., Int J Biochem Cell Biol. March 1, 2010; 42 (3): 441-4.


Targeted inhibition of Snail family zinc finger transcription factors by oligonucleotide-Co(III) Schiff base conjugate., Harney AS, Lee J, Manus LM, Wang P, Ballweg DM, LaBonne C, Meade TJ., Proc Natl Acad Sci U S A. August 18, 2009; 106 (33): 13667-72.


SUMO weighs in on a photoreceptor finish., LaBonne C., Dev Cell. February 1, 2009; 16 (2): 165-6.


Modulating the activity of neural crest regulatory factors., Taylor KM, LaBonne C., Curr Opin Genet Dev. August 1, 2007; 17 (4): 326-31.   


Neural induction in Xenopus requires inhibition of Wnt-beta-catenin signaling., Heeg-Truesdell E, LaBonne C., Dev Biol. October 1, 2006; 298 (1): 71-86.   


Slug stability is dynamically regulated during neural crest development by the F-box protein Ppa., Vernon AE, LaBonne C., Development. September 1, 2006; 133 (17): 3359-70.   


Wnt signaling: a shaggy dogma tale., Heeg-Truesdell E, LaBonne C., Curr Biol. January 24, 2006; 16 (2): R62-4.


SoxE factors function equivalently during neural crest and inner ear development and their activity is regulated by SUMOylation., Taylor KM, Labonne C., Dev Cell. November 1, 2005; 9 (5): 593-603.   


Xenopus Id3 is required downstream of Myc for the formation of multipotent neural crest progenitor cells., Light W, Vernon AE, Lasorella A, Iavarone A, LaBonne C., Development. April 1, 2005; 132 (8): 1831-41.   


Tumor metastasis: a new twist on epithelial-mesenchymal transitions., Vernon AE, LaBonne C., Curr Biol. September 7, 2004; 14 (17): R719-21.


A slug, a fox, a pair of sox: transcriptional responses to neural crest inducing signals., Heeg-Truesdell E, LaBonne C., Birth Defects Res C Embryo Today. June 1, 2004; 72 (2): 124-39.   


The protooncogene c-myc is an essential regulator of neural crest formation in xenopus., Bellmeyer A, Krase J, Lindgren J, LaBonne C., Dev Cell. June 1, 2003; 4 (6): 827-39.   


Vertebrate development: wnt signals at the crest., LaBonne C., Curr Biol. October 29, 2002; 12 (21): R743-4.


Snail-related transcriptional repressors are required in Xenopus for both the induction of the neural crest and its subsequent migration., LaBonne C, Bronner-Fraser M., Dev Biol. May 1, 2000; 221 (1): 195-205.   


Noelin-1 is a secreted glycoprotein involved in generation of the neural crest., Barembaum M, Moreno TA, LaBonne C, Sechrist J, Bronner-Fraser M., Nat Cell Biol. April 1, 2000; 2 (4): 219-25.


Molecular mechanisms of neural crest formation., LaBonne C, Bronner-Fraser M., Annu Rev Cell Dev Biol. January 1, 1999; 15 81-112.


Induction and patterning of the neural crest, a stem cell-like precursor population., LaBonne C, Bronner-Fraser M., J Neurobiol. August 1, 1998; 36 (2): 175-89.   


Neural crest induction in Xenopus: evidence for a two-signal model., LaBonne C, Bronner-Fraser M., Development. July 1, 1998; 125 (13): 2403-14.   


Localization of MAP kinase activity in early Xenopus embryos: implications for endogenous FGF signaling., LaBonne C, Whitman M., Dev Biol. March 1, 1997; 183 (1): 9-20.


Role of MAP kinase in mesoderm induction and axial patterning during Xenopus development., LaBonne C, Burke B, Whitman M., Development. May 1, 1995; 121 (5): 1475-86.


Mesoderm induction by activin requires FGF-mediated intracellular signals., LaBonne C, Whitman M., Development. February 1, 1994; 120 (2): 463-72.

???pagination.result.page??? 1