Click here to close Hello! We notice that you are using Internet Explorer, which is not supported by Xenbase and may cause the site to display incorrectly. We suggest using a current version of Chrome, FireFox, or Safari.

Profile Publications (42)
XB-PERS-850

Publications By Peter S Klein

???pagination.result.count???

???pagination.result.page??? 1


Chromatin accessibility and histone acetylation in the regulation of competence in early development., Esmaeili M, Blythe SA, Tobias JW, Zhang K, Yang J, Klein PS., Dev Biol. June 1, 2020; 462 (1): 20-35.   


Single Cell Proteomics by Data-Independent Acquisition To Study Embryonic Asymmetry in Xenopus laevis., Saha-Shah A, Esmaeili M, Sidoli S, Hwang H, Yang J, Klein PS, Garcia BA., Anal Chem. July 16, 2019; 91 (14): 8891-8899.   


Novel functions of the ubiquitin-independent proteasome system in regulating Xenopus germline development., Hwang H, Jin Z, Krishnamurthy VV, Saha A, Klein PS, Garcia B, Mei W, King ML, Zhang K, Yang J., Development. April 23, 2019; 146 (8):   


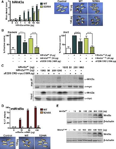
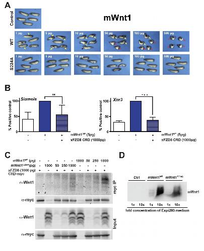
Non-acylated Wnts Can Promote Signaling., Speer KF, Sommer A, Tajer B, Mullins MC, Klein PS, Lemmon MA., Cell Rep. January 22, 2019; 26 (4): 875-883.e5.   


Collagenoma in an African Clawed Frog (Xenopus laevis)., Johnston JM, Philips BH, Carty AJ, Klein PS, Brice AK., Comp Med. February 1, 2016; 66 (1): 21-4.


Evaluation of Presurgical Skin Preparation Agents in African Clawed Frogs (Xenopus laevis)., Philips BH, Crim MJ, Hankenson FC, Steffen EK, Klein PS, Brice AK, Carty AJ., J Am Assoc Lab Anim Sci. November 1, 2015; 54 (6): 788-98.


Regulation of primitive hematopoiesis by class I histone deacetylases., Shah RR, Koniski A, Shinde M, Blythe SA, Fass DM, Haggarty SJ, Palis J, Klein PS., Dev Dyn. February 1, 2013; 242 (2): 108-21.   


An essential role for transcription before the MBT in Xenopus laevis., Skirkanich J, Luxardi G, Yang J, Kodjabachian L, Klein PS., Dev Biol. September 15, 2011; 357 (2): 478-91.   


Identifying an uptake mechanism for the antiepileptic and bipolar disorder treatment valproic acid using the simple biomedical model Dictyostelium., Terbach N, Shah R, Kelemen R, Klein PS, Gordienko D, Brown NA, Wilkinson CJ, Williams RS., J Cell Sci. July 1, 2011; 124 (Pt 13): 2267-76.


The poly(rC)-binding protein alphaCP2 is a noncanonical factor in X. laevis cytoplasmic polyadenylation., Vishnu MR, Sumaroka M, Klein PS, Liebhaber SA., RNA. May 1, 2011; 17 (5): 944-56.


Effect of Inhibiting Histone Deacetylase with Short-Chain Carboxylic Acids and Their Hydroxamic Acid Analogs on Vertebrate Development and Neuronal Chromatin., Fass DM, Shah R, Ghosh B, Hennig K, Norton S, Zhao WN, Reis SA, Klein PS, Mazitschek R, Maglathlin RL, Lewis TA, Haggarty SJ., ACS Med Chem Lett. October 8, 2010; 2 (1): 39-42.


beta-Catenin primes organizer gene expression by recruiting a histone H3 arginine 8 methyltransferase, Prmt2., Blythe SA, Cha SW, Tadjuidje E, Heasman J, Klein PS., Dev Cell. August 17, 2010; 19 (2): 220-31.   


Mesodermal Wnt signaling organizes the neural plate via Meis3., Elkouby YM, Elias S, Casey ES, Blythe SA, Tsabar N, Klein PS, Root H, Liu KJ, Frank D., Development. May 1, 2010; 137 (9): 1531-41.   


Arginine methylation of vasa protein is conserved across phyla., Kirino Y, Vourekas A, Kim N, de Lima Alves F, Rappsilber J, Klein PS, Jongens TA, Mourelatos Z., J Biol Chem. March 12, 2010; 285 (11): 8148-54.


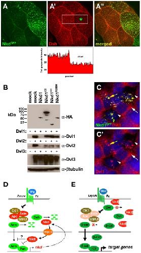
Mutations in the human naked cuticle homolog NKD1 found in colorectal cancer alter Wnt/Dvl/beta-catenin signaling., Guo J, Cagatay T, Zhou G, Chan CC, Blythe S, Suyama K, Zheng L, Pan K, Qian C, Hamelin R, Thibodeau SN, Klein PS, Wharton KA, Liu W., PLoS One. November 24, 2009; 4 (11): e7982.   


Chromatin immunoprecipitation in early Xenopus laevis embryos., Blythe SA, Reid CD, Kessler DS, Klein PS., Dev Dyn. June 1, 2009; 238 (6): 1422-32.


Arginine methylation of Piwi proteins catalysed by dPRMT5 is required for Ago3 and Aub stability., Kirino Y, Kim N, de Planell-Saguer M, Khandros E, Chiorean S, Klein PS, Rigoutsos I, Jongens TA, Mourelatos Z., Nat Cell Biol. May 1, 2009; 11 (5): 652-8.   


Kermit 2/XGIPC, an IGF1 receptor interacting protein, is required for IGF signaling in Xenopus eye development., Wu J, O'Donnell M, Gitler AD, Klein PS., Development. September 1, 2006; 133 (18): 3651-60.   


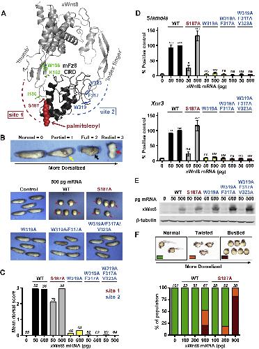
Phosphorylation of frizzled-3., Yanfeng WA, Tan C, Fagan RJ, Klein PS., J Biol Chem. April 28, 2006; 281 (17): 11603-9.


Association of valproate-induced teratogenesis with histone deacetylase inhibition in vivo., Gurvich N, Berman MG, Wittner BS, Gentleman RC, Klein PS, Green JB., FASEB J. July 1, 2005; 19 (9): 1166-8.


Switching on a signaling pathway with an organoruthenium complex., Williams DS, Atilla GE, Bregman H, Arzoumanian A, Klein PS, Meggers E., Angew Chem Int Ed Engl. March 18, 2005; 44 (13): 1984-7.


Neural crest induction by the canonical Wnt pathway can be dissociated from anterior-posterior neural patterning in Xenopus., Wu J, Yang J, Klein PS., Dev Biol. March 1, 2005; 279 (1): 220-32.


Cdx1 inhibits human colon cancer cell proliferation by reducing beta-catenin/T-cell factor transcriptional activity., Guo RJ, Huang E, Ezaki T, Patel N, Sinclair K, Wu J, Klein P, Suh ER, Lynch JP., J Biol Chem. August 27, 2004; 279 (35): 36865-75.


PP2A:B56epsilon is required for Wnt/beta-catenin signaling during embryonic development., Yang J, Wu J, Tan C, Klein PS., Development. December 1, 2003; 130 (23): 5569-78.   


SANE, a novel LEM domain protein, regulates bone morphogenetic protein signaling through interaction with Smad1., Raju GP, Dimova N, Klein PS, Huang HC., J Biol Chem. January 3, 2003; 278 (1): 428-37.


Beta-catenin/Tcf-regulated transcription prior to the midblastula transition., Yang J, Tan C, Darken RS, Wilson PA, Klein PS., Development. December 1, 2002; 129 (24): 5743-52.


Wnt-1 but not epidermal growth factor induces beta-catenin/T-cell factor-dependent transcription in esophageal cancer cells., Mizushima T, Nakagawa H, Kamberov YG, Wilder EL, Klein PS, Rustgi AK., Cancer Res. January 1, 2002; 62 (1): 277-82.


Kermit, a frizzled interacting protein, regulates frizzled 3 signaling in neural crest development., Tan C, Deardorff MA, Saint-Jeannet JP, Yang J, Arzoumanian A, Klein PS., Development. October 1, 2001; 128 (19): 3665-74.   


A role for frizzled 3 in neural crest development., Deardorff MA, Tan C, Saint-Jeannet JP, Klein PS., Development. October 1, 2001; 128 (19): 3655-63.   


Histone deacetylase is a direct target of valproic acid, a potent anticonvulsant, mood stabilizer, and teratogen., Phiel CJ, Zhang F, Huang EY, Guenther MG, Lazar MA, Klein PS., J Biol Chem. September 28, 2001; 276 (39): 36734-41.   


Regulation of eye development by frizzled signaling in Xenopus., Rasmussen JT, Deardorff MA, Tan C, Rao MS, Klein PS, Vetter ML., Proc Natl Acad Sci U S A. March 27, 2001; 98 (7): 3861-6.   


Dishevelled phosphorylation, subcellular localization and multimerization regulate its role in early embryogenesis., Rothbächer U, Laurent MN, Deardorff MA, Klein PS, Cho KW, Fraser SE., EMBO J. March 1, 2000; 19 (5): 1010-22.


naked cuticle encodes an inducible antagonist of Wnt signalling., Zeng W, Wharton KA, Mack JA, Wang K, Gadbaw M, Suyama K, Klein PS, Scott MP., Nature. February 17, 2000; 403 (6771): 789-95.


Regulation of glycogen synthase kinase 3beta and downstream Wnt signaling by axin., Hedgepeth CM, Deardorff MA, Rankin K, Klein PS., Mol Cell Biol. October 1, 1999; 19 (10): 7147-57.


Xenopus frizzled-2 is expressed highly in the developing eye, otic vesicle and somites., Deardorff MA, Klein PS., Mech Dev. September 1, 1999; 87 (1-2): 229-33.   


Xenopus axin interacts with glycogen synthase kinase-3 beta and is expressed in the anterior midbrain., Hedgepeth CM, Deardorff MA, Klein PS., Mech Dev. February 1, 1999; 80 (2): 147-51.   


Frizzled-8 is expressed in the Spemann organizer and plays a role in early morphogenesis., Deardorff MA, Tan C, Conrad LJ, Klein PS., Development. July 1, 1998; 125 (14): 2687-700.   


Activation of the Wnt signaling pathway: a molecular mechanism for lithium action., Hedgepeth CM, Conrad LJ, Zhang J, Huang HC, Lee VM, Klein PS., Dev Biol. May 1, 1997; 185 (1): 82-91.   


A molecular mechanism for the effect of lithium on development., Klein PS, Melton DA., Proc Natl Acad Sci U S A. August 6, 1996; 93 (16): 8455-9.


Translational control of activin in Xenopus laevis embryos., Klein PS, Melton DA., Dev Genet. January 1, 1995; 17 (1): 55-64.


Induction of mesoderm in Xenopus laevis embryos by translation initiation factor 4E., Klein PS, Melton DA., Science. August 5, 1994; 265 (5173): 803-6.


Hormonal regulation of embryogenesis: the formation of mesoderm in Xenopus laevis., Klein PS, Melton DA., Endocr Rev. June 1, 1994; 15 (3): 326-41.

???pagination.result.page??? 1