|
XB-PERS-849
Publications By Michael F. Romero
???pagination.result.count??????pagination.result.page??? 1 2 ???pagination.result.next???
|
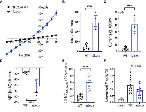
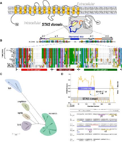
Disorder within order: Identification of the disordered loop of STAS domain as the inhibitory domain in SLC26A9 chloride channel., Chen AP, Holmes H, Decker JW, Chang MH, Romero MF., J Biol Chem. February 26, 2024; 301 (2): 108145. |
|
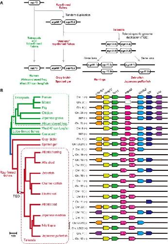
Functional divergence in solute permeability between ray-finned fish-specific paralogs of aqp10., Imaizumi G, Ushio K, Nishihara H, Braasch I, Watanabe E, Kumagai S, Furuta T, Matsuzaki K, Romero MF, Kato A, Nagashima A., Genome Biol Evol. January 5, 2024; 16 (1): |
|
Boric acid transport activity of marine teleost aquaporins expressed in Xenopus oocytes., Kumagai S, Watanabe E, Hayashi N, Kimura Y, Kamiya T, Nagashima A, Ushio K, Imaizumi G, Kim J, Munakata K, Umezawa T, Hirose S, Kasai K, Fujiwara T, Romero MF, Kato A., Physiol Rep. March 1, 2023; 11 (6): e15655. |
|
Seawater fish use an electrogenic boric acid transporter, Slc4a11A, for boric acid excretion by the kidney., Kato A, Kimura Y, Kurita Y, Chang MH, Kasai K, Fujiwara T, Hirata T, Doi H, Hirose S, Romero MF., J Biol Chem. January 23, 2022; 299 (1): 102740. |
|
Boric acid transport activity of human aquaporins expressed in Xenopus oocytes., Ushio K, Watanabe E, Kamiya T, Nagashima A, Furuta T, Imaizumi G, Fujiwara T, Romero MF, Kato A., Physiol Rep. January 1, 2022; 10 (1): e15164. |
|
Cl- and H+ coupling properties and subcellular localizations of wildtype and disease-associated variants of the voltage-gated Cl-/H+ exchanger ClC-5., Chang MH, Brown MR, Liu Y, Gainullin VG, Harris PC, Romero MF, Lieske JC., J Biol Chem. February 7, 2020; 295 (6): 1464-1473. |
|
Specialized stellate cells offer a privileged route for rapid water flux in Drosophila renal tubule., Cabrero P, Terhzaz S, Dornan AJ, Ghimire S, Holmes HL, Turin DR, Romero MF, Davies SA, Dow JAT., Proc Natl Acad Sci U S A. January 21, 2020; 117 (3): 1779-1787. |
|
Cloning, function, and localization of human, canine, and Drosophila ZIP10 (SLC39A10), a Zn2+ transporter., Landry GM, Furrow E, Holmes HL, Hirata T, Kato A, Williams P, Strohmaier K, Gallo CJR, Chang M, Pandey MK, Jiang H, Bansal A, Franz MC, Montalbetti N, Alexander MP, Cabrero P, Dow JAT, DeGrado TR, Romero MF., Am J Physiol Renal Physiol. February 1, 2019; 316 (2): F263-F273. |
|
Na+ /H+ exchange via the Drosophila vesicular glutamate transporter mediates activity-induced acid efflux from presynaptic terminals., Rossano AJ, Kato A, Minard KI, Romero MF, Macleod GT., J Physiol. February 1, 2017; 595 (3): 805-824. |
|
Insulin and SGK1 reduce the function of Na+/monocarboxylate transporter 1 (SMCT1/SLC5A8)., López-Barradas A, González-Cid T, Vázquez N, Gavi-Maza M, Reyes-Camacho A, Velázquez-Villegas LA, Ramírez V, Zandi-Nejad K, Mount DB, Torres N, Tovar AR, Romero MF, Gamba G, Plata C., Am J Physiol Cell Physiol. November 1, 2016; 311 (5): C720-C734. |
|
Sulfate transporters involved in sulfate secretion in the kidney are localized in the renal proximal tubule II of the elephant fish (Callorhinchus milii)., Hasegawa K, Kato A, Watanabe T, Takagi W, Romero MF, Bell JD, Toop T, Donald JA, Hyodo S., Am J Physiol Regul Integr Comp Physiol. July 1, 2016; 311 (1): R66-78. |
|
Transport proteins NHA1 and NHA2 are essential for survival, but have distinct transport modalities., Chintapalli VR, Kato A, Henderson L, Hirata T, Woods DJ, Overend G, Davies SA, Romero MF, Dow JA., Proc Natl Acad Sci U S A. September 15, 2015; 112 (37): 11720-5. |
|
Identification and lateral membrane localization of cyclin M3, likely to be involved in renal Mg2+ handling in seawater fish., Islam Z, Hayashi N, Inoue H, Umezawa T, Kimura Y, Doi H, Romero MF, Hirose S, Kato A., Am J Physiol Regul Integr Comp Physiol. September 1, 2014; 307 (5): R525-37. |
|
NBCe1A dimer assemble visualized by bimolecular fluorescence complementation., Chang MH, Chen AP, Romero MF., Am J Physiol Renal Physiol. March 15, 2014; 306 (6): F672-80. |
|
Na+/H+ and Na+/NH+4 activities of zebrafish NHE3b expressed in Xenopus oocytes., Ito Y, Kato A, Hirata T, Hirose S, Romero MF., Am J Physiol Regul Integr Comp Physiol. March 1, 2014; 306 (5): R315-27. |
|
Identification and proximal tubular localization of the Mg²⁺ transporter, Slc41a1, in a seawater fish., Islam Z, Hayashi N, Yamamoto Y, Doi H, Romero MF, Hirose S, Kato A., Am J Physiol Regul Integr Comp Physiol. August 15, 2013; 305 (4): R385-96. |
|
Functional analysis of nonsynonymous single nucleotide polymorphisms in human SLC26A9., Chen AP, Chang MH, Romero MF., Hum Mutat. August 1, 2012; 33 (8): 1275-84. |
|
Euryhaline pufferfish NBCe1 differs from nonmarine species NBCe1 physiology., Chang MH, Plata C, Kurita Y, Kato A, Hirose S, Romero MF., Am J Physiol Cell Physiol. April 15, 2012; 302 (8): C1083-95. |
|
Substrate- and pH-specific antifolate transport mediated by organic anion-transporting polypeptide 2B1 (OATP2B1-SLCO2B1)., Visentin M, Chang MH, Romero MF, Zhao R, Goldman ID., Mol Pharmacol. February 1, 2012; 81 (2): 134-42. |
|
Identification and apical membrane localization of an electrogenic Na⁺/Ca²⁺ exchanger NCX2a likely to be involved in renal Ca²⁺ excretion by seawater fish., Islam Z, Kato A, Romero MF, Hirose S., Am J Physiol Regul Integr Comp Physiol. November 1, 2011; 301 (5): R1427-39. |
|
Synthesis, biological, and antitumor activity of a highly potent 6-substituted pyrrolo[2,3-d]pyrimidine thienoyl antifolate inhibitor with proton-coupled folate transporter and folate receptor selectivity over the reduced folate carrier that inhibits β-glycinamide ribonucleotide formyltransferase., Wang L, Desmoulin SK, Cherian C, Polin L, White K, Kushner J, Fulterer A, Chang MH, Mitchell-Ryan S, Stout M, Romero MF, Hou Z, Matherly LH, Gangjee A., J Med Chem. October 27, 2011; 54 (20): 7150-64. |
|
Two types of chloride transporters are required for GABA(A) receptor-mediated inhibition in C. elegans., Bellemer A, Hirata T, Romero MF, Koelle MR., EMBO J. May 4, 2011; 30 (9): 1852-63. |
|
Properties of the Arg376 residue of the proton-coupled folate transporter (PCFT-SLC46A1) and a glutamine mutant causing hereditary folate malabsorption., Mahadeo K, Diop-Bove N, Shin D, Unal ES, Teo J, Zhao R, Chang MH, Fulterer A, Romero MF, Goldman ID., Am J Physiol Cell Physiol. November 1, 2010; 299 (5): C1153-61. |
|
Targeting the proton-coupled folate transporter for selective delivery of 6-substituted pyrrolo[2,3-d]pyrimidine antifolate inhibitors of de novo purine biosynthesis in the chemotherapy of solid tumors., Desmoulin SK, Wang Y, Wu J, Stout M, Hou Z, Fulterer A, Chang MH, Romero MF, Cherian C, Gangjee A, Matherly LH., Mol Pharmacol. October 1, 2010; 78 (4): 577-87. |
|
Identification of renal transporters involved in sulfate excretion in marine teleost fish., Kato A, Chang MH, Kurita Y, Nakada T, Ogoshi M, Nakazato T, Doi H, Hirose S, Romero MF., Am J Physiol Regul Integr Comp Physiol. December 1, 2009; 297 (6): R1647-59. |
|
Slc26a9 is inhibited by the R-region of the cystic fibrosis transmembrane conductance regulator via the STAS domain., Chang MH, Plata C, Sindic A, Ranatunga WK, Chen AP, Zandi-Nejad K, Chan KW, Thompson J, Mount DB, Romero MF., J Biol Chem. October 9, 2009; 284 (41): 28306-18. |
|
Cloning, localization, and functional expression of the electrogenic Na+ bicarbonate cotransporter (NBCe1) from zebrafish., Sussman CR, Zhao J, Plata C, Lu J, Daly C, Angle N, DiPiero J, Drummond IA, Liang JO, Boron WF, Romero MF, Chang MH., Am J Physiol Cell Physiol. October 1, 2009; 297 (4): C865-75. |
|
MUPP1 complexes renal K+ channels to alter cell surface expression and whole cell currents., Sindic A, Huang C, Chen AP, Ding Y, Miller-Little WA, Che D, Romero MF, Miller RT., Am J Physiol Renal Physiol. July 1, 2009; 297 (1): F36-45. |
|
The functional roles of the His247 and His281 residues in folate and proton translocation mediated by the human proton-coupled folate transporter SLC46A1., Unal ES, Zhao R, Chang MH, Fiser A, Romero MF, Goldman ID., J Biol Chem. June 26, 2009; 284 (26): 17846-57. |
|
Slc26a9--anion exchanger, channel and Na+ transporter., Chang MH, Plata C, Zandi-Nejad K, Sindić A, Sussman CR, Mercado A, Broumand V, Raghuram V, Mount DB, Romero MF., J Membr Biol. April 1, 2009; 228 (3): 125-40. |
|
Entry to "formula tunnel" revealed by SLC4A4 human mutation and structural model., Chang MH, DiPiero J, Sönnichsen FD, Romero MF., J Biol Chem. June 27, 2008; 283 (26): 18402-10. |
|
Identification of intestinal bicarbonate transporters involved in formation of carbonate precipitates to stimulate water absorption in marine teleost fish., Kurita Y, Nakada T, Kato A, Doi H, Mistry AC, Chang MH, Romero MF, Hirose S., Am J Physiol Regul Integr Comp Physiol. April 1, 2008; 294 (4): R1402-12. |
|
Zebrafish Slc5a12 encodes an electroneutral sodium monocarboxylate transporter (SMCTn). A comparison with the electrogenic SMCT (SMCTe/Slc5a8)., Plata C, Sussman CR, Sindic A, Liang JO, Mount DB, Josephs ZM, Chang MH, Romero MF., J Biol Chem. April 20, 2007; 282 (16): 11996-2009. |
|
Interaction of the Ca2+-sensing receptor with the inwardly rectifying potassium channels Kir4.1 and Kir4.2 results in inhibition of channel function., Huang C, Sindic A, Hill CE, Hujer KM, Chan KW, Sassen M, Wu Z, Kurachi Y, Nielsen S, Romero MF, Miller RT., Am J Physiol Renal Physiol. March 1, 2007; 292 (3): F1073-81. |
|
The MgtC virulence factor of Salmonella enterica serovar Typhimurium activates Na(+),K(+)-ATPase., Günzel D, Kucharski LM, Kehres DG, Romero MF, Maguire ME., J Bacteriol. August 1, 2006; 188 (15): 5586-94. |
|
Proximal renal tubular acidosis and ocular pathology: a novel missense mutation in the gene (SLC4A4) for sodium bicarbonate cotransporter protein (NBCe1)., Demirci FY, Chang MH, Mah TS, Romero MF, Gorin MB., Mol Vis. April 10, 2006; 12 324-30. |
|
Divalent metal-ion transporter DMT1 mediates both H+ -coupled Fe2+ transport and uncoupled fluxes., Mackenzie B, Ujwal ML, Chang MH, Romero MF, Hediger MA., Pflugers Arch. January 1, 2006; 451 (4): 544-58. |
|
Physiology of electrogenic SLC26 paralogues., Romero MF, Chang MH, Plata C, Zandi-Nejad K, Mercado A, Broumand V, Sussman CR, Mount DB., Novartis Found Symp. January 1, 2006; 273 126-38; discussion 138-47, 261-4. |
|
A novel missense mutation in the sodium bicarbonate cotransporter (NBCe1/SLC4A4) causes proximal tubular acidosis and glaucoma through ion transport defects., Dinour D, Chang MH, Satoh J, Smith BL, Angle N, Knecht A, Serban I, Holtzman EJ, Romero MF., J Biol Chem. December 10, 2004; 279 (50): 52238-46. |
|
The human tumour suppressor gene SLC5A8 expresses a Na+-monocarboxylate cotransporter., Coady MJ, Chang MH, Charron FM, Plata C, Wallendorff B, Sah JF, Markowitz SD, Romero MF, Lapointe JY., J Physiol. June 15, 2004; 557 (Pt 3): 719-31. |
|
Mechanism of acid adaptation of a fish living in a pH 3.5 lake., Hirata T, Kaneko T, Ono T, Nakazato T, Furukawa N, Hasegawa S, Wakabayashi S, Shigekawa M, Chang MH, Romero MF, Hirose S., Am J Physiol Regul Integr Comp Physiol. May 1, 2003; 284 (5): R1199-212. |
|
Molecular mechanism of a COOH-terminal gating determinant in the ROMK channel revealed by a Bartter's disease mutation., Flagg TP, Yoo D, Sciortino CM, Tate M, Romero MF, Welling PA., J Physiol. October 15, 2002; 544 (2): 351-62. |
|
Molecular characterization of the murine Slc26a6 anion exchanger: functional comparison with Slc26a1., Xie Q, Welch R, Mercado A, Romero MF, Mount DB., Am J Physiol Renal Physiol. October 1, 2002; 283 (4): F826-38. |
|
Human disease-causing NOG missense mutations: effects on noggin secretion, dimer formation, and bone morphogenetic protein binding., Marcelino J, Sciortino CM, Romero MF, Ulatowski LM, Ballock RT, Economides AN, Eimon PM, Harland RM, Warman ML., Proc Natl Acad Sci U S A. September 25, 2001; 98 (20): 11353-8. |
|
The renal Na-HCO3-cotransporter expressed in Xenopus laevis oocytes: inhibition by tenidap and benzamil and effect of temperature on transport rate and stoichiometry., Ducoudret O, Diakov A, Müller-Berger S, Romero MF, Frömter E., Pflugers Arch. August 1, 2001; 442 (5): 709-17. |
|
Localization of endogenous and recombinant Na(+)-driven anion exchanger protein NDAE1 from Drosophila melanogaster., Sciortino CM, Shrode LD, Fletcher BR, Harte PJ, Romero MF., Am J Physiol Cell Physiol. August 1, 2001; 281 (2): C449-63. |
|
The electrogenic Na+/HCO3- cotransporter, NBC., Romero MF., JOP. July 1, 2001; 2 (4 Suppl): 182-91. |
|
Cloning and characterization of a Na+-driven anion exchanger (NDAE1). A new bicarbonate transporter., Romero MF, Henry D, Nelson S, Harte PJ, Dillon AK, Sciortino CM., J Biol Chem. August 11, 2000; 275 (32): 24552-9. |
|
An electrogenic Na(+)-HCO(-)(3) cotransporter (NBC) with a novel COOH-terminus, cloned from rat brain., Bevensee MO, Schmitt BM, Choi I, Romero MF, Boron WF., Am J Physiol Cell Physiol. June 1, 2000; 278 (6): C1200-11. |
|
Extracellular HCO(3)(-) dependence of electrogenic Na/HCO(3) cotransporters cloned from salamander and rat kidney., Grichtchenko II, Romero MF, Boron WF., J Gen Physiol. May 1, 2000; 115 (5): 533-46. |
???pagination.result.page??? 1 2 ???pagination.result.next???
