Click here to close Hello! We notice that you are using Internet Explorer, which is not supported by Xenbase and may cause the site to display incorrectly. We suggest using a current version of Chrome, FireFox, or Safari.

Profile Publications (36)
XB-PERS-830

Publications By Oliver Wessely

???pagination.result.count???

???pagination.result.page??? 1


BICC1 interacts with PKD1 and PKD2 to drive cystogenesis in ADPKD., Tran U, Streets AJ, Smith D, Decker E, Kirschfink A, Izem L, Hassey JM, Rutland B, Valluru MK, Bräsen JH, Ott E, Epting D, Eisenberger T, Ong ACM, Bergmann C, Wessely O., Elife. February 12, 2026; 14   


Polycystin 1 loss of function is directly linked to an imbalance in G-protein signaling in the kidney., Zhang B, Tran U, Wessely O., Development. March 22, 2018; 145 (6):   


The Sorting Nexin 3 Retromer Pathway Regulates the Cell Surface Localization and Activity of a Wnt-Activated Polycystin Channel Complex., Feng S, Streets AJ, Nesin V, Tran U, Nie H, Onopiuk M, Wessely O, Tsiokas L, Ong ACM., J Am Soc Nephrol. October 1, 2017; 28 (10): 2973-2984.


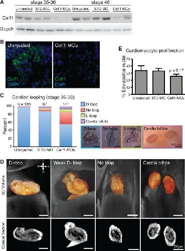
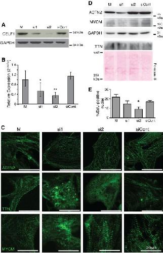
CUG-BP, Elav-like family member 1 (CELF1) is required for normal myofibrillogenesis, morphogenesis, and contractile function in the embryonic heart., Blech-Hermoni Y, Sullivan CB, Jenkins MW, Wessely O, Ladd AN., Dev Dyn. August 1, 2016; 245 (8): 854-73.   


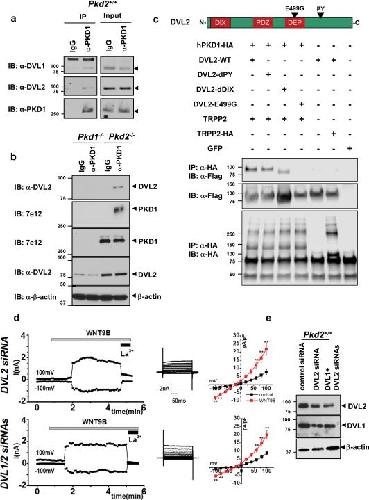
The polycystin complex mediates Wnt/Ca(2+) signalling., Kim S, Nie H, Nesin V, Tran U, Outeda P, Bai CX, Keeling J, Maskey D, Watnick T, Wessely O, Tsiokas L., Nat Cell Biol. July 1, 2016; 18 (7): 752-764.   


Sterol carrier protein 2 regulates proximal tubule size in the Xenopus pronephric kidney by modulating lipid rafts., Cerqueira DM, Tran U, Romaker D, Abreu JG, Wessely O., Dev Biol. October 1, 2014; 394 (1): 54-64.   


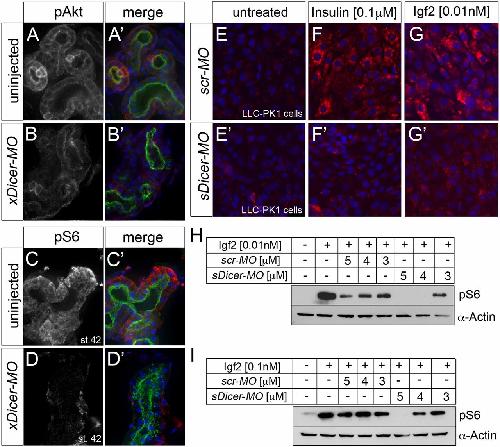
MicroRNAs are critical regulators of tuberous sclerosis complex and mTORC1 activity in the size control of the Xenopus kidney., Romaker D, Kumar V, Cerqueira DM, Cox RM, Wessely O., Proc Natl Acad Sci U S A. April 29, 2014; 111 (17): 6335-40.   


Syndecan 4 interacts genetically with Vangl2 to regulate neural tube closure and planar cell polarity., Escobedo N, Contreras O, Muñoz R, Farías M, Carrasco H, Hill C, Tran U, Pryor SE, Wessely O, Copp AJ, Larraín J., Development. July 1, 2013; 140 (14): 3008-17.   


Hyperphosphorylation of polycystin-2 at a critical residue in disease reveals an essential role for polycystin-1-regulated dephosphorylation., Streets AJ, Wessely O, Peters DJ, Ong AC., Hum Mol Genet. May 15, 2013; 22 (10): 1924-39.


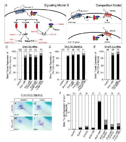
Regulation of G-protein signaling via Gnas is required to regulate proximal tubular growth in the Xenopus pronephros., Zhang B, Romaker D, Ferrell N, Wessely O., Dev Biol. April 1, 2013; 376 (1): 31-42.   


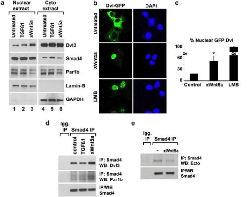
Signaling crosstalk between TGFβ and Dishevelled/Par1b., Mamidi A, Inui M, Manfrin A, Soligo S, Enzo E, Aragona M, Cordenonsi M, Wessely O, Dupont S, Piccolo S., Cell Death Differ. October 1, 2012; 19 (10): 1689-97.   


An immunofluorescence method to analyze the proliferation status of individual nephron segments in the Xenopus pronephric kidney., Romaker D, Zhang B, Wessely O., Methods Mol Biol. January 1, 2012; 886 121-32.


Xenopus pronephros development--past, present, and future., Wessely O, Tran U., Pediatr Nephrol. September 1, 2011; 26 (9): 1545-51.


Expression of Wnt signaling components during Xenopus pronephros development., Zhang B, Tran U, Wessely O., PLoS One. January 1, 2011; 6 (10): e26533.   


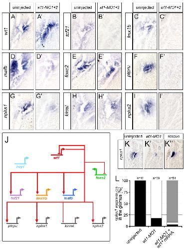
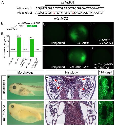
Notch signaling, wt1 and foxc2 are key regulators of the podocyte gene regulatory network in Xenopus., White JT, Zhang B, Cerqueira DM, Tran U, Wessely O., Development. June 1, 2010; 137 (11): 1863-73.   


The RNA-binding protein bicaudal C regulates polycystin 2 in the kidney by antagonizing miR-17 activity., Tran U, Zakin L, Schweickert A, Agrawal R, Döger R, Blum M, De Robertis EM, Wessely O., Development. April 1, 2010; 137 (7): 1107-16.   


MicroRNAs in kidney development: lessons from the frog., Wessely O, Agrawal R, Tran U., RNA Biol. January 1, 2010; 7 (3): 296-9.


The miR-30 miRNA family regulates Xenopus pronephros development and targets the transcription factor Xlim1/Lhx1., Agrawal R, Tran U, Wessely O., Development. December 1, 2009; 136 (23): 3927-36.   


Fish and frogs: models for vertebrate cilia signaling., Wessely O, Obara T., Front Biosci. January 1, 2008; 13 1866-80.


MicroRNA control of Nodal signalling., Martello G, Zacchigna L, Inui M, Montagner M, Adorno M, Mamidi A, Morsut L, Soligo S, Tran U, Dupont S, Cordenonsi M, Wessely O, Piccolo S., Nature. September 13, 2007; 449 (7159): 183-8.


Xenopus Bicaudal-C is required for the differentiation of the amphibian pronephros., Tran U, Pickney LM, Ozpolat BD, Wessely O., Dev Biol. July 1, 2007; 307 (1): 152-64.   


xBtg-x regulates Wnt/beta-Catenin signaling during early Xenopus development., Wessely O, Kim JI, Tran U, Fuentealba L, De Robertis EM., Dev Biol. July 1, 2005; 283 (1): 17-28.   


Exploration of the extracellular space by a large-scale secretion screen in the early Xenopus embryo., Pera EM, Hou S, Strate I, Wessely O, De Robertis EM., Int J Dev Biol. January 1, 2005; 49 (7): 781-96.   


Analysis of Spemann organizer formation in Xenopus embryos by cDNA macroarrays., Wessely O, Kim JI, Geissert D, Tran U, De Robertis EM., Dev Biol. May 15, 2004; 269 (2): 552-66.   


Neural induction in Xenopus: requirement for ectodermal and endomesodermal signals via Chordin, Noggin, beta-Catenin, and Cerberus., Kuroda H, Wessely O, De Robertis EM., PLoS Biol. May 1, 2004; 2 (5): E92.   


Isthmin is a novel secreted protein expressed as part of the Fgf-8 synexpression group in the Xenopus midbrain-hindbrain organizer., Pera EM, Kim JI, Martinez SL, Brechner M, Li SY, Wessely O, De Robertis EM., Mech Dev. August 1, 2002; 116 (1-2): 169-72.   


Vegetal localization of maternal mRNAs is disrupted by VegT depletion., Heasman J, Wessely O, Langland R, Craig EJ, Kessler DS., Dev Biol. December 15, 2001; 240 (2): 377-86.   


Neural and head induction by insulin-like growth factor signals., Pera EM, Wessely O, Li SY, De Robertis EM., Dev Cell. November 1, 2001; 1 (5): 655-65.   


Neural induction in the absence of mesoderm: beta-catenin-dependent expression of secreted BMP antagonists at the blastula stage in Xenopus., Wessely O, Agius E, Oelgeschläger M, Pera EM, De Robertis EM., Dev Biol. June 1, 2001; 234 (1): 161-73.   


Identification and expression of the mammalian homologue of Bicaudal-C., Wessely O, Tran U, Zakin L, De Robertis EM., Mech Dev. March 1, 2001; 101 (1-2): 267-70.


Overexpression of the Xenopus tight-junction protein claudin causes randomization of the left-right body axis., Brizuela BJ, Wessely O, De Robertis EM., Dev Biol. February 15, 2001; 230 (2): 217-29.   


Molecular mechanisms of cell-cell signaling by the Spemann-Mangold organizer., De Robertis EM, Wessely O, Oelgeschläger M, Brizuela B, Pera E, Larraín J, Abreu J, Bachiller D., Int J Dev Biol. January 1, 2001; 45 (1): 189-97.   


The establishment of Spemann's organizer and patterning of the vertebrate embryo., De Robertis EM, Larraín J, Oelgeschläger M, Wessely O., Nat Rev Genet. December 1, 2000; 1 (3): 171-81.


The Xenopus homologue of Bicaudal-C is a localized maternal mRNA that can induce endoderm formation., Wessely O, De Robertis EM., Development. May 1, 2000; 127 (10): 2053-62.   


Endodermal Nodal-related signals and mesoderm induction in Xenopus., Agius E, Oelgeschläger M, Wessely O, Kemp C, De Robertis EM., Development. March 1, 2000; 127 (6): 1173-83.   


Patterning by genes expressed in Spemann''s organizer., De Robertis EM, Kim S, Leyns L, Piccolo S, Bachiller D, Agius E, Belo JA, Yamamoto A, Hainski-Brousseau A, Brizuela B, Wessely O, Lu B, Bouwmeester T., Cold Spring Harb Symp Quant Biol. January 1, 1997; 62 169-75.

???pagination.result.page??? 1