Click here to close Hello! We notice that you are using Internet Explorer, which is not supported by Xenbase and may cause the site to display incorrectly. We suggest using a current version of Chrome, FireFox, or Safari.

Profile Publications (219)
XB-PERS-826

Publications By Yun-Bo Shi

???pagination.result.count???

???pagination.result.page??? 1 2 3 4 5 ???pagination.result.next???


The dual function model revisited by thyroid hormone receptor knockouts: Unliganded state controlling the initiation of adult organ development while liganded state ensuring larval tissue resorption during metamorphosis., Buchholz DR, Shi YB., Dev Biol. April 19, 2026; 532 125-134.   


Direct activation of folate receptor 4 by thyroid hormone suggests its role in the development of adult intestinal epithelium during Xenopus laevis metamorphosis., Fujimoto K, Shibata Y, Okada M, Shi YB, Hasebe T., Dev Biol. November 12, 2025; 530 12-20.


Thyroid hormone receptor subtype-specific function in controlling organ-specific developmental timing and rate during Xenopus development., Tanizaki Y, Shi YB., Front Endocrinol (Lausanne). June 9, 2025; 16 1614439.   


Thyroid hormone receptor- and stage-dependent transcriptome changes affect the initial period of Xenopus tropicalis tail regeneration., Wang S, Fu L, Wang B, Cai Y, Jiang J, Shi YB., BMC Genomics. December 31, 2024; 25 (1): 1260.   


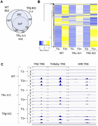
Complementary and additive functions of TRα and TRβ during intestinal remodeling as revealed by ChIP-Seq analysis on wild type and TR knockout animals., Tanizaki Y, Zhang H, Shi YB., Gen Comp Endocrinol. November 26, 2024; 360 114645.


Functions and Mechanism of Thyroid Hormone Receptor Action During Amphibian Development., Louis E, Fu L, Shi YB, Sachs LM., Endocrinology. September 26, 2024; 165 (11):


Intestinal remodeling during Xenopus metamorphosis as a model for studying thyroid hormone signaling and adult organogenesis., Shi YB, Fu L, Tanizaki Y., Mol Cell Endocrinol. May 15, 2024; 586 112193.


Simplifying Genotyping of Mutants from Genome Editing with a Parallel qPCR-Based iGenotype Index., Fu L, Wang S, Liu L, Shibata Y, Okada M, Luu N, Shi YB., Cells. January 29, 2024; 13 (3):   


Competitive PCR with dual fluorescent primers enhances the specificity and reproducibility of genotyping animals generated from genome editing., Fu L, Ma E, Okada M, Shibata Y, Shi YB., Cell Biosci. May 11, 2023; 13 (1): 83.   


Comparative Analysis of Transcriptome Profiles Reveals Distinct and Organ-Dependent Genomic and Nongenomic Actions of Thyroid Hormone in Xenopus tropicalis Tadpoles., Wang S, Shibata Y, Tanizaki Y, Zhang H, Yan W, Fu L, Shi YB., Thyroid. April 1, 2023; 33 (4): 511-522.


The clade F PP2C phosphatase ZmPP84 negatively regulates drought tolerance by repressing stomatal closure in maize., Guo Y, Shi Y, Wang Y, Liu F, Li Z, Qi J, Wang Y, Zhang J, Yang S, Wang Y, Gong Z., New Phytol. March 1, 2023; 237 (5): 1728-1744.


Thyroid hormone receptor knockout prevents the loss of Xenopus tail regeneration capacity at metamorphic climax., Wang S, Shibata Y, Fu L, Tanizaki Y, Luu N, Bao L, Peng Z, Shi YB., Cell Biosci. February 23, 2023; 13 (1): 40.   


Organ-specific effects on target binding due to knockout of thyroid hormone receptor α during Xenopus metamorphosis., Tanizaki Y, Zhang H, Shibata Y, Shi YB., Dev Growth Differ. January 1, 2023; 65 (1): 23-28.   


Cell cycle activation in thyroid hormone-induced apoptosis and stem cell development during Xenopus intestinal metamorphosis., Tanizaki Y, Shibata Y, Na W, Shi YB., Front Endocrinol (Lausanne). January 1, 2023; 14 1184013.   


Steroid-receptor coactivator complexes in thyroid hormone-regulation of Xenopus metamorphosis., Tanizaki Y, Bao L, Shi YB., Vitam Horm. January 1, 2023; 123 483-502.


Essential and subtype-dependent function of thyroid hormone receptors during Xenopus metamorphosis., Shi YB, Tanizaki Y, Wang S, Fu L., Vitam Horm. January 1, 2023; 123 503-523.


Upregulation of proto-oncogene ski by thyroid hormone in the intestine and tail during Xenopus metamorphosis., Fu L, Liu R, Ma V, Shi YB., Gen Comp Endocrinol. November 1, 2022; 328 114102.   


Structure of the cytoplasmic ring of the Xenopus laevis nuclear pore complex., Zhu X, Huang G, Zeng C, Zhan X, Liang K, Xu Q, Zhao Y, Wang P, Wang Q, Zhou Q, Tao Q, Liu M, Lei J, Yan C, Shi Y., Science. June 10, 2022; 376 (6598): eabl8280.


Cryo-EM structure of the nuclear ring from Xenopus laevis nuclear pore complex., Huang G, Zhan X, Zeng C, Zhu X, Liang K, Zhao Y, Wang P, Wang Q, Zhou Q, Tao Q, Liu M, Lei J, Yan C, Shi Y., Cell Res. April 1, 2022; 32 (4): 349-358.   


Thyroid hormone receptor α controls larval intestinal epithelial cell death by regulating the CDK1 pathway., Tanizaki Y, Zhang H, Shibata Y, Shi YB., Commun Biol. February 7, 2022; 5 (1): 112.   


Thyroid Hormone Receptor α Controls the Hind Limb Metamorphosis by Regulating Cell Proliferation and Wnt Signaling Pathways in Xenopus tropicalis., Tanizaki Y, Shibata Y, Zhang H, Shi YB., Int J Mol Sci. January 22, 2022; 23 (3):   


Sperm associated antigen 7 is activated by T3 during Xenopus tropicalis metamorphosis via a thyroid hormone response element within the first intron., Fu L, Crawford L, Tong A, Luu N, Tanizaki Y, Shi YB., Dev Growth Differ. January 1, 2022; 64 (1): 48-58.


A Role of Endogenous Histone Acetyltransferase Steroid Hormone Receptor Coactivator 3 in Thyroid Hormone Signaling During Xenopus Intestinal Metamorphosis., Tanizaki Y, Bao L, Shi B, Shi YB., Thyroid. April 1, 2021; 31 (4): 692-702.


Life Without Thyroid Hormone Receptor., Shi YB., Endocrinology. April 1, 2021; 162 (4):


Thyroid Hormone Receptor Is Essential for Larval Epithelial Apoptosis and Adult Epithelial Stem Cell Development but Not Adult Intestinal Morphogenesis during Xenopus tropicalis Metamorphosis., Shibata Y, Tanizaki Y, Zhang H, Lee H, Dasso M, Shi YB., Cells. March 3, 2021; 10 (3):   


Analysis of Thyroid Hormone Receptor α-Knockout Tadpoles Reveals That the Activation of Cell Cycle Program Is Involved in Thyroid Hormone-Induced Larval Epithelial Cell Death and Adult Intestinal Stem Cell Development During Xenopus tropicalis Metamorphosis., Tanizaki Y, Shibata Y, Zhang H, Shi YB., Thyroid. January 1, 2021; 31 (1): 128-142.


The development of adult intestinal stem cells: Insights from studies on thyroid hormone-dependent anuran metamorphosis., Shi YB, Shibata Y, Tanizaki Y, Fu L., Vitam Horm. January 1, 2021; 116 269-293.


Thyroid hormone directly activates mitochondrial fission process 1 (Mtfp1) gene transcription during adult intestinal stem cell development and proliferation in Xenopus tropicalis., Na W, Fu L, Luu N, Shi YB., Gen Comp Endocrinol. December 1, 2020; 299 113590.   


The hERG channel activator, RPR260243, enhances protective IKr current early in the refractory period reducing arrhythmogenicity in zebrafish hearts., Shi YP, Pang Z, Venkateshappa R, Gunawan M, Kemp J, Truong E, Chang C, Lin E, Shafaattalab S, Faizi S, Rayani K, Tibbits GF, Claydon VE, Claydon TW., Am J Physiol Heart Circ Physiol. August 1, 2020; 319 (2): H251-H261.


Thyroid hormone receptor beta is critical for intestinal remodeling during Xenopus tropicalis metamorphosis., Shibata Y, Tanizaki Y, Shi YB., Cell Biosci. March 27, 2020; 10 46.   


Direct activation of tRNA methyltransferase-like 1 (Mettl1) gene by thyroid hormone receptor implicates a role in adult intestinal stem cell development and proliferation during Xenopus tropicalis metamorphosis., Na W, Fu L, Luu N, Shi YB., Cell Biosci. March 27, 2020; 10 60.   


Knocking out histone methyltransferase PRMT1 leads to stalled tadpole development and lethality in Xenopus tropicalis., Shibata Y, Okada M, Miller TC, Shi YB., Biochim Biophys Acta Gen Subj. March 1, 2020; 1864 (3): 129482.


Comprehensive RNA-Seq analysis of notochord-enriched genes induced during Xenopus tropicalis tail resorption., Nakajima K, Tanizaki Y, Luu N, Zhang H, Shi YB., Gen Comp Endocrinol. February 1, 2020; 287 113349.   


Organ-Specific Requirements for Thyroid Hormone Receptor Ensure Temporal Coordination of Tissue-Specific Transformations and Completion of Xenopus Metamorphosis., Shibata Y, Wen L, Okada M, Shi YB., Thyroid. February 1, 2020; 30 (2): 300-313.


Thyroid hormone activates Xenopus MBD3 gene via an intronic TRE in vivo., Fu L, Li C, Na W, Shi YB., Front Biosci (Landmark Ed). January 1, 2020; 25 (3): 437-451.


A unique role of thyroid hormone receptor β in regulating notochord resorption during Xenopus metamorphosis., Nakajima K, Tazawa I, Shi YB., Gen Comp Endocrinol. June 1, 2019; 277 66-72.   


Extracellular protons accelerate hERG channel deactivation by destabilizing voltage sensor relaxation., Shi YP, Thouta S, Cheng YM, Claydon TW., J Gen Physiol. February 4, 2019; 151 (2): 231-246.   


Involvement of epigenetic modifications in thyroid hormone-dependent formation of adult intestinal stem cells during amphibian metamorphosis., Fu L, Yin J, Shi YB., Gen Comp Endocrinol. January 15, 2019; 271 91-96.   


Functional Studies of Transcriptional Cofactors via Microinjection-Mediated Gene Editing in Xenopus., Shibata Y, Bao L, Fu L, Shi B, Shi YB., Methods Mol Biol. January 1, 2019; 1874 507-524.


Reproductive and developmental toxicity study of caffeic acid in mice., Liu Y, Qiu S, Wang L, Zhang N, Shi Y, Zhou H, Liu X, Shao L, Liu X, Chen J, Hou M., Food Chem Toxicol. January 1, 2019; 123 106-112.


Gene Expression Program Underlying Tail Resorption During Thyroid Hormone-Dependent Metamorphosis of the Ornamented Pygmy Frog Microhyla fissipes., Wang S, Liu L, Liu J, Zhu W, Tanizaki Y, Fu L, Bao L, Shi YB, Jiang J., Front Endocrinol (Lausanne). January 1, 2019; 10 11.   


Methods for Investigating the Larval Period and Metamorphosis in Xenopus., Buchholz DR, Shi YB., Cold Spring Harb Protoc. October 1, 2018; 2018 (10): pdb.top097667.


Dual function model revised by thyroid hormone receptor alpha knockout frogs., Buchholz DR, Shi YB., Gen Comp Endocrinol. September 1, 2018; 265 214-218.   


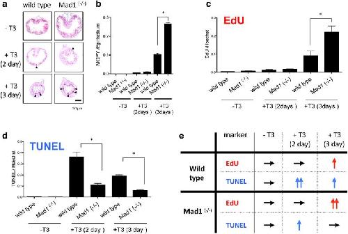
The balance of two opposing factors Mad and Myc regulates cell fate during tissue remodeling., Okada M, Shi YB., Cell Biosci. April 19, 2018; 8 51.   


MicroRNA-1294 inhibits the proliferation and enhances the chemosensitivity of glioma to temozolomide via the direct targeting of TPX2., Chen H, Liu L, Li X, Shi Y, Liu N., Am J Cancer Res. February 1, 2018; 8 (2): 291-301.


EVI and MDS/EVI are required for adult intestinal stem cell formation during postembryonic vertebrate development., Okada M, Shi YB., FASEB J. January 1, 2018; 32 (1): 431-439.


Role of Thyroid Hormone Receptor in Amphibian Development., Fu L, Wen L, Shi YB., Methods Mol Biol. January 1, 2018; 1801 247-263.


Histone methyltransferase Dot1L is a coactivator for thyroid hormone receptor during Xenopus development., Wen L, Fu L, Shi YB., FASEB J. November 1, 2017; 31 (11): 4821-4831.


Sensing and Processing of DNA Interstrand Crosslinks by the Mismatch Repair Pathway., Kato N, Kawasoe Y, Williams H, Coates E, Roy U, Shi Y, Beese LS, Schärer OD, Yan H, Gottesman ME, Takahashi TS, Gautier J., Cell Rep. October 31, 2017; 21 (5): 1375-1385.   


Cell Proliferation Analysis during Xenopus Metamorphosis: Using 5-Ethynyl-2-Deoxyuridine (EdU) to Stain Proliferating Intestinal Cells., Okada M, Shi YB., Cold Spring Harb Protoc. September 1, 2017; 2017 (9): pdb.prot097717.

???pagination.result.page??? 1 2 3 4 5 ???pagination.result.next???