Click here to close Hello! We notice that you are using Internet Explorer, which is not supported by Xenbase and may cause the site to display incorrectly. We suggest using a current version of Chrome, FireFox, or Safari.

Profile Publications (162)
XB-PERS-825

Publications By James C Smith

???pagination.result.count???

???pagination.result.page??? 1 2 3 4 ???pagination.result.next???


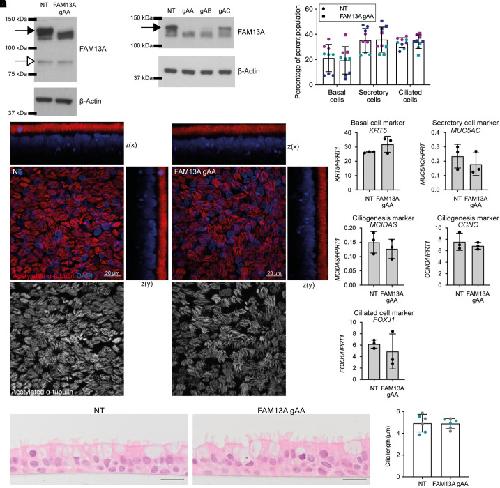
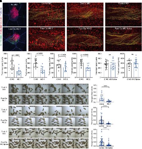
The FAM13A Long Isoform Regulates Cilia Movement and Co-ordination in Airway Mucociliary Transport., Howes A, Rogerson C, Belyaev N, Karagyozova T, Rapiteanu R, Fradique R, Pellicciotta N, Mayhew D, Hurd C, Crotta S, Singh T, Dingwell K, Myatt A, Arad N, Hasan H, Bijlsma H, Panjwani A, Vijayan V, Young G, Bridges A, Petit-Frere S, Betts J, Larminie C, Smith JC, Hessel EM, Michalovich D, Walport L, Cicuta P, Powell AJ, Beinke S, Wack A., Am J Respir Cell Mol Biol. September 1, 2024; 71 (3): 282-293.   


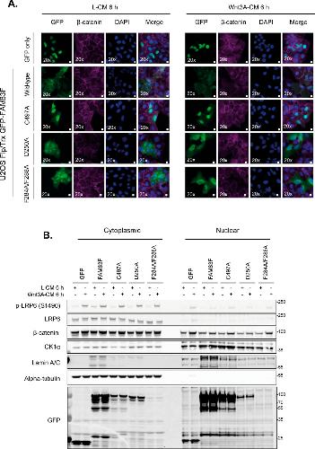
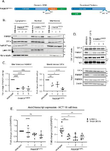
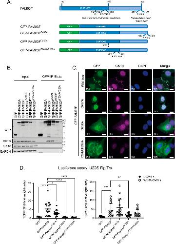
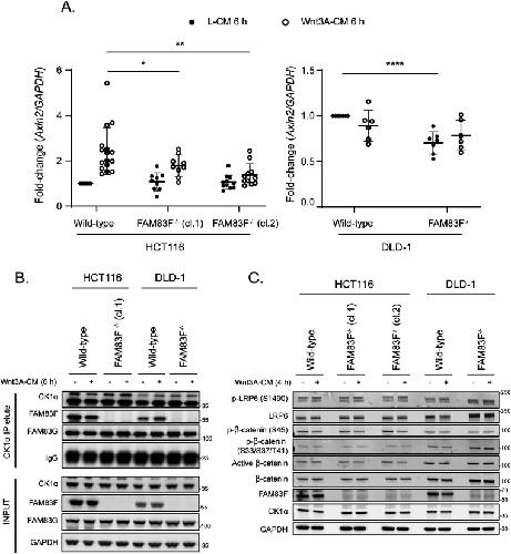
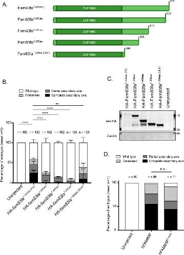
FAM83F regulates canonical Wnt signalling through an interaction with CK1α., Dunbar K, Jones RA, Dingwell K, Macartney TJ, Smith JC, Sapkota GP., Life Sci Alliance. February 1, 2021; 4 (2):   


Maternal pluripotency factors initiate extensive chromatin remodelling to predefine first response to inductive signals., Gentsch GE, Spruce T, Owens NDL, Smith JC., Nat Commun. September 19, 2019; 10 (1): 4269.   


The Spatiotemporal Control of Zygotic Genome Activation., Gentsch GE, Owens NDL, Smith JC., iScience. June 28, 2019; 16 485-498.   


Mapping Chromatin Features of Xenopus Embryos., Gentsch GE, Smith JC., Cold Spring Harb Protoc. April 1, 2019; 2019 (4):


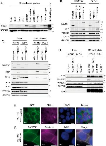
Pathogenic FAM83G palmoplantar keratoderma mutations inhibit the PAWS1:CK1α association and attenuate Wnt signalling., Wu KZL, Jones RA, Tachie-Menson T, Macartney TJ, Wood NT, Varghese J, Gourlay R, Soares RF, Smith JC, Sapkota GP., Wellcome Open Res. January 1, 2019; 4 133.   


Dissecting and Culturing Animal Cap Explants., Dingwell KS, Smith JC., Cold Spring Harb Protoc. October 1, 2018; 2018 (10):


Transcriptomics of dorso-ventral axis determination in Xenopus tropicalis., Monteiro RS, Gentsch GE, Smith JC., Dev Biol. July 15, 2018; 439 (2): 69-79.   


PAWS1 controls Wnt signalling through association with casein kinase 1α., Bozatzi P, Dingwell KS, Wu KZ, Cooper F, Cummins TD, Hutchinson LD, Vogt J, Wood NT, Macartney TJ, Varghese J, Gourlay R, Campbell DG, Smith JC, Sapkota GP., EMBO Rep. April 1, 2018; 19 (4):   


Innate Immune Response and Off-Target Mis-splicing Are Common Morpholino-Induced Side Effects in Xenopus., Gentsch GE, Spruce T, Monteiro RS, Owens NDL, Martin SR, Smith JC., Dev Cell. March 12, 2018; 44 (5): 597-610.e10.   


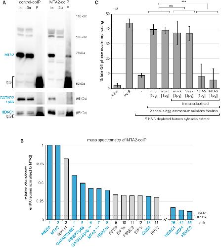
A NuRD Complex from Xenopus laevis Eggs Is Essential for DNA Replication during Early Embryogenesis., Christov CP, Dingwell KS, Skehel M, Wilkes HS, Sale JE, Smith JC, Krude T., Cell Rep. February 27, 2018; 22 (9): 2265-2278.   


Efficient Preparation of High-Complexity ChIP-Seq Profiles from Early Xenopus Embryos., Gentsch GE, Smith JC., Methods Mol Biol. January 1, 2017; 1507 23-42.


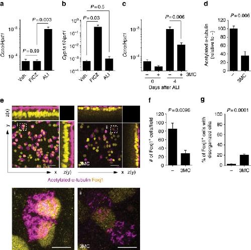
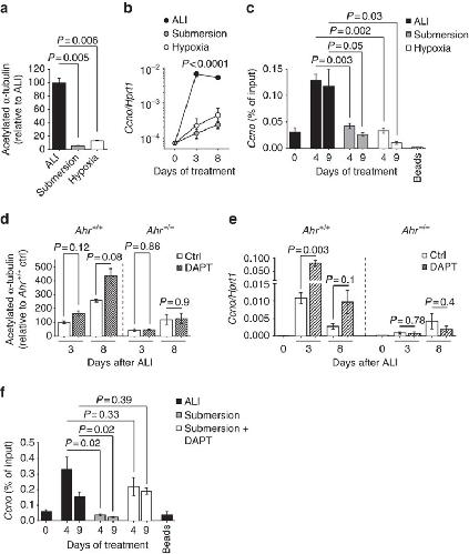
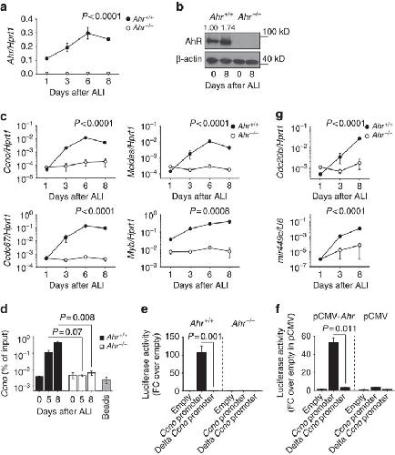
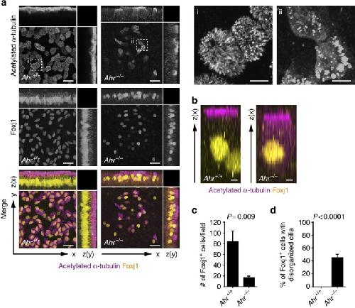
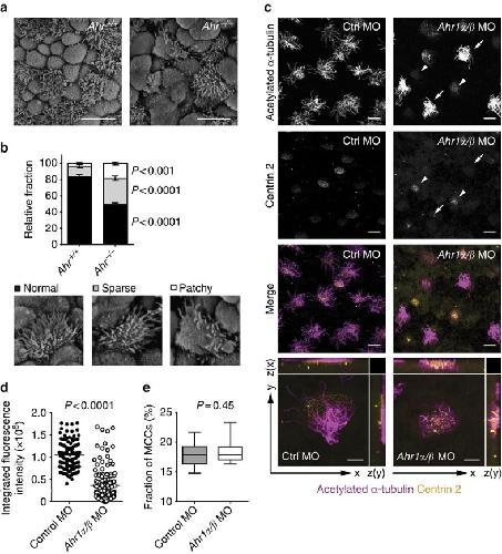
The aryl hydrocarbon receptor controls cyclin O to promote epithelial multiciliogenesis., Villa M, Crotta S, Dingwell KS, Hirst EM, Gialitakis M, Ahlfors H, Smith JC, Stockinger B, Wack A., Nat Commun. August 24, 2016; 7 12652.   


Genome-wide snapshot of chromatin regulators and states in Xenopus embryos by ChIP-Seq., Gentsch GE, Patrushev I, Smith JC., J Vis Exp. February 26, 2015; (96):   


New insights into the maternal to zygotic transition., Langley AR, Smith JC, Stemple DL, Harvey SA., Development. October 1, 2014; 141 (20): 3834-41.


High-resolution analysis of gene activity during the Xenopus mid-blastula transition., Collart C, Owens ND, Bhaw-Rosun L, Cooper B, De Domenico E, Patrushev I, Sesay AK, Smith JN, Smith JC, Gilchrist MJ., Development. May 1, 2014; 141 (9): 1927-39.   


Investigating physical chromatin associations across the Xenopus genome by chromatin immunoprecipitation., Gentsch GE, Smith JC., Cold Spring Harb Protoc. May 1, 2014; 2014 (5):


USP15 targets ALK3/BMPR1A for deubiquitylation to enhance bone morphogenetic protein signalling., Herhaus L, Al-Salihi MA, Dingwell KS, Cummins TD, Wasmus L, Vogt J, Ewan R, Bruce D, Macartney T, Weidlich S, Smith JC, Sapkota GP., Open Biol. May 1, 2014; 4 (5): 140065.   


In vivo T-box transcription factor profiling reveals joint regulation of embryonic neuromesodermal bipotency., Gentsch GE, Owens ND, Martin SR, Piccinelli P, Faial T, Trotter MW, Gilchrist MJ, Smith JC., Cell Rep. September 26, 2013; 4 (6): 1185-96.   


Titration of four replication factors is essential for the Xenopus laevis midblastula transition., Collart C, Allen GE, Bradshaw CR, Smith JC, Zegerman P., Science. August 23, 2013; 341 (6148): 893-6.


Reorientation and dimerization of the membrane-bound antimicrobial peptide PGLa from microsecond all-atom MD simulations., Ulmschneider JP, Smith JC, Ulmschneider MB, Ulrich AS, Strandberg E., Biophys J. August 8, 2012; 103 (3): 472-482.


Eps15R is required for bone morphogenetic protein signalling and differentially compartmentalizes with Smad proteins., Callery EM, Park CY, Xu X, Zhu H, Smith JC, Thomsen GH., Open Biol. April 1, 2012; 2 (4): 120060.   


Genomic targets of Brachyury (T) in differentiating mouse embryonic stem cells., Evans AL, Faial T, Gilchrist MJ, Down T, Vallier L, Pedersen RA, Wardle FC, Smith JC., PLoS One. January 1, 2012; 7 (3): e33346.   


The midblastula transition defines the onset of Y RNA-dependent DNA replication in Xenopus laevis., Collart C, Christov CP, Smith JC, Krude T., Mol Cell Biol. September 1, 2011; 31 (18): 3857-70.


Loss of Xenopus tropicalis EMSY causes impairment of gastrulation and upregulation of p53., Rana AA, Roper SJ, Palmer EA, Smith JC., N Biotechnol. July 1, 2011; 28 (4): 334-41.   


A divergent Tbx6-related gene and Tbx6 are both required for neural crest and intermediate mesoderm development in Xenopus., Callery EM, Thomsen GH, Smith JC., Dev Biol. April 1, 2010; 340 (1): 75-87.   


Downstream of FGF during mesoderm formation in Xenopus: the roles of Elk-1 and Egr-1., Nentwich O, Dingwell KS, Nordheim A, Smith JC., Dev Biol. December 15, 2009; 336 (2): 313-26.   


Smicl is required for phosphorylation of RNA polymerase II and affects 3'-end processing of RNA at the midblastula transition in Xenopus., Collart C, Ramis JM, Down TA, Smith JC., Development. October 1, 2009; 136 (20): 3451-61.


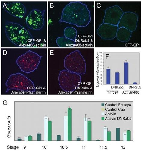
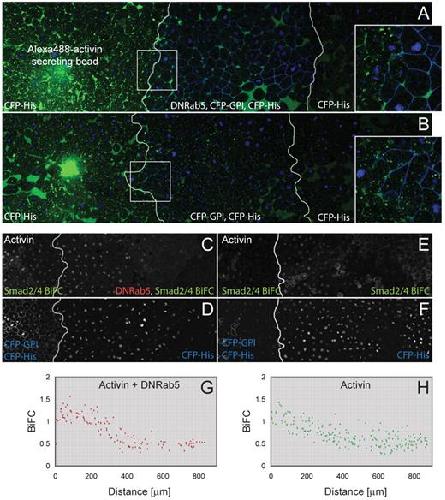
Rab5-mediated endocytosis of activin is not required for gene activation or long-range signalling in Xenopus., Hagemann AI, Xu X, Nentwich O, Hyvonen M, Smith JC., Development. August 1, 2009; 136 (16): 2803-13.   


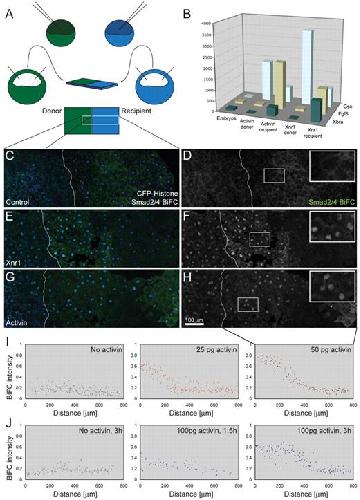
Forming and interpreting gradients in the early Xenopus embryo., Smith JC., Cold Spring Harb Perspect Biol. July 1, 2009; 1 (1): a002477.


Loss of REEP4 causes paralysis of the Xenopus embryo., Argasinska J, Rana AA, Gilchrist MJ, Lachani K, Young A, Smith JC., Int J Dev Biol. January 1, 2009; 53 (1): 37-43.   


Evading the annotation bottleneck: using sequence similarity to search non-sequence gene data., Gilchrist MJ, Christensen MB, Harland R, Pollet N, Smith JC, Ueno N, Papalopulu N., BMC Bioinformatics. October 17, 2008; 9 442.   


Mix.1/2-dependent control of FGF availability during gastrulation is essential for pronephros development in Xenopus., Colas A, Cartry J, Buisson I, Umbhauer M, Smith JC, Riou JF., Dev Biol. August 15, 2008; 320 (2): 351-65.   


Visualizing protein interactions by bimolecular fluorescence complementation in Xenopus., Saka Y, Hagemann AI, Smith JC., Methods. July 1, 2008; 45 (3): 192-5.


KazrinA is required for axial elongation and epidermal integrity in Xenopus tropicalis., Sevilla LM, Rana AA, Watt FM, Smith JC., Dev Dyn. June 1, 2008; 237 (6): 1718-25.   


Controlling morpholino experiments: don't stop making antisense., Eisen JS, Smith JC., Development. May 1, 2008; 135 (10): 1735-43.


Understanding how morphogens work., Smith JC, Hagemann A, Saka Y, Williams PH., Philos Trans R Soc Lond B Biol Sci. April 12, 2008; 363 (1495): 1387-92.


Wholemount in situ hybridization to Xenopus embryos., Jones CM, Smith JC., Methods Mol Biol. January 1, 2008; 461 697-702.


An overview of Xenopus development., Jones CM, Smith JC., Methods Mol Biol. January 1, 2008; 461 385-94.


Mesoderm induction assays., Jones CM, Smith JC., Methods Mol Biol. January 1, 2008; 461 395-404.


Nuclear accumulation of Smad complexes occurs only after the midblastula transition in Xenopus., Saka Y, Hagemann AI, Piepenburg O, Smith JC., Development. December 1, 2007; 134 (23): 4209-18.


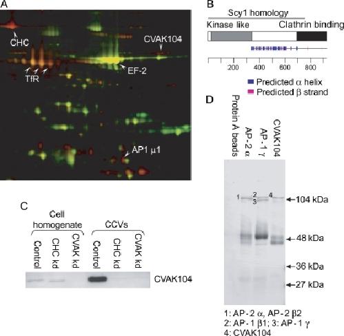
CVAK104 is a novel regulator of clathrin-mediated SNARE sorting., Borner GH, Rana AA, Forster R, Harbour M, Smith JC, Robinson MS., Traffic. July 1, 2007; 8 (7): 893-903.   


A mechanism for the sharp transition of morphogen gradient interpretation in Xenopus., Saka Y, Smith JC., BMC Dev Biol. May 16, 2007; 7 47.   


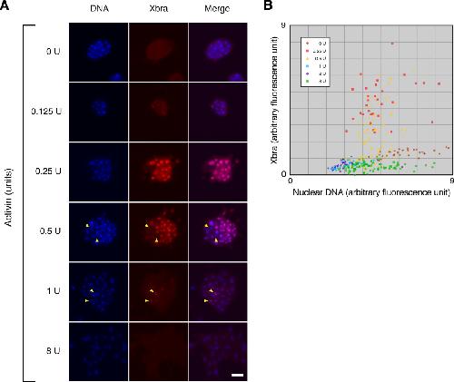
Xnrs and activin regulate distinct genes during Xenopus development: activin regulates cell division., Ramis JM, Collart C, Smith JC., PLoS One. February 14, 2007; 2 (2): e213.   


Neurotrophin receptor homolog (NRH1) proteins regulate mesoderm formation and apoptosis during early Xenopus development., Knapp D, Messenger N, Ahmed Rana A, Smith JC., Dev Biol. December 15, 2006; 300 (2): 554-69.   


Defining synphenotype groups in Xenopus tropicalis by use of antisense morpholino oligonucleotides., Rana AA, Collart C, Gilchrist MJ, Smith JC., PLoS Genet. November 17, 2006; 2 (11): e193.   


Tes regulates neural crest migration and axial elongation in Xenopus., Dingwell KS, Smith JC., Dev Biol. May 1, 2006; 293 (1): 252-67.   


Transcriptional regulation of mesendoderm formation in Xenopus., Wardle FC, Smith JC., Semin Cell Dev Biol. February 1, 2006; 17 (1): 99-109.


The novel Smad-interacting protein Smicl regulates Chordin expression in the Xenopus embryo., Collart C, Verschueren K, Rana A, Smith JC, Huylebroeck D., Development. October 1, 2005; 132 (20): 4575-86.   


Functional specificity of the Xenopus T-domain protein Brachyury is conferred by its ability to interact with Smad1., Messenger NJ, Kabitschke C, Andrews R, Grimmer D, Núñez Miguel R, Blundell TL, Smith JC, Wardle FC., Dev Cell. April 1, 2005; 8 (4): 599-610.   

???pagination.result.page??? 1 2 3 4 ???pagination.result.next???