Click here to close Hello! We notice that you are using Internet Explorer, which is not supported by Xenbase and may cause the site to display incorrectly. We suggest using a current version of Chrome, FireFox, or Safari.

Profile Publications (43)
XB-PERS-763

Publications By Geneviève Almouzni

???pagination.result.count???

???pagination.result.page??? 1


Histone variant H3.3 residue S31 is essential for Xenopus gastrulation regardless of the deposition pathway., Sitbon D, Boyarchuk E, Dingli F, Loew D, Almouzni G., Nat Commun. March 9, 2020; 11 (1): 1256.   


Shaping Chromatin in the Nucleus: The Bricks and the Architects., Sitbon D, Podsypanina K, Yadav T, Almouzni G., Cold Spring Harb Symp Quant Biol. January 1, 2017; 82 1-14.   


HIRA dependent H3.3 deposition is required for transcriptional reprogramming following nuclear transfer to Xenopus oocytes., Jullien J, Astrand C, Szenker E, Garrett N, Almouzni G, Gurdon JB., Epigenetics Chromatin. October 29, 2012; 5 (1): 17.   


A developmental requirement for HIRA-dependent H3.3 deposition revealed at gastrulation in Xenopus., Szenker E, Lacoste N, Almouzni G., Cell Rep. June 28, 2012; 1 (6): 730-40.   


Stepwise arteriovenous fate acquisition during mammalian vasculogenesis., Chong DC, Koo Y, Xu K, Fu S, Cleaver O., Dev Dyn. September 1, 2011; 240 (9): 2153-65.


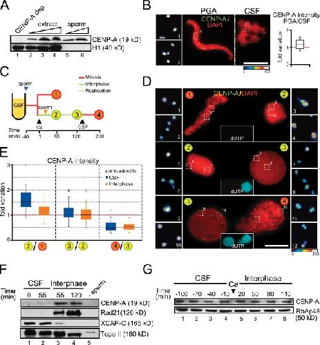
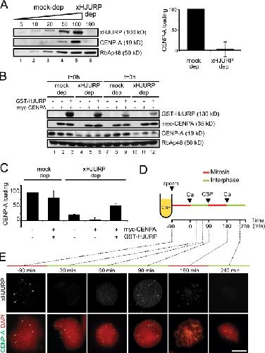
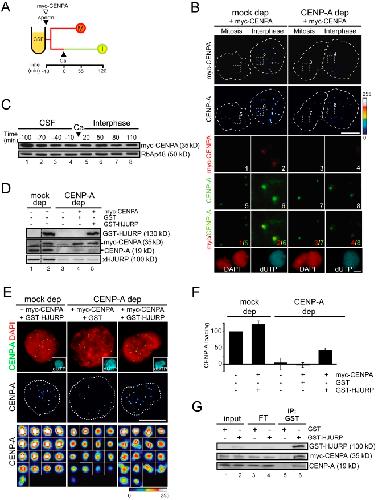
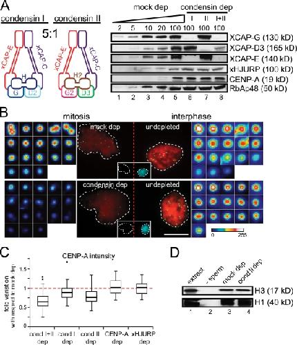
Xenopus HJURP and condensin II are required for CENP-A assembly., Bernad R, Sánchez P, Rivera T, Rodríguez-Corsino M, Boyarchuk E, Vassias I, Ray-Gallet D, Arnaoutov A, Dasso M, Almouzni G, Losada A., J Cell Biol. February 21, 2011; 192 (4): 569-82.   


Epigenetic memory: H3.3 steps in the groove., Lacoste N, Almouzni G., Nat Cell Biol. January 1, 2008; 10 (1): 7-9.


The histone chaperone Asf1 is dispensable for direct de novo histone deposition in Xenopus egg extracts., Ray-Gallet D, Quivy JP, Silljé HW, Nigg EA, Almouzni G., Chromosoma. October 1, 2007; 116 (5): 487-96.


Chromatin assembly of DNA templates microinjected into Xenopus oocytes., Roche D, Almouzni G, Quivy JP., Methods Mol Biol. January 1, 2006; 322 139-47.


Compaction kinetics on single DNAs: purified nucleosome reconstitution systems versus crude extract., Wagner G, Bancaud A, Quivy JP, Clapier C, Almouzni G, Viovy JL., Biophys J. November 1, 2005; 89 (5): 3647-59.


DNA synthesis-dependent and -independent chromatin assembly pathways in Xenopus egg extracts., Ray-Gallet D, Almouzni G., Methods Enzymol. January 1, 2004; 375 117-31.


HIRA is critical for a nucleosome assembly pathway independent of DNA synthesis., Ray-Gallet D, Quivy JP, Scamps C, Martini EM, Lipinski M, Almouzni G., Mol Cell. May 1, 2002; 9 (5): 1091-100.


Maintenance of nucleolar machineries and pre-rRNAs in remnant nucleolus of erythrocyte nuclei and remodeling in Xenopus egg extracts., Verheggen C, Le Panse S, Almouzni G, Hernandez-Verdun D., Exp Cell Res. September 10, 2001; 269 (1): 23-34.


Incomplete RNA polymerase II phosphorylation in Xenopus laevis early embryos., Palancade B, Bellier S, Almouzni G, Bensaude O., J Cell Sci. July 1, 2001; 114 (Pt 13): 2483-9.   


Dimerization of the largest subunit of chromatin assembly factor 1: importance in vitro and during Xenopus early development., Quivy JP, Grandi P, Almouzni G., EMBO J. April 17, 2001; 20 (8): 2015-27.


Fast kinetics of chromatin assembly revealed by single-molecule videomicroscopy and scanning force microscopy., Ladoux B, Quivy JP, Doyle P, du Roure O, Almouzni G, Viovy JL., Proc Natl Acad Sci U S A. December 19, 2000; 97 (26): 14251-6.


Tetracycline-regulated gene expression switch in Xenopus laevis., Ridgway P, Quivy JP, Almouzni G., Exp Cell Res. May 1, 2000; 256 (2): 392-9.


The ribosomal RNA processing machinery is recruited to the nucleolar domain before RNA polymerase I during Xenopus laevis development., Verheggen C, Almouzni G, Hernandez-Verdun D., J Cell Biol. April 17, 2000; 149 (2): 293-306.   


Hormone activation induces nucleosome positioning in vivo., Belikov S, Gelius B, Almouzni G, Wrange O., EMBO J. March 1, 2000; 19 (5): 1023-33.


Nucleotide excision repair coupled to chromatin assembly., Gaillard PH, Roche D, Almouzni G., Methods Mol Biol. January 1, 1999; 119 231-43.


Presence of pre-rRNAs before activation of polymerase I transcription in the building process of nucleoli during early development of Xenopus laevis., Verheggen C, Le Panse S, Almouzni G, Hernandez-Verdun D., J Cell Biol. September 7, 1998; 142 (5): 1167-80.   


Initiation and bidirectional propagation of chromatin assembly from a target site for nucleotide excision repair., Gaillard PHL, Moggs JG, Roche DM, Quivy JP, Becker PB, Wood RD, Almouzni G., EMBO J. October 15, 1997; 16 (20): 6281-9.


Histone acetylation: influence on transcription, nucleosome mobility and positioning, and linker histone-dependent transcriptional repression., Ura K, Kurumizaka H, Dimitrov S, Almouzni G, Wolffe AP., EMBO J. April 15, 1997; 16 (8): 2096-107.


Phosphorylation of the RNA polymerase II largest subunit during Xenopus laevis oocyte maturation., Bellier S, Dubois MF, Nishida E, Almouzni G, Bensaude O., Mol Cell Biol. March 1, 1997; 17 (3): 1434-40.


Chromatin assembly coupled to DNA repair: a new role for chromatin assembly factor I., Gaillard PHL, Martini EM, Kaufman PD, Stillman B, Moustacchi E, Almouzni G., Cell. September 20, 1996; 86 (6): 887-96.


The heat shock response in Xenopus oocytes, embryos, and somatic cells: a regulatory role for chromatin., Landsberger N, Ranjan M, Almouzni G, Stump D, Wolffe AP., Dev Biol. July 1, 1995; 170 (1): 62-74.


Constraints on transcriptional activator function contribute to transcriptional quiescence during early Xenopus embryogenesis., Almouzni G, Wolffe AP., EMBO J. April 18, 1995; 14 (8): 1752-65.


Histone acetylation influences both gene expression and development of Xenopus laevis., Almouzni G, Khochbin S, Dimitrov S, Wolffe AP., Dev Biol. October 1, 1994; 165 (2): 654-69.


Chromatin transitions during early Xenopus embryogenesis: changes in histone H4 acetylation and in linker histone type., Dimitrov S, Almouzni G, Dasso M, Wolffe AP., Dev Biol. November 1, 1993; 160 (1): 214-27.


Replication-coupled chromatin assembly is required for the repression of basal transcription in vivo., Almouzni G, Wolffe AP., Genes Dev. October 1, 1993; 7 (10): 2033-47.


TFIIIC relieves repression of U6 snRNA transcription by chromatin., Burnol AF, Margottin F, Huet J, Almouzni G, Prioleau MN, Méchali M, Sentenac A., Nature. April 1, 1993; 362 (6419): 475-7.


Nuclear assembly, structure, and function: the use of Xenopus in vitro systems., Almouzni G, Wolffe AP., Exp Cell Res. March 1, 1993; 205 (1): 1-15.


Transcription factor access to DNA in the nucleosome., Wolffe AP, Almouzni G, Ura K, Pruss D, Hayes JJ., Cold Spring Harb Symp Quant Biol. January 1, 1993; 58 225-35.


Transcription complex disruption caused by a transition in chromatin structure., Almouzni G, Méchali M, Wolffe AP., Mol Cell Biol. February 1, 1991; 11 (2): 655-65.


Chromatin assembly on replicating DNA in vitro., Almouzni G, Clark DJ, Méchali M, Wolffe AP., Nucleic Acids Res. October 11, 1990; 18 (19): 5767-74.


Genes and mechanisms involved in early embryonic development in Xenopus laevis., Méchali M, Almouzni G, Andéol Y, Moreau J, Vriz S, Leibovici M, Hourdry J, Géraudie J, Soussi T, Gusse M., Int J Dev Biol. March 1, 1990; 34 (1): 51-9.


Competition between transcription complex assembly and chromatin assembly on replicating DNA., Almouzni G, Méchali M, Wolffe AP., EMBO J. February 1, 1990; 9 (2): 573-82.


Mismatch repair involving localized DNA synthesis in extracts of Xenopus eggs., Brooks P, Dohet C, Almouzni G, Méchali M, Radman M., Proc Natl Acad Sci U S A. June 1, 1989; 86 (12): 4425-9.


Xenopus egg extracts: a model system for chromatin replication., Almouzni G, Méchali M., Biochim Biophys Acta. December 20, 1988; 951 (2-3): 443-50.


Assembly of spaced chromatin involvement of ATP and DNA topoisomerase activity., Almouzni G, Méchali M., EMBO J. December 20, 1988; 7 (13): 4355-65.


Oligonucleotide site-directed mutagenesis in Xenopus egg extracts., Almouzni G, Mousseron-Grall S, Méchali M., Nucleic Acids Res. September 12, 1988; 16 (17): 8525-39.


Proto-oncogenes and embryonic development., Méchali M, Gusse M, Vriz S, Taylor M, Andéol Y, Moreau J, Hourdry J, Leibovici M, Brulfert A, Almouzni G., Biochimie. July 1, 1988; 70 (7): 895-8.   


Assembly of spaced chromatin promoted by DNA synthesis in extracts from Xenopus eggs., Almouzni G, Méchali M., EMBO J. March 1, 1988; 7 (3): 665-72.

???pagination.result.page??? 1