Click here to close Hello! We notice that you are using Internet Explorer, which is not supported by Xenbase and may cause the site to display incorrectly. We suggest using a current version of Chrome, FireFox, or Safari.

Profile Publications (210)
XB-PERS-759

Publications By John B Gurdon (1933-2025)

???pagination.result.count???

???pagination.result.page??? 1 2 3 4 5 ???pagination.result.next???


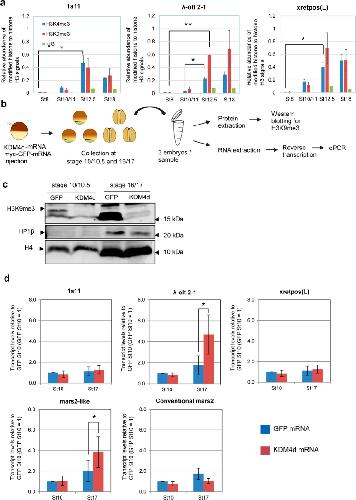
Targeted DamID detects cell-type-specific histone modifications in intact tissues or organisms., van den Ameele J, Trauner M, Hörmanseder E, Donovan APA, Llorà-Batlle O, Cheetham SW, Krautz R, Yakob R, Malkowska A, Gurdon JB, Brand AH., PLoS Biol. March 11, 2025; 23 (3): e3002944.   


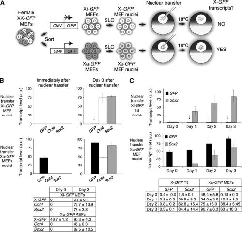
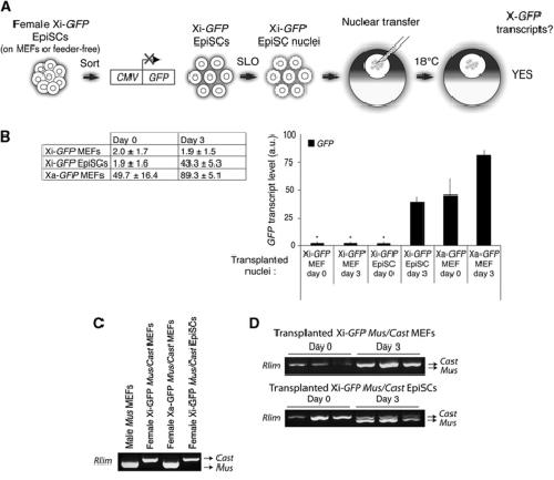
Deterministic nuclear reprogramming of mammalian nuclei to a totipotency-like state by Amphibian meiotic oocytes for stem cell therapy in humans., Wen MH, Barbosa Triana H, Butler R, Hu HW, Dai YH, Lawrence N, Hong JJ, Garrett N, Jones-Green R, Rawlins EL, Dong Z, Koziol MJ, Gurdon JB., Biol Open. March 1, 2024; 13 (3):   


The initiation and maintenance of a differentiated state in development., Javed K, Gurdon JB., Dev Biol. March 1, 2022; 483 34-38.   


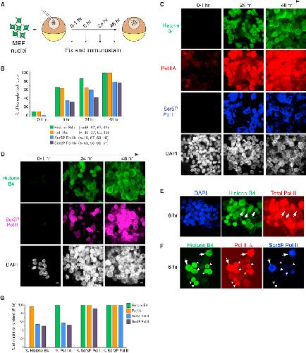
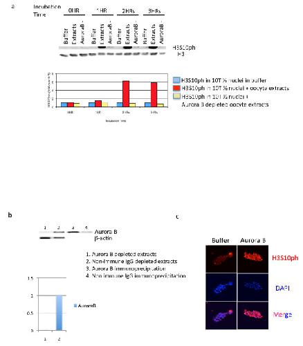
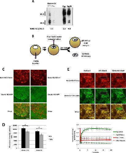
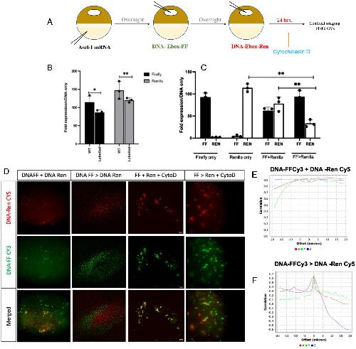
DNA-induced spatial entrapment of general transcription machinery can stabilize gene expression in a nondividing cell., Javed K, Jullien J, Agarwal G, Lawrence N, Butler R, Ioannou PS, Nazir F, Gurdon JB., Proc Natl Acad Sci U S A. January 25, 2022; 119 (4):   


A Brief History of Xenopus in Biology., De Robertis EM, Gurdon JB., Cold Spring Harb Protoc. December 1, 2021; 2021 (12):


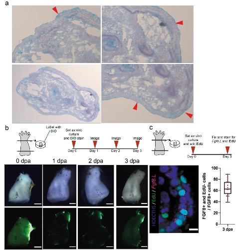
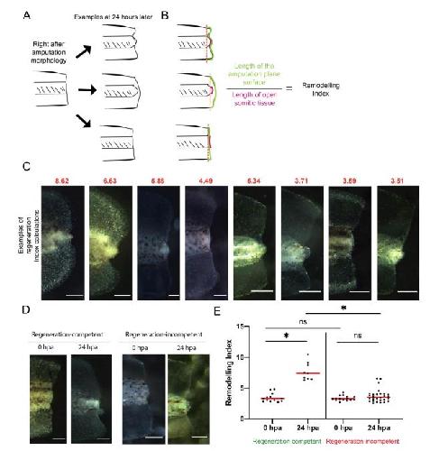
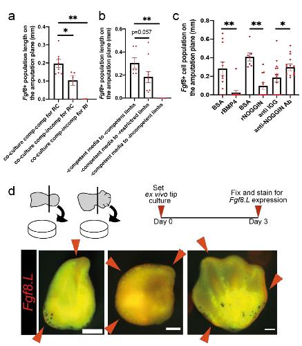
Secreted inhibitors drive the loss of regeneration competence in Xenopus limbs., Aztekin C, Hiscock TW, Gurdon J, Jullien J, Marioni J, Simons BD., Development. June 1, 2021; 148 (11):   


Injected cells provide a valuable complement to cell-free systems for analysis of gene expression., Gurdon JB, Javed K, Wen MH, Barbosa Triana HM., Exp Cell Res. November 15, 2020; 396 (2): 112296.


Epigenetic homogeneity in histone methylation underlies sperm programming for embryonic transcription., Oikawa M, Simeone A, Hormanseder E, Teperek M, Gaggioli V, O'Doherty A, Falk E, Sporniak M, D'Santos C, Franklin VNR, Kishore K, Bradshaw CR, Keane D, Freour T, David L, Grzybowski AT, Ruthenburg AJ, Gurdon J, Jullien J., Nat Commun. July 13, 2020; 11 (1): 3491.   


Long-term association of a transcription factor with its chromatin binding site can stabilize gene expression and cell fate commitment., Gurdon JB, Javed K, Vodnala M, Garrett N., Proc Natl Acad Sci U S A. June 30, 2020; 117 (26): 15075-15084.   


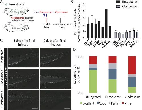
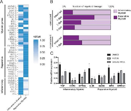
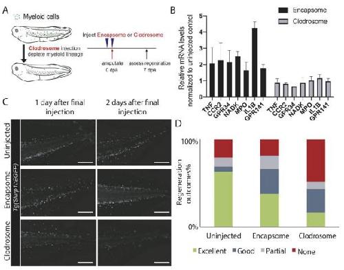
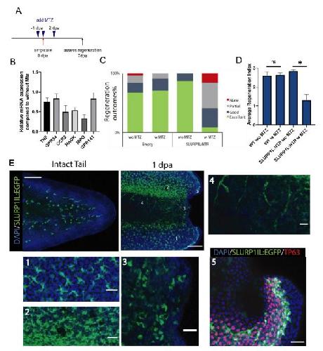
The myeloid lineage is required for the emergence of a regeneration-permissive environment following Xenopus tail amputation., Aztekin C, Hiscock TW, Butler R, De Jesús Andino F, Robert J, Gurdon JB, Jullien J., Development. February 5, 2020; 147 (3):   


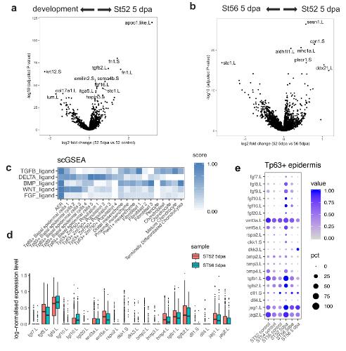
Identification of a regeneration-organizing cell in the Xenopus tail., Aztekin C, Hiscock TW, Marioni JC, Gurdon JB, Simons BD, Jullien J., Science. May 17, 2019; 364 (6441): 653-658.


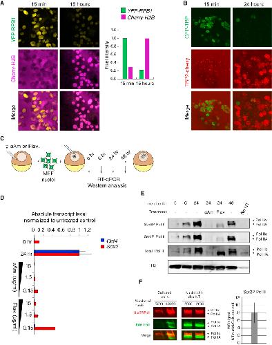
Chromatin Accessibility Impacts Transcriptional Reprogramming in Oocytes., Miyamoto K, Nguyen KT, Allen GE, Jullien J, Kumar D, Otani T, Bradshaw CR, Livesey FJ, Kellis M, Gurdon JB., Cell Rep. July 10, 2018; 24 (2): 304-311.   


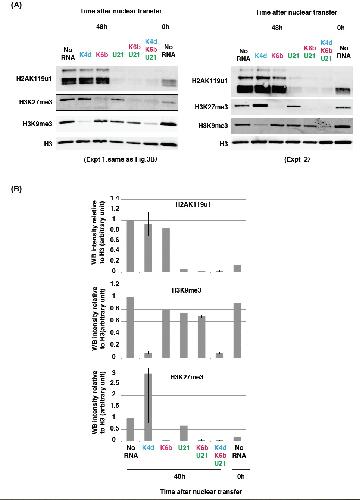
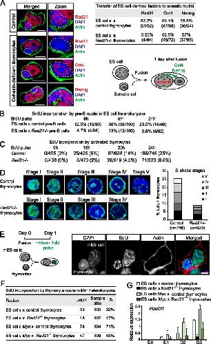
H3K4 Methylation-Dependent Memory of Somatic Cell Identity Inhibits Reprogramming and Development of Nuclear Transfer Embryos., Hörmanseder E, Simeone A, Allen GE, Bradshaw CR, Figlmüller M, Gurdon J, Jullien J., Cell Stem Cell. July 6, 2017; 21 (1): 135-143.e6.   


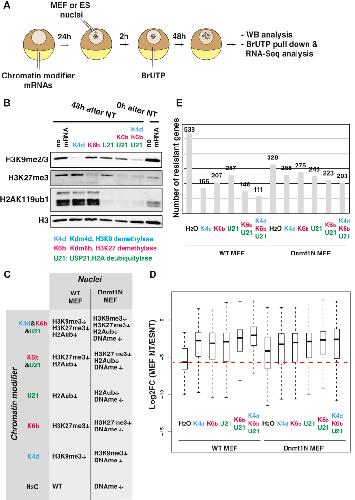
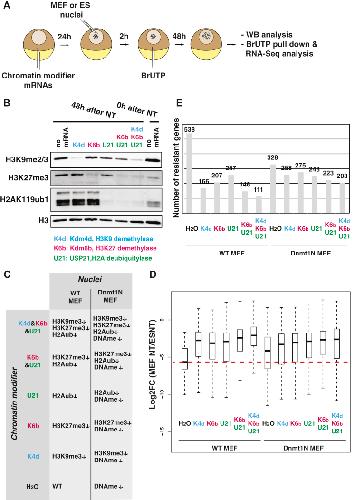
Gene Resistance to Transcriptional Reprogramming following Nuclear Transfer Is Directly Mediated by Multiple Chromatin-Repressive Pathways., Jullien J, Vodnala M, Pasque V, Oikawa M, Miyamoto K, Allen G, David SA, Brochard V, Wang S, Bradshaw C, Koseki H, Sartorelli V, Beaujean N, Gurdon J., Mol Cell. March 2, 2017; 65 (5): 873-884.e8.   


Nuclear transplantation, the conservation of the genome, and prospects for cell replacement., Gurdon JB., FEBS J. January 1, 2017; 284 (2): 211-217.


Sperm is epigenetically programmed to regulate gene transcription in embryos., Teperek M, Simeone A, Gaggioli V, Miyamoto K, Allen GE, Erkek S, Kwon T, Marcotte EM, Zegerman P, Bradshaw CR, Peters AH, Gurdon JB, Jullien J., Genome Res. August 1, 2016; 26 (8): 1034-46.   


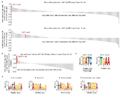
Identification of methylated deoxyadenosines in vertebrates reveals diversity in DNA modifications., Koziol MJ, Bradshaw CR, Allen GE, Costa ASH, Frezza C, Gurdon JB., Nat Struct Mol Biol. January 1, 2016; 23 (1): 24-30.   


Cell Fate Determination by Transcription Factors., Gurdon JB., Curr Top Dev Biol. January 1, 2016; 116 445-54.


The Expression of TALEN before Fertilization Provides a Rapid Knock-Out Phenotype in Xenopus laevis Founder Embryos., Miyamoto K, Suzuki KT, Suzuki M, Sakane Y, Sakuma T, Herberg S, Simeone A, Simpson D, Jullien J, Yamamoto T, Gurdon JB., PLoS One. November 18, 2015; 10 (11): e0142946.   


Histone H3 lysine 9 trimethylation is required for suppressing the expression of an embryonically activated retrotransposon in Xenopus laevis., Herberg S, Simeone A, Oikawa M, Jullien J, Bradshaw CR, Teperek M, Gurdon J, Miyamoto K., Sci Rep. September 21, 2015; 5 14236.   


Harveian Oration 2014: Stem cells and cell replacement prospects ., Gurdon J., Clin Med (Lond). April 1, 2015; 15 (2): 160-7.


Manipulation and in vitro maturation of Xenopus laevis oocytes, followed by intracytoplasmic sperm injection, to study embryonic development., Miyamoto K, Simpson D, Gurdon JB., J Vis Exp. February 9, 2015; (96): e52496.   


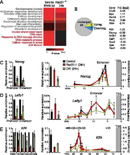
Initiation and maintenance of pluripotency gene expression in the absence of cohesin., Lavagnolli T, Gupta P, Hörmanseder E, Mira-Bontenbal H, Dharmalingam G, Carroll T, Gurdon JB, Fisher AG, Merkenschlager M., Genes Dev. January 1, 2015; 29 (1): 23-38.   


Sperm and spermatids contain different proteins and bind distinct egg factors., Teperek M, Miyamoto K, Simeone A, Feret R, Deery MJ, Gurdon JB, Jullien J., Int J Mol Sci. September 19, 2014; 15 (9): 16719-40.   


Hierarchical molecular events driven by oocyte-specific factors lead to rapid and extensive reprogramming., Jullien J, Miyamoto K, Pasque V, Allen GE, Bradshaw CR, Garrett NJ, Halley-Stott RP, Kimura H, Ohsumi K, Gurdon JB., Mol Cell. August 21, 2014; 55 (4): 524-36.   


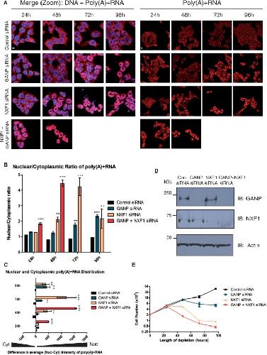
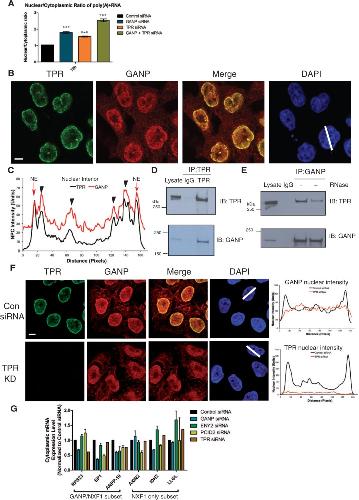
Selective nuclear export of specific classes of mRNA from mammalian nuclei is promoted by GANP., Wickramasinghe VO, Andrews R, Ellis P, Langford C, Gurdon JB, Stewart M, Venkitaraman AR, Laskey RA., Nucleic Acids Res. April 1, 2014; 42 (8): 5059-71.   


A view of amphibian embryology during the last century., Gurdon JB., Int J Dev Biol. January 1, 2014; 58 (10-12): 723-5.   


The egg and the nucleus: a battle for supremacy (Nobel Lecture)., Gurdon JB., Angew Chem Int Ed Engl. December 23, 2013; 52 (52): 13890-9.


Transcriptional regulation and nuclear reprogramming: roles of nuclear actin and actin-binding proteins., Miyamoto K, Gurdon JB., Cell Mol Life Sci. September 1, 2013; 70 (18): 3289-302.   


Nuclear Wave1 is required for reprogramming transcription in oocytes and for normal development., Miyamoto K, Teperek M, Yusa K, Allen GE, Bradshaw CR, Gurdon JB., Science. August 30, 2013; 341 (6149): 1002-5.


The egg and the nucleus: a battle for supremacy., Gurdon JB., Development. June 1, 2013; 140 (12): 2449-56.


The cloning of a frog., Gurdon JB., Development. June 1, 2013; 140 (12): 2446-8.


HIRA dependent H3.3 deposition is required for transcriptional reprogramming following nuclear transfer to Xenopus oocytes., Jullien J, Astrand C, Szenker E, Garrett N, Almouzni G, Gurdon JB., Epigenetics Chromatin. October 29, 2012; 5 (1): 17.   


On the cellular and developmental lethality of a Xenopus nucleocytoplasmic hybrid., Narbonne P, Halley-Stott RP, Gurdon JB., Commun Integr Biol. July 1, 2012; 5 (4): 329-33.   


Widespread transcription in an amphibian oocyte relates to its reprogramming activity on transplanted somatic nuclei., Simeoni I, Gilchrist MJ, Garrett N, Armisen J, Gurdon JB., Stem Cells Dev. January 20, 2012; 21 (2): 181-90.


Amphibian interorder nuclear transfer embryos reveal conserved embryonic gene transcription, but deficient DNA replication or chromosome segregation., Narbonne P, Gurdon JB., Int J Dev Biol. January 1, 2012; 56 (10-12): 975-86.


Epigenetic factors influencing resistance to nuclear reprogramming., Pasque V, Jullien J, Miyamoto K, Halley-Stott RP, Gurdon JB., Trends Genet. December 1, 2011; 27 (12): 516-25.   


Deficient induction response in a Xenopus nucleocytoplasmic hybrid., Narbonne P, Simpson DE, Gurdon JB., PLoS Biol. November 1, 2011; 9 (11): e1001197.   


Nuclear actin in transcriptional reprogramming by oocytes: are actin nucleators key players?, Miyamoto K, Pasque V, Gurdon JB., Cell Cycle. September 15, 2011; 10 (18): 3040-1.


Nuclear actin and transcriptional activation., Miyamoto K, Gurdon JB., Commun Integr Biol. September 1, 2011; 4 (5): 582-3.


Mechanisms of nuclear reprogramming by eggs and oocytes: a deterministic process?, Jullien J, Pasque V, Halley-Stott RP, Miyamoto K, Gurdon JB., Nat Rev Mol Cell Biol. June 23, 2011; 12 (7): 453-9.


Nuclear transfer to eggs and oocytes., Gurdon JB, Wilmut I., Cold Spring Harb Perspect Biol. June 1, 2011; 3 (6):


Histone variant macroH2A confers resistance to nuclear reprogramming., Pasque V, Gillich A, Garrett N, Gurdon JB., EMBO J. May 6, 2011; 30 (12): 2373-87.   


Nuclear actin polymerization is required for transcriptional reprogramming of Oct4 by oocytes., Miyamoto K, Pasque V, Jullien J, Gurdon JB., Genes Dev. May 1, 2011; 25 (9): 946-58.   


Reprogramming of gene expression following nuclear transfer to the Xenopus oocyte., Jullien J, Gurdon J., Biol Aujourdhui. January 1, 2011; 205 (2): 105-10.


Epigenetic stability of repressed states involving the histone variant macroH2A revealed by nuclear transfer to Xenopus oocytes., Pasque V, Halley-Stott RP, Gillich A, Garrett N, Gurdon JB., Nucleus. January 1, 2011; 2 (6): 533-9.   


Mammalian nuclear transplantation to Germinal Vesicle stage Xenopus oocytes - a method for quantitative transcriptional reprogramming., Halley-Stott RP, Pasque V, Astrand C, Miyamoto K, Simeoni I, Jullien J, Gurdon JB., Methods. May 1, 2010; 51 (1): 56-65.   


Characterization of somatic cell nuclear reprogramming by oocytes in which a linker histone is required for pluripotency gene reactivation., Jullien J, Astrand C, Halley-Stott RP, Garrett N, Gurdon JB., Proc Natl Acad Sci U S A. March 23, 2010; 107 (12): 5483-8.   


Histone H3 lysine 4 methylation is associated with the transcriptional reprogramming efficiency of somatic nuclei by oocytes., Murata K, Kouzarides T, Bannister AJ, Gurdon JB., Epigenetics Chromatin. February 4, 2010; 3 (1): 4.   


Nuclear reprogramming in eggs., Gurdon J., Nat Med. October 1, 2009; 15 (10): 1141-4.

???pagination.result.page??? 1 2 3 4 5 ???pagination.result.next???