Click here to close Hello! We notice that you are using Internet Explorer, which is not supported by Xenbase and may cause the site to display incorrectly. We suggest using a current version of Chrome, FireFox, or Safari.

Profile Publications (223)
XB-PERS-754

Publications By Makoto Asashima

???pagination.result.count???

???pagination.result.page??? 1 2 3 4 5 ???pagination.result.next???


Zbtb11 interacts with Otx2 and patterns the anterior neuroectoderm in Xenopus., Satou-Kobayashi Y, Takahashi S, Haramoto Y, Asashima M, Taira M., PLoS One. January 1, 2024; 19 (7): e0293852.   


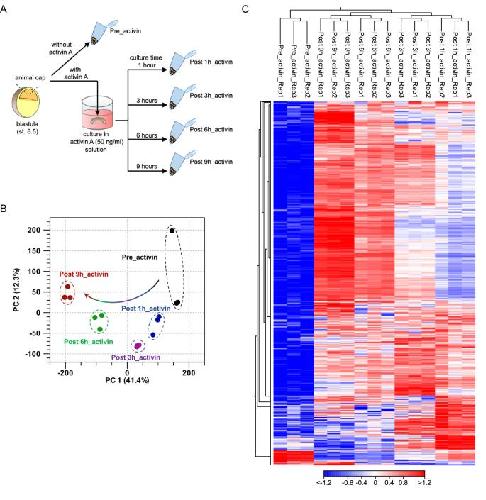
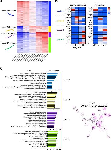
Temporal transcriptomic profiling reveals dynamic changes in gene expression of Xenopus animal cap upon activin treatment., Satou-Kobayashi Y, Kim JD, Fukamizu A, Asashima M., Sci Rep. July 15, 2021; 11 (1): 14537.   


In Vitro Induction of Xenopus Embryonic Organs Using Animal Cap Cells., Ariizumi T, Michiue T, Asashima M., Cold Spring Harb Protoc. December 1, 2017; 2017 (12): pdb.prot097410.


Genome evolution in the allotetraploid frog Xenopus laevis., Session AM, Uno Y, Kwon T, Chapman JA, Toyoda A, Takahashi S, Fukui A, Hikosaka A, Suzuki A, Kondo M, van Heeringen SJ, Quigley I, Heinz S, Ogino H, Ochi H, Hellsten U, Lyons JB, Simakov O, Putnam N, Stites J, Kuroki Y, Tanaka T, Michiue T, Watanabe M, Bogdanovic O, Lister R, Georgiou G, Paranjpe SS, van Kruijsbergen I, Shu S, Carlson J, Kinoshita T, Ohta Y, Mawaribuchi S, Jenkins J, Grimwood J, Schmutz J, Mitros T, Mozaffari SV, Suzuki Y, Haramoto Y, Yamamoto TS, Takagi C, Heald R, Miller K, Haudenschild C, Kitzman J, Nakayama T, Izutsu Y, Robert J, Fortriede J, Burns K, Lotay V, Karimi K, Yasuoka Y, Dichmann DS, Flajnik MF, Houston DW, Shendure J, DuPasquier L, Vize PD, Zorn AM, Ito M, Marcotte EM, Wallingford JB, Ito Y, Asashima M, Ueno N, Matsuda Y, Veenstra GJ, Fujiyama A, Harland RM, Taira M, Rokhsar DS., Nature. October 20, 2016; 538 (7625): 336-343.   


Complete mitochondrial genome of "Xenopus tropicalis" Asashima line (Anura: Pipidae), a possible undescribed species., Haramoto Y, Oshima T, Takahashi S, Asashima M, Ito Y, Kurabayashi A., Mitochondrial DNA A DNA Mapp Seq Anal. September 1, 2016; 27 (5): 3341-3.


Physicochemical and biological characterizations of Pxt peptides from amphibian (Xenopus tropicalis) skin., Shigeri Y, Horie M, Yoshida T, Hagihara Y, Imura T, Inagaki H, Haramoto Y, Ito Y, Asashima M., J Biochem. June 1, 2016; 159 (6): 619-29.


The requirement of histone modification by PRDM12 and Kdm4a for the development of pre-placodal ectoderm and neural crest in Xenopus., Matsukawa S, Miwata K, Asashima M, Michiue T., Dev Biol. March 1, 2015; 399 (1): 164-176.   


Insulin-like factor regulates neural induction through an IGF1 receptor-independent mechanism., Haramoto Y, Takahashi S, Oshima T, Onuma Y, Ito Y, Asashima M., Sci Rep. January 12, 2015; 5 11603.   


Identification of novel peptides from amphibian (Xenopus tropicalis) skin by direct tissue MALDI-MS analysis., Shigeri Y, Yasuda A, Hagihara Y, Nishi K, Watanabe K, Imura T, Inagaki H, Haramoto Y, Ito Y, Asashima M., FEBS J. January 1, 2015; 282 (1): 102-13.


Occupancy of tissue-specific cis-regulatory modules by Otx2 and TLE/Groucho for embryonic head specification., Yasuoka Y, Suzuki Y, Takahashi S, Someya H, Sudou N, Haramoto Y, Cho KW, Asashima M, Sugano S, Taira M., Nat Commun. July 9, 2014; 5 4322.   


The phosphatase Dullard negatively regulates BMP signalling and is essential for nephron maintenance after birth., Sakaguchi M, Sharmin S, Taguchi A, Ohmori T, Fujimura S, Abe T, Kiyonari H, Komatsu Y, Mishina Y, Asashima M, Araki E, Nishinakamura R., Nat Commun. January 1, 2013; 4 1398.


A lectin-based glycomic approach to identify characteristic features of Xenopus embryogenesis., Onuma Y, Tateno H, Tsuji S, Hirabayashi J, Ito Y, Asashima M., PLoS One. January 1, 2013; 8 (2): e56581.   


Characterization of CXC-type chemokine molecules in early Xenopus laevis development., Goto T, Michiue T, Ito Y, Asashima M., Int J Dev Biol. January 1, 2013; 57 (1): 41-7.   


Xnr3 affects brain patterning via cell migration in the neural-epidermal tissue boundary during early Xenopus embryogenesis., Morita M, Yamashita S, Matsukawa S, Haramoto Y, Takahashi S, Asashima M, Michiue T., Int J Dev Biol. January 1, 2013; 57 (9-10): 779-86.   


Hippo signaling components, Mst1 and Mst2, act as a switch between self-renewal and differentiation in Xenopus hematopoietic and endothelial progenitors., Nejigane S, Takahashi S, Haramoto Y, Michiue T, Asashima M., Int J Dev Biol. January 1, 2013; 57 (5): 407-14.   


Alterations in ambient salinity and pH lead to modulation of developmental gene expression in Microhyla ornata (Duméril and Bibron) and Xenopus laevis (Daudin)., Chougule B, Asashima M, Patwardhan V, Ghaskadbi S., Indian J Exp Biol. August 1, 2012; 50 (8): 531-41.


xCOUP-TF-B regulates xCyp26 transcription and modulates retinoic acid signaling for anterior neural patterning in Xenopus., Tanibe M, Ishiura S, Asashima M, Michiue T., Int J Dev Biol. January 1, 2012; 56 (4): 239-44.   


Induction of differentiation of undifferentiated cells into pancreatic beta cells in vertebrates., Hosoya M, Kunisada Y, Kurisaki A, Asashima M., Int J Dev Biol. January 1, 2012; 56 (5): 313-23.


KDEL tagging: a method for generating dominant-negative inhibitors of the secretion of TGF-beta superfamily proteins., Matsukawa S, Moriyama Y, Hayata T, Sasaki H, Ito Y, Asashima M, Kuroda H., Int J Dev Biol. January 1, 2012; 56 (5): 351-6.   


mNanog possesses dorsal mesoderm-inducing ability by modulating both BMP and Activin/nodal signaling in Xenopus ectodermal cells., Miyazaki A, Ishii K, Yamashita S, Nejigane S, Matsukawa S, Ito Y, Onuma Y, Asashima M, Michiue T., PLoS One. January 1, 2012; 7 (10): e46630.   


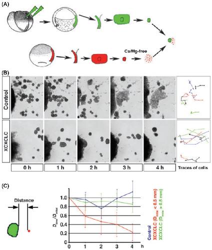
Chemokine ligand Xenopus CXCLC (XCXCLC) regulates cell movements during early morphogenesis., Goto T, Asashima M., Dev Growth Differ. December 1, 2011; 53 (9): 971-81.   


The conserved Rieske oxygenase DAF-36/Neverland is a novel cholesterol-metabolizing enzyme., Yoshiyama-Yanagawa T, Enya S, Shimada-Niwa Y, Yaguchi S, Haramoto Y, Matsuya T, Shiomi K, Sasakura Y, Takahashi S, Asashima M, Kataoka H, Niwa R., J Biol Chem. July 22, 2011; 286 (29): 25756-62.


Rapamycin treatment causes developmental delay, pigmentation defects, and gastrointestinal malformation on Xenopus embryogenesis., Moriyama Y, Ohata Y, Mori S, Matsukawa S, Michiue T, Asashima M, Kuroda H., Biochem Biophys Res Commun. January 28, 2011; 404 (4): 974-8.   


The transcriptional coactivators Yap and TAZ are expressed during early Xenopus development., Nejigane S, Haramoto Y, Okuno M, Takahashi S, Asashima M., Int J Dev Biol. January 1, 2011; 55 (1): 121-6.   


Xenopus furry contributes to release of microRNA gene silencing., Goto T, Fukui A, Shibuya H, Keller R, Asashima M., Proc Natl Acad Sci U S A. November 9, 2010; 107 (45): 19344-9.   


An in vitro reconstitution system for the assessment of chromatin protein fluidity during Xenopus development., Aoki R, Inui M, Hayashi Y, Sedohara A, Okabayashi K, Ohnuma K, Murata M, Asashima M., Biochem Biophys Res Commun. September 17, 2010; 400 (2): 200-6.   


Claudin5 genes encoding tight junction proteins are required for Xenopus heart formation., Yamagishi M, Ito Y, Ariizumi T, Komazaki S, Danno H, Michiue T, Asashima M., Dev Growth Differ. September 1, 2010; 52 (7): 665-75.   


Intensely fluorescent azobenzenes: synthesis, crystal structures, effects of substituents, and application to fluorescent vital stain., Yoshino J, Furuta A, Kambe T, Itoi H, Kano N, Kawashima T, Ito Y, Asashima M., Chemistry. May 3, 2010; 16 (17): 5026-35.


In vitro organogenesis using multipotent cells., Kurisaki A, Ito Y, Onuma Y, Intoh A, Asashima M., Hum Cell. February 1, 2010; 23 (1): 1-14.


XRASGRP2 is essential for blood vessel formation during Xenopus development., Suzuki K, Takahashi S, Haramoto Y, Onuma Y, Nagamine K, Okabayashi K, Hashizume K, Iwanaka T, Asashima M., Int J Dev Biol. January 1, 2010; 54 (4): 609-15.   


Zygotic VegT is required for Xenopus paraxial mesoderm formation and is regulated by Nodal signaling and Eomesodermin., Fukuda M, Takahashi S, Haramoto Y, Onuma Y, Kim YJ, Yeo CY, Ishiura S, Asashima M., Int J Dev Biol. January 1, 2010; 54 (1): 81-92.   


Creating frog heart as an organ: in vitro-induced heart functions as a circulatory organ in vivo., Kinoshita M, Ariizumi T, Yuasa S, Miyoshi S, Komazaki S, Fukuda K, Asashima M., Int J Dev Biol. January 1, 2010; 54 (5): 851-6.   


Cloning of noggin gene from hydra and analysis of its functional conservation using Xenopus laevis embryos., Chandramore K, Ito Y, Takahashi S, Asashima M, Ghaskadbi S., Evol Dev. January 1, 2010; 12 (3): 267-74.


Molecular analyses of Xenopus laevis Mesp-related genes., Hitachi K, Kondow A, Danno H, Nishimura Y, Okabayashi K, Asashima M., Integr Zool. December 1, 2009; 4 (4): 387-94.


Bestrophin genes are expressed in Xenopus development., Onuma Y, Haramoto Y, Nejigane S, Takahashi S, Asashima M., Biochem Biophys Res Commun. July 3, 2009; 384 (3): 290-5.   


The RNA-binding protein Mex3b has a fine-tuning system for mRNA regulation in early Xenopus development., Takada H, Kawana T, Ito Y, Kikuno RF, Mamada H, Araki T, Koga H, Asashima M, Taira M., Development. July 1, 2009; 136 (14): 2413-22.   


In vitro organogenesis from undifferentiated cells in Xenopus., Asashima M, Ito Y, Chan T, Michiue T, Nakanishi M, Suzuki K, Hitachi K, Okabayashi K, Kondow A, Ariizumi T., Dev Dyn. June 1, 2009; 238 (6): 1309-20.   


Structural and functional changes of sulfated glycosaminoglycans in Xenopus laevis during embryogenesis., Yamada S, Onishi M, Fujinawa R, Tadokoro Y, Okabayashi K, Asashima M, Sugahara K., Glycobiology. May 1, 2009; 19 (5): 488-98.


The Xenopus Bowline/Ripply family proteins negatively regulate the transcriptional activity of T-box transcription factors., Hitachi K, Danno H, Tazumi S, Aihara Y, Uchiyama H, Okabayashi K, Kondow A, Asashima M., Int J Dev Biol. January 1, 2009; 53 (4): 631-9.   


Developmental potential for morphogenesis in vivo and in vitro., Kaneko K, Sato K, Michiue T, Okabayashi K, Ohnuma K, Danno H, Asashima M., J Exp Zool B Mol Dev Evol. September 15, 2008; 310 (6): 492-503.


Nucleoredoxin regulates the Wnt/planar cell polarity pathway in Xenopus., Funato Y, Michiue T, Terabayashi T, Yukita A, Danno H, Asashima M, Miki H., Genes Cells. September 1, 2008; 13 (9): 965-75.   


Physical interaction between Tbx6 and mespb is indispensable for the activation of bowline expression during Xenopus somitogenesis., Hitachi K, Danno H, Kondow A, Ohnuma K, Uchiyama H, Ishiura S, Kurisaki A, Asashima M., Biochem Biophys Res Commun. August 8, 2008; 372 (4): 607-12.   


XRASGRP2 expression during early development of Xenopus embryos., Nagamine K, Matsuda A, Asashima M, Hori T., Biochem Biophys Res Commun. August 8, 2008; 372 (4): 886-91.   


Global expression of simulated microgravity-responsive genes in Xenopus liver cells., Ikuzawa M, Asashima M., Zoolog Sci. August 1, 2008; 25 (8): 828-37.


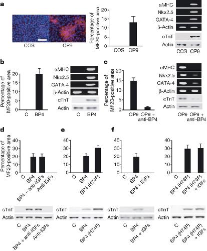
IGFBP-4 is an inhibitor of canonical Wnt signalling required for cardiogenesis., Zhu W, Shiojima I, Ito Y, Li Z, Ikeda H, Yoshida M, Naito AT, Nishi J, Ueno H, Umezawa A, Minamino T, Nagai T, Kikuchi A, Asashima M, Komuro I., Nature. July 17, 2008; 454 (7202): 345-9.   


XHAPLN3 plays a key role in cardiogenesis by maintaining the hyaluronan matrix around heart anlage., Ito Y, Seno S, Nakamura H, Fukui A, Asashima M., Dev Biol. July 1, 2008; 319 (1): 34-45.   


TRIQK, a novel family of small proteins localized to the endoplasmic reticulum membrane, is conserved across vertebrates., Onuma Y, Watanabe A, Aburatani H, Asashima M, Whitman M., Zoolog Sci. July 1, 2008; 25 (7): 706-13.   


Elucidation of the role of activin in organogenesis using a multiple organ induction system with amphibian and mouse undifferentiated cells in vitro., Asashima M, Michiue T, Kurisaki A., Dev Growth Differ. June 1, 2008; 50 Suppl 1 S35-45.


A crucial role of a high mobility group protein HMGA2 in cardiogenesis., Monzen K, Ito Y, Naito AT, Kasai H, Hiroi Y, Hayashi D, Shiojima I, Yamazaki T, Miyazono K, Asashima M, Nagai R, Komuro I., Nat Cell Biol. May 1, 2008; 10 (5): 567-74.   


Molecular links among the causative genes for ocular malformation: Otx2 and Sox2 coregulate Rax expression., Danno H, Michiue T, Hitachi K, Yukita A, Ishiura S, Asashima M., Proc Natl Acad Sci U S A. April 8, 2008; 105 (14): 5408-13.   

???pagination.result.page??? 1 2 3 4 5 ???pagination.result.next???