Click here to close Hello! We notice that you are using Internet Explorer, which is not supported by Xenbase and may cause the site to display incorrectly. We suggest using a current version of Chrome, FireFox, or Safari.

Profile Publications (31)
XB-PERS-742

Publications By Ralph Rupp

???pagination.result.count???

???pagination.result.page??? 1


The histone H4K20 methyltransferase SUV4-20H1/KMT5B is required for multiciliated cell differentiation in Xenopus., Angerilli A, Tait J, Berges J, Shcherbakova I, Pokrovsky D, Schauer T, Smialowski P, Hsam O, Mentele E, Nicetto D, Rupp RA., Life Sci Alliance. July 28, 2023; 6 (7):   


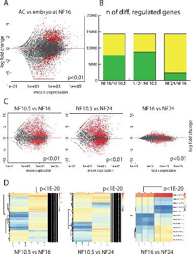
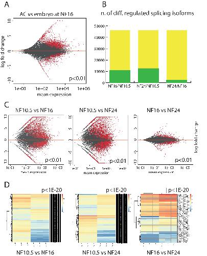
A systemic cell cycle block impacts stage-specific histone modification profiles during Xenopus embryogenesis., Pokrovsky D, Forné I, Straub T, Imhof A, Rupp RAW., PLoS Biol. September 1, 2021; 19 (9): e3001377.   


H4K20 Methylation Is Differently Regulated by Dilution and Demethylation in Proliferating and Cell-Cycle-Arrested Xenopus Embryos., Schuh L, Loos C, Pokrovsky D, Imhof A, Rupp RAW, Marr C., Cell Syst. December 16, 2020; 11 (6): 653-662.e8.   


DNp73-induced degradation of tyrosinase links depigmentation with EMT-driven melanoma progression., Fürst K, Steder M, Logotheti S, Angerilli A, Spitschak A, Marquardt S, Schumacher T, Engelmann D, Herchenröder O, Rupp RAW, Pützer BM., Cancer Lett. February 1, 2019; 442 299-309.


The Xenopus animal cap transcriptome: building a mucociliary epithelium., Angerilli A, Smialowski P, Rupp RA., Nucleic Acids Res. September 28, 2018; 46 (17): 8772-8787.   


Multivalent binding of PWWP2A to H2A.Z regulates mitosis and neural crest differentiation., Pünzeler S, Link S, Wagner G, Keilhauer EC, Kronbeck N, Spitzer RM, Leidescher S, Markaki Y, Mentele E, Regnard C, Schneider K, Takahashi D, Kusakabe M, Vardabasso C, Zink LM, Straub T, Bernstein E, Harata M, Leonhardt H, Mann M, Rupp RA, Hake SB., EMBO J. August 1, 2017; 36 (15): 2263-2279.


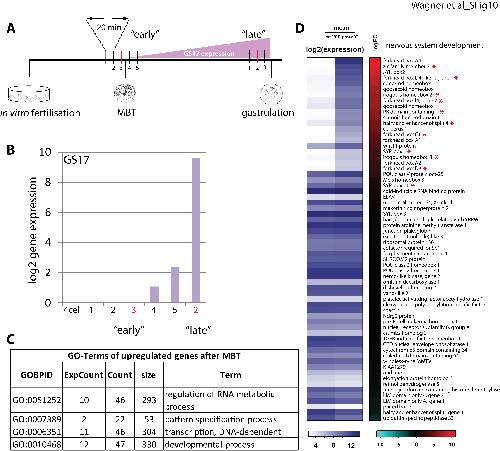
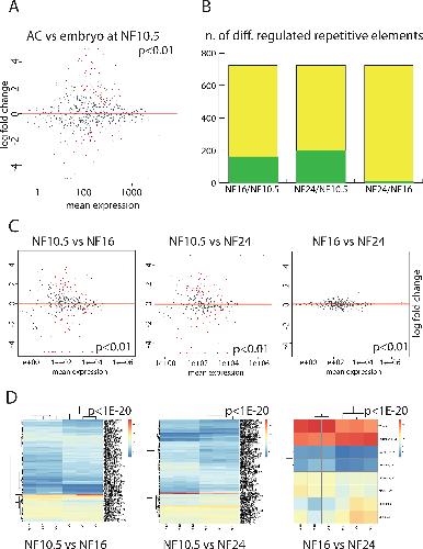
Brg1 chromatin remodeling ATPase balances germ layer patterning by amplifying the transcriptional burst at midblastula transition., Wagner G, Singhal N, Nicetto D, Straub T, Kremmer E, Rupp RAW., PLoS Genet. May 12, 2017; 13 (5): e1006757.   


Cardiac differentiation in Xenopus is initiated by mespa., Kriegmair MC, Frenz S, Dusl M, Franz WM, David R, Rupp RA., Cardiovasc Res. March 1, 2013; 97 (3): 454-63.


Suv4-20h histone methyltransferases promote neuroectodermal differentiation by silencing the pluripotency-associated Oct-25 gene., Nicetto D, Hahn M, Jung J, Schneider TD, Straub T, David R, Schotta G, Rupp RA., PLoS Genet. January 1, 2013; 9 (1): e1003188.   


Maternal Wnt/β-catenin signaling coactivates transcription through NF-κB binding sites during Xenopus axis formation., Armstrong NJ, Fagotto F, Prothmann C, Rupp RA., PLoS One. January 1, 2012; 7 (5): e36136.   


Stage-specific histone modification profiles reveal global transitions in the Xenopus embryonic epigenome., Schneider TD, Arteaga-Salas JM, Mentele E, David R, Nicetto D, Imhof A, Rupp RA., PLoS One. January 1, 2011; 6 (7): e22548.   


MesP1 drives vertebrate cardiovascular differentiation through Dkk-1-mediated blockade of Wnt-signalling., David R, Brenner C, Stieber J, Schwarz F, Brunner S, Vollmer M, Mentele E, Müller-Höcker J, Kitajima S, Lickert H, Rupp R, Franz WM., Nat Cell Biol. March 1, 2008; 10 (3): 338-45.


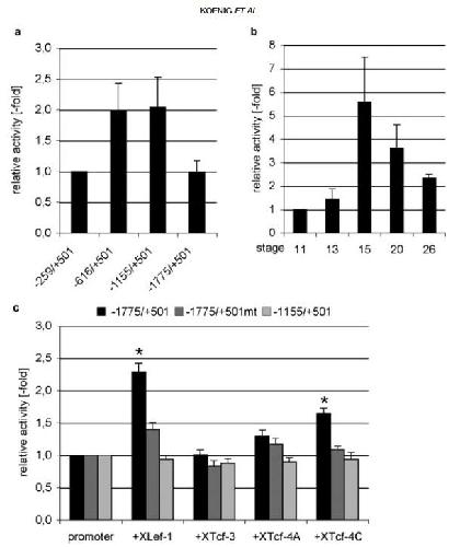
Autoregulation of XTcf-4 depends on a Lef/Tcf site on the XTcf-4 promoter., Koenig SF, Lattanzio R, Mansperger K, Rupp RA, Wedlich D, Gradl D., Genesis. February 1, 2008; 46 (2): 81-6.   


Divergent functions of two ancient Hydra Brachyury paralogues suggest specific roles for their C-terminal domains in tissue fate induction., Bielen H, Oberleitner S, Marcellini S, Gee L, Lemaire P, Bode HR, Rupp R, Technau U., Development. December 1, 2007; 134 (23): 4187-97.


CHD4/Mi-2beta activity is required for the positioning of the mesoderm/neuroectoderm boundary in Xenopus., Linder B, Mentele E, Mansperger K, Straub T, Kremmer E, Rupp RA., Genes Dev. April 15, 2007; 21 (8): 973-83.   


Vertebrate Rel proteins exhibit Dorsal-like activities in early Drosophila embryogenesis., Prothmann C, Armstrong NJ, Roth S, Rupp RA., Dev Dyn. April 1, 2006; 235 (4): 949-57.   


The SNF2 domain protein family in higher vertebrates displays dynamic expression patterns in Xenopus laevis embryos., Linder B, Cabot RA, Schwickert T, Rupp RA., Gene. February 4, 2004; 326 59-66.   


The Xenopus noggin promoter drives roof-plate specific transcription., Geng X, Xiao L, Tao Q, Hu R, Rupp RA, Ding X., Neuroreport. December 2, 2003; 14 (17): 2163-6.


Lef/Tcf-dependent Wnt/beta-catenin signaling during Xenopus axis specification., Geng X, Xiao L, Lin GF, Hu R, Wang JH, Rupp RA, Ding X., FEBS Lett. July 17, 2003; 547 (1-3): 1-6.


Repression through a distal TCF-3 binding site restricts Xenopus myf-5 expression in gastrula mesoderm., Yang J, Mei W, Otto A, Xiao L, Tao Q, Geng X, Rupp RA, Ding X., Mech Dev. July 1, 2002; 115 (1-2): 79-89.   


An interferon regulatory factor-like binding element restricts Xmyf-5 expression in the posterior somites during Xenopus myogenesis., Mei W, Yang J, Tao Q, Geng X, Rupp RA, Ding X., FEBS Lett. September 7, 2001; 505 (1): 47-52.


The Toll/IL-1 receptor binding protein MyD88 is required for Xenopus axis formation., Prothmann C, Armstrong NJ, Rupp RA., Mech Dev. October 1, 2000; 97 (1-2): 85-92.   


Histone deacetylase activity is required for the induction of the MyoD muscle cell lineage in Xenopus., Steinbac OC, Wolffe AP, Rupp RA., Biol Chem. January 1, 2000; 381 (9-10): 1013-6.


MyoD stimulates delta-1 transcription and triggers notch signaling in the Xenopus gastrula., Wittenberger T, Steinbach OC, Authaler A, Kopan R, Rupp RA., EMBO J. April 1, 1999; 18 (7): 1915-22.


Quantitative analysis of mRNA levels in Xenopus embryos by reverse transcriptase-polymerase chain reaction (RT-PCR)., Steinbach OC, Rupp RA., Methods Mol Biol. January 1, 1999; 127 41-56.


Temporal restriction of MyoD induction and autocatalysis during Xenopus mesoderm formation., Steinbach OC, Ulshöfer A, Authaler A, Rupp RA., Dev Biol. October 15, 1998; 202 (2): 280-92.   


The globular domain of histone H1 is sufficient to direct specific gene repression in early Xenopus embryos., Vermaak D, Steinbach OC, Dimitrov S, Rupp RA, Wolffe AP., Curr Biol. April 23, 1998; 8 (9): 533-6.


Conserved Spätzle/Toll signaling in dorsoventral patterning of Xenopus embryos., Armstrong NJ, Steinbeisser H, Prothmann C, DeLotto R, Rupp RA., Mech Dev. February 1, 1998; 71 (1-2): 99-105.


Somatic linker histones cause loss of mesodermal competence in Xenopus., Steinbach OC, Wolffe AP, Rupp RA., Nature. September 25, 1997; 389 (6649): 395-9.


Xenopus embryos regulate the nuclear localization of XMyoD., Rupp RA, Snider L, Weintraub H., Genes Dev. June 1, 1994; 8 (11): 1311-23.   


Ubiquitous MyoD transcription at the midblastula transition precedes induction-dependent MyoD expression in presumptive mesoderm of X. laevis., Rupp RA, Weintraub H., Cell. June 14, 1991; 65 (6): 927-37.

???pagination.result.page??? 1