Click here to close Hello! We notice that you are using Internet Explorer, which is not supported by Xenbase and may cause the site to display incorrectly. We suggest using a current version of Chrome, FireFox, or Safari.

Profile Publications (94)
XB-PERS-734

Publications By Ali H. Brivanlou

???pagination.result.count???

???pagination.result.page??? 1 2 ???pagination.result.next???


Huntingtin CAG expansion impairs germ layer patterning in synthetic human 2D gastruloids through polarity defects., Galgoczi S, Ruzo A, Markopoulos C, Yoney A, Phan-Everson T, Li S, Haremaki T, Metzger JJ, Etoc F, Brivanlou AH., Development. October 1, 2021; 148 (19):   


Embryoids, organoids and gastruloids: new approaches to understanding embryogenesis., Simunovic M, Brivanlou AH., Development. March 15, 2017; 144 (6): 976-985.   


Role of MicroRNAs in Zygotic Genome Activation: Modulation of mRNA During Embryogenesis., Rosa A, Brivanlou AH., Methods Mol Biol. January 1, 2017; 1605 31-43.


Huntingtin is required for ciliogenesis and neurogenesis during early Xenopus development., Haremaki T, Deglincerti A, Brivanlou AH., Dev Biol. December 15, 2015; 408 (2): 305-15.   


Coco is a dual activity modulator of TGFβ signaling., Deglincerti A, Haremaki T, Warmflash A, Sorre B, Brivanlou AH., Development. August 1, 2015; 142 (15): 2678-85.


Coco regulates dorsoventral specification of germ layers via inhibition of TGFβ signalling., Bates TJ, Vonica A, Heasman J, Brivanlou AH, Bell E., Development. October 1, 2013; 140 (20): 4177-81.   


Signaling dynamics and embryonic development., Warmflash A, Siggia ED, Brivanlou AH., Cell Cycle. October 1, 2012; 11 (19): 3529-30.   


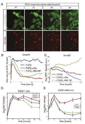
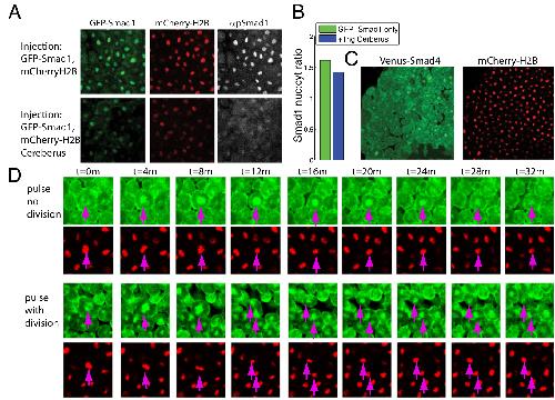
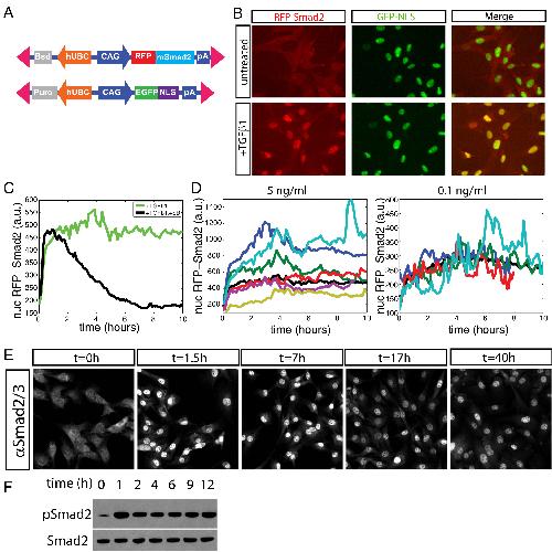
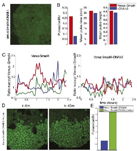
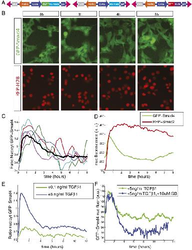
Dynamics of TGF-β signaling reveal adaptive and pulsatile behaviors reflected in the nuclear localization of transcription factor Smad4., Warmflash A, Zhang Q, Sorre B, Vonica A, Siggia ED, Brivanlou AH., Proc Natl Acad Sci U S A. June 10, 2012; 109 (28): E1947-56.   


APOBEC2, a selective inhibitor of TGFβ signaling, regulates left-right axis specification during early embryogenesis., Vonica A, Rosa A, Arduini BL, Brivanlou AH., Dev Biol. February 1, 2011; 350 (1): 13-23.   


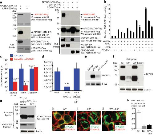
APCDD1 is a novel Wnt inhibitor mutated in hereditary hypotrichosis simplex., Shimomura Y, Agalliu D, Vonica A, Luria V, Wajid M, Baumer A, Belli S, Petukhova L, Schinzel A, Brivanlou AH, Barres BA, Christiano AM., Nature. April 15, 2010; 464 (7291): 1043-7.   


Bone morphogenetic protein 15 (BMP15) acts as a BMP and Wnt inhibitor during early embryogenesis., Di Pasquale E, Brivanlou AH., J Biol Chem. September 18, 2009; 284 (38): 26127-36.   


Scaling of BMP gradients in Xenopus embryos., Francois P, Vonica A, Brivanlou AH, Siggia ED., Nature. September 3, 2009; 461 (7260): E1; discussion E2.


The miR-430/427/302 family controls mesendodermal fate specification via species-specific target selection., Rosa A, Spagnoli FM, Brivanlou AH., Dev Cell. April 1, 2009; 16 (4): 517-27.   


Samba, a Xenopus hnRNP expressed in neural and neural crest tissues., Yan CY, Skourides P, Chang C, Brivanlou A., Dev Dyn. January 1, 2009; 238 (1): 204-9.   


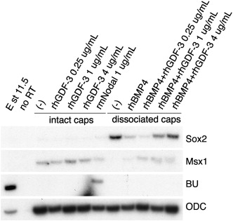
GDF3 is a BMP inhibitor that can activate Nodal signaling only at very high doses., Levine AJ, Levine ZJ, Brivanlou AH., Dev Biol. January 1, 2009; 325 (1): 43-8.   


The Gata5 target, TGIF2, defines the pancreatic region by modulating BMP signals within the endoderm., Spagnoli FM, Brivanlou AH., Development. February 1, 2008; 135 (3): 451-61.   


The left-right axis is regulated by the interplay of Coco, Xnr1 and derrière in Xenopus embryos., Vonica A, Brivanlou AH., Dev Biol. March 1, 2007; 303 (1): 281-94.   


Balancing BMP signaling through integrated inputs into the Smad1 linker., Sapkota G, Alarcón C, Spagnoli FM, Brivanlou AH, Massagué J., Mol Cell. February 9, 2007; 25 (3): 441-54.


Dephosphorylation of the linker regions of Smad1 and Smad2/3 by small C-terminal domain phosphatases has distinct outcomes for bone morphogenetic protein and transforming growth factor-beta pathways., Sapkota G, Knockaert M, Alarcón C, Montalvo E, Brivanlou AH, Massagué J., J Biol Chem. December 29, 2006; 281 (52): 40412-9.


Function of the two Xenopus smad4s in early frog development., Chang C, Brivanlou AH, Harland RM., J Biol Chem. October 13, 2006; 281 (41): 30794-803.   


Guiding embryonic stem cells towards differentiation: lessons from molecular embryology., Spagnoli FM, Hemmati-Brivanlou A., Curr Opin Genet Dev. October 1, 2006; 16 (5): 469-75.   


Unique players in the BMP pathway: small C-terminal domain phosphatases dephosphorylate Smad1 to attenuate BMP signaling., Knockaert M, Sapkota G, Alarcón C, Massagué J, Brivanlou AH., Proc Natl Acad Sci U S A. August 8, 2006; 103 (32): 11940-5.


The RNA-binding protein, Vg1RBP, is required for pancreatic fate specification., Spagnoli FM, Brivanlou AH., Dev Biol. April 15, 2006; 292 (2): 442-56.   


An obligatory caravanserai stop on the silk road to neural induction: inhibition of BMP/GDF signaling., Vonica A, Brivanlou AH., Semin Cell Dev Biol. February 1, 2006; 17 (1): 117-32.


GDF3, a BMP inhibitor, regulates cell fate in stem cells and early embryos., Levine AJ, Brivanlou AH., Development. January 1, 2006; 133 (2): 209-16.   


WDR5 associates with histone H3 methylated at K4 and is essential for H3 K4 methylation and vertebrate development., Wysocka J, Swigut T, Milne TA, Dou Y, Zhang X, Burlingame AL, Roeder RG, Brivanlou AH, Allis CD., Cell. June 17, 2005; 121 (6): 859-72.   


Induction of ectopic olfactory structures and bone morphogenetic protein inhibition by Rossy, a group XII secreted phospholipase A2., Muñoz-Sanjuán I, Brivanlou AH., Mol Cell Biol. May 1, 2005; 25 (9): 3608-19.


DRAGON, a bone morphogenetic protein co-receptor., Samad TA, Rebbapragada A, Bell E, Zhang Y, Sidis Y, Jeong SJ, Campagna JA, Perusini S, Fabrizio DA, Schneyer AL, Lin HY, Brivanlou AH, Attisano L, Woolf CJ., J Biol Chem. April 8, 2005; 280 (14): 14122-9.   


XenDB: full length cDNA prediction and cross species mapping in Xenopus laevis., Sczyrba A, Beckstette M, Brivanlou AH, Giegerich R, Altmann CR., BMC Genomics. April 1, 2005; 6 123.   


FGF-20 and DKK1 are transcriptional targets of beta-catenin and FGF-20 is implicated in cancer and development., Chamorro MN, Schwartz DR, Vonica A, Brivanlou AH, Cho KR, Varmus HE., EMBO J. January 12, 2005; 24 (1): 73-84.


A full menu for stem-cell research., Spagnoli FM, Brivanlou AH., Genome Biol. January 1, 2005; 6 (3): 311.


Characterization of Xenopus Phox2a and Phox2b defines expression domains within the embryonic nervous system and early heart field., Talikka M, Stefani G, Brivanlou AH, Zimmerman K., Gene Expr Patterns. September 1, 2004; 4 (5): 601-7.   


Lefty blocks a subset of TGFbeta signals by antagonizing EGF-CFC coreceptors., Cheng SK, Olale F, Brivanlou AH, Schier AF., PLoS Biol. February 1, 2004; 2 (2): E30.   


GSK-3-selective inhibitors derived from Tyrian purple indirubins., Meijer L, Skaltsounis AL, Magiatis P, Polychronopoulos P, Knockaert M, Leost M, Ryan XP, Vonica CA, Brivanlou A, Dajani R, Crovace C, Tarricone C, Musacchio A, Roe SM, Pearl L, Greengard P., Chem Biol. December 1, 2003; 10 (12): 1255-66.


Cell fate specification and competence by Coco, a maternal BMP, TGFbeta and Wnt inhibitor., Bell E, Muñoz-Sanjuán I, Altmann CR, Vonica A, Brivanlou AH., Development. April 1, 2003; 130 (7): 1381-9.   


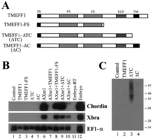
Regulation of nodal and BMP signaling by tomoregulin-1 (X7365) through novel mechanisms., Chang C, Eggen BJ, Weinstein DC, Brivanlou AH., Dev Biol. March 1, 2003; 255 (1): 1-11.   


Fluorescent labeling of endothelial cells allows in vivo, continuous characterization of the vascular development of Xenopus laevis., Levine AJ, Munoz-Sanjuan I, Bell E, North AJ, Brivanlou AH., Dev Biol. February 1, 2003; 254 (1): 50-67.   


EGF-CFC proteins are essential coreceptors for the TGF-beta signals Vg1 and GDF1., Cheng SK, Olale F, Bennett JT, Brivanlou AH, Schier AF., Genes Dev. January 1, 2003; 17 (1): 31-6.


Gene profiling during neural induction in Xenopus laevis: regulation of BMP signaling by post-transcriptional mechanisms and TAB3, a novel TAK1-binding protein., Muñoz-Sanjuán I, Bell E, Altmann CR, Vonica A, Brivanlou AH., Development. December 1, 2002; 129 (23): 5529-40.   


In vivo imaging of quantum dots encapsulated in phospholipid micelles., Dubertret B, Skourides P, Norris DJ, Noireaux V, Brivanlou AH, Libchaber A., Science. November 29, 2002; 298 (5599): 1759-62.


Cloning and developmental expression of Baf57 in Xenopus laevis., Domingos PM, Obukhanych TV, Altmann CR, Hemmati-Brivanlou A., Mech Dev. August 1, 2002; 116 (1-2): 177-81.   


The latent-TGFbeta-binding-protein-1 (LTBP-1) is expressed in the organizer and regulates nodal and activin signaling., Altmann CR, Chang C, Muñoz-Sanjuán I, Bell E, Heke M, Rifkin DB, Brivanlou AH., Dev Biol. August 1, 2002; 248 (1): 118-27.   


Expression cloning of Xenopus Os4, an evolutionarily conserved gene, which induces mesoderm and dorsal axis., Zohn IE, Brivanlou AH., Dev Biol. November 1, 2001; 239 (1): 118-31.   


The orphan receptor ALK7 and the Activin receptor ALK4 mediate signaling by Nodal proteins during vertebrate development., Reissmann E, Jörnvall H, Blokzijl A, Andersson O, Chang C, Minchiotti G, Persico MG, Ibáñez CF, Brivanlou AH., Genes Dev. August 1, 2001; 15 (15): 2010-22.   


Microarray-based analysis of early development in Xenopus laevis., Altmann CR, Bell E, Sczyrba A, Pun J, Bekiranov S, Gaasterland T, Brivanlou AH., Dev Biol. August 1, 2001; 236 (1): 64-75.   


Twisted gastrulation can function as a BMP antagonist., Chang C, Holtzman DA, Chau S, Chickering T, Woolf EA, Holmgren LM, Bodorova J, Gearing DP, Holmes WE, Brivanlou AH., Nature. March 22, 2001; 410 (6827): 483-7.


Src family kinase function during early Xenopus development., Weinstein DC, Hemmati-Brivanlou AA., Dev Dyn. February 1, 2001; 220 (2): 163-8.


Regulation of Smad degradation and activity by Smurf2, an E3 ubiquitin ligase., Zhang Y, Chang C, Gehling DJ, Hemmati-Brivanlou A, Derynck R., Proc Natl Acad Sci U S A. January 30, 2001; 98 (3): 974-9.   


Xenopus embryonic E2F is required for the formation of ventral and posterior cell fates during early embryogenesis., Suzuki A, Hemmati-Brivanlou A., Mol Cell. February 1, 2000; 5 (2): 217-29.   


A post-mid-blastula transition requirement for TGFbeta signaling in early endodermal specification., Chang C, Hemmati-Brivanlou A., Mech Dev. February 1, 2000; 90 (2): 227-35.

???pagination.result.page??? 1 2 ???pagination.result.next???