Click here to close Hello! We notice that you are using Internet Explorer, which is not supported by Xenbase and may cause the site to display incorrectly. We suggest using a current version of Chrome, FireFox, or Safari.

Profile Publications (186)
XB-PERS-729

Publications By Eddy M De Robertis

???pagination.result.count???

???pagination.result.page??? 1 2 3 4 ???pagination.result.next???


Double assurance in the induction of axial development by egg dorsal determinants in Xenopus embryos., Azbazdar Y, De Robertis EM., Proc Natl Acad Sci U S A. February 18, 2025; 122 (7): e2421772122.   


Molecular analysis of a self-organizing signaling pathway for Xenopus axial patterning from egg to tailbud., Azbazdar Y, De Robertis EM., Proc Natl Acad Sci U S A. July 9, 2024; 121 (28): e2408346121.   


The early dorsal signal in vertebrate embryos requires endolysosomal membrane trafficking., Azbazdar Y, De Robertis EM., Bioessays. January 1, 2024; 46 (1): e2300179.   


Head organizer: Cerberus and IGF cooperate in brain induction in Xenopus embryos., Azbazdar Y, Pera EM, De Robertis EM., Cells Dev. December 16, 2023; 184 203897.   


The PMA phorbol ester tumor promoter increases canonical Wnt signaling via macropinocytosis., Tejeda-Munoz N, Azbazdar Y, Monka J, Binder G, Dayrit A, Ayala R, O'Brien N, De Robertis EM., Elife. October 30, 2023; 12   


Addition of exogenous diacylglycerol enhances Wnt/β-catenin signaling through stimulation of macropinocytosis., Azbazdar Y, Tejeda-Munoz N, Monka JC, Dayrit A, Binder G, Ozhan G, De Robertis EM., iScience. September 20, 2023; 26 (10): 108075.   


The PMA Phorbol Ester Tumor Promoter Increases Canonical Wnt Signaling Via Macropinocytosis., Tejeda-Muñoz N, Azbazdar Y, Monka J, Binder G, Dayrit A, Ayala R, O'Brien N, De Robertis EM., bioRxiv. June 5, 2023;   


Protocol for culturing and imaging of ectodermal cells from Xenopus., Tejeda-Muñoz N, Monka J, De Robertis EM., STAR Protoc. September 16, 2022; 3 (3): 101455.   


Evo-Devo of Urbilateria and its larval forms., De Robertis EM, Tejeda-Muñoz N., Dev Biol. July 1, 2022; 487 10-20.   


Lysosomes are required for early dorsal signaling in the Xenopus embryo., Tejeda-Muñoz N, De Robertis EM., Proc Natl Acad Sci U S A. April 26, 2022; 119 (17): e2201008119.   


Canonical Wnt signaling induces focal adhesion and Integrin beta-1 endocytosis., Tejeda-Muñoz N, Morselli M, Moriyama Y, Sheladiya P, Pellegrini M, De Robertis EM., iScience. April 15, 2022; 25 (4): 104123.   


A Brief History of Xenopus in Biology., De Robertis EM, Gurdon JB., Cold Spring Harb Protoc. December 1, 2021; 2021 (12):


The cytokine FAM3B/PANDER is an FGFR ligand that promotes posterior development in Xenopus., Zhang F, Zhu X, Wang P, He Q, Huang H, Zheng T, Li Y, Jia H, Xu L, Zhao H, Colozza G, Tao Q, De Robertis EM, Ding Y., Proc Natl Acad Sci U S A. May 18, 2021; 118 (20):   


Wnt-inducible Lrp6-APEX2 interacting proteins identify ESCRT machinery and Trk-fused gene as components of the Wnt signaling pathway., Colozza G, Jami-Alahmadi Y, Dsouza A, Tejeda-Muñoz N, Albrecht LV, Sosa EA, Wohlschlegel JA, De Robertis EM., Sci Rep. December 9, 2020; 10 (1): 21555.   


Dact-4 is a Xenopus laevis Spemann organizer gene related to the Dapper/Frodo antagonist of β-catenin family of proteins., Colozza G, De Robertis EM., Gene Expr Patterns. December 1, 2020; 38 119153.   


GSK3 Inhibits Macropinocytosis and Lysosomal Activity through the Wnt Destruction Complex Machinery., Albrecht LV, Tejeda-Muñoz N, Bui MH, Cicchetto AC, Di Biagio D, Colozza G, Schmid E, Piccolo S, Christofk HR, De Robertis EM., Cell Rep. July 28, 2020; 32 (4): 107973.   


Wnt canonical pathway activates macropinocytosis and lysosomal degradation of extracellular proteins., Tejeda-Muñoz N, Albrecht LV, Bui MH, De Robertis EM., Proc Natl Acad Sci U S A. May 21, 2019; 116 (21): 10402-10411.   


Transcriptome analysis of regeneration during Xenopus laevis experimental twinning., Sosa EA, Moriyama Y, Ding Y, Tejeda-Muñoz N, Colozza G, De Robertis EM., Int J Dev Biol. January 1, 2019; 63 (6-7): 301-309.   


Bighead is a Wnt antagonist secreted by the Xenopus Spemann organizer that promotes Lrp6 endocytosis., Ding Y, Colozza G, Sosa EA, Moriyama Y, Rundle S, Salwinski L, De Robertis EM., Proc Natl Acad Sci U S A. September 25, 2018; 115 (39): E9135-E9144.   


Embryonic regeneration by relocalization of the Spemann organizer during twinning in Xenopus., Moriyama Y, De Robertis EM., Proc Natl Acad Sci U S A. May 22, 2018; 115 (21): E4815-E4822.   


Angiopoietin-like 4 Is a Wnt Signaling Antagonist that Promotes LRP6 Turnover., Kirsch N, Chang LS, Koch S, Glinka A, Dolde C, Colozza G, Benitez MDJ, De Robertis EM, Niehrs C., Dev Cell. October 9, 2017; 43 (1): 71-82.e6.   


Generation of animal form by the Chordin/Tolloid/BMP gradient: 100 years after D'Arcy Thompson., De Robertis EM, Moriyama Y, Colozza G., Dev Growth Differ. September 1, 2017; 59 (7): 580-592.   


Genome-wide analysis of dorsal and ventral transcriptomes of the Xenopus laevis gastrula., Ding Y, Colozza G, Zhang K, Moriyama Y, Ploper D, Sosa EA, Benitez MDJ, De Robertis EM., Dev Biol. June 15, 2017; 426 (2): 176-187.   


Spemann organizer transcriptome induction by early beta-catenin, Wnt, Nodal, and Siamois signals in Xenopus laevis., Ding Y, Ploper D, Sosa EA, Colozza G, Moriyama Y, Benitez MD, Zhang K, Merkurjev D, De Robertis EM., Proc Natl Acad Sci U S A. April 11, 2017; 114 (15): E3081-E3090.   


The Chordin Morphogenetic Pathway., De Robertis EM, Moriyama Y., Curr Top Dev Biol. January 1, 2016; 116 231-45.


Morpholinos: Antisense and Sensibility., Blum M, De Robertis EM, Wallingford JB, Niehrs C., Dev Cell. October 26, 2015; 35 (2): 145-9.


EMBRYO DEVELOPMENT. BMP gradients: A paradigm for morphogen-mediated developmental patterning., Bier E, De Robertis EM., Science. June 26, 2015; 348 (6242): aaa5838.


The tumor suppressor Smad4/DPC4 is regulated by phosphorylations that integrate FGF, Wnt, and TGF-β signaling., Demagny H, Araki T, De Robertis EM., Cell Rep. October 23, 2014; 9 (2): 688-700.


Maternal syntabulin is required for dorsal axis formation and is a germ plasm component in Xenopus., Colozza G, De Robertis EM., Differentiation. July 1, 2014; 88 (1): 17-26.   


Lessons from a great developmental biologist., De Robertis EM., Differentiation. July 1, 2014; 88 (1): 3-8.


Herbert Steinbeisser: a life with the Xenopus embryo., De Robertis EM, Niehrs C., Int J Dev Biol. January 1, 2014; 58 (5): 299-302.


Chordin forms a self-organizing morphogen gradient in the extracellular space between ectoderm and mesoderm in the Xenopus embryo., Plouhinec JL, Zakin L, Moriyama Y, De Robertis EM., Proc Natl Acad Sci U S A. December 17, 2013; 110 (51): 20372-9.   


Development: scaling to size by protease inhibition., De Robertis EM, Colozza G., Curr Biol. August 5, 2013; 23 (15): R652-4.   


Systems control of BMP morphogen flow in vertebrate embryos., Plouhinec JL, Zakin L, De Robertis EM., Curr Opin Genet Dev. December 1, 2011; 21 (6): 696-703.   


Dorsal-ventral patterning: Crescent is a dorsally secreted Frizzled-related protein that competitively inhibits Tolloid proteases., Ploper D, Lee HX, De Robertis EM., Dev Biol. April 15, 2011; 352 (2): 317-28.   


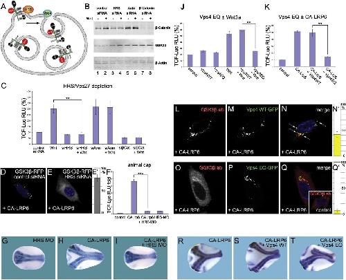
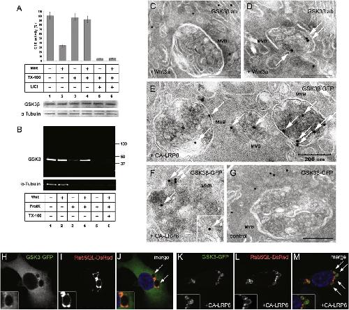
Wnt signaling requires sequestration of glycogen synthase kinase 3 inside multivesicular endosomes., Taelman VF, Dobrowolski R, Plouhinec JL, Fuentealba LC, Vorwald PP, Gumper I, Sabatini DD, De Robertis EM., Cell. December 23, 2010; 143 (7): 1136-48.   


The RNA-binding protein bicaudal C regulates polycystin 2 in the kidney by antagonizing miR-17 activity., Tran U, Zakin L, Schweickert A, Agrawal R, Döger R, Blum M, De Robertis EM, Wessely O., Development. April 1, 2010; 137 (7): 1107-16.   


Spemann's organizer and the self-regulation of embryonic fields., De Robertis EM., Mech Dev. December 1, 2009; 126 (11-12): 925-41.   


Enzymatic regulation of pattern: BMP4 binds CUB domains of Tolloids and inhibits proteinase activity., Lee HX, Mendes FA, Plouhinec JL, De Robertis EM., Genes Dev. November 1, 2009; 23 (21): 2551-62.   


Mad is required for wingless signaling in wing development and segment patterning in Drosophila., Eivers E, Fuentealba LC, Sander V, Clemens JC, Hartnett L, De Robertis EM., PLoS One. August 6, 2009; 4 (8): e6543.   


Systems biology of the self-regulating morphogenetic gradient of the Xenopus gastrula., Plouhinec JL, De Robertis EM., Cold Spring Harb Perspect Biol. August 1, 2009; 1 (2): a001701.


Development of the vertebral morphogenetic field in the mouse: interactions between Crossveinless-2 and Twisted Gastrulation., Zakin L, Metzinger CA, Chang EY, Coffinier C, De Robertis EM., Dev Biol. November 1, 2008; 323 (1): 6-18.


Integrating positional information at the level of Smad1/5/8., Eivers E, Fuentealba LC, De Robertis EM., Curr Opin Genet Dev. August 1, 2008; 18 (4): 304-10.   


Crossveinless-2 Is a BMP feedback inhibitor that binds Chordin/BMP to regulate Xenopus embryonic patterning., Ambrosio AL, Taelman VF, Lee HX, Metzinger CA, Coffinier C, De Robertis EM., Dev Cell. August 1, 2008; 15 (2): 248-60.   


Expression of Siamois and Twin in the blastula Chordin/Noggin signaling center is required for brain formation in Xenopus laevis embryos., Ishibashi H, Matsumura N, Hanafusa H, Matsumoto K, De Robertis EM, Kuroda H., Mech Dev. January 1, 2008; 125 (1-2): 58-66.   


Integrating patterning signals: Wnt/GSK3 regulates the duration of the BMP/Smad1 signal., Fuentealba LC, Eivers E, Ikeda A, Hurtado C, Kuroda H, Pera EM, De Robertis EM., Cell. November 30, 2007; 131 (5): 980-93.   


Neural induction in the absence of organizer in salamanders is mediated by MAPK., Hurtado C, De Robertis EM., Dev Biol. July 15, 2007; 307 (2): 282-9.


Systems biology of embryonic morphogens., Plouhinec JL, De Robertis EM., Mol Biosyst. July 1, 2007; 3 (7): 454-7.


The opposing homeobox genes Goosecoid and Vent1/2 self-regulate Xenopus patterning., Sander V, Reversade B, De Robertis EM., EMBO J. June 20, 2007; 26 (12): 2955-65.   


Embryonic dorsal-ventral signaling: secreted frizzled-related proteins as inhibitors of tolloid proteinases., Lee HX, Ambrosio AL, Reversade B, De Robertis EM., Cell. January 13, 2006; 124 (1): 147-59.   

???pagination.result.page??? 1 2 3 4 ???pagination.result.next???