Click here to close Hello! We notice that you are using Internet Explorer, which is not supported by Xenbase and may cause the site to display incorrectly. We suggest using a current version of Chrome, FireFox, or Safari.

Profile Publications (83)
XB-PERS-727

Publications By Ken W. Cho

???pagination.result.count???

???pagination.result.page??? 1 2 ???pagination.result.next???


Foxi2 and Sox3 are master transcription regulators that control ectoderm germ layer specification in Xenopus., Hendrickson CL, Blitz IL, Hussein A, Paraiso KD, Cho JS, Klymkowsky MW, Kofron MJ, Cho KWY., PLoS Biol. November 4, 2025; 23 (11): e3003476.   


HiChIP to Study 3D Genome Organization in Xenopus tropicalis Embryos., Hussein AO, Blitz IL, Cho KWY., Methods Mol Biol. January 1, 2025; 2923 63-74.


Sox17 and β-catenin co-occupy Wnt-responsive enhancers to govern the endoderm gene regulatory network., Mukherjee S, Chaturvedi P, Rankin SA, Fish MB, Wlizla M, Paraiso KD, MacDonald M, Chen X, Weirauch MT, Blitz IL, Cho KW, Zorn AM., Elife. September 7, 2020; 9   


Genomics Methods for Xenopus Embryos and Tissues., Gilchrist MJ, Cho KWY, Veenstra GJC., Cold Spring Harb Protoc. May 1, 2020; 2020 (5): 097915.


Endodermal Maternal Transcription Factors Establish Super-Enhancers during Zygotic Genome Activation., Paraiso KD, Blitz IL, Coley M, Cheung J, Sudou N, Taira M, Cho KWY., Cell Rep. June 4, 2019; 27 (10): 2962-2977.e5.   


Morpholinos Do Not Elicit an Innate Immune Response during Early Xenopus Embryogenesis., Paraiso KD, Blitz IL, Zhou JJ, Cho KWY., Dev Cell. May 20, 2019; 49 (4): 643-650.e3.   


DNase-seq to Study Chromatin Accessibility in Early Xenopus tropicalis Embryos., Cho JS, Blitz IL, Cho KWY., Cold Spring Harb Protoc. April 1, 2019; 2019 (4):


Developmentally regulated long non-coding RNAs in Xenopus tropicalis., Forouzmand E, Owens NDL, Blitz IL, Paraiso KD, Khokha MK, Gilchrist MJ, Xie X, Cho KWY., Dev Biol. June 15, 2017; 426 (2): 401-408.   


A catalog of Xenopus tropicalis transcription factors and their regional expression in the early gastrula stage embryo., Blitz IL, Paraiso KD, Patrushev I, Chiu WTY, Cho KWY, Gilchrist MJ., Dev Biol. June 15, 2017; 426 (2): 409-417.   


Foxh1 Occupies cis-Regulatory Modules Prior to Dynamic Transcription Factor Interactions Controlling the Mesendoderm Gene Program., Charney RM, Forouzmand E, Cho JS, Cheung J, Paraiso KD, Yasuoka Y, Takahashi S, Taira M, Blitz IL, Xie X, Cho KW., Dev Cell. March 27, 2017; 40 (6): 595-607.e4.


Leapfrogging: primordial germ cell transplantation permits recovery of CRISPR/Cas9-induced mutations in essential genes., Blitz IL, Fish MB, Cho KW., Development. August 1, 2016; 143 (15): 2868-75.   


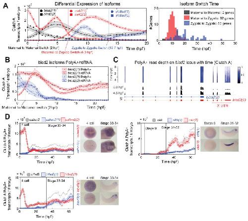
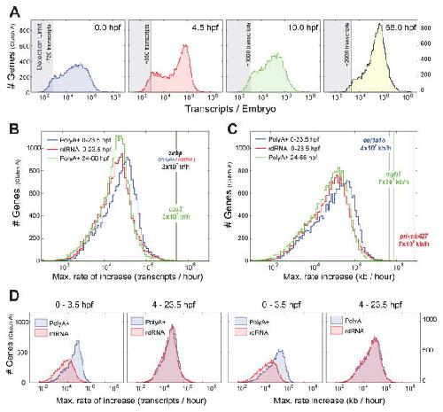
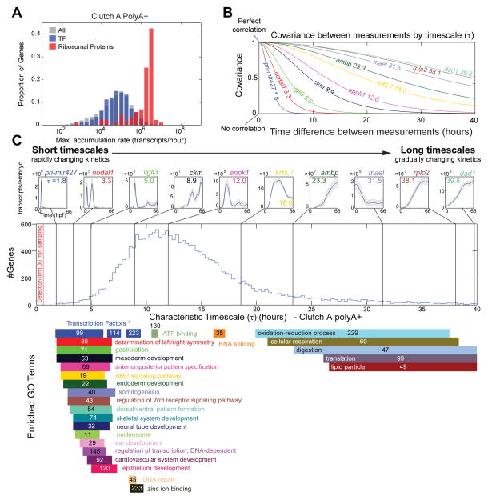
Measuring Absolute RNA Copy Numbers at High Temporal Resolution Reveals Transcriptome Kinetics in Development., Owens ND, Blitz IL, Lane MA, Patrushev I, Overton JD, Gilchrist MJ, Cho KW, Khokha MK., Cell Rep. January 26, 2016; 14 (3): 632-47.   


Genome-wide view of TGFβ/Foxh1 regulation of the early mesendoderm program., Chiu WT, Charney Le R, Blitz IL, Fish MB, Li Y, Biesinger J, Xie X, Cho KW., Development. December 1, 2014; 141 (23): 4537-47.   


Occupancy of tissue-specific cis-regulatory modules by Otx2 and TLE/Groucho for embryonic head specification., Yasuoka Y, Suzuki Y, Takahashi S, Someya H, Sudou N, Haramoto Y, Cho KW, Asashima M, Sugano S, Taira M., Nat Commun. July 9, 2014; 5 4322.   


Inference of the Xenopus tropicalis embryonic regulatory network and spatial gene expression patterns., Zheng Z, Christley S, Chiu WT, Blitz IL, Xie X, Cho KW, Nie Q., BMC Syst Biol. January 8, 2014; 8 3.   


Cas9-based genome editing in Xenopus tropicalis., Nakayama T, Blitz IL, Fish MB, Odeleye AO, Manohar S, Cho KW, Grainger RM., Methods Enzymol. January 1, 2014; 546 355-75.


Biallelic genome modification in F(0) Xenopus tropicalis embryos using the CRISPR/Cas system., Blitz IL, Biesinger J, Xie X, Cho KW., Genesis. December 1, 2013; 51 (12): 827-34.   


Plakophilin-3 is required for late embryonic amphibian development, exhibiting roles in ectodermal and neural tissues., Munoz WA, Kloc M, Cho K, Lee M, Hofmann I, Sater A, Vleminckx K, McCrea PD., PLoS One. January 1, 2012; 7 (4): e34342.   


Bmp indicator mice reveal dynamic regulation of transcriptional response., Javier AL, Doan LT, Luong M, Reyes de Mochel NS, Sun A, Monuki ES, Cho KW., PLoS One. January 1, 2012; 7 (9): e42566.   


Combinatorial roles for BMPs and Endothelin 1 in patterning the dorsal-ventral axis of the craniofacial skeleton., Alexander C, Zuniga E, Blitz IL, Wada N, Le Pabic P, Javidan Y, Zhang T, Cho KW, Crump JG, Schilling TF., Development. December 1, 2011; 138 (23): 5135-46.


Opposing Nodal/Vg1 and BMP signals mediate axial patterning in embryos of the basal chordate amphioxus., Onai T, Yu JK, Blitz IL, Cho KW, Holland LZ., Dev Biol. August 1, 2010; 344 (1): 377-89.   


Identification of embryonic pancreatic genes using Xenopus DNA microarrays., Hayata T, Blitz IL, Iwata N, Cho KW., Dev Dyn. June 1, 2009; 238 (6): 1455-66.   


The tetraspanin Tm4sf3 is localized to the ventral pancreas and regulates fusion of the dorsal and ventral pancreatic buds., Jarikji Z, Horb LD, Shariff F, Mandato CA, Cho KW, Horb ME., Development. June 1, 2009; 136 (11): 1791-800.   


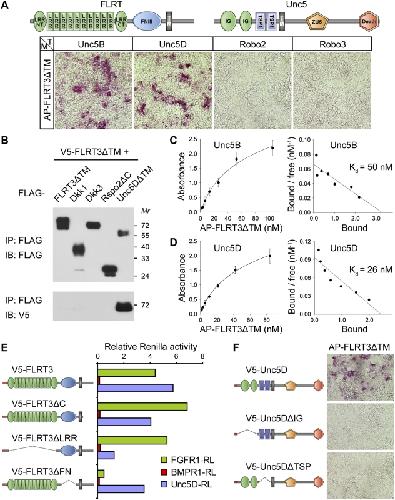
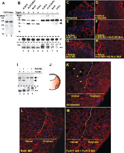
Unc5B interacts with FLRT3 and Rnd1 to modulate cell adhesion in Xenopus embryos., Karaulanov E, Böttcher RT, Stannek P, Wu W, Rau M, Ogata S, Cho KW, Niehrs C., PLoS One. May 29, 2009; 4 (5): e5742.   


Ventral closure, headfold fusion and definitive endoderm migration defects in mouse embryos lacking the fibronectin leucine-rich transmembrane protein FLRT3., Maretto S, Müller PS, Aricescu AR, Cho KW, Bikoff EK, Robertson EJ., Dev Biol. June 1, 2008; 318 (1): 184-93.


TGF-beta signaling-mediated morphogenesis: modulation of cell adhesion via cadherin endocytosis., Ogata S, Morokuma J, Hayata T, Kolle G, Niehrs C, Ueno N, Cho KW., Genes Dev. July 15, 2007; 21 (14): 1817-31.   


Xenopus cDNA microarray identification of genes with endodermal organ expression., Park EC, Hayata T, Cho KW, Han JK., Dev Dyn. June 1, 2007; 236 (6): 1633-49.   


Xenopus glucose transporter 1 (xGLUT1) is required for gastrulation movement in Xenopus laevis., Suzawa K, Yukita A, Hayata T, Goto T, Danno H, Michiue T, Cho KW, Asashima M., Int J Dev Biol. January 1, 2007; 51 (3): 183-90.   


Plastic embedding and sectioning of Xenopus laevis embryos., Ogata S, Kawauchi S, Calof A, Cho KW., J Vis Exp. January 1, 2007; (3): 188.


Dissection of organizer and animal pole explants from Xenopus laevis embryos and assembly of a cell adhesion assay., Ogata S, Cho KW., J Vis Exp. January 1, 2007; (3): 187.


Schnurri transcription factors from Drosophila and vertebrates can mediate Bmp signaling through a phylogenetically conserved mechanism., Yao LC, Blitz IL, Peiffer DA, Phin S, Wang Y, Ogata S, Cho KW, Arora K, Warrior R., Development. October 1, 2006; 133 (20): 4025-34.


The Xfeb gene is directly upregulated by Zic1 during early neural development., Li S, Shin Y, Cho KW, Merzdorf CS., Dev Dyn. October 1, 2006; 235 (10): 2817-27.   


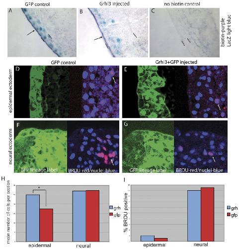
Grainyhead-like 3, a transcription factor identified in a microarray screen, promotes the specification of the superficial layer of the embryonic epidermis., Chalmers AD, Lachani K, Shin Y, Sherwood V, Cho KW, Papalopulu N., Mech Dev. September 1, 2006; 123 (9): 702-18.   


Negative regulation of Hedgehog signaling by the cholesterogenic enzyme 7-dehydrocholesterol reductase., Koide T, Hayata T, Cho KW., Development. June 1, 2006; 133 (12): 2395-405.   


Two modes of action by which Xenopus hairy2b establishes tissue demarcation in the Spemann-Mangold organizer., Murato Y, Yamaguti M, Katamura M, Cho KW, Hashimoto C., Int J Dev Biol. January 1, 2006; 50 (5): 463-71.


Xenopus hairy2b specifies anterior prechordal mesoderm identity within Spemann's organizer., Yamaguti M, Cho KW, Hashimoto C., Dev Dyn. September 1, 2005; 234 (1): 102-13.   


Regulatory targets for transcription factor AP2 in Xenopus embryos., Luo T, Zhang Y, Khadka D, Rangarajan J, Cho KW, Sargent TD., Dev Growth Differ. August 1, 2005; 47 (6): 403-13.   


Phylogenetic footprinting and genome scanning identify vertebrate BMP response elements and new target genes., von Bubnoff A, Peiffer DA, Blitz IL, Hayata T, Ogata S, Zeng Q, Trunnell M, Cho KW., Dev Biol. May 15, 2005; 281 (2): 210-26.   


Xenopus as a model system to study transcriptional regulatory networks., Koide T, Hayata T, Cho KW., Proc Natl Acad Sci U S A. April 5, 2005; 102 (14): 4943-8.   


Global gene expression profiling and cluster analysis in Xenopus laevis., Baldessari D, Shin Y, Krebs O, König R, Koide T, Vinayagam A, Fenger U, Mochii M, Terasaka C, Kitayama A, Peiffer D, Ueno N, Eils R, Cho KW, Niehrs C., Mech Dev. March 1, 2005; 122 (3): 441-75.


Microarray-based identification of VegT targets in Xenopus., Taverner NV, Kofron M, Shin Y, Kabitschke C, Gilchrist MJ, Wylie C, Cho KW, Heasman J, Smith JC., Mech Dev. March 1, 2005; 122 (3): 333-54.   


Global analysis of RAR-responsive genes in the Xenopus neurula using cDNA microarrays., Arima K, Shiotsugu J, Niu R, Khandpur R, Martinez M, Shin Y, Koide T, Cho KW, Kitayama A, Ueno N, Chandraratna RA, Blumberg B., Dev Dyn. February 1, 2005; 232 (2): 414-31.   


A Xenopus DNA microarray approach to identify novel direct BMP target genes involved in early embryonic development., Peiffer DA, Von Bubnoff A, Shin Y, Kitayama A, Mochii M, Ueno N, Cho KW., Dev Dyn. February 1, 2005; 232 (2): 445-56.   


Identification of neural genes using Xenopus DNA microarrays., Shin Y, Kitayama A, Koide T, Peiffer DA, Mochii M, Liao A, Ueno N, Cho KW., Dev Dyn. February 1, 2005; 232 (2): 432-44.   


Cloning and expression of an SH3 domain-containing protein (Xchef-1), a novel downstream target of activin/nodal signaling., Meek LM, Hayata T, Shin YC, Evinger AJ, Cho KW., Gene Expr Patterns. October 1, 2004; 4 (6): 719-24.   


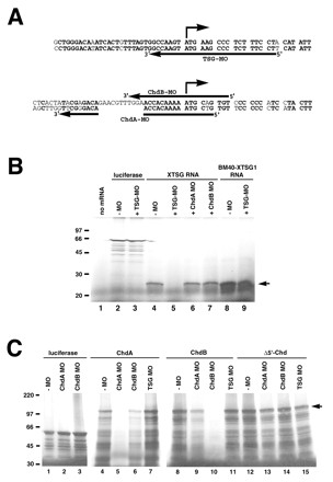
Twisted gastrulation loss-of-function analyses support its role as a BMP inhibitor during early Xenopus embryogenesis., Blitz IL, Cho KW, Chang C., Development. October 1, 2003; 130 (20): 4975-88.   


Expression pattern of a basic helix-loop-helix transcription factor Xhairy2b during Xenopus laevis development., Tsuji S, Cho KW, Hashimoto C., Dev Genes Evol. August 1, 2003; 213 (8): 407-11.


Tob proteins enhance inhibitory Smad-receptor interactions to repress BMP signaling., Yoshida Y, von Bubnoff A, Ikematsu N, Blitz IL, Tsuzuku JK, Yoshida EH, Umemori H, Miyazono K, Yamamoto T, Cho KW., Mech Dev. May 1, 2003; 120 (5): 629-37.   


Nodal signaling in Xenopus gastrulae is cell-autonomous and patterned by beta-catenin., Hashimoto-Partyka MK, Yuge M, Cho KW., Dev Biol. January 1, 2003; 253 (1): 125-38.   


Microarray optimizations: increasing spot accuracy and automated identification of true microarray signals., Tran PH, Peiffer DA, Shin Y, Meek LM, Brody JP, Cho KW., Nucleic Acids Res. June 15, 2002; 30 (12): e54.

???pagination.result.page??? 1 2 ???pagination.result.next???