Click here to close Hello! We notice that you are using Internet Explorer, which is not supported by Xenbase and may cause the site to display incorrectly. We suggest using a current version of Chrome, FireFox, or Safari.

Profile Publications (40)
XB-PERS-723

Publications By Robert J. Denver

???pagination.result.count???

???pagination.result.page??? 1


Metamorphic gene regulation programs in Xenopus tropicalis tadpole brain., Raj S, Sifuentes CJ, Kyono Y, Denver RJ., PLoS One. January 1, 2023; 18 (6): e0287858.   


Thyroid Hormone Induces DNA Demethylation in Xenopus Tadpole Brain., Raj S, Kyono Y, Sifuentes CJ, Arellanes-Licea EDC, Subramani A, Denver RJ., Endocrinology. November 1, 2020; 161 (11):


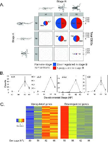
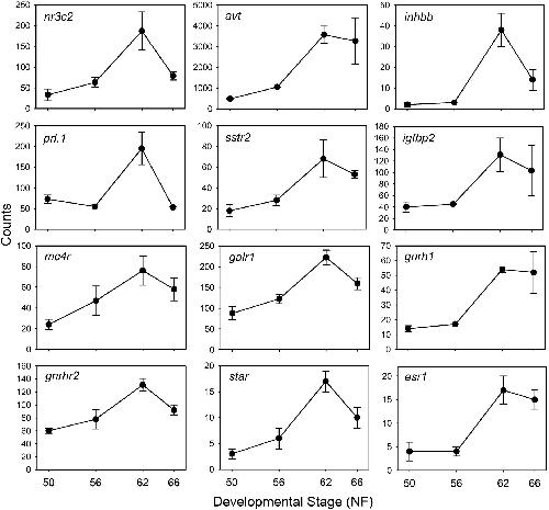
DNA methylation dynamics underlie metamorphic gene regulation programs in Xenopus tadpole brain., Kyono Y, Raj S, Sifuentes CJ, Buisine N, Sachs L, Denver RJ., Dev Biol. June 15, 2020; 462 (2): 180-196.   


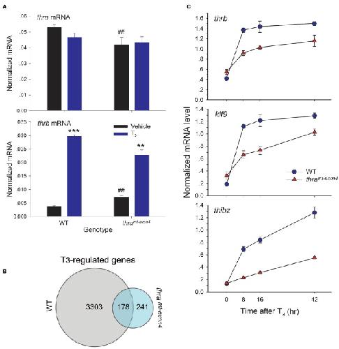
Thyroid Hormone Receptor Alpha Is Required for Thyroid Hormone-Dependent Neural Cell Proliferation During Tadpole Metamorphosis., Wen L, He C, Sifuentes CJ, Denver RJ., Front Endocrinol (Lausanne). January 1, 2019; 10 396.   


Bulk Electroporation-Mediated Gene Transfer into Xenopus Tadpole Brain., Sáenz de Miera C, Parr E, Denver RJ., Cold Spring Harb Protoc. October 1, 2018; 2018 (10):


To eat or not to eat: ontogeny of hypothalamic feeding controls and a role for leptin in modulating life-history transition in amphibian tadpoles., Bender MC, Hu C, Pelletier C, Denver RJ., Proc Biol Sci. March 28, 2018; 285 (1875):


Leptin Induces Mitosis and Activates the Canonical Wnt/β-Catenin Signaling Pathway in Neurogenic Regions of Xenopus Tadpole Brain., Bender MC, Sifuentes CJ, Denver RJ., Front Endocrinol (Lausanne). January 1, 2017; 8 99.   


Developmental and Thyroid Hormone Regulation of the DNA Methyltransferase 3a Gene in Xenopus Tadpoles., Kyono Y, Sachs LM, Bilesimo P, Wen L, Denver RJ., Endocrinology. December 1, 2016; 157 (12): 4961-4972.


A Mechanism to Enhance Cellular Responsivity to Hormone Action: Krüppel-Like Factor 9 Promotes Thyroid Hormone Receptor-β Autoinduction During Postembryonic Brain Development., Hu F, Knoedler JR, Denver RJ., Endocrinology. April 1, 2016; 157 (4): 1683-93.


Deciphering the regulatory logic of an ancient, ultraconserved nuclear receptor enhancer module., Bagamasbad PD, Bonett RM, Sachs L, Buisine N, Raj S, Knoedler JR, Kyono Y, Ruan Y, Ruan X, Denver RJ., Mol Endocrinol. June 1, 2015; 29 (6): 856-72.


Ancient origins and evolutionary conservation of intracellular and neural signaling pathways engaged by the leptin receptor., Cui MY, Hu CK, Pelletier C, Dziuba A, Slupski RH, Li C, Denver RJ., Endocrinology. November 1, 2014; 155 (11): 4202-14.


Neuroendocrinology of amphibian metamorphosis., Denver RJ., Curr Top Dev Biol. January 1, 2013; 103 195-227.


Characterization of the neuropeptide Y system in the frog Silurana tropicalis (Pipidae): three peptides and six receptor subtypes., Sundström G, Xu B, Larsson TA, Heldin J, Bergqvist CA, Fredriksson R, Conlon JM, Lundell I, Denver RJ, Larhammar D., Gen Comp Endocrinol. July 1, 2012; 177 (3): 322-31.   


Molecular mechanisms of corticosteroid synergy with thyroid hormone during tadpole metamorphosis., Bonett RM, Hoopfer ED, Denver RJ., Gen Comp Endocrinol. September 1, 2010; 168 (2): 209-19.


Stressor and glucocorticoid-dependent induction of the immediate early gene kruppel-like factor 9: implications for neural development and plasticity., Bonett RM, Hu F, Bagamasbad P, Denver RJ., Endocrinology. April 1, 2009; 150 (4): 1757-65.


Dynamics of glucocorticoid and mineralocorticoid receptors in the Xenopus laevis pituitary pars intermedia., Roubos EW, Kuribara M, Kuipers-Kwant FJ, Coenen TA, Meijer KH, Cruijsen PM, Denver RJ., Ann N Y Acad Sci. April 1, 2009; 1163 292-5.


Thyroid hormone receptor subtype specificity for hormone-dependent neurogenesis in Xenopus laevis., Denver RJ, Hu F, Scanlan TS, Furlow JD., Dev Biol. February 1, 2009; 326 (1): 155-68.   


Programming neuroendocrine stress axis activity by exposure to glucocorticoids during postembryonic development of the frog, Xenopus laevis., Hu F, Crespi EJ, Denver RJ., Endocrinology. November 1, 2008; 149 (11): 5470-81.


Distribution and corticosteroid regulation of glucocorticoid receptor in the brain of Xenopus laevis., Yao M, Hu F, Denver RJ., J Comp Neurol. June 20, 2008; 508 (6): 967-82.   


Evolutionarily conserved glucocorticoid regulation of corticotropin-releasing factor expression., Yao M, Schulkin J, Denver RJ., Endocrinology. May 1, 2008; 149 (5): 2352-60.


Monitoring leptin activity using the chicken leptin receptor., Hen G, Yosefi S, Ronin A, Einat P, Rosenblum CI, Denver RJ, Friedman-Einat M., J Endocrinol. May 1, 2008; 197 (2): 325-33.


A role for basic transcription element-binding protein 1 (BTEB1) in the autoinduction of thyroid hormone receptor beta., Bagamasbad P, Howdeshell KL, Sachs LM, Demeneix BA, Denver RJ., J Biol Chem. January 25, 2008; 283 (4): 2275-85.   


Structural and functional conservation of vertebrate corticotropin-releasing factor genes: evidence for a critical role for a conserved cyclic AMP response element., Yao M, Stenzel-Poore M, Denver RJ., Endocrinology. May 1, 2007; 148 (5): 2518-31.


Leptin (ob gene) of the South African clawed frog Xenopus laevis., Crespi EJ, Denver RJ., Proc Natl Acad Sci U S A. June 27, 2006; 103 (26): 10092-7.   


Widespread tissue distribution and diverse functions of corticotropin-releasing factor and related peptides., Boorse GC, Denver RJ., Gen Comp Endocrinol. March 1, 2006; 146 (1): 9-18.   


Corticotropin-releasing factor is cytoprotective in Xenopus tadpole tail: coordination of ligand, receptor, and binding protein in tail muscle cell survival., Boorse GC, Kholdani CA, Seasholtz AF, Denver RJ., Endocrinology. March 1, 2006; 147 (3): 1498-507.


Urocortins of the South African clawed frog, Xenopus laevis: conservation of structure and function in tetrapod evolution., Boorse GC, Crespi EJ, Dautzenberg FM, Denver RJ., Endocrinology. November 1, 2005; 146 (11): 4851-60.


Evidence that urocortin I acts as a neurohormone to stimulate alpha MSH release in the toad Xenopus laevis., Calle M, Corstens GJ, Wang L, Kozicz T, Denver RJ, Barendregt HP, Roubos EW., Dev Biol. April 8, 2005; 1040 (1-2): 14-28.   


Distribution and acute stressor-induced activation of corticotrophin-releasing hormone neurones in the central nervous system of Xenopus laevis., Yao M, Westphal NJ, Denver RJ., J Neuroendocrinol. November 1, 2004; 16 (11): 880-93.


Ontogeny of corticotropin-releasing factor effects on locomotion and foraging in the Western spadefoot toad (Spea hammondii)., Crespi EJ, Denver RJ., Horm Behav. November 1, 2004; 46 (4): 399-410.


Regulation of pituitary thyrotropin gene expression during Xenopus metamorphosis: negative feedback is functional throughout metamorphosis., Manzon RG, Denver RJ., J Endocrinol. August 1, 2004; 182 (2): 273-85.


Expression and hypophysiotropic actions of corticotropin-releasing factor in Xenopus laevis., Boorse GC, Denver RJ., Gen Comp Endocrinol. July 1, 2004; 137 (3): 272-82.


Developmental expression and hormonal regulation of glucocorticoid and thyroid hormone receptors during metamorphosis in Xenopus laevis., Krain LP, Denver RJ., J Endocrinol. April 1, 2004; 181 (1): 91-104.


Roles of corticotropin-releasing factor, neuropeptide Y and corticosterone in the regulation of food intake in Xenopus laevis., Crespi EJ, Vaudry H, Denver RJ., J Neuroendocrinol. March 1, 2004; 16 (3): 279-88.


Basic transcription element binding protein is a thyroid hormone-regulated transcription factor expressed during metamorphosis in Xenopus laevis., Hoopfer ED, Huang L, Denver RJ., Dev Growth Differ. October 1, 2002; 44 (5): 365-81.   


Corticotropin-releasing hormone-binding protein: biochemistry and function from fishes to mammals., Seasholtz AF, Valverde RA, Denver RJ., J Endocrinol. October 1, 2002; 175 (1): 89-97.


Developmental changes in interrenal responsiveness in anuran amphibians., Glennemeier KA, Denver RJ., Integr Comp Biol. July 1, 2002; 42 (3): 565-73.


Biochemical characterization and expression analysis of the Xenopus laevis corticotropin-releasing hormone binding protein., Valverde RA, Seasholtz AF, Cortright DN, Denver RJ., Mol Cell Endocrinol. February 28, 2001; 173 (1-2): 29-40.


Thyroid hormone-dependent gene expression program for Xenopus neural development., Denver RJ, Pavgi S, Shi YB., J Biol Chem. March 28, 1997; 272 (13): 8179-88.


Several hypothalamic peptides stimulate in vitro thyrotropin secretion by pituitaries of anuran amphibians., Denver RJ., Gen Comp Endocrinol. December 1, 1988; 72 (3): 383-93.

???pagination.result.page??? 1