Click here to close Hello! We notice that you are using Internet Explorer, which is not supported by Xenbase and may cause the site to display incorrectly. We suggest using a current version of Chrome, FireFox, or Safari.

Profile Publications (13)
XB-PERS-714

Publications By Yannick Arlot-Bonnemains

???pagination.result.count???

???pagination.result.page??? 1


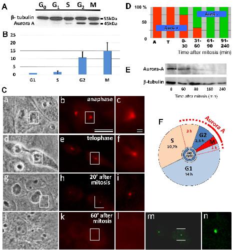
Aurora A Kinase Begins to Localize to the Centrosome in the S-phase of the Cell Cycle in the XL2 Cell Line., Uzbekov R, Uzbekova S, Severin F, Prigent C, Arlot-Bonnemains Y., Front Biosci (Landmark Ed). September 5, 2024; 29 (9): 317.   


Publisher''s Note: Progesterone regulates the accumulation and the activation of Eg2 kinase in Xenopus oocytes (J. Cell Sci. 113, 1127-1138)., Frank-Vaillant M, Haccard O, Thibier C, Ozon R, Arlot-Bonnemains Y, Prigent C, Jessus C., J Cell Sci. July 30, 2018; 131 (14):


Aurora-A kinase Ser349 phosphorylation is required during Xenopus laevis oocyte maturation., Pascreau G, Delcros JG, Morin N, Prigent C, Arlot-Bonnemains Y., Dev Biol. May 15, 2008; 317 (2): 523-30.


Phosphorylation of maskin by Aurora-A participates in the control of sequential protein synthesis during Xenopus laevis oocyte maturation., Pascreau G, Delcros JG, Cremet JY, Prigent C, Arlot-Bonnemains Y., J Biol Chem. April 8, 2005; 280 (14): 13415-23.


A Method for Analyzing the Ubiquitination and Degradation of Aurora-A., Klotzbucher A, Pascreau G, Prigent C, Arlot-Bonnemains Y., Biol Proced Online. November 11, 2002; 4 62-69.   


APC/Fizzy-Related targets Aurora-A kinase for proteolysis., Castro A, Arlot-Bonnemains Y, Vigneron S, Labbé JC, Prigent C, Lorca T., EMBO Rep. May 1, 2002; 3 (5): 457-62.


Cell cycle. A trigger for centrosome duplication., Arlot-Bonnemains Y, Prigent C., Science. January 18, 2002; 295 (5554): 455-6.


Identification of a functional destruction box in the Xenopus laevis aurora-A kinase pEg2., Arlot-Bonnemains Y, Klotzbucher A, Giet R, Uzbekov R, Bihan R, Prigent C., FEBS Lett. November 9, 2001; 508 (1): 149-52.


Progesterone regulates the accumulation and the activation of Eg2 kinase in Xenopus oocytes., Frank-Vaillant M, Haccard O, Thibier C, Ozon R, Arlot-Bonnemains Y, Prigent C, Jessus C., J Cell Sci. April 1, 2000; 113 ( Pt 7) 1127-38.


Cell cycle analysis and synchronization of the Xenopus laevis XL2 cell line: study of the kinesin related protein XlEg5., Uzbekov R, Prigent C, Arlot-Bonnemains Y., Microsc Res Tech. April 1, 1999; 45 (1): 31-42.


Kinetic analysis of cell population growth during cultivation in vitro., Uzbekov RE, Arlot-Bonnemains Y, Chartrain I, Philippe M., Membr Cell Biol. January 1, 1999; 12 (6): 773-82.


Cell cycle analysis and synchronization of the Xenopus cell line XL2., Uzbekov R, Chartrain I, Philippe M, Arlot-Bonnemains Y., Exp Cell Res. July 10, 1998; 242 (1): 60-8.


The deadenylation conferred by the 3' untranslated region of a developmentally controlled mRNA in Xenopus embryos is switched to polyadenylation by deletion of a short sequence element., Bouvet P, Omilli F, Arlot-Bonnemains Y, Legagneux V, Roghi C, Bassez T, Osborne HB., Mol Cell Biol. March 1, 1994; 14 (3): 1893-900.

???pagination.result.page??? 1