Click here to close Hello! We notice that you are using Internet Explorer, which is not supported by Xenbase and may cause the site to display incorrectly. We suggest using a current version of Chrome, FireFox, or Safari.

Profile Publications (52)
XB-PERS-706

Publications By Daniel L Weeks

???pagination.result.count???

???pagination.result.page??? 1 2 ???pagination.result.next???


Intrinsically disordered regions are not sufficient to direct the compartmental localization of nucleolar proteins in the nucleus., Lavering ED, Gandhamaneni M, Weeks DL., PLoS Biol. November 1, 2023; 21 (11): e3002378.   


Component analysis of nucleolar protein compartments using Xenopus laevis oocytes., Lavering ED, Petros IN, Weeks DL., Dev Growth Differ. August 1, 2022; 64 (6): 306-317.   


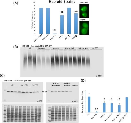
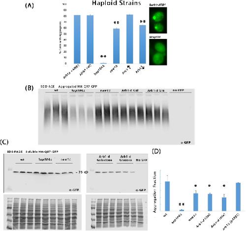
The ABCF gene family facilitates disaggregation during animal development., Skuodas S, Clemons A, Hayes M, Goll A, Zora B, Weeks DL, Phillips BT, Fassler JS., Mol Biol Cell. June 15, 2020; 31 (13): 1324-1345.   


Dual roles for ATP in the regulation of phase separated protein aggregates in Xenopus oocyte nucleoli., Hayes MH, Peuchen EH, Dovichi NJ, Weeks DL., Elife. July 17, 2018; 7   


Amyloids assemble as part of recognizable structures during oogenesis in Xenopus., Hayes MH, Weeks DL., Biol Open. June 15, 2016; 5 (6): 801-6.   


Activation of a T-box-Otx2-Gsc gene network independent of TBP and TBP-related factors., Gazdag E, Jacobi UG, van Kruijsbergen I, Weeks DL, Veenstra GJ., Development. April 15, 2016; 143 (8): 1340-50.   


Using ΦC31 integrase to mediate insertion of DNA in Xenopus embryos., Li YE, Allen BG, Weeks DL., Methods Mol Biol. January 1, 2012; 917 219-30.


Examining the cardiac NK-2 genes in early heart development., Bartlett H, Veenstra GJ, Weeks DL., Pediatr Cardiol. April 1, 2010; 31 (3): 335-41.


EYA1 mutations associated with the branchio-oto-renal syndrome result in defective otic development in Xenopus laevis., Li Y, Manaligod JM, Weeks DL., Biol Cell. February 17, 2010; 102 (5): 277-92.   


Bacteriophage phiC31 integrase mediated transgenesis in Xenopus laevis for protein expression at endogenous levels., Allen BG, Weeks DL., Methods Mol Biol. January 1, 2009; 518 113-22.   


Transgenesis procedures in Xenopus., Chesneau A, Sachs LM, Chai N, Chen Y, Du Pasquier L, Loeber J, Pollet N, Reilly M, Weeks DL, Bronchain OJ., Biol Cell. September 1, 2008; 100 (9): 503-21.


Lessons from the lily pad: Using Xenopus to understand heart disease., Bartlett HL, Weeks DL., Drug Discov Today Dis Models. January 1, 2008; 5 (3): 141-146.


TBP paralogs accommodate metazoan- and vertebrate-specific developmental gene regulation., Jacobi UG, Akkers RC, Pierson ES, Weeks DL, Dagle JM, Veenstra GJ., EMBO J. September 5, 2007; 26 (17): 3900-9.


Transient early embryonic expression of Nkx2-5 mutations linked to congenital heart defects in human causes heart defects in Xenopus laevis., Bartlett HL, Sutherland L, Kolker SJ, Welp C, Tajchman U, Desmarais V, Weeks DL., Dev Dyn. September 1, 2007; 236 (9): 2475-84.   


Chordin affects pronephros development in Xenopus embryos by anteriorizing presomitic mesoderm., Mitchell T, Jones EA, Weeks DL, Sheets MD., Dev Dyn. January 1, 2007; 236 (1): 251-61.   


Reduction of XNkx2-10 expression leads to anterior defects and malformation of the embryonic heart., Allen BG, Allen-Brady K, Weeks DL., Mech Dev. October 1, 2006; 123 (10): 719-29.   


Retinoic acid signaling is essential for formation of the heart tube in Xenopus., Collop AH, Broomfield JA, Chandraratna RA, Yong Z, Deimling SJ, Kolker SJ, Weeks DL, Drysdale TA., Dev Biol. March 1, 2006; 291 (1): 96-109.   


Using phiC31 integrase to make transgenic Xenopus laevis embryos., Allen BG, Weeks DL., Nat Protoc. January 1, 2006; 1 (3): 1248-57.


Transgenic Xenopus laevis embryos can be generated using phiC31 integrase., Allen BG, Weeks DL., Nat Methods. December 1, 2005; 2 (12): 975-9.


EYA1 expression in the developing inner ear., Bane BC, Van Rybroek JM, Kolker SJ, Weeks DL, Manaligod JM., Ann Otol Rhinol Laryngol. November 1, 2005; 114 (11): 853-8.


Antisense knockdown of cyclin E does not affect the midblastula transition in Xenopus laevis embryos., Slevin MK, Lyons-Levy G, Weeks DL, Hartley RS., Cell Cycle. October 1, 2005; 4 (10): 1396-402.


Specialized and redundant roles of TBP and a vertebrate-specific TBP paralog in embryonic gene regulation in Xenopus., Jallow Z, Jacobi UG, Weeks DL, Dawid IB, Veenstra GJ., Proc Natl Acad Sci U S A. September 14, 2004; 101 (37): 13525-30.


Characterization of embryonic cardiac pacemaker and atrioventricular conduction physiology in Xenopus laevis using noninvasive imaging., Bartlett HL, Scholz TD, Lamb FS, Weeks DL., Am J Physiol Heart Circ Physiol. June 1, 2004; 286 (6): H2035-41.


Mechanism of proton gating of a urea channel., Weeks DL, Gushansky G, Scott DR, Sachs G., J Biol Chem. March 12, 2004; 279 (11): 9944-50.


Pitx2c attenuation results in cardiac defects and abnormalities of intestinal orientation in developing Xenopus laevis., Dagle JM, Sabel JL, Littig JL, Sutherland LB, Kolker SJ, Weeks DL., Dev Biol. October 15, 2003; 262 (2): 268-81.


Conserved requirement of Lim1 function for cell movements during gastrulation., Hukriede NA, Tsang TE, Habas R, Khoo PL, Steiner K, Weeks DL, Tam PP, Dawid IB., Dev Cell. January 1, 2003; 4 (1): 83-94.


The gastric biology of Helicobacter pylori., Sachs G, Weeks DL, Melchers K, Scott DR., Annu Rev Physiol. January 1, 2003; 65 349-69.


Transcription factor AP-2 is an essential and direct regulator of epidermal development in Xenopus., Luo T, Matsuo-Takasaki M, Thomas ML, Weeks DL, Sargent TD., Dev Biol. May 1, 2002; 245 (1): 136-44.   


Oligonucleotide-based strategies to reduce gene expression., Dagle JM, Weeks DL., Differentiation. December 1, 2001; 69 (2-3): 75-82.


Sites of pH regulation of the urea channel of Helicobacter pylori., Weeks DL, Sachs G., Mol Microbiol. June 1, 2001; 40 (6): 1249-59.


Distinct roles for TBP and TBP-like factor in early embryonic gene transcription in Xenopus., Veenstra GJ, Weeks DL, Wolffe AP., Science. December 22, 2000; 290 (5500): 2312-5.


Targeted elimination of zygotic messages in Xenopus laevis embryos by modified oligonucleotides possessing terminal cationic linkages., Dagle JM, Littig JL, Sutherland LB, Weeks DL., Nucleic Acids Res. May 15, 2000; 28 (10): 2153-7.


Acid resistance of Helicobacter pylori depends on the UreI membrane protein and an inner membrane proton barrier., Rektorschek M, Buhmann A, Weeks D, Schwan D, Bensch KW, Eskandari S, Scott D, Sachs G, Melchers K., Mol Microbiol. April 1, 2000; 36 (1): 141-52.


Understanding oligonucleotide-mediated inhibition of gene expression in Xenopus laevis oocytes., Bailey C, Weeks DL., Nucleic Acids Res. March 1, 2000; 28 (5): 1154-61.


Confocal imaging of early heart development in Xenopus laevis., Kolker SJ, Tajchman U, Weeks DL., Dev Biol. February 1, 2000; 218 (1): 64-73.   


A H+-gated urea channel: the link between Helicobacter pylori urease and gastric colonization., Weeks DL, Eskandari S, Scott DR, Sachs G., Science. January 21, 2000; 287 (5452): 482-5.


Selective degradation of targeted mRNAs using partially modified oligonucleotides., Dagle JM, Weeks DL., Methods Enzymol. January 1, 2000; 313 420-36.


RanGTP-regulated interactions of CRM1 with nucleoporins and a shuttling DEAD-box helicase., Askjaer P, Bachi A, Wilm M, Bischoff FR, Weeks DL, Ogniewski V, Ohno M, Niehrs C, Kjems J, Mattaj IW, Fornerod M., Mol Cell Biol. September 1, 1999; 19 (9): 6276-85.


Cationic oligonucleotides can mediate specific inhibition of gene expression in Xenopus oocytes., Bailey CP, Dagle JM, Weeks DL., Nucleic Acids Res. November 1, 1998; 26 (21): 4860-7.


An3 protein encoded by a localized maternal mRNA in Xenopus laevis is an ATPase with substrate-specific RNA helicase activity., Gururajan R, Weeks DL., Biochim Biophys Acta. February 7, 1997; 1350 (2): 169-82.


Changes in nuclear localization of An3, a RNA helicase, during oogenesis and embryogenesis in Xenopus laevis., Longo FJ, Mathews L, Gururajan R, Chen J, Weeks DL., Mol Reprod Dev. December 1, 1996; 45 (4): 491-502.


An3 mRNA encodes an RNA helicase that colocalizes with nucleoli in Xenopus oocytes in a stage-specific manner., Gururajan R, Mathews L, Longo FJ, Weeks DL., Proc Natl Acad Sci U S A. March 15, 1994; 91 (6): 2056-60.


Two related localized mRNAs from Xenopus laevis encode ubiquitin-like fusion proteins., Linnen JM, Bailey CP, Weeks DL., Gene. June 30, 1993; 128 (2): 181-8.   


Cyclin B mRNA depletion only transiently inhibits the Xenopus embryonic cell cycle., Weeks DL, Walder JA, Dagle JM., Development. April 1, 1991; 111 (4): 1173-8.


The Xenopus localized messenger RNA An3 may encode an ATP-dependent RNA helicase., Gururajan R, Perry-O'Keefe H, Melton DA, Weeks DL., Nature. February 21, 1991; 349 (6311): 717-9.


Pathways of degradation and mechanism of action of antisense oligonucleotides in Xenopus laevis embryos., Dagle JM, Weeks DL, Walder JA., Antisense Res Dev. January 1, 1991; 1 (1): 11-20.


Targeted degradation of mRNA in Xenopus oocytes and embryos directed by modified oligonucleotides: studies of An2 and cyclin in embryogenesis., Dagle JM, Walder JA, Weeks DL., Nucleic Acids Res. August 25, 1990; 18 (16): 4751-7.


A maternal mRNA localized to the vegetal hemisphere in Xenopus eggs codes for a growth factor related to TGF-beta., Weeks DL, Melton DA., Cell. December 4, 1987; 51 (5): 861-7.   


A maternal mRNA localized to the animal pole of Xenopus eggs encodes a subunit of mitochondrial ATPase., Weeks DL, Melton DA., Proc Natl Acad Sci U S A. May 1, 1987; 84 (9): 2798-802.


Identification and cloning of localized maternal RNAs from Xenopus eggs., Rebagliati MR, Weeks DL, Harvey RP, Melton DA., Cell. October 1, 1985; 42 (3): 769-77.

???pagination.result.page??? 1 2 ???pagination.result.next???