|
XB-PERS-703
Publications By John B Wallingford
???pagination.result.count??????pagination.result.page??? 1 2 3 ???pagination.result.next???
|
Physical and functional interaction of Lrrc56 and Odad3 is required for deployment of axonemal dyneins in vertebrate multiciliated cells., Reyes-Nava NG, Lee C, Papoulas O, Hong J, Marcotte EM, Wallingford JB., Dis Model Mech. November 13, 2025; |
|
Strained actin binding by the Prickle2 LIM domains and their regulation in the full-length protein., Bejar-Padilla V, Li M, Stachowiak JC, Wallingford JB., Mol Biol Cell. October 1, 2025; 37 (1): ar7. |
|
Quantifying convergent extension: Shih and Keller's quintessential work in developmental cell biology., Huebner RJ, Wallingford JB., Dev Biol. July 15, 2025; 526 128-132. |
|
The contribution of de novo coding mutations to meningomyelocele., Ha YJ, Nisal A, Tang I, Lee C, Jhamb I, Wallace C, Howarth R, Schroeder S, Vong KI, Meave N, Jiwani F, Barrows C, Lee S, Jiang N, Patel A, Bagga K, Banka N, Friedman L, Blanco FA, Yu S, Rhee S, Jeong HS, Plutzer I, Major MB, Benoit B, Poüs C, Heffner C, Kibar Z, Bot GM, Northrup H, Au KS, Strain M, Ashley-Koch AE, Finnell RH, Le JT, Meltzer HS, Araujo C, Machado HR, Stevenson RE, Yurrita A, Mumtaz S, Ahmed A, Khara MH, Mutchinick OM, Medina-Bereciartu JR, Hildebrandt F, Melikishvili G, Marwan AI, Capra V, Noureldeen MM, Salem AMS, Issa MY, Zaki MS, Xu L, Lee JE, Shin D, Alkelai A, Shuldiner AR, Kingsmore SF, Murray SA, Gee HY, Miller WT, Tolias KF, Wallingford JB, Spina Bifida Sequencing Consortium, Kim S, Gleeson JG., Nature. May 26, 2025; 641 (8062): 419-426. |
|
PCP-dependent polarized mechanics in the cortex of individual cells during convergent extension., Weng S, Devitt CC, Nyaoga BM, Alvarado J, Wallingford JB., Dev Biol. April 11, 2025; 523 59-67. |
|
Planar polarized force propagation integrates cell behavior with tissue shaping during convergent extension., Weng S, Hayashi M, Inoue Y, Wallingford JB., Curr Biol. November 25, 2024; |
|
Label-free proteomic comparison reveals ciliary and nonciliary phenotypes of IFT-A mutants., Leggere JC, Hibbard JVK, Papoulas O, Lee C, Pearson CG, Marcotte EM, Wallingford JB., Mol Biol Cell. March 1, 2024; 35 (3): ar39. |
|
Conserved chromatin and repetitive patterns reveal slow genome evolution in frogs., Bredeson JV, Mudd AB, Medina-Ruiz S, Mitros T, Smith OK, Miller KE, Lyons JB, Batra SS, Park J, Berkoff KC, Plott C, Grimwood J, Schmutz J, Aguirre-Figueroa G, Khokha MK, Lane M, Philipp I, Laslo M, Hanken J, Kerdivel G, Buisine N, Sachs LM, Buchholz DR, Kwon T, Smith-Parker H, Gridi-Papp M, Ryan MJ, Denton RD, Malone JH, Wallingford JB, Straight AF, Heald R, Hockemeyer D, Harland RM, Rokhsar DS., Nat Commun. January 17, 2024; 15 (1): 579. |
|
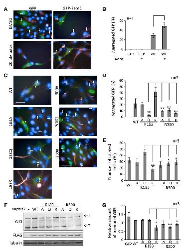
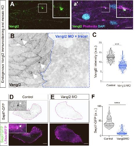
PCP and Septins govern the polarized organization of the actin cytoskeleton during convergent extension., Devitt CC, Weng S, Bejar-Padilla VD, Alvarado J, Wallingford JB., Curr Biol. January 5, 2024; 34 (3): 615-622.e4. |
|
The RhoGEF protein Plekhg5 regulates medioapical and junctional actomyosin dynamics of apical constriction during Xenopus gastrulation., Baldwin A, Popov IK, Keller R, Wallingford J, Chang C., Mol Biol Cell. June 1, 2023; 34 (7): ar64. |
|
Label-free proteomic comparison reveals ciliary and non-ciliary phenotypes of IFT-A mutants., Leggere JC, Hibbard JVK, Papoulas O, Lee C, Pearson CG, Marcotte EM, Wallingford JB., bioRxiv. March 9, 2023; |
|
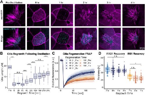
Kif9 is an active kinesin motor required for ciliary beating and proximodistal patterning of motile axonemes., Konjikusic MJ, Lee C, Yue Y, Shrestha BD, Nguimtsop AM, Horani A, Brody S, Prakash VN, Gray RS, Verhey KJ, Wallingford JB., J Cell Sci. March 1, 2023; 136 (5): |
|
Ordered deployment of distinct ciliary beating machines in growing axonemes of vertebrate multiciliated cells., Lee C, Ma Y, Tu F, Wallingford JB., Differentiation. January 1, 2023; 131 49-58. |
|
Dishevelled controls bulk cadherin dynamics and the stability of individual cadherin clusters during convergent extension., Huebner RJ, Wallingford JB., Mol Biol Cell. December 1, 2022; 33 (14): br26. |
|
In vivo high-content imaging and regression analysis reveal non-cell autonomous functions of Shroom3 during neural tube closure., Baldwin AT, Kim JH, Wallingford JB., Dev Biol. November 13, 2022; 491 105-112. |
|
ARVCF catenin controls force production during vertebrate convergent extension., Huebner RJ, Weng S, Lee C, Sarıkaya S, Papoulas O, Cox RM, Marcotte EM, Wallingford JB., Dev Cell. May 9, 2022; 57 (9): 1119-1131.e5. |
|
Convergent extension requires adhesion-dependent biomechanical integration of cell crawling and junction contraction., Weng S, Huebner RJ, Wallingford JB., Cell Rep. April 26, 2022; 39 (4): 110666. |
|
Global analysis of cell behavior and protein dynamics reveals region-specific roles for Shroom3 and N-cadherin during neural tube closure., Baldwin AT, Kim JH, Seo H, Wallingford JB., Elife. March 4, 2022; 11 |
|
Assays for Apical Constriction Using the Xenopus Model., Baldwin AT, Popov IK, Wallingford JB, Chang C., Methods Mol Biol. January 1, 2022; 2438 415-437. |
|
Twinfilin1 controls lamellipodial protrusive activity and actin turnover during vertebrate gastrulation., Devitt CC, Lee C, Cox RM, Papoulas O, Alvarado J, Shekhar S, Marcotte EM, Wallingford JB., J Cell Sci. July 15, 2021; 134 (14): |
|
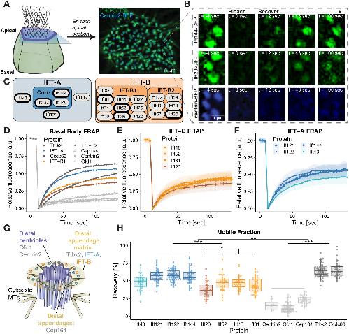
Protein turnover dynamics suggest a diffusion-to-capture mechanism for peri-basal body recruitment and retention of intraflagellar transport proteins., Hibbard JVK, Vazquez N, Satija R, Wallingford JB., Mol Biol Cell. June 1, 2021; 32 (12): 1171-1180. |
|
Mechanical heterogeneity along single cell-cell junctions is driven by lateral clustering of cadherins during vertebrate axis elongation., Huebner RJ, Malmi-Kakkada AN, Sarıkaya S, Weng S, Thirumalai D, Wallingford JB., Elife. May 25, 2021; 10 |
|
A temporally resolved transcriptome for developing "Keller" explants of the Xenopus laevis dorsal marginal zone., Kakebeen AD, Huebner RJ, Shindo A, Kwon K, Kwon T, Wills AE, Wallingford JB., Dev Dyn. May 1, 2021; 250 (5): 717-731. |
|
Neural tube closure requires the endocytic receptor Lrp2 and its functional interaction with intracellular scaffolds., Kowalczyk I, Lee C, Schuster E, Hoeren J, Trivigno V, Riedel L, Görne J, Wallingford JB, Hammes A, Feistel K., Development. January 26, 2021; 148 (2): |
|
Functional partitioning of a liquid-like organelle during assembly of axonemal dyneins., Lee C, Cox RM, Papoulas O, Horani A, Drew K, Devitt CC, Brody SL, Marcotte EM, Wallingford JB., Elife. December 2, 2020; 9 |
|
A systematic, label-free method for identifying RNA-associated proteins in vivo provides insights into vertebrate ciliary beating machinery., Drew K, Lee C, Cox RM, Dang V, Devitt CC, McWhite CD, Papoulas O, Huizar RL, Marcotte EM, Wallingford JB., Dev Biol. November 1, 2020; 467 (1-2): 108-117. |
|
PCP-dependent transcellular regulation of actomyosin oscillation facilitates convergent extension of vertebrate tissue., Shindo A, Inoue Y, Kinoshita M, Wallingford JB., Dev Biol. February 15, 2019; 446 (2): 159-167. |
|
A liquid-like organelle at the root of motile ciliopathy., Huizar RL, Lee C, Boulgakov AA, Horani A, Tu F, Marcotte EM, Brody SL, Wallingford JB., Elife. December 18, 2018; 7 |
|
Mutations in Kinesin family member 6 reveal specific role in ependymal cell ciliogenesis and human neurological development., Konjikusic MJ, Yeetong P, Boswell CW, Lee C, Roberson EC, Ittiwut R, Suphapeetiporn K, Ciruna B, Gurnett CA, Wallingford JB, Shotelersuk V, Gray RS., PLoS Genet. November 6, 2018; 14 (11): e1007817. |
|
Spatial and temporal analysis of PCP protein dynamics during neural tube closure., Butler MT, Wallingford JB., Elife. August 6, 2018; 7 |
|
Septin-dependent remodeling of cortical microtubule drives cell reshaping during epithelial wound healing., Shindo A, Audrey A, Takagishi M, Takahashi M, Wallingford JB, Kinoshita M., J Cell Sci. June 28, 2018; 131 (12): |
|
May the force be with you., Weng S, Wallingford JB., Elife. April 24, 2018; 7 |
|
Protein localization screening in vivo reveals novel regulators of multiciliated cell development and function., Tu F, Sedzinski J, Ma Y, Marcotte EM, Wallingford JB., J Cell Sci. January 29, 2018; 131 (3): |
|
Evolutionary Proteomics Uncovers Ancient Associations of Cilia with Signaling Pathways., Sigg MA, Menchen T, Lee C, Johnson J, Jungnickel MK, Choksi SP, Garcia G, Busengdal H, Dougherty GW, Pennekamp P, Werner C, Rentzsch F, Florman HM, Krogan N, Wallingford JB, Omran H, Reiter JF., Dev Cell. December 18, 2017; 43 (6): 744-762.e11. |
|
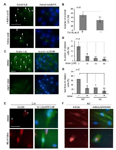
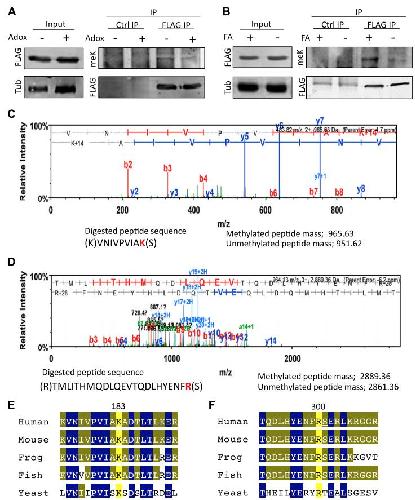
Folate-dependent methylation of septins governs ciliogenesis during neural tube closure., Toriyama M, Toriyama M, Wallingford JB, Finnell RH., FASEB J. August 1, 2017; 31 (8): 3622-3635. |
|
Compound heterozygous alterations in intraflagellar transport protein CLUAP1 in a child with a novel Joubert and oral-facial-digital overlap syndrome., Johnston JJ, Lee C, Wentzensen IM, Parisi MA, Crenshaw MM, Sapp JC, Gross JM, Wallingford JB, Biesecker LG., Cold Spring Harb Mol Case Stud. July 1, 2017; 3 (4): |
|
Identification of new regulators of embryonic patterning and morphogenesis in Xenopus gastrulae by RNA sequencing., Popov IK, Kwon T, Crossman DK, Crowley MR, Wallingford JB, Chang C., Dev Biol. June 15, 2017; 426 (2): 429-441. |
|
Integration of over 9,000 mass spectrometry experiments builds a global map of human protein complexes., Drew K, Lee C, Huizar RL, Tu F, Borgeson B, McWhite CD, Ma Y, Wallingford JB, Marcotte EM., Mol Syst Biol. June 8, 2017; 13 (6): 932. |
|
RhoA regulates actin network dynamics during apical surface emergence in multiciliated epithelial cells., Sedzinski J, Hannezo E, Tu F, Biro M, Wallingford JB., J Cell Sci. January 15, 2017; 130 (2): 420-428. |
|
Genome evolution in the allotetraploid frog Xenopus laevis., Session AM, Uno Y, Kwon T, Chapman JA, Toyoda A, Takahashi S, Fukui A, Hikosaka A, Suzuki A, Kondo M, van Heeringen SJ, Quigley I, Heinz S, Ogino H, Ochi H, Hellsten U, Lyons JB, Simakov O, Putnam N, Stites J, Kuroki Y, Tanaka T, Michiue T, Watanabe M, Bogdanovic O, Lister R, Georgiou G, Paranjpe SS, van Kruijsbergen I, Shu S, Carlson J, Kinoshita T, Ohta Y, Mawaribuchi S, Jenkins J, Grimwood J, Schmutz J, Mitros T, Mozaffari SV, Suzuki Y, Haramoto Y, Yamamoto TS, Takagi C, Heald R, Miller K, Haudenschild C, Kitzman J, Nakayama T, Izutsu Y, Robert J, Fortriede J, Burns K, Lotay V, Karimi K, Yasuoka Y, Dichmann DS, Flajnik MF, Houston DW, Shendure J, DuPasquier L, Vize PD, Zorn AM, Ito M, Marcotte EM, Wallingford JB, Ito Y, Asashima M, Ueno N, Matsuda Y, Veenstra GJ, Fujiyama A, Harland RM, Taira M, Rokhsar DS., Nature. October 20, 2016; 538 (7625): 336-343. |
|
TTC25 Deficiency Results in Defects of the Outer Dynein Arm Docking Machinery and Primary Ciliary Dyskinesia with Left-Right Body Asymmetry Randomization., Wallmeier J, Shiratori H, Dougherty GW, Edelbusch C, Hjeij R, Loges NT, Menchen T, Olbrich H, Pennekamp P, Raidt J, Werner C, Minegishi K, Shinohara K, Asai Y, Takaoka K, Lee C, Griese M, Memari Y, Durbin R, Kolb-Kokocinski A, Sauer S, Wallingford JB, Hamada H, Omran H., Am J Hum Genet. August 4, 2016; 99 (2): 460-9. |
|
Corrigendum: The ciliopathy-associated CPLANE proteins direct basal body recruitment of intraflagellar transport machinery., Toriyama M, Lee C, Taylor SP, Duran I, Cohn DH, Bruel AL, Tabler JM, Drew K, Kelly MR, Kim S, Park TJ, Braun DA, Pierquin G, Biver A, Wagner K, Malfroot A, Panigrahi I, Franco B, Al-Lami HA, Yeung Y, Choi YJ, University of Washington Center for Mendelian Genomics, Duffourd Y, Faivre L, Rivière JB, Chen J, Liu KJ, Marcotte EM, Hildebrandt F, Thauvin-Robinet C, Krakow D, Jackson PK, Wallingford JB., Nat Genet. July 27, 2016; 48 (8): 970. |
|
The ciliopathy-associated CPLANE proteins direct basal body recruitment of intraflagellar transport machinery., Toriyama M, Lee C, Taylor SP, Duran I, Cohn DH, Bruel AL, Tabler JM, Drew K, Kelly MR, Kim S, Park TJ, Braun DA, Pierquin G, Biver A, Wagner K, Malfroot A, Panigrahi I, Franco B, Al-Lami HA, Yeung Y, Choi YJ, University of Washington Center for Mendelian Genomics, Duffourd Y, Faivre L, Rivière JB, Chen J, Liu KJ, Marcotte EM, Hildebrandt F, Thauvin-Robinet C, Krakow D, Jackson PK, Wallingford JB., Nat Genet. June 1, 2016; 48 (6): 648-56. |
|
Emergence of an Apical Epithelial Cell Surface In Vivo., Sedzinski J, Hannezo E, Tu F, Biro M, Wallingford JB., Dev Cell. January 11, 2016; 36 (1): 24-35. |
|
Proteome-wide dataset supporting the study of ancient metazoan macromolecular complexes., Phanse S, Wan C, Borgeson B, Tu F, Drew K, Clark G, Xiong X, Kagan O, Kwan J, Bezginov A, Chessman K, Pal S, Cromar G, Papoulas O, Ni Z, Boutz DR, Stoilova S, Havugimana PC, Guo X, Malty RH, Sarov M, Greenblatt J, Babu M, Derry WB, Tillier ER, Wallingford JB, Parkinson J, Marcotte EM, Emili A., Data Brief. December 25, 2015; 6 715-21. |
|
Morpholinos: Antisense and Sensibility., Blum M, De Robertis EM, Wallingford JB, Niehrs C., Dev Cell. October 26, 2015; 35 (2): 145-9. |
|
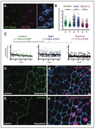
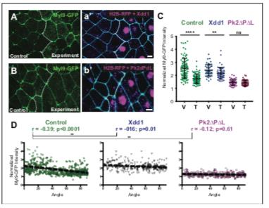
Control of vertebrate core planar cell polarity protein localization and dynamics by Prickle 2., Butler MT, Wallingford JB., Development. October 1, 2015; 142 (19): 3429-39. |
|
Panorama of ancient metazoan macromolecular complexes., Wan C, Borgeson B, Phanse S, Tu F, Drew K, Clark G, Xiong X, Kagan O, Kwan J, Bezginov A, Chessman K, Pal S, Cromar G, Papoulas O, Ni Z, Boutz DR, Stoilova S, Havugimana PC, Guo X, Malty RH, Sarov M, Greenblatt J, Babu M, Derry WB, Tillier ER, Wallingford JB, Parkinson J, Marcotte EM, Emili A., Nature. September 17, 2015; 525 (7569): 339-44. |
|
Zeta-Tubulin Is a Member of a Conserved Tubulin Module and Is a Component of the Centriolar Basal Foot in Multiciliated Cells., Turk E, Wills AA, Kwon T, Sedzinski J, Wallingford JB, Stearns T., Curr Biol. August 17, 2015; 25 (16): 2177-83. |
|
Planar Pol(o)arity., Sedzinski J, Wallingford J., Dev Cell. June 8, 2015; 33 (5): 494-5. |
???pagination.result.page??? 1 2 3 ???pagination.result.next???
