Click here to close Hello! We notice that you are using Internet Explorer, which is not supported by Xenbase and may cause the site to display incorrectly. We suggest using a current version of Chrome, FireFox, or Safari.

Profile Publications (47)
XB-PERS-698

Publications By Gert Jan C Veenstra

???pagination.result.count???

???pagination.result.page??? 1


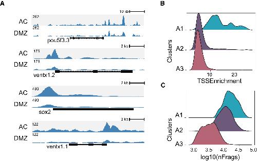
Preparation of Intact Nuclei for Single-Nucleus Omics Using Frozen Cell Suspensions from Mutant Embryos of Xenopus tropicalis., Nakayama T, Roubroeks JAY, Veenstra GJC, Grainger RM., Cold Spring Harb Protoc. December 1, 2022; 2022 (12): 641-652.


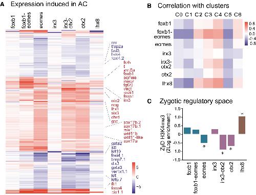
Uncovering the mesendoderm gene regulatory network through multi-omic data integration., Jansen C, Paraiso KD, Zhou JJ, Blitz IL, Fish MB, Charney RM, Cho JS, Yasuoka Y, Sudou N, Bright AR, Wlizla M, Veenstra GJC, Taira M, Zorn AM, Mortazavi A, Cho KWY., Cell Rep. February 15, 2022; 38 (7): 110364.   


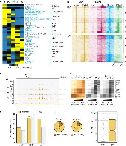
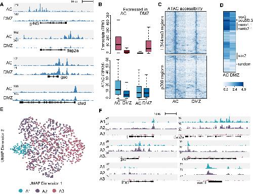
Combinatorial transcription factor activities on open chromatin induce embryonic heterogeneity in vertebrates., Bright AR, van Genesen S, Li Q, Grasso A, Frölich S, van der Sande M, van Heeringen SJ, Veenstra GJC., EMBO J. May 3, 2021; 40 (9): e104913.   


Genomics Methods for Xenopus Embryos and Tissues., Gilchrist MJ, Cho KWY, Veenstra GJC., Cold Spring Harb Protoc. May 1, 2020; 2020 (5): 097915.


Transcriptomics and Proteomics Methods for Xenopus Embryos and Tissues., Gilchrist MJ, Veenstra GJC, Cho KWY., Cold Spring Harb Protoc. February 3, 2020; 2020 (2): 098350.


Mass Spectrometry-Based Absolute Quantification of Single Xenopus Embryo Proteomes., Lindeboom RGH, Smits AH, Perino M, Veenstra GJC, Vermeulen M., Cold Spring Harb Protoc. June 3, 2019; 2019 (6):


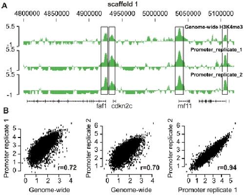
ChIP-Sequencing in Xenopus Embryos., Hontelez S, van Kruijsbergen I, Veenstra GJC., Cold Spring Harb Protoc. January 2, 2019; 2019 (1):


Assay for Transposase-Accessible Chromatin-Sequencing Using Xenopus Embryos., Bright AR, Veenstra GJC., Cold Spring Harb Protoc. January 2, 2019; 2019 (1):


Paternal chromosome loss and metabolic crisis contribute to hybrid inviability in Xenopus., Gibeaux R, Acker R, Kitaoka M, Georgiou G, van Kruijsbergen I, Ford B, Marcotte EM, Nomura DK, Kwon T, Veenstra GJC, Heald R., Nature. January 18, 2018; 553 (7688): 337-341.   


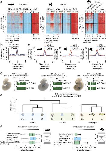
Regulatory remodeling in the allo-tetraploid frog Xenopus laevis., Elurbe DM, Paranjpe SS, Georgiou G, van Kruijsbergen I, Bogdanovic O, Gibeaux R, Heald R, Lister R, Huynen MA, van Heeringen SJ, Veenstra GJC., Genome Biol. October 24, 2017; 18 (1): 198.   


Heterochromatic histone modifications at transposons in Xenopus tropicalis embryos., van Kruijsbergen I, Hontelez S, Elurbe DM, van Heeringen SJ, Huynen MA, Veenstra GJC., Dev Biol. June 15, 2017; 426 (2): 460-471.


Genomic organization and modulation of gene expression of the TGF-β and FGF pathways in the allotetraploid frog Xenopus laevis., Suzuki A, Yoshida H, van Heeringen SJ, Takebayashi-Suzuki K, Veenstra GJC, Taira M., Dev Biol. June 15, 2017; 426 (2): 336-359.   


Genome evolution in the allotetraploid frog Xenopus laevis., Session AM, Uno Y, Kwon T, Chapman JA, Toyoda A, Takahashi S, Fukui A, Hikosaka A, Suzuki A, Kondo M, van Heeringen SJ, Quigley I, Heinz S, Ogino H, Ochi H, Hellsten U, Lyons JB, Simakov O, Putnam N, Stites J, Kuroki Y, Tanaka T, Michiue T, Watanabe M, Bogdanovic O, Lister R, Georgiou G, Paranjpe SS, van Kruijsbergen I, Shu S, Carlson J, Kinoshita T, Ohta Y, Mawaribuchi S, Jenkins J, Grimwood J, Schmutz J, Mitros T, Mozaffari SV, Suzuki Y, Haramoto Y, Yamamoto TS, Takagi C, Heald R, Miller K, Haudenschild C, Kitzman J, Nakayama T, Izutsu Y, Robert J, Fortriede J, Burns K, Lotay V, Karimi K, Yasuoka Y, Dichmann DS, Flajnik MF, Houston DW, Shendure J, DuPasquier L, Vize PD, Zorn AM, Ito M, Marcotte EM, Wallingford JB, Ito Y, Asashima M, Ueno N, Matsuda Y, Veenstra GJ, Fujiyama A, Harland RM, Taira M, Rokhsar DS., Nature. October 20, 2016; 538 (7625): 336-343.   


The positive transcriptional elongation factor (P-TEFb) is required for neural crest specification., Hatch VL, Marin-Barba M, Moxon S, Ford CT, Ward NJ, Tomlinson ML, Desanlis I, Hendry AE, Hontelez S, van Kruijsbergen I, Veenstra GJ, Münsterberg AE, Wheeler GN., Dev Biol. August 15, 2016; 416 (2): 361-72.   


Tissue- and stage-specific Wnt target gene expression is controlled subsequent to β-catenin recruitment to cis-regulatory modules., Nakamura Y, de Paiva Alves E, Veenstra GJ, Hoppler S., Development. June 1, 2016; 143 (11): 1914-25.   


Activation of a T-box-Otx2-Gsc gene network independent of TBP and TBP-related factors., Gazdag E, Jacobi UG, van Kruijsbergen I, Weeks DL, Veenstra GJ., Development. April 15, 2016; 143 (8): 1340-50.   


Active DNA demethylation at enhancers during the vertebrate phylotypic period., Bogdanović O, Smits AH, de la Calle Mustienes E, Tena JJ, Ford E, Williams R, Senanayake U, Schultz MD, Hontelez S, van Kruijsbergen I, Rayon T, Gnerlich F, Carell T, Veenstra GJ, Manzanares M, Sauka-Spengler T, Ecker JR, Vermeulen M, Gómez-Skarmeta JL, Lister R., Nat Genet. April 1, 2016; 48 (4): 417-26.   


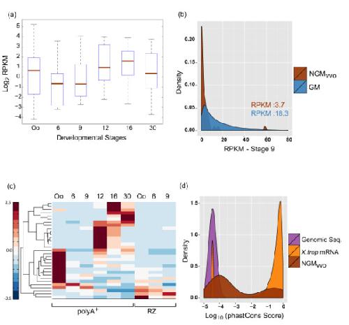
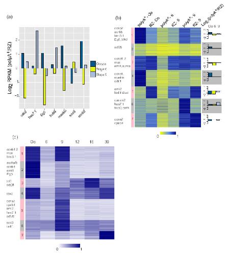
Embryonic transcription is controlled by maternally defined chromatin state., Hontelez S, van Kruijsbergen I, Georgiou G, van Heeringen SJ, Bogdanovic O, Lister R, Veenstra GJC., Nat Commun. December 18, 2015; 6 10148.   


Establishing pluripotency in early development., Paranjpe SS, Veenstra GJ., Biochim Biophys Acta. June 1, 2015; 1849 (6): 626-36.


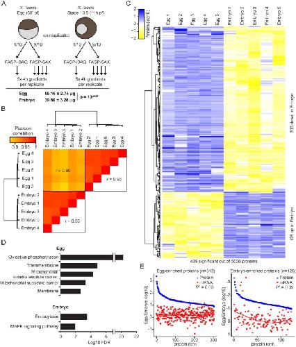
Global absolute quantification reveals tight regulation of protein expression in single Xenopus eggs., Smits AH, Lindeboom RG, Perino M, van Heeringen SJ, Veenstra GJ, Vermeulen M., Nucleic Acids Res. September 1, 2014; 42 (15): 9880-91.   


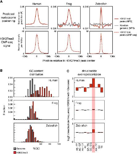
Principles of nucleation of H3K27 methylation during embryonic development., van Heeringen SJ, Akkers RC, van Kruijsbergen I, Arif MA, Hanssen LL, Sharifi N, Veenstra GJ., Genome Res. March 1, 2014; 24 (3): 401-10.   


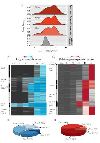
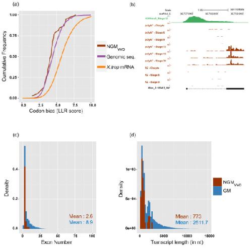
A genome-wide survey of maternal and embryonic transcripts during Xenopus tropicalis development., Paranjpe SS, Jacobi UG, van Heeringen SJ, Veenstra GJ., BMC Genomics. November 6, 2013; 14 762.   


The Wnt signaling mediator tcf1 is required for expression of foxd3 during Xenopus gastrulation., Janssens S, Van Den Broek O, Davenport IR, Akkers RC, Liu F, Veenstra GJ, Hoppler S, Vleminckx K, Destrée O., Int J Dev Biol. January 1, 2013; 57 (1): 49-54.   


Tet3 CXXC domain and dioxygenase activity cooperatively regulate key genes for Xenopus eye and neural development., Xu Y, Xu C, Kato A, Tempel W, Abreu JG, Bian C, Hu Y, Hu D, Zhao B, Cerovina T, Diao J, Wu F, He HH, Cui Q, Clark E, Ma C, Barbara A, Veenstra GJ, Xu G, Kaiser UB, Liu XS, Sugrue SP, He X, Min J, Kato Y, Shi YG., Cell. December 7, 2012; 151 (6): 1200-13.   


Dynamics of enhancer chromatin signatures mark the transition from pluripotency to cell specification during embryogenesis., Bogdanovic O, Fernandez-Miñán A, Tena JJ, de la Calle-Mustienes E, Hidalgo C, van Kruysbergen I, van Heeringen SJ, Veenstra GJ, Gómez-Skarmeta JL., Genome Res. October 1, 2012; 22 (10): 2043-53.   


The epigenome in early vertebrate development., Bogdanović O, van Heeringen SJ, Veenstra GJ., Genesis. March 1, 2012; 50 (3): 192-206.


Chromatin immunoprecipitation analysis of Xenopus embryos., Akkers RC, Jacobi UG, Veenstra GJ., Methods Mol Biol. January 1, 2012; 917 279-92.


Temporal uncoupling of the DNA methylome and transcriptional repression during embryogenesis., Bogdanovic O, Long SW, van Heeringen SJ, Brinkman AB, Gómez-Skarmeta JL, Stunnenberg HG, Jones PL, Veenstra GJ., Genome Res. August 1, 2011; 21 (8): 1313-27.


Affinity-based enrichment strategies to assay methyl-CpG binding activity and DNA methylation in early Xenopus embryos., Bogdanović O, Veenstra GJ., BMC Res Notes. May 6, 2011; 4 300.   


Nucleotide composition-linked divergence of vertebrate core promoter architecture., van Heeringen SJ, Akhtar W, Jacobi UG, Akkers RC, Suzuki Y, Veenstra GJ., Genome Res. March 1, 2011; 21 (3): 410-21.


GimmeMotifs: a de novo motif prediction pipeline for ChIP-sequencing experiments., van Heeringen SJ, Veenstra GJ., Bioinformatics. January 15, 2011; 27 (2): 270-1.   


Examining the cardiac NK-2 genes in early heart development., Bartlett H, Veenstra GJ, Weeks DL., Pediatr Cardiol. April 1, 2010; 31 (3): 335-41.


ChIP-chip designs to interrogate the genome of Xenopus embryos for transcription factor binding and epigenetic regulation., Akkers RC, van Heeringen SJ, Manak JR, Green RD, Stunnenberg HG, Veenstra GJ., PLoS One. January 21, 2010; 5 (1): e8820.   


DNA methylation and methyl-CpG binding proteins: developmental requirements and function., Bogdanović O, Veenstra GJ., Chromosoma. October 1, 2009; 118 (5): 549-65.   


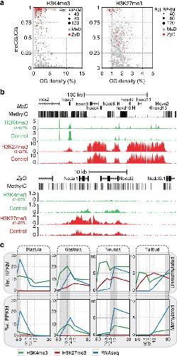
A hierarchy of H3K4me3 and H3K27me3 acquisition in spatial gene regulation in Xenopus embryos., Akkers RC, van Heeringen SJ, Jacobi UG, Janssen-Megens EM, Françoijs KJ, Stunnenberg HG, Veenstra GJ., Dev Cell. September 1, 2009; 17 (3): 425-34.


TBP2 is a substitute for TBP in Xenopus oocyte transcription., Akhtar W, Veenstra GJ., BMC Biol. August 3, 2009; 7 45.   


TBP paralogs accommodate metazoan- and vertebrate-specific developmental gene regulation., Jacobi UG, Akkers RC, Pierson ES, Weeks DL, Dagle JM, Veenstra GJ., EMBO J. September 5, 2007; 26 (17): 3900-9.


Uncleaved TFIIA is a substrate for taspase 1 and active in transcription., Zhou H, Spicuglia S, Hsieh JJ, Mitsiou DJ, Høiby T, Veenstra GJ, Korsmeyer SJ, Stunnenberg HG., Mol Cell Biol. April 1, 2006; 26 (7): 2728-35.


Specialized and redundant roles of TBP and a vertebrate-specific TBP paralog in embryonic gene regulation in Xenopus., Jallow Z, Jacobi UG, Weeks DL, Dawid IB, Veenstra GJ., Proc Natl Acad Sci U S A. September 14, 2004; 101 (37): 13525-30.


Constitutive genomic methylation during embryonic development of Xenopus., Veenstra GJ, Wolffe AP., Biochim Biophys Acta. October 31, 2001; 1521 (1-3): 39-44.


Distinct roles for TBP and TBP-like factor in early embryonic gene transcription in Xenopus., Veenstra GJ, Weeks DL, Wolffe AP., Science. December 22, 2000; 290 (5500): 2312-5.


Translation of maternal TATA-binding protein mRNA potentiates basal but not activated transcription in Xenopus embryos at the midblastula transition., Veenstra GJ, Destrée OH, Wolffe AP., Mol Cell Biol. December 1, 1999; 19 (12): 7972-82.


The Oct-1 POU domain directs developmentally regulated nuclear translocation in Xenopus embryos., Veenstra GJ, Mathu MT, Destrée OH., Biol Chem. February 1, 1999; 380 (2): 253-7.


Non-cell autonomous induction of apoptosis and loss of posterior structures by activation domain-specific interactions of Oct-1 in the Xenopus embryo., Veenstra GJ, Peterson-Maduro J, Mathu MT, van der Vliet PC, Destrée OH., Cell Death Differ. September 1, 1998; 5 (9): 774-84.


Methylated DNA and MeCP2 recruit histone deacetylase to repress transcription., Jones PL, Veenstra GJ, Wade PA, Vermaak D, Kass SU, Landsberger N, Strouboulis J, Wolffe AP., Nat Genet. June 1, 1998; 19 (2): 187-91.


Whole-mount immunohistochemistry on Xenopus embryos using far-red fluorescent dyes., Beumer TL, Veenstra GJ, Hage WJ, Destrée OH., Trends Genet. January 1, 1995; 11 (1): 9.


The promoter of the Xwnt-5C gene contains octamer and AP-2 motifs functional in Xenopus embryos., Kuiken GA, Bertens PJ, Peterson-Maduro J, Veenstra GJ, Koster JG, Destrée OH., Nucleic Acids Res. May 11, 1994; 22 (9): 1675-80.

???pagination.result.page??? 1