Click here to close Hello! We notice that you are using Internet Explorer, which is not supported by Xenbase and may cause the site to display incorrectly. We suggest using a current version of Chrome, FireFox, or Safari.

Profile Publications (67)
XB-PERS-687

Publications By Herbert Steinbeisser

???pagination.result.count???

???pagination.result.page??? 1 2 ???pagination.result.next???


Secreted Frizzled-related Protein 2 (sFRP2) Redirects Non-canonical Wnt Signaling from Fz7 to Ror2 during Vertebrate Gastrulation., Brinkmann EM, Mattes B, Kumar R, Hagemann AI, Gradl D, Scholpp S, Steinbeisser H, Kaufmann LT, Özbek S., J Biol Chem. June 24, 2016; 291 (26): 13730-42.   


Lack of phosphomannomutase 2 affects Xenopus laevis morphogenesis and the non-canonical Wnt5a/Ror2 signalling., Himmelreich N, Kaufmann LT, Steinbeisser H, Körner C, Thiel C., J Inherit Metab Dis. November 1, 2015; 38 (6): 1137-46.


Xenopus Pkdcc1 and Pkdcc2 Are Two New Tyrosine Kinases Involved in the Regulation of JNK Dependent Wnt/PCP Signaling Pathway., Vitorino M, Silva AC, Inácio JM, Ramalho JS, Gur M, Fainsod A, Steinbeisser H, Belo JA., PLoS One. August 13, 2015; 10 (8): e0135504.   


The Wnt receptor Frizzled-4 modulates ADAM13 metalloprotease activity., Abbruzzese G, Gorny AK, Kaufmann LT, Cousin H, Kleino I, Steinbeisser H, Alfandari D., J Cell Sci. March 15, 2015; 128 (6): 1139-49.


Craniofrontonasal syndrome in a male due to chromosomal mosaicism involving EFNB1: further insights into a genetic paradox., Evers C, Jungwirth MS, Morgenthaler J, Hinderhofer K, Maas B, Janssen JW, Jauch A, Hehr U, Steinbeisser H, Moog U., Clin Genet. April 1, 2014; 85 (4): 347-53.


A secreted splice variant of the Xenopus frizzled-4 receptor is a biphasic modulator of Wnt signalling., Gorny AK, Kaufmann LT, Swain RK, Steinbeisser H., Cell Commun Signal. November 19, 2013; 11 89.   


The centriolar satellite protein SSX2IP promotes centrosome maturation., Bärenz F, Inoue D, Yokoyama H, Tegha-Dunghu J, Freiss S, Draeger S, Mayilo D, Cado I, Merker S, Klinger M, Hoeckendorf B, Pilz S, Hupfeld K, Steinbeisser H, Lorenz H, Ruppert T, Wittbrodt J, Gruss OJ., J Cell Biol. July 8, 2013; 202 (1): 81-95.   


Indirubin derivatives modulate TGFβ/BMP signaling at different levels and trigger ubiquitin-mediated depletion of nonactivated R-Smads., Cheng X, Alborzinia H, Merz KH, Steinbeisser H, Mrowka R, Scholl C, Kitanovic I, Eisenbrand G, Wölfl S., Chem Biol. November 21, 2012; 19 (11): 1423-36.


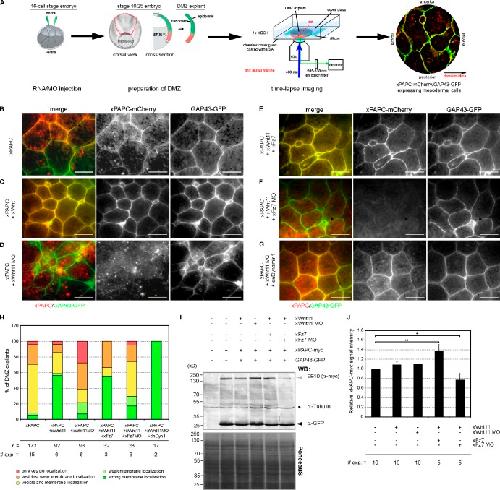
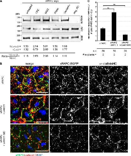
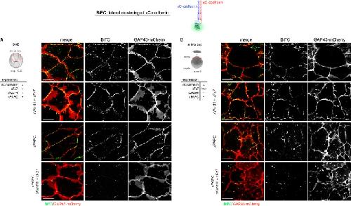
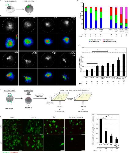
Wnt-11 and Fz7 reduce cell adhesion in convergent extension by sequestration of PAPC and C-cadherin., Kraft B, Berger CD, Wallkamm V, Steinbeisser H, Wedlich D., J Cell Biol. August 20, 2012; 198 (4): 695-709.   


Xenopus paraxial protocadherin inhibits Wnt/β-catenin signalling via casein kinase 2β., Kietzmann A, Wang Y, Weber D, Steinbeisser H., EMBO Rep. February 1, 2012; 13 (2): 129-34.


Brachet's cleft: a model for the analysis of tissue separation in Xenopus., Gorny AK, Steinbeisser H., Wiley Interdiscip Rev Dev Biol. January 1, 2012; 1 (2): 294-300.   


Characterization of Cer-1 cis-regulatory region during early Xenopus development., Silva AC, Filipe M, Steinbeisser H, Belo JA., Dev Genes Evol. May 1, 2011; 221 (1): 29-41.


Shox2 mediates Tbx5 activity by regulating Bmp4 in the pacemaker region of the developing heart., Puskaric S, Schmitteckert S, Mori AD, Glaser A, Schneider KU, Bruneau BG, Blaschke RJ, Steinbeisser H, Rappold G., Hum Mol Genet. December 1, 2010; 19 (23): 4625-33.   


xGit2 and xRhoGAP 11A regulate convergent extension and tissue separation in Xenopus gastrulation., Köster I, Jungwirth MS, Steinbeisser H., Dev Biol. August 1, 2010; 344 (1): 26-35.   


A non-enzymatic function of 17beta-hydroxysteroid dehydrogenase type 10 is required for mitochondrial integrity and cell survival., Rauschenberger K, Schöler K, Sass JO, Sauer S, Djuric Z, Rumig C, Wolf NI, Okun JG, Kölker S, Schwarz H, Fischer C, Grziwa B, Runz H, Nümann A, Shafqat N, Kavanagh KL, Hämmerling G, Wanders RJ, Shield JP, Wendel U, Stern D, Nawroth P, Hoffmann GF, Bartram CR, Arnold B, Bierhaus A, Oppermann U, Steinbeisser H, Zschocke J., EMBO Mol Med. February 1, 2010; 2 (2): 51-62.   


Detection of activated Rho in fixed Xenopus tissue., Berger CD, März M, Kitzing TM, Grosse R, Steinbeisser H., Dev Dyn. June 1, 2009; 238 (6): 1407-11.


Xenopus Paraxial Protocadherin regulates morphogenesis by antagonizing Sprouty., Wang Y, Janicki P, Köster I, Berger CD, Wenzl C, Grosshans J, Steinbeisser H., Genes Dev. April 1, 2008; 22 (7): 878-83.


Bone morphogenetic protein-4 and Noggin signaling regulates pigment cell distribution in the axolotl trunk., Hess K, Steinbeisser H, Kurth T, Epperlein HH., Differentiation. February 1, 2008; 76 (2): 206-18.


Wnt-frizzled interactions in Xenopus., Steinbeisser H, Swain RK., Methods Mol Biol. January 1, 2008; 469 451-63.


Expression analysis of IGFBP-rP10, IGFBP-like and Mig30 in early Xenopus development., Kuerner KM, Steinbeisser H., Dev Dyn. October 1, 2006; 235 (10): 2861-7.   


Xenopus Tbx6 mediates posterior patterning via activation of Wnt and FGF signalling., Lou X, Fang P, Li S, Hu RY, Kuerner KM, Steinbeisser H, Ding X., Cell Res. September 1, 2006; 16 (9): 771-9.


Developmental expression of Shisa-2 in Xenopus laevis., Silva AC, Filipe M, Vitorino M, Steinbeisser H, Belo JA., Int J Dev Biol. January 1, 2006; 50 (6): 575-9.   


Xenopus frizzled-4S, a splicing variant of Xfz4 is a context-dependent activator and inhibitor of Wnt/beta-catenin signaling., Swain RK, Katoh M, Medina A, Steinbeisser H., Cell Commun Signal. October 19, 2005; 3 12.   


Establishment of mesodermal gene expression patterns in early Xenopus embryos: the role of repression., Kurth T, Meissner S, Schäckel S, Steinbeisser H., Dev Dyn. June 1, 2005; 233 (2): 418-29.   


Xenopus paraxial protocadherin has signaling functions and is involved in tissue separation., Medina A, Swain RK, Kuerner KM, Steinbeisser H., EMBO J. August 18, 2004; 23 (16): 3249-58.


Transcriptional and translational regulation of the Leri-Weill and Turner syndrome homeobox gene SHOX., Blaschke RJ, Töpfer C, Marchini A, Steinbeisser H, Janssen JW, Rappold GA., J Biol Chem. November 28, 2003; 278 (48): 47820-6.   


Endogenous Cerberus activity is required for anterior head specification in Xenopus., Silva AC, Filipe M, Kuerner KM, Steinbeisser H, Belo JA., Development. October 1, 2003; 130 (20): 4943-53.   


An evolutionary conserved region in the vasa 3'UTR targets RNA translation to the germ cells in the zebrafish., Knaut H, Steinbeisser H, Schwarz H, Nüsslein-Volhard C., Curr Biol. March 19, 2002; 12 (6): 454-66.


Frizzled-7 signalling controls tissue separation during Xenopus gastrulation., Winklbauer R, Medina A, Swain RK, Steinbeisser H., Nature. October 25, 2001; 413 (6858): 856-60.


Differential gene expression of Xenopus Pitx1, Pitx2b and Pitx2c during cement gland, stomodeum and pituitary development., Schweickert A, Steinbeisser H, Blum M., Mech Dev. September 1, 2001; 107 (1-2): 191-4.   


Pitx1 and Pitx2c are required for ectopic cement gland formation in Xenopus laevis., Schweickert A, Deissler K, Blum M, Steinbeisser H., Genesis. July 1, 2001; 30 (3): 144-8.   


Functional analysis of the Xenopus frizzled 7 protein domains using chimeric receptors., Swain RK, Medina A, Steinbeisser H., Int J Dev Biol. January 1, 2001; 45 (1): 259-64.


Interaction of Frizzled 7 and Dishevelled in Xenopus., Medina A, Steinbeisser H., Dev Dyn. August 1, 2000; 218 (4): 671-80.


Xenopus frizzled 7 can act in canonical and non-canonical Wnt signaling pathways: implications on early patterning and morphogenesis., Medina A, Reintsch W, Steinbeisser H., Mech Dev. April 1, 2000; 92 (2): 227-37.   


Pitx2 isoforms: involvement of Pitx2c but not Pitx2a or Pitx2b in vertebrate left-right asymmetry., Schweickert A, Campione1 M, Steinbeisser H, Blum M., Mech Dev. January 1, 2000; 90 (1): 41-51.   


Patterning of the mesoderm involves several threshold responses to BMP-4 and Xwnt-8., Marom K, Fainsod A, Steinbeisser H., Mech Dev. September 1, 1999; 87 (1-2): 33-44.   


The homeobox gene Pitx2: mediator of asymmetric left-right signaling in vertebrate heart and gut looping., Campione M, Steinbeisser H, Schweickert A, Deissler K, van Bebber F, Lowe LA, Nowotschin S, Viebahn C, Haffter P, Kuehn MR, Blum M., Development. March 1, 1999; 126 (6): 1225-34.   


The Xenopus Ets transcription factor XER81 is a target of the FGF signaling pathway., Münchberg SR, Steinbeisser H., Mech Dev. January 1, 1999; 80 (1): 53-65.   


The Xcad-2 gene can provide a ventral signal independent of BMP-4., Pillemer G, Yelin R, Epstein M, Gont L, Frumkin Y, Yisraeli JK, Steinbeisser H, Fainsod A., Mech Dev. June 1, 1998; 74 (1-2): 133-43.   


Nested expression and sequential downregulation of the Xenopus caudal genes along the anterior-posterior axis., Pillemer G, Epstein M, Blumberg B, Yisraeli JK, De Robertis EM, Steinbeisser H, Fainsod A., Mech Dev. February 1, 1998; 71 (1-2): 193-6.


Conserved Spätzle/Toll signaling in dorsoventral patterning of Xenopus embryos., Armstrong NJ, Steinbeisser H, Prothmann C, DeLotto R, Rupp RA., Mech Dev. February 1, 1998; 71 (1-2): 99-105.


Negative autoregulation of the organizer-specific homeobox gene goosecoid., Danilov V, Blum M, Schweickert A, Campione M, Steinbeisser H., J Biol Chem. January 2, 1998; 273 (1): 627-35.


Pre-MBT patterning of early gene regulation in Xenopus: the role of the cortical rotation and mesoderm induction., Ding X, Hausen P, Steinbeisser H., Mech Dev. January 1, 1998; 70 (1-2): 15-24.   


Cortical rotation is required for the correct spatial expression of nr3, sia and gsc in Xenopus embryos., Medina A, Wendler SR, Steinbeisser H., Int J Dev Biol. October 1, 1997; 41 (5): 741-5.


The dorsalizing and neural inducing gene follistatin is an antagonist of BMP-4., Fainsod A, Deissler K, Yelin R, Marom K, Epstein M, Pillemer G, Steinbeisser H, Blum M., Mech Dev. April 1, 1997; 63 (1): 39-50.


Beta-catenin translocation into nuclei demarcates the dorsalizing centers in frog and fish embryos., Schneider S, Steinbeisser H, Warga RM, Hausen P., Mech Dev. July 1, 1996; 57 (2): 191-8.


The role of gsc and BMP-4 in dorsal-ventral patterning of the marginal zone in Xenopus: a loss-of-function study using antisense RNA., Steinbeisser H, Fainsod A, Niehrs C, Sasai Y, De Robertis EM., EMBO J. November 1, 1995; 14 (21): 5230-43.


Regulation of neural induction by the Chd and Bmp-4 antagonistic patterning signals in Xenopus., Sasai Y, Lu B, Steinbeisser H, De Robertis EM., Nature. July 27, 1995; 376 (6538): 333-6.


Xenopus chordin: a novel dorsalizing factor activated by organizer-specific homeobox genes., Sasai Y, Lu B, Steinbeisser H, Geissert D, Gont LK, De Robertis EM., Cell. December 2, 1994; 79 (5): 779-90.   


On the function of BMP-4 in patterning the marginal zone of the Xenopus embryo., Fainsod A, Steinbeisser H, De Robertis EM., EMBO J. November 1, 1994; 13 (21): 5015-25.

???pagination.result.page??? 1 2 ???pagination.result.next???