Click here to close Hello! We notice that you are using Internet Explorer, which is not supported by Xenbase and may cause the site to display incorrectly. We suggest using a current version of Chrome, FireFox, or Safari.

Profile Publications (39)
XB-PERS-676

Publications By Michael D. Sheets

???pagination.result.count???

???pagination.result.page??? 1


Optimized Analysis of Proteins from Xenopus Oocytes and Embryos by Immunoblotting., Kanzler CR, Sheets MD., J Vis Exp. September 19, 2025; (223):   


TurboID functions as an efficient biotin ligase for BioID applications in Xenopus embryos., Kanzler CR, Donohue M, Dowdle ME, Sheets MD., Dev Biol. December 1, 2022; 492 133-138.   


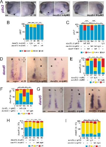
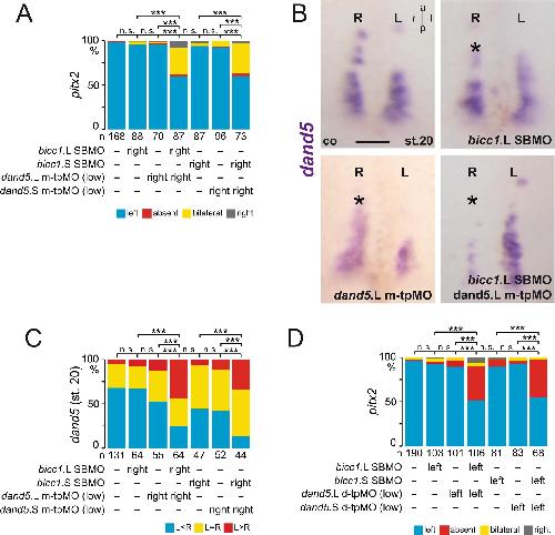
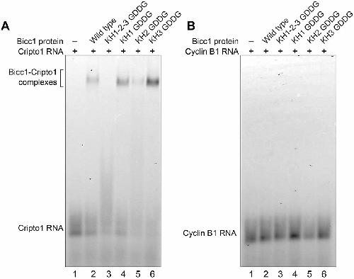
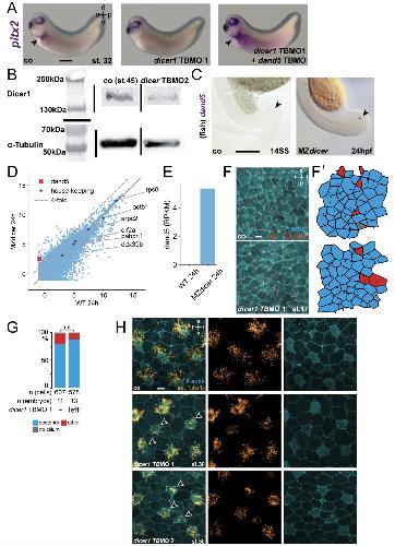
Bicc1 and Dicer regulate left-right patterning through post-transcriptional control of the Nodal inhibitor Dand5., Maerker M, Getwan M, Dowdle ME, McSheene JC, Gonzalez V, Pelliccia JL, Hamilton DS, Yartseva V, Vejnar C, Tingler M, Minegishi K, Vick P, Giraldez AJ, Hamada H, Burdine RD, Sheets MD, Blum M, Schweickert A., Nat Commun. September 16, 2021; 12 (1): 5482.   


A single KH domain in Bicaudal-C links mRNA binding and translational repression functions to maternal development., Dowdle ME, Park S, Blaser Imboden S, Fox CA, Houston DW, Sheets MD., Development. May 15, 2019; 146 (10):   


Assaying NanoLuc Luciferase Activity from mRNA-Injected Xenopus Embryos., Sheets MD., Methods Mol Biol. January 1, 2019; 1920 33-39.


Coordinated d-cyclin/Foxd1 activation drives mitogenic activity of the Sonic Hedgehog signaling pathway., Fink DM, Sun MR, Heyne GW, Everson JL, Chung HM, Park S, Sheets MD, Lipinski RJ., Cell Signal. April 1, 2018; 44 1-9.


Horizontal Gel Electrophoresis for Enhanced Detection of Protein-RNA Complexes., Dowdle ME, Imboden SB, Park S, Ryder SP, Sheets MD., J Vis Exp. July 28, 2017; (125):


Controlling the Messenger: Regulated Translation of Maternal mRNAs in Xenopus laevis Development., Sheets MD, Fox CA, Dowdle ME, Blaser SI, Chung A, Park S., Adv Exp Med Biol. January 1, 2017; 953 49-82.


A gradient of maternal Bicaudal-C controls vertebrate embryogenesis via translational repression of mRNAs encoding cell fate regulators., Park S, Blaser S, Marchal MA, Houston DW, Sheets MD., Development. March 1, 2016; 143 (5): 864-71.   


Building the Future: Post-transcriptional Regulation of Cell Fate Decisions Prior to the Xenopus Midblastula Transition., Sheets MD., Curr Top Dev Biol. January 1, 2015; 113 233-70.


Determinants of RNA binding and translational repression by the Bicaudal-C regulatory protein., Zhang Y, Park S, Blaser S, Sheets MD., J Biol Chem. March 14, 2014; 289 (11): 7497-504.


Bicaudal-C spatially controls translation of vertebrate maternal mRNAs., Zhang Y, Cooke A, Park S, Dewey CN, Wickens M, Sheets MD., RNA. November 1, 2013; 19 (11): 1575-82.   


Transcriptional integration of Wnt and Nodal pathways in establishment of the Spemann organizer., Reid CD, Zhang Y, Sheets MD, Kessler DS., Dev Biol. August 15, 2012; 368 (2): 231-41.   


Embryonic poly(A)-binding protein (ePAB) phosphorylation is required for Xenopus oocyte maturation., Friend K, Brook M, Bezirci FB, Sheets MD, Gray NK, Seli E., Biochem J. July 1, 2012; 445 (1): 93-100.


Limiting Ago protein restricts RNAi and microRNA biogenesis during early development in Xenopus laevis., Lund E, Sheets MD, Imboden SB, Dahlberg JE., Genes Dev. June 1, 2011; 25 (11): 1121-31.   


Poly(A)-binding proteins are functionally distinct and have essential roles during vertebrate development., Gorgoni B, Richardson WA, Burgess HM, Anderson RC, Wilkie GS, Gautier P, Martins JP, Brook M, Sheets MD, Gray NK., Proc Natl Acad Sci U S A. May 10, 2011; 108 (19): 7844-9.   


Polyribosome analysis for investigating mRNA translation in Xenopus oocytes, eggs and embryos., Sheets MD, Fritz B, Hartley RS, Zhang Y., Methods. May 1, 2010; 51 (1): 152-6.


Deadenylation of maternal mRNAs mediated by miR-427 in Xenopus laevis embryos., Lund E, Liu M, Hartley RS, Sheets MD, Dahlberg JE., RNA. December 1, 2009; 15 (12): 2351-63.


Spatially restricted translation of the xCR1 mRNA in Xenopus embryos., Zhang Y, Forinash KD, McGivern J, Fritz B, Dorey K, Sheets MD., Mol Cell Biol. July 1, 2009; 29 (13): 3791-802.


Toward defining the phosphoproteome of Xenopus laevis embryos., McGivern JV, Swaney DL, Coon JJ, Sheets MD., Dev Dyn. June 1, 2009; 238 (6): 1433-43.


Analyses of zebrafish and Xenopus oocyte maturation reveal conserved and diverged features of translational regulation of maternal cyclin B1 mRNA., Zhang Y, Sheets MD., BMC Dev Biol. January 28, 2009; 9 7.   


Structural basis for RNA recognition by a type II poly(A)-binding protein., Song J, McGivern JV, Nichols KW, Markley JL, Sheets MD., Proc Natl Acad Sci U S A. October 7, 2008; 105 (40): 15317-22.


Chordin affects pronephros development in Xenopus embryos by anteriorizing presomitic mesoderm., Mitchell T, Jones EA, Weeks DL, Sheets MD., Dev Dyn. January 1, 2007; 236 (1): 251-61.   


Heading in a new direction: implications of the revised fate map for understanding Xenopus laevis development., Lane MC, Sheets MD., Dev Biol. August 1, 2006; 296 (1): 12-28.   


Fate mapping hematopoietic lineages in the Xenopus embryo., Lane MC, Sheets MD., Methods Mol Med. January 1, 2005; 105 137-48.


BMP antagonism by Spemann's organizer regulates rostral-caudal fate of mesoderm., Constance Lane M, Davidson L, Sheets MD., Dev Biol. November 15, 2004; 275 (2): 356-74.


Xenopus embryonic poly(A) binding protein 2 (ePABP2) defines a new family of cytoplasmic poly(A) binding proteins expressed during the early stages of vertebrate development., Good PJ, Abler L, Herring D, Sheets MD., Genesis. April 1, 2004; 38 (4): 166-75.   


Expression of scFv antibodies in Xenopus embryos to disrupt protein function: implications for large-scale evaluation of the embryonic proteome., Abler LL, Sheets MD., Genesis. February 1, 2003; 35 (2): 107-13.   


Zygotic control of maternal cyclin A1 translation and mRNA stability., Audic Y, Garbrecht M, Fritz B, Sheets MD, Hartley RS., Dev Dyn. December 1, 2002; 225 (4): 511-21.


Rethinking axial patterning in amphibians., Lane MC, Sheets MD., Dev Dyn. December 1, 2002; 225 (4): 434-47.


Primitive and definitive blood share a common origin in Xenopus: a comparison of lineage techniques used to construct fate maps., Lane MC, Sheets MD., Dev Biol. August 1, 2002; 248 (1): 52-67.   


The FGFR pathway is required for the trunk-inducing functions of Spemann's organizer., Mitchell TS, Sheets MD., Dev Biol. September 15, 2001; 237 (2): 295-305.   


Regulation of the mRNAs encoding proteins of the BMP signaling pathway during the maternal stages of Xenopus development., Fritz BR, Sheets MD., Dev Biol. August 1, 2001; 236 (1): 230-43.


Designation of the anterior/posterior axis in pregastrula Xenopus laevis., Lane MC, Sheets MD., Dev Biol. September 1, 2000; 225 (1): 37-58.   


Efficient construction of a large nonimmune phage antibody library: the production of high-affinity human single-chain antibodies to protein antigens., Sheets MD, Amersdorfer P, Finnern R, Sargent P, Lindquist E, Schier R, Hemingsen G, Wong C, Gerhart JC, Marks JD, Lindqvist E., Proc Natl Acad Sci U S A. May 26, 1998; 95 (11): 6157-62.   


Turning the frog into a princely model., Sheets MD., Nat Biotechnol. March 1, 1998; 16 (3): 233-4.


Polyadenylation of c-mos mRNA as a control point in Xenopus meiotic maturation., Sheets MD, Wu M, Wickens M., Nature. April 6, 1995; 374 (6522): 511-6.


The 3'-untranslated regions of c-mos and cyclin mRNAs stimulate translation by regulating cytoplasmic polyadenylation., Sheets MD, Fox CA, Hunt T, Vande Woude G, Wickens M., Genes Dev. April 15, 1994; 8 (8): 926-38.


Poly(A) addition during maturation of frog oocytes: distinct nuclear and cytoplasmic activities and regulation by the sequence UUUUUAU., Fox CA, Sheets MD, Wickens MP., Genes Dev. December 1, 1989; 3 (12B): 2151-62.

???pagination.result.page??? 1