Click here to close Hello! We notice that you are using Internet Explorer, which is not supported by Xenbase and may cause the site to display incorrectly. We suggest using a current version of Chrome, FireFox, or Safari.

Profile Publications (124)
XB-PERS-656

Publications By Alan Roberts

???pagination.result.count???

???pagination.result.page??? 1 2 3 ???pagination.result.next???


A simple method defines 3D morphology and axon projections of filled neurons in a small CNS volume: Steps toward understanding functional network circuitry., Conte D, Borisyuk R, Hull M, Roberts A., J Neurosci Methods. March 1, 2021; 351 109062.


The decision to move: response times, neuronal circuits and sensory memory in a simple vertebrate., Roberts A, Borisyuk R, Buhl E, Ferrario A, Koutsikou S, Li WC, Soffe SR., Proc Biol Sci. March 27, 2019; 286 (1899): 20190297.


A simple decision to move in response to touch reveals basic sensory memory and mechanisms for variable response times., Koutsikou S, Merrison-Hort R, Buhl E, Ferrario A, Li WC, Borisyuk R, Soffe SR, Roberts A., J Physiol. December 1, 2018; 596 (24): 6219-6233.   


Zebrafish transgenic constructs label specific neurons in Xenopus laevis spinal cord and identify frog V0v spinal neurons., Juárez-Morales JL, Martinez-De Luna RI, Zuber ME, Roberts A, Lewis KE., Dev Neurobiol. September 1, 2017; 77 (8): 1007-1020.   


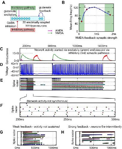
Modelling Feedback Excitation, Pacemaker Properties and Sensory Switching of Electrically Coupled Brainstem Neurons Controlling Rhythmic Activity., Hull MJ, Soffe SR, Willshaw DJ, Roberts A., PLoS Comput Biol. January 29, 2016; 12 (1): e1004702.   


Sensory initiation of a co-ordinated motor response: synaptic excitation underlying simple decision-making., Buhl E, Soffe SR, Roberts A., J Physiol. October 1, 2015; 593 (19): 4423-37.   


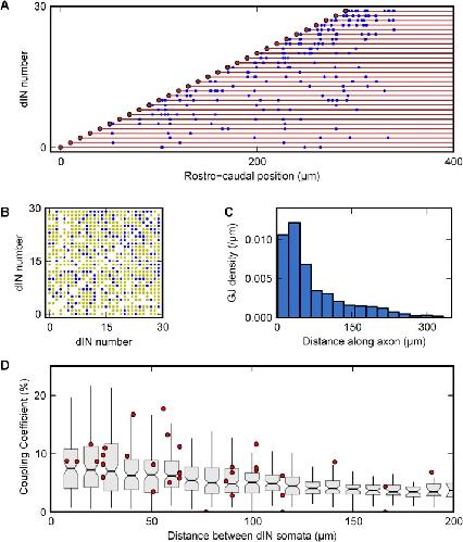
Modelling the Effects of Electrical Coupling between Unmyelinated Axons of Brainstem Neurons Controlling Rhythmic Activity., Hull MJ, Soffe SR, Willshaw DJ, Roberts A., PLoS Comput Biol. May 8, 2015; 11 (5): e1004240.   


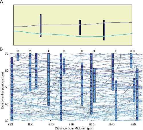
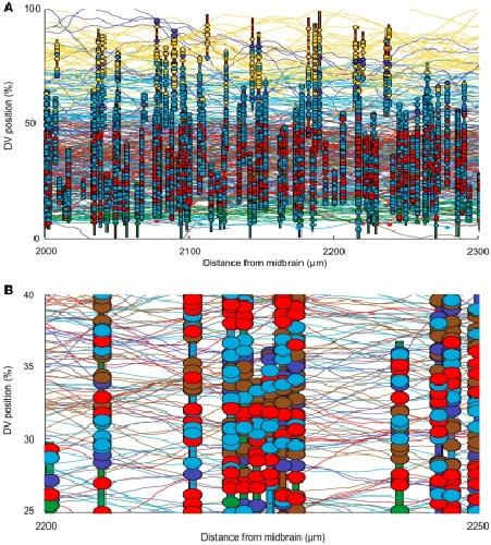
A developmental approach to predicting neuronal connectivity from small biological datasets: a gradient-based neuron growth model., Borisyuk R, Al Azad AK, Conte D, Roberts A, Soffe SR., PLoS One. February 3, 2014; 9 (2): e89461.   


Can simple rules control development of a pioneer vertebrate neuronal network generating behavior?, Roberts A, Conte D, Hull M, Merrison-Hort R, al Azad AK, Buhl E, Borisyuk R, Soffe SR., J Neurosci. January 8, 2014; 34 (2): 608-21.


The firing patterns of spinal neurons: in situ patch-clamp recordings reveal a key role for potassium currents., Winlove CI, Roberts A., Eur J Neurosci. October 1, 2012; 36 (7): 2926-40.


The role of a trigeminal sensory nucleus in the initiation of locomotion., Buhl E, Roberts A, Soffe SR., J Physiol. May 15, 2012; 590 (10): 2453-69.


A functional scaffold of CNS neurons for the vertebrates: the developing Xenopus laevis spinal cord., Roberts A, Li WC, Soffe SR., Dev Neurobiol. April 1, 2012; 72 (4): 575-84.   


Modeling the connectome of a simple spinal cord., Borisyuk R, Al Azad AK, Conte D, Roberts A, Soffe SR., Front Neuroinform. September 23, 2011; 5 20.   


Pharmacology of currents underlying the different firing patterns of spinal sensory neurons and interneurons identified in vivo using multivariate analysis., Winlove CI, Roberts A., J Neurophysiol. May 1, 2011; 105 (5): 2487-500.


Specific brainstem neurons switch each other into pacemaker mode to drive movement by activating NMDA receptors., Li WC, Roberts A, Soffe SR., J Neurosci. December 8, 2010; 30 (49): 16609-20.


How neurons generate behavior in a hatchling amphibian tadpole: an outline., Roberts A, Li WC, Soffe SR., Front Behav Neurosci. June 28, 2010; 4 16.   


Roles for multifunctional and specialized spinal interneurons during motor pattern generation in tadpoles, zebrafish larvae, and turtles., Berkowitz A, Roberts A, Soffe SR., Front Behav Neurosci. June 28, 2010; 4 36.   


Defining the excitatory neurons that drive the locomotor rhythm in a simple vertebrate: insights into the origin of reticulospinal control., Soffe SR, Roberts A, Li WC., J Physiol. October 15, 2009; 587 (Pt 20): 4829-44.   


Locomotor rhythm maintenance: electrical coupling among premotor excitatory interneurons in the brainstem and spinal cord of young Xenopus tadpoles., Li WC, Roberts A, Soffe SR., J Physiol. April 15, 2009; 587 (Pt 8): 1677-93.   


Responses of hatchling Xenopus tadpoles to water currents: first function of lateral line receptors without cupulae., Roberts A, Feetham B, Pajak M, Teare T., J Exp Biol. April 1, 2009; 212 (Pt 7): 914-21.


Origin of excitatory drive to a spinal locomotor network., Roberts A, Li WC, Soffe SR, Wolf E., Brain Res Rev. January 1, 2008; 57 (1): 22-8.


Stochasticity and functionality of neural systems: mathematical modelling of axon growth in the spinal cord of tadpole., Borisyuk R, Cooke T, Roberts A., Biosystems. January 1, 2008; 93 (1-2): 101-14.


Reconfiguration of a vertebrate motor network: specific neuron recruitment and context-dependent synaptic plasticity., Li WC, Sautois B, Roberts A, Soffe SR., J Neurosci. November 7, 2007; 27 (45): 12267-76.


Axon and dendrite geography predict the specificity of synaptic connections in a functioning spinal cord network., Li WC, Cooke T, Sautois B, Soffe SR, Borisyuk R, Roberts A., Neural Dev. September 10, 2007; 2 17.   


Persistent responses to brief stimuli: feedback excitation among brainstem neurons., Li WC, Soffe SR, Wolf E, Roberts A., J Neurosci. April 12, 2006; 26 (15): 4026-35.


Glutamate and acetylcholine corelease at developing synapses., Li WC, Soffe SR, Roberts A., Proc Natl Acad Sci U S A. October 26, 2004; 101 (43): 15488-93.


Dorsal spinal interneurons forming a primitive, cutaneous sensory pathway., Li WC, Soffe SR, Roberts A., J Neurophysiol. August 1, 2004; 92 (2): 895-904.


A direct comparison of whole cell patch and sharp electrodes by simultaneous recording from single spinal neurons in frog tadpoles., Li WC, Soffe SR, Roberts A., J Neurophysiol. July 1, 2004; 92 (1): 380-6.


Primitive roles for inhibitory interneurons in developing frog spinal cord., Li WC, Higashijima S, Parry DM, Roberts A, Soffe SR., J Neurosci. June 23, 2004; 24 (25): 5840-8.   


Brainstem control of activity and responsiveness in resting frog tadpoles: tonic inhibition., Lambert TD, Li WC, Soffe SR, Roberts A., J Comp Physiol A Neuroethol Sens Neural Behav Physiol. April 1, 2004; 190 (4): 331-42.


Mechanisms and significance of reduced activity and responsiveness in resting frog tadpoles., Lambert TD, Howard J, Plant A, Soffe S, Roberts A., J Exp Biol. March 1, 2004; 207 (Pt 7): 1113-25.


The spinal interneurons and properties of glutamatergic synapses in a primitive vertebrate cutaneous flexion reflex., Li WC, Soffe SR, Roberts A., J Neurosci. October 8, 2003; 23 (27): 9068-77.


The neuronal targets for GABAergic reticulospinal inhibition that stops swimming in hatchling frog tadpoles., Li WC, Perrins R, Walford A, Roberts A., J Comp Physiol A Neuroethol Sens Neural Behav Physiol. January 1, 2003; 189 (1): 29-37.


Spinal inhibitory neurons that modulate cutaneous sensory pathways during locomotion in a simple vertebrate., Li WC, Soffe SR, Roberts A., J Neurosci. December 15, 2002; 22 (24): 10924-34.


Sensory activation and role of inhibitory reticulospinal neurons that stop swimming in hatchling frog tadpoles., Perrins R, Walford A, Roberts A., J Neurosci. May 15, 2002; 22 (10): 4229-40.


Modelling inter-segmental coordination of neuronal oscillators: synaptic mechanisms for uni-directional coupling during swimming in Xenopus tadpoles., Tunstall MJ, Roberts A, Soffe SR., J Comput Neurosci. January 1, 2002; 13 (2): 143-58.


Meeting report: signaling schemes for TGF-beta., Roberts AB, Derynck R., Sci STKE. December 18, 2001; 2001 (113): pe43.


Defining classes of spinal interneuron and their axonal projections in hatchling Xenopus laevis tadpoles., Li WC, Perrins R, Soffe SR, Yoshida M, Walford A, Roberts A., J Comp Neurol. December 17, 2001; 441 (3): 248-65.


Functional projection distances of spinal interneurons mediating reciprocal inhibition during swimming in Xenopus tadpoles., Soffe SR, Zhao FY, Roberts A., Eur J Neurosci. February 1, 2001; 13 (3): 617-27.


Early functional organization of spinal neurons in developing lower vertebrates., Roberts A., Brain Res Bull. November 15, 2000; 53 (5): 585-93.


Zebrafish nma is involved in TGFbeta family signaling., Tsang M, Kim R, de Caestecker MP, Kudoh T, Roberts AB, Dawid IB., Genesis. October 1, 2000; 28 (2): 47-57.   


A novel smad nuclear interacting protein, SNIP1, suppresses p300-dependent TGF-beta signal transduction., Kim RH, Wang D, Tsang M, Martin J, Huff C, de Caestecker MP, Parks WT, Meng X, Lechleider RJ, Wang T, Roberts AB., Genes Dev. July 1, 2000; 14 (13): 1605-16.   


Simple mechanisms organise orientation of escape swimming in embryos and hatchling tadpoles of Xenopus laevis., Roberts A, Hill NA, Hicks R., J Exp Biol. June 1, 2000; 203 (Pt 12): 1869-85.


Responses of young Xenopus laevis tadpoles to light dimming: possible roles for the pineal eye., Jamieson D, Roberts A., J Exp Biol. June 1, 2000; 203 (Pt 12): 1857-67.


A possible pathway connecting the photosensitive pineal eye to the swimming central pattern generator in young Xenopus laevis tadpoles., Jamieson D, Roberts A., Brain Behav Evol. December 1, 1999; 54 (6): 323-37.


Motoneurons of the axial swimming muscles in hatchling Xenopus tadpoles: features, distribution, and central synapses., Roberts A, Walford A, Soffe SR, Yoshida M., J Comp Neurol. August 30, 1999; 411 (3): 472-86.


Functional analysis of human Smad1: role of the amino-terminal domain., Xu RH, Lechleider RJ, Shih HM, Hao CF, Sredni D, Roberts AB, Kung H., Biochem Biophys Res Commun. May 10, 1999; 258 (2): 366-73.   


Assessing the roles of glutamatergic and cholinergic synaptic drive in the control of fictive swimming frequency in young Xenopus tadpoles., Zhao FY, Roberts A., J Comp Physiol A. December 1, 1998; 183 (6): 753-8.


Central circuits controlling locomotion in young frog tadpoles., Roberts A, Soffe SR, Wolf ES, Yoshida M, Zhao FY., Ann N Y Acad Sci. November 16, 1998; 860 19-34.


Axon projections of reciprocal inhibitory interneurons in the spinal cord of young Xenopus tadpoles and implications for the pattern of inhibition during swimming and struggling., Yoshida M, Roberts A, Soffe SR., J Comp Neurol. November 2, 1998; 400 (4): 504-18.

???pagination.result.page??? 1 2 3 ???pagination.result.next???