Click here to close Hello! We notice that you are using Internet Explorer, which is not supported by Xenbase and may cause the site to display incorrectly. We suggest using a current version of Chrome, FireFox, or Safari.

Profile Publications (131)
XB-PERS-655

Publications By Jacques Robert

???pagination.result.count???

???pagination.result.page??? 1 2 3 ???pagination.result.next???


The amphibian immune system., Ruiz VL, Robert J., Philos Trans R Soc Lond B Biol Sci. 378 (1882): 20220123.


The Amphibian Genomics Consortium: advancing genomic and genetic resources for amphibian research and conservation., Kosch TA, Torres-Sánchez M, Liedtke HC, Summers K, Yun MH, Crawford AJ, Maddock ST, Ahammed MS, Araújo VLN, Bertola LV, Bucciarelli GM, Carné A, Carneiro CM, Chan KO, Chen Y, Crottini A, da Silva JM, Denton RD, Dittrich C, Espregueira Themudo G, Farquharson KA, Forsdick NJ, Gilbert E, Che J, Katzenback BA, Kotharambath R, Levis NA, Márquez R, Mazepa G, Mulder KP, Müller H, O'Connell MJ, Orozco-terWengel P, Palomar G, Petzold A, Pfennig DW, Pfennig KS, Reichert MS, Robert J, Scherz MD, Siu-Ting K, Snead AA, Stöck M, Stuckert AMM, Stynoski JL, Tarvin RD, Wollenberg Valero KC, Amphibian Genomics Consortium., BMC Genomics. November 1, 2024; 25 (1): 1025.   


Ingestion of polyethylene terephthalate microplastic water contaminants by Xenopus laevis tadpoles negatively affects their resistance to ranavirus infection and antiviral immunity., Cai B, De Jesus Andino F, McGrath JL, Romanick SS, Robert J., Environ Pollut. September 1, 2024; 356 124340.


The future of comparative immunology viewed from the perspective of Xenopus research., Robert J., Dev Comp Immunol. August 6, 2024; 105238.


Exploring the Role of a Putative Secondary Metabolite Biosynthesis Pathway in Mycobacterium abscessus Pathogenesis Using a Xenopus laevis Tadpole Model., Miller NJ, Dimitrakopoulou D, Baglia LA, Pavelka MS, Robert J., Microorganisms. May 31, 2024; 12 (6):   


The Binding, Infection, and Promoted Growth of Batrachochytrium dendrobatidis by the Ranavirus FV3., De Jesús Andino F, Davydenko A, Webb RJ, Robert J., Viruses. January 20, 2024; 16 (1):   


Advances in the Xenopus immunome: Diversification, expansion, and contraction., Dimitrakopoulou D, Khwatenge CN, James-Zorn C, Paiola M, Bellin EW, Tian Y, Sundararaj N, Polak EJ, Grayfer L, Barnard D, Ohta Y, Horb M, Sang Y, Robert J., Dev Comp Immunol. August 1, 2023; 145 104734.   


Introduction to the special issue Amphibian immunity: stress, disease and ecoimmunology., Assis VR, Robert J, Titon SCM., Philos Trans R Soc Lond B Biol Sci. July 31, 2023; 378 (1882): 20220117.   


Environmental endocrine disruptors and amphibian immunity: A bridge between the thyroid hormone axis and T cell development., McGuire CC, Robert JR., Dev Comp Immunol. March 1, 2023; 140 104617.


Amphibians as a model to study the role of immune cell heterogeneity in host and mycobacterial interactions., Paiola M, Dimitrakopoulou D, Pavelka MS, Robert J., Dev Comp Immunol. February 1, 2023; 139 104594.   


Evolution and Potential Subfunctionalization of Duplicated fms-Related Class III Receptor Tyrosine Kinase flt3s and Their Ligands in the Allotetraploid Xenopus laevis., Paiola M, Ma S, Robert J., J Immunol. September 1, 2022; 209 (5): 960-969.


Developmental exposure to thyroid disrupting chemical mixtures alters metamorphosis and post-metamorphic thymocyte differentiation., McGuire CC, Robert JR., Curr Res Toxicol. January 1, 2022; 3 100094.   


Virus-Targeted Transcriptomic Analyses Implicate Ranaviral Interaction with Host Interferon Response in Frog Virus 3-Infected Frog Tissues., Tian Y, De Jesús Andino F, Khwatenge CN, Li J, Robert J, Sang Y., Viruses. July 9, 2021; 13 (7):   


Erratum: Assessing Antibody Responses to Pathogens or Model Antigens in Xenopus by Enzyme-Linked Immunosorbent Assay (ELISA)., Andino FJ, Robert J., Cold Spring Harb Protoc. June 1, 2021; 2021 (6): pdb.err107715.


Thyroid Disrupting Chemicals in Mixture Perturb Thymocyte Differentiation in Xenopus laevis Tadpoles., McGuire CC, Lawrence BP, Robert J., Toxicol Sci. May 27, 2021; 181 (2): 262-272.


TLR5-Mediated Reactivation of Quiescent Ranavirus FV3 in Xenopus Peritoneal Macrophages., Samanta M, Yim J, De Jesús Andino F, Paiola M, Robert J., J Virol. May 24, 2021; 95 (12):


Developing Tadpole Xenopus laevis as a Comparative Animal Model to Study Mycobacterium abscessus Pathogenicity., Lopez A, Shoen C, Cynamon M, Dimitrakopoulou D, Paiola M, Pavelka MS, Robert J., Int J Mol Sci. January 15, 2021; 22 (2):   


Targeted Transcriptomics of Frog Virus 3 in Infected Frog Tissues Reveal Non-Coding Regulatory Elements and microRNAs in the Ranaviral Genome and Their Potential Interaction with Host Immune Response., Tian Y, Khwatenge CN, Li J, De Jesus Andino F, Robert J, Sang Y., Front Immunol. January 1, 2021; 12 705253.   


The Immune System and the Antiviral Responses in Chinese Giant Salamander, Andrias davidianus., Jiang N, Fan Y, Zhou Y, Meng Y, Liu W, Li Y, Xue M, Robert J, Zeng L., Front Immunol. January 1, 2021; 12 718627.   


Experimental Platform Using the Amphibian Xenopus laevis for Research in Fundamental and Medical Immunology., Robert J., Cold Spring Harb Protoc. July 1, 2020; 2020 (7): 106625.


The myeloid lineage is required for the emergence of a regeneration-permissive environment following Xenopus tail amputation., Aztekin C, Hiscock TW, Butler R, De Jesús Andino F, Robert J, Gurdon JB, Jullien J., Development. February 5, 2020; 147 (3):   


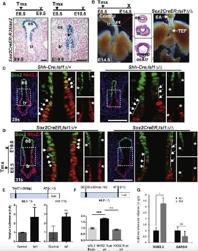
Isl1 Regulation of Nkx2.1 in the Early Foregut Epithelium Is Required for Trachea-Esophageal Separation and Lung Lobation., Kim E, Jiang M, Huang H, Zhang Y, Tjota N, Gao X, Robert J, Gilmore N, Gan L, Que J., Dev Cell. December 16, 2019; 51 (6): 675-683.e4.   


Distinct Host-Mycobacterial Pathogen Interactions between Resistant Adult and Tolerant Tadpole Life Stages of Xenopus laevis., Rhoo KH, Edholm ES, Forzán MJ, Khan A, Waddle AW, Pavelka MS, Robert J., J Immunol. November 15, 2019; 203 (10): 2679-2688.   


Evolutionary Underpinnings of Innate-Like T Cell Interactions with Cancer., Banach M, Robert J., Immunol Invest. October 1, 2019; 48 (7): 737-758.


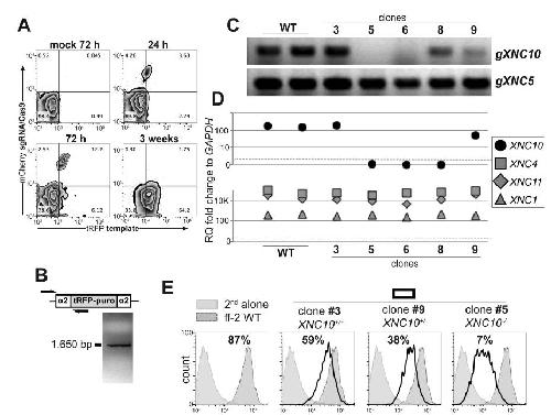
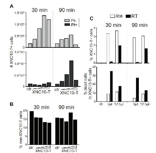
Impacts of the MHC class I-like XNC10 and innate-like T cells on tumor tolerance and rejection in the amphibian Xenopus., Banach M, Edholm ES, Gonzalez X, Benraiss A, Robert J., Carcinogenesis. July 20, 2019; 40 (7): 924-935.   


Developmental exposure to chemicals associated with unconventional oil and gas extraction alters immune homeostasis and viral immunity of the amphibian Xenopus., Robert J, McGuire CC, Nagel S, Lawrence BP, Andino FJ., Sci Total Environ. June 25, 2019; 671 644-654.


Adoptive Transfer of Fluorescently Labeled Immune Cells in Xenopus., Rhoo KH, Robert J., Cold Spring Harb Protoc. May 1, 2019; 2019 (5):


Assessing Antibody Responses to Pathogens or Model Antigens in Xenopus by Enzyme-Linked Immunosorbent Assay (ELISA)., De Jesús Andino F, Robert J., Cold Spring Harb Protoc. May 1, 2019; 2019 (5):


Critical Role of an MHC Class I-Like/Innate-Like T Cell Immune Surveillance System in Host Defense against Ranavirus (Frog Virus 3) Infection., Edholm EI, De Jesús Andino F, Yim J, Woo K, Robert J., Viruses. April 6, 2019; 11 (4):   


A Xenopus tadpole alternative model to study innate-like T cell-mediated anti-mycobacterial immunity., Hyoe RK, Robert J., Dev Comp Immunol. March 1, 2019; 92 253-259.


Lymphocyte Deficiency Induced by Sublethal Irradiation in Xenopus., Rollins-Smith LA, Robert J., Cold Spring Harb Protoc. January 2, 2019; 2019 (1):


Xenopus Resources: Transgenic, Inbred and Mutant Animals, Training Opportunities, and Web-Based Support., Horb M, Wlizla M, Abu-Daya A, McNamara S, Gajdasik D, Igawa T, Suzuki A, Ogino H, Noble A, Centre de Ressource Biologique Xenope team in France, Robert J, James-Zorn C, Guille M., Front Physiol. January 1, 2019; 10 387.   


Water Contaminants Associated With Unconventional Oil and Gas Extraction Cause Immunotoxicity to Amphibian Tadpoles., Robert J, McGuire CC, Kim F, Nagel SC, Price SJ, Lawrence BP, De Jesús Andino F., Toxicol Sci. November 1, 2018; 166 (1): 39-50.


Review of the Amphibian Immune Response to Chytridiomycosis, and Future Directions., Grogan LF, Robert J, Berger L, Skerratt LF, Scheele BC, Castley JG, Newell DA, McCallum HI., Front Immunol. September 12, 2018; 9 2536.   


RNAi-Mediated Loss of Function of Xenopus Immune Genes by Transgenesis., Edholm ES, Robert J., Cold Spring Harb Protoc. July 2, 2018; 2018 (7):


Distinct MHC class I-like interacting invariant T cell lineage at the forefront of mycobacterial immunity uncovered in Xenopus., Edholm ES, Banach M, Hyoe Rhoo K, Pavelka MS, Robert J., Proc Natl Acad Sci U S A. April 24, 2018; 115 (17): E4023-E4031.   


Frog's DCs have it all in one., Robert J., Eur J Immunol. March 1, 2018; 48 (3): 415-418.


Evaluating Blood Cell Populations in Xenopus Using Flow Cytometry and Differential Counts by Cytospin., Robert J, Edholm ES, De Jesus Andino F., Methods Mol Biol. January 1, 2018; 1865 265-273.


Xenopus-FV3 host-pathogen interactions and immune evasion., Jacques R, Edholm ES, Jazz S, Odalys TL, Francisco JA., Virology. November 1, 2017; 511 309-319.


Collagen-Embedded Tumor Transplantations in Xenopus laevis Tadpoles., Banach M, Robert J., Cold Spring Harb Protoc. October 3, 2017; 2017 (10): pdb.prot097584.


Exploring the functions of nonclassical MHC class Ib genes in Xenopus laevis by the CRISPR/Cas9 system., Banach M, Edholm ES, Robert J., Dev Biol. June 15, 2017; 426 (2): 261-269.   


Long term effects of carbaryl exposure on antiviral immune responses in Xenopus laevis., De Jesús Andino F, Lawrence BP, Robert J., Chemosphere. March 1, 2017; 170 169-175.


Tumor immunology viewed from alternative animal models-the Xenopus story., Banach M, Robert J., Curr Pathobiol Rep. March 1, 2017; 5 (1): 49-56.


Genome evolution in the allotetraploid frog Xenopus laevis., Session AM, Uno Y, Kwon T, Chapman JA, Toyoda A, Takahashi S, Fukui A, Hikosaka A, Suzuki A, Kondo M, van Heeringen SJ, Quigley I, Heinz S, Ogino H, Ochi H, Hellsten U, Lyons JB, Simakov O, Putnam N, Stites J, Kuroki Y, Tanaka T, Michiue T, Watanabe M, Bogdanovic O, Lister R, Georgiou G, Paranjpe SS, van Kruijsbergen I, Shu S, Carlson J, Kinoshita T, Ohta Y, Mawaribuchi S, Jenkins J, Grimwood J, Schmutz J, Mitros T, Mozaffari SV, Suzuki Y, Haramoto Y, Yamamoto TS, Takagi C, Heald R, Miller K, Haudenschild C, Kitzman J, Nakayama T, Izutsu Y, Robert J, Fortriede J, Burns K, Lotay V, Karimi K, Yasuoka Y, Dichmann DS, Flajnik MF, Houston DW, Shendure J, DuPasquier L, Vize PD, Zorn AM, Ito M, Marcotte EM, Wallingford JB, Ito Y, Asashima M, Ueno N, Matsuda Y, Veenstra GJ, Fujiyama A, Harland RM, Taira M, Rokhsar DS., Nature. October 20, 2016; 538 (7625): 336-343.   


Evolution of innate-like T cells and their selection by MHC class I-like molecules., Edholm ES, Banach M, Robert J., Immunogenetics. August 1, 2016; 68 (8): 525-36.


Recombinant Ranaviruses for Studying Evolution of Host-Pathogen Interactions in Ectothermic Vertebrates., Robert J, Jancovich JK., Viruses. July 6, 2016; 8 (7):   


Amphibian macrophage development and antiviral defenses., Grayfer L, Robert J., Dev Comp Immunol. May 1, 2016; 58 60-7.


Ouro proteins are not essential to tail regression during Xenopus tropicalis metamorphosis., Nakai Y, Nakajima K, Robert J, Yaoita Y., Genes Cells. March 1, 2016; 21 (3): 275-86.   


Frog Virus 3 dissemination in the brain of tadpoles, but not in adult Xenopus, involves blood brain barrier dysfunction., De Jesús Andino F, Jones L, Maggirwar SB, Robert J., Sci Rep. January 22, 2016; 6 22508.   


Semi-solid tumor model in Xenopus laevis/gilli cloned tadpoles for intravital study of neovascularization, immune cells and melanophore infiltration., Haynes-Gimore N, Banach M, Brown E, Dawes R, Edholm ES, Kim M, Robert J., Dev Biol. December 15, 2015; 408 (2): 205-12.   

???pagination.result.page??? 1 2 3 ???pagination.result.next???