Click here to close Hello! We notice that you are using Internet Explorer, which is not supported by Xenbase and may cause the site to display incorrectly. We suggest using a current version of Chrome, FireFox, or Safari.

Profile Publications (30)
XB-PERS-649

Publications By Mary E (Betsy) Pownall

???pagination.result.count???

???pagination.result.page??? 1


Regulation of gene expression downstream of a novel Fgf/Erk pathway during Xenopus development., Cowell LM, King M, West H, Broadsmith M, Genever P, Pownall ME, Isaacs HV., PLoS One. January 1, 2023; 18 (10): e0286040.   


Skeletal muscle differentiation drives a dramatic downregulation of RNA polymerase III activity and differential expression of Polr3g isoforms., McQueen C, Hughes GL, Pownall ME., Dev Biol. October 1, 2019; 454 (1): 74-84.   


Xenopus laevis FGF16 activates the expression of genes coding for the transcription factors Sp5 and Sp5l., Elsy M, Rowbotham A, Lord H, Isaacs HV, Pownall ME., Int J Dev Biol. January 1, 2019; 63 (11-12): 631-639.   


Histological Observation of Teratogenic Phenotypes Induced in Frog Embryo Assays., Pownall ME, Saha MS., Methods Mol Biol. January 1, 2018; 1797 309-323.


An analysis of MyoD-dependent transcription using CRISPR/Cas9 gene targeting in Xenopus tropicalis embryos., McQueen C, Pownall ME., Mech Dev. August 1, 2017; 146 1-9.   


Using Confocal Analysis of Xenopus laevis to Investigate Modulators of Wnt and Shh Morphogen Gradients., Fellgett SW, Ramsbottom SA, Maguire RJ, Cross S, O'Toole P, Pownall ME., J Vis Exp. December 14, 2015; (106): e53162.


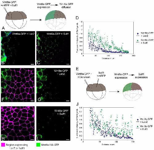
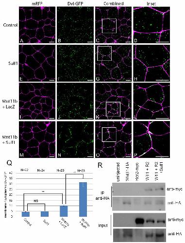
Sulf1 has ligand-dependent effects on canonical and non-canonical Wnt signalling., Fellgett SW, Maguire RJ, Pownall ME., J Cell Sci. April 1, 2015; 128 (7): 1408-21.   


Sulf1 influences the Shh morphogen gradient during the dorsal ventral patterning of the neural tube in Xenopus tropicalis., Ramsbottom SA, Maguire RJ, Fellgett SW, Pownall ME., Dev Biol. July 15, 2014; 391 (2): 207-18.   


Wnt-dependent osteogenic commitment of bone marrow stromal cells using a novel GSK3β inhibitor., Cook DA, Fellgett SW, Pownall ME, O'Shea PJ, Genever PG., Stem Cell Res. March 1, 2014; 12 (2): 415-27.


Early transcriptional targets of MyoD link myogenesis and somitogenesis., Maguire RJ, Isaacs HV, Pownall ME., Dev Biol. November 15, 2012; 371 (2): 256-68.   


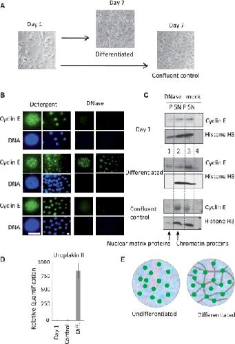
Cyclin E is recruited to the nuclear matrix during differentiation, but is not recruited in cancer cells., Munkley J, Copeland NA, Moignard V, Knight JR, Greaves E, Ramsbottom SA, Pownall ME, Southgate J, Ainscough JF, Coverley D., Nucleic Acids Res. April 1, 2011; 39 (7): 2671-7.   


Neural crest migration requires the activity of the extracellular sulphatases XtSulf1 and XtSulf2., Guiral EC, Faas L, Pownall ME., Dev Biol. May 15, 2010; 341 (2): 375-88.   


FGF signalling modulates transcriptional repression by Xenopus groucho-related-4., Burks PJ, Isaacs HV, Pownall ME., Biol Cell. May 1, 2009; 101 (5): 301-8.


Complementary expression of HSPG 6-O-endosulfatases and 6-O-sulfotransferase in the hindbrain of Xenopus laevis., Winterbottom EF, Pownall ME., Gene Expr Patterns. March 1, 2009; 9 (3): 166-72.   


Characterisation of the fibroblast growth factor dependent transcriptome in early development., Branney PA, Faas L, Steane SE, Pownall ME, Isaacs HV., PLoS One. January 1, 2009; 4 (3): e4951.   


Extracellular regulation of developmental cell signaling by XtSulf1., Freeman SD, Moore WM, Guiral EC, Holme AD, Turnbull JE, Pownall ME., Dev Biol. August 15, 2008; 320 (2): 436-45.   


Expression of enzymes involved in thyroid hormone metabolism during the early development of Xenopus tropicalis., Tindall AJ, Morris ID, Pownall ME, Isaacs HV., Biol Cell. March 1, 2007; 99 (3): 151-63.   


FGF4 regulates blood and muscle specification in Xenopus laevis., Isaacs HV, Deconinck AE, Pownall ME., Biol Cell. March 1, 2007; 99 (3): 165-73.


A consensus Oct1 binding site is required for the activity of the Xenopus Cdx4 promoter., Reece-Hoyes JS, Keenan ID, Pownall ME, Isaacs HV., Dev Biol. June 15, 2005; 282 (2): 509-23.   


Xenopus tropicalis peroxidasin gene is expressed within the developing neural tube and pronephric kidney., Tindall AJ, Pownall ME, Morris ID, Isaacs HV., Dev Dyn. February 1, 2005; 232 (2): 377-84.   


Hedgehog regulation of superficial slow muscle fibres in Xenopus and the evolution of tetrapod trunk myogenesis., Grimaldi A, Tettamanti G, Martin BL, Gaffield W, Pownall ME, Hughes SM., Development. July 1, 2004; 131 (14): 3249-62.   


QSulf1, a heparan sulfate 6-O-endosulfatase, inhibits fibroblast growth factor signaling in mesoderm induction and angiogenesis., Wang S, Ai X, Freeman SD, Pownall ME, Lu Q, Kessler DS, Emerson CP., Proc Natl Acad Sci U S A. April 6, 2004; 101 (14): 4833-8.


Cloning and characterisation of Myf5 and MyoD orthologues in Xenopus tropicalis., Fisher ME, Peck W, Branney PA, Pownall ME., Biol Cell. November 1, 2003; 95 (8): 555-61.


An inducible system for the study of FGF signalling in early amphibian development., Pownall ME, Welm BE, Freeman KW, Spencer DM, Rosen JM, Isaacs HV., Dev Biol. April 1, 2003; 256 (1): 89-99.


eFGF is required for activation of XmyoD expression in the myogenic cell lineage of Xenopus laevis., Fisher ME, Isaacs HV, Pownall ME., Development. March 1, 2002; 129 (6): 1307-15.   


Regulation of Hox gene expression and posterior development by the Xenopus caudal homologue Xcad3., Isaacs HV, Pownall ME, Slack JM., EMBO J. June 15, 1998; 17 (12): 3413-27.


Two phases of Hox gene regulation during early Xenopus development., Pownall ME, Isaacs HV, Slack JM., Curr Biol. May 21, 1998; 8 (11): 673-6.   


eFGF, Xcad3 and Hox genes form a molecular pathway that establishes the anteroposterior axis in Xenopus., Pownall ME, Tucker AS, Slack JM, Isaacs HV., Development. December 1, 1996; 122 (12): 3881-92.   


eFGF is expressed in the dorsal midline of Xenopus laevis., Isaacs HV, Pownall ME, Slack JM., Int J Dev Biol. August 1, 1995; 39 (4): 575-9.   


eFGF regulates Xbra expression during Xenopus gastrulation., Isaacs HV, Pownall ME, Slack JM., EMBO J. October 3, 1994; 13 (19): 4469-81.

???pagination.result.page??? 1