Click here to close Hello! We notice that you are using Internet Explorer, which is not supported by Xenbase and may cause the site to display incorrectly. We suggest using a current version of Chrome, FireFox, or Safari.

Profile Publications (61)
XB-PERS-641

Publications By Roger Patient

???pagination.result.count???

???pagination.result.page??? 1 2 ???pagination.result.next???


The roles and controls of GATA factors in blood and cardiac development., Dobrzycki T, Lalwani M, Telfer C, Monteiro R, Patient R., IUBMB Life. January 1, 2020; 72 (1): 39-44.


Gene Regulatory Networks Governing the Generation and Regeneration of Blood., Ciau-Uitz A, Patient R., J Comput Biol. July 1, 2019; 26 (7): 719-725.


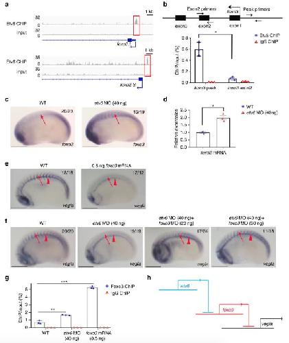
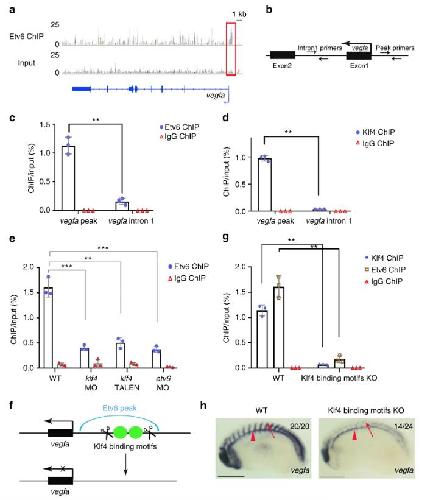
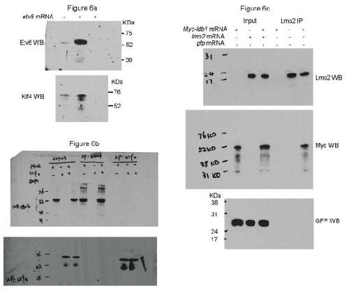
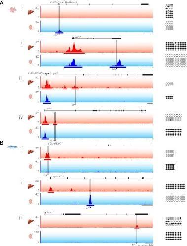
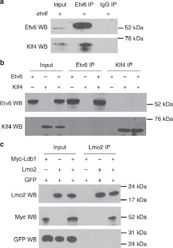
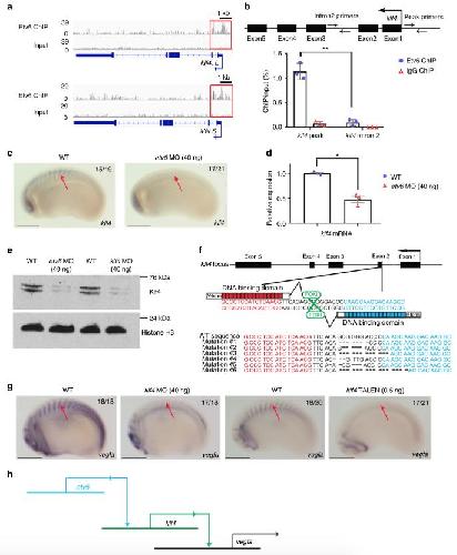
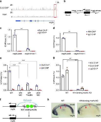
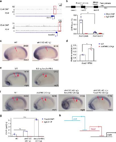
Etv6 activates vegfa expression through positive and negative transcriptional regulatory networks in Xenopus embryos., Li L, Rispoli R, Patient R, Ciau-Uitz A, Porcher C., Nat Commun. March 6, 2019; 10 (1): 1083.   


New methods for computational decomposition of whole-mount in situ images enable effective curation of a large, highly redundant collection of Xenopus images., Patrushev I, James-Zorn C, Ciau-Uitz A, Patient R, Gilchrist MJ., PLoS Comput Biol. August 2, 2018; 14 (8): e1006077.   


Dissecting BMP signaling input into the gene regulatory networks driving specification of the blood stem cell lineage., Kirmizitas A, Meiklejohn S, Ciau-Uitz A, Stephenson R, Patient R., Proc Natl Acad Sci U S A. June 6, 2017; 114 (23): 5814-5821.   


The embryonic origins and genetic programming of emerging haematopoietic stem cells., Ciau-Uitz A, Patient R., FEBS Lett. November 1, 2016; 590 (22): 4002-4015.   


Short linear motif acquisition, exon formation and alternative splicing determine a pathway to diversity for NCoR-family co-repressors., Short S, Peterkin T, Guille M, Patient R, Sharpe C., Open Biol. August 1, 2015; 5 (8):   


Developmental hematopoiesis: ontogeny, genetic programming and conservation., Ciau-Uitz A, Monteiro R, Kirmizitas A, Patient R., Exp Hematol. August 1, 2014; 42 (8): 669-83.


Stochastic specification of primordial germ cells from mesoderm precursors in axolotl embryos., Chatfield J, O'Reilly MA, Bachvarova RF, Ferjentsik Z, Redwood C, Walmsley M, Patient R, Loose M, Johnson AD., Development. June 1, 2014; 141 (12): 2429-40.   


ETS transcription factors in hematopoietic stem cell development., Ciau-Uitz A, Wang L, Patient R, Liu F., Blood Cells Mol Dis. December 1, 2013; 51 (4): 248-55.


MiR-142-3p controls the specification of definitive hemangioblasts during ontogeny., Nimmo R, Ciau-Uitz A, Ruiz-Herguido C, Soneji S, Bigas A, Patient R, Enver T., Dev Cell. August 12, 2013; 26 (3): 237-49.   


VEGFA-dependent and -independent pathways synergise to drive Scl expression and initiate programming of the blood stem cell lineage in Xenopus., Ciau-Uitz A, Pinheiro P, Kirmizitas A, Zuo J, Patient R., Development. June 1, 2013; 140 (12): 2632-42.   


Epigenetic conservation at gene regulatory elements revealed by non-methylated DNA profiling in seven vertebrates., Long HK, Sims D, Heger A, Blackledge NP, Kutter C, Wright ML, Grützner F, Odom DT, Patient R, Ponting CP, Klose RJ., Elife. February 26, 2013; 2 e00348.   


Uncoupling VEGFA functions in arteriogenesis and hematopoietic stem cell specification., Leung A, Ciau-Uitz A, Pinheiro P, Monteiro R, Zuo J, Vyas P, Patient R, Porcher C., Dev Cell. January 28, 2013; 24 (2): 144-58.   


Tel1/ETV6 specifies blood stem cells through the agency of VEGF signaling., Ciau-Uitz A, Pinheiro P, Gupta R, Enver T, Patient R., Dev Cell. April 20, 2010; 18 (4): 569-78.   


Genetic control of hematopoietic development in Xenopus and zebrafish., Ciau-Uitz A, Liu F, Patient R., Int J Dev Biol. January 1, 2010; 54 (6-7): 1139-49.   


GATA transcription factors integrate Wnt signalling during heart development., Afouda BA, Martin J, Liu F, Ciau-Uitz A, Patient R, Hoppler S., Development. October 1, 2008; 135 (19): 3185-90.   


Fli1 acts at the top of the transcriptional network driving blood and endothelial development., Liu F, Walmsley M, Rodaway A, Patient R., Curr Biol. August 26, 2008; 18 (16): 1234-40.   


Fibroblast growth factor controls the timing of Scl, Lmo2, and Runx1 expression during embryonic blood development., Walmsley M, Cleaver D, Patient R., Blood. February 1, 2008; 111 (3): 1157-66.


Redundancy and evolution of GATA factor requirements in development of the myocardium., Peterkin T, Gibson A, Patient R., Dev Biol. November 15, 2007; 311 (2): 623-35.   


Germ layer induction in ESC--following the vertebrate roadmap., Smith J, Wardle F, Loose M, Stanley E, Patient R., Curr Protoc Stem Cell Biol. June 1, 2007; Chapter 1 Unit 1D.1.


A role for GATA factors in Xenopus gastrulation movements., Fletcher G, Jones GE, Patient R, Snape A., Mech Dev. October 1, 2006; 123 (10): 730-45.   


Zygotic nucleosome assembly protein-like 1 has a specific, non-cell autonomous role in hematopoiesis., Abu-Daya A, Steer WM, Trollope AF, Friedeberg CE, Patient RK, Thorne AW, Guille MJ., Blood. July 15, 2005; 106 (2): 514-20.


GATA4, 5 and 6 mediate TGFbeta maintenance of endodermal gene expression in Xenopus embryos., Afouda BA, Ciau-Uitz A, Patient R., Development. February 1, 2005; 132 (4): 763-74.   


Tracking and programming early hematopoietic cells in Xenopus embryos., Walmsley M, Ciau-Uitz A, Patient R., Methods Mol Med. January 1, 2005; 105 123-36.


A genetic regulatory network for Xenopus mesendoderm formation., Loose M, Patient R., Dev Biol. July 15, 2004; 271 (2): 467-78.


GATA-6 maintains BMP-4 and Nkx2 expression during cardiomyocyte precursor maturation., Peterkin T, Gibson A, Patient R., EMBO J. August 15, 2003; 22 (16): 4260-73.


Adult and embryonic blood and endothelium derive from distinct precursor populations which are differentially programmed by BMP in Xenopus., Walmsley M, Ciau-Uitz A, Patient R., Development. December 1, 2002; 129 (24): 5683-95.   


Establishing the transcriptional programme for blood: the SCL stem cell enhancer is regulated by a multiprotein complex containing Ets and GATA factors., Göttgens B, Nastos A, Kinston S, Piltz S, Delabesse EC, Stanley M, Sanchez MJ, Ciau-Uitz A, Patient R, Green AR., EMBO J. June 17, 2002; 21 (12): 3039-50.   


A role for GATA5 in Xenopus endoderm specification., Weber H, Symes CE, Walmsley ME, Rodaway AR, Patient RK., Development. October 1, 2000; 127 (20): 4345-60.   


Distinct origins of adult and embryonic blood in Xenopus., Ciau-Uitz A, Walmsley M, Patient R., Cell. September 15, 2000; 102 (6): 787-96.   


Gata5 is required for the development of the heart and endoderm in zebrafish., Reiter JF, Alexander J, Rodaway A, Yelon D, Patient R, Holder N, Stainier DY., Genes Dev. November 15, 1999; 13 (22): 2983-95.


Suppression of GATA factor activity causes axis duplication in Xenopus., Sykes TG, Rodaway AR, Walmsley ME, Patient RK., Development. December 1, 1998; 125 (23): 4595-605.   


Evidence for non-axial A/P patterning in the nonneural ectoderm of Xenopus and zebrafish pregastrula embryos., Read EM, Rodaway AR, Neave B, Brandon N, Holder N, Patient RK, Walmsley ME., Int J Dev Biol. September 1, 1998; 42 (6): 763-74.   


The maternal CCAAT box transcription factor which controls GATA-2 expression is novel and developmentally regulated and contains a double-stranded-RNA-binding subunit., Orford RL, Robinson C, Haydon JM, Patient RK, Guille MJ., Mol Cell Biol. September 1, 1998; 18 (9): 5557-66.


The SCL gene specifies haemangioblast development from early mesoderm., Gering M, Rodaway AR, Göttgens B, Patient RK, Green AR., EMBO J. July 15, 1998; 17 (14): 4029-45.


Over-expression of GATA-6 in Xenopus embryos blocks differentiation of heart precursors., Gove C, Walmsley M, Nijjar S, Bertwistle D, Guille M, Partington G, Bomford A, Patient R., EMBO J. January 15, 1997; 16 (2): 355-68.


GATA-2 is a maternal transcription factor present in Xenopus oocytes as a nuclear complex which is maintained throughout early development., Partington GA, Bertwistle D, Nicolas RH, Kee WJ, Pizzey JA, Patient RK., Dev Biol. January 15, 1997; 181 (2): 144-55.


GATA factors and the origins of adult and embryonic blood in Xenopus: responses to retinoic acid., Bertwistle D, Walmsley ME, Read EM, Pizzey JA, Patient RK., Mech Dev. July 1, 1996; 57 (2): 199-214.


Primer extension analysis of mRNA., Leonard MW, Patient RK., Methods Mol Biol. January 1, 1996; 58 137-45.


Nuclear translocation of a maternal CCAAT factor at the start of gastrulation activates Xenopus GATA-2 transcription., Brewer AC, Guille MJ, Fear DJ, Partington GA, Patient RK., EMBO J. February 15, 1995; 14 (4): 757-66.


Negative control of Xenopus GATA-2 by activin and noggin with eventual expression in precursors of the ventral blood islands., Walmsley ME, Guille MJ, Bertwistle D, Smith JC, Pizzey JA, Patient RK., Development. September 1, 1994; 120 (9): 2519-29.   


Cell lines produce factors that induce fetal hemoglobin in human BFUe-derived colonies., Constantoulakis P, Walmsley M, Patient R, Papayannopoulou T, Enver T, Stamatoyannopoulos G., Blood. November 15, 1992; 80 (10): 2650-5.


Evidence for torsional stress in transcriptionally activated chromatin., Leonard MW, Patient RK., Mol Cell Biol. December 1, 1991; 11 (12): 6128-38.


A chicken red cell inhibitor of transcription associated with the terminally differentiated state., Walmsley ME, Buckle RS, Allan J, Patient RK., J Cell Biol. July 1, 1991; 114 (1): 9-19.


Activation mechanisms of the Xenopus beta globin gene., Patient R, Leonard M, Brewer A, Enver T, Wilson A, Walmsley M., Prog Clin Biol Res. January 1, 1989; 316A 105-16.


Role for DNA replication in beta-globin gene activation., Enver T, Brewer AC, Patient RK., Mol Cell Biol. March 1, 1988; 8 (3): 1301-8.


5' structural motifs and Xenopus beta globin gene activation., Brewer AC, Enver T, Greaves DR, Allan J, Patient RK., J Mol Biol. February 20, 1988; 199 (4): 575-85.


Highly efficient beta globin transcription in the absence of both a viral enhancer and erythroid factors., Walmsley ME, Patient RK., Development. December 1, 1987; 101 (4): 815-27.


cis and trans effects on beta globin gene expression and chromatin structure., Patient R, Allan J, Brewer A, Buckle R, Enver T, Walmsley M., Prog Clin Biol Res. January 1, 1987; 251 161-73.

???pagination.result.page??? 1 2 ???pagination.result.next???