Click here to close Hello! We notice that you are using Internet Explorer, which is not supported by Xenbase and may cause the site to display incorrectly. We suggest using a current version of Chrome, FireFox, or Safari.

Profile Publications (44)
XB-PERS-628

Publications By Orson L Moritz

???pagination.result.count???

???pagination.result.page??? 1


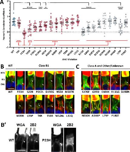
A Survey of Opsin Localization, Glycosylation, and Light/Chromophore Influence on Degeneration in 26 Rhodopsin-Associated RP Models., Loewen AD, Tam BM, Chiu CN, Scharbach RT, Moritz OL., Invest Ophthalmol Vis Sci. December 1, 2025; 66 (15): 9.   


RPE65 knockout Xenopus laevis have a compromised but detectable electroretinogram and altered visual responses, without retinal degeneration or altered melanophore dispersion., Chiu CN, Tam BM, Burns P, Moritz OL., Exp Eye Res. January 22, 2025; 262 110699.   


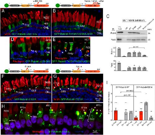
Rabin8 phosphorylated by NDR2, the canine early retinal degeneration gene product, directs rhodopsin Golgi-to-cilia trafficking., Fresquez T, Tam BM, Eshelman SC, Moritz OL, Robichaux MA, Deretic D., J Cell Sci. January 15, 2025; 138 (2):   


Prominin-1 null Xenopus laevis develop subretinal drusenoid-like deposits, cone-rod dystrophy, and RPE atrophy., Carr BJ, Skitsko D, Kriese LM, Song J, Li Z, Ju MJ, Moritz OL., J Cell Sci. October 2, 2024;   


Synchronized photoactivation of T4K rhodopsin causes a chromophore-dependent retinal degeneration that is moderated by interaction with phototransduction cascade components., Tam BM, Burns P, Chiu CN, Moritz OL., J Neurosci. September 4, 2024; 44 (36):   


Identification and cellular localization in Xenopus laevis photoreceptors of three Peripherin-2 family members, Prph2, Rom1 and Gp2l, which arose from gene duplication events in the common ancestors of jawed vertebrates., Tam BM, Taylor JS, Moritz OL., Exp Eye Res. February 28, 2023; 239 109760.   


Distinct roles for prominin-1 and photoreceptor cadherin in outer segment disc morphogenesis in CRISPR-altered X. laevis., Carr BJ, Stanar P, Moritz OL., J Cell Sci. January 11, 2021; 134 (1):   


Autophagy in Xenopus laevis rod photoreceptors is independently regulated by phototransduction and misfolded RHOP23H., Wen RH, Stanar P, Tam B, Moritz OL., Autophagy. November 1, 2019; 15 (11): 1970-1989.


Electrophysiological Changes During Early Steps of Retinitis Pigmentosa., Bocchero U, Tam BM, Chiu CN, Torre V, Moritz OL., Invest Ophthalmol Vis Sci. March 1, 2019; 60 (4): 933-943.   


Generation and Analysis of Xenopus laevis Models of Retinal Degeneration Using CRISPR/Cas9., Feehan JM, Stanar P, Tam BM, Chiu C, Moritz OL., Methods Mol Biol. January 1, 2019; 1834 193-207.


Prominin-1 and Photoreceptor Cadherin Localization in Xenopus laevis: Protein-Protein Relationships and Function., Carr BJ, Yang LL, Moritz OL., Adv Exp Med Biol. January 1, 2019; 1185 483-487.


Autophagy Induction by HDAC Inhibitors Is Unlikely to be the Mechanism of Efficacy in Prevention of Retinal Degeneration Caused by P23H Rhodopsin., Wen RH, Loewen AD, Vent-Schmidt RYJ, Moritz OL., Adv Exp Med Biol. January 1, 2019; 1185 401-405.


Modeling Dominant and Recessive Forms of Retinitis Pigmentosa by Editing Three Rhodopsin-Encoding Genes in Xenopus Laevis Using Crispr/Cas9., Feehan JM, Chiu CN, Stanar P, Tam BM, Ahmed SN, Moritz OL., Sci Rep. July 31, 2017; 7 (1): 6920.   


Opposing Effects of Valproic Acid Treatment Mediated by Histone Deacetylase Inhibitor Activity in Four Transgenic X. laevis Models of Retinitis Pigmentosa., Vent-Schmidt RYJ, Wen RH, Zong Z, Chiu CN, Tam BM, May CG, Moritz OL., J Neurosci. January 25, 2017; 37 (4): 1039-1054.   


Kinesin family 17 (osmotic avoidance abnormal-3) is dispensable for photoreceptor morphology and function., Jiang L, Tam BM, Ying G, Wu S, Hauswirth WW, Frederick JM, Moritz OL, Baehr W., FASEB J. December 1, 2015; 29 (12): 4866-80.


Light Induces Ultrastructural Changes in Rod Outer and Inner Segments, Including Autophagy, in a Transgenic Xenopus laevis P23H Rhodopsin Model of Retinitis Pigmentosa., Bogéa TH, Wen RH, Moritz OL., Invest Ophthalmol Vis Sci. December 1, 2015; 56 (13): 7947-55.


Preparation of Xenopus laevis retinal cryosections for electron microscopy., Tam BM, Yang LL, Bogėa TH, Ross B, Martens G, Moritz OL., Exp Eye Res. July 1, 2015; 136 86-90.   


Photoactivation-induced instability of rhodopsin mutants T4K and T17M in rod outer segments underlies retinal degeneration in X. laevis transgenic models of retinitis pigmentosa., Tam BM, Noorwez SM, Kaushal S, Kono M, Moritz OL., J Neurosci. October 1, 2014; 34 (40): 13336-48.   


Mutant ELOVL4 that causes autosomal dominant stargardt-3 macular dystrophy is misrouted to rod outer segment disks., Agbaga MP, Tam BM, Wong JS, Yang LL, Anderson RE, Moritz OL., Invest Ophthalmol Vis Sci. May 15, 2014; 55 (6): 3669-80.


Xenopus laevis tadpoles can regenerate neural retina lost after physical excision but cannot regenerate photoreceptors lost through targeted ablation., Lee DC, Hamm LM, Moritz OL., Invest Ophthalmol Vis Sci. March 13, 2013; 54 (3): 1859-67.


Generation of transgenic X. laevis models of retinal degeneration., Tam BM, Lai CC, Zong Z, Moritz OL., Methods Mol Biol. January 1, 2013; 935 113-25.


Dysmorphic photoreceptors in a P23H mutant rhodopsin model of retinitis pigmentosa are metabolically active and capable of regenerating to reverse retinal degeneration., Lee DC, Vazquez-Chona FR, Ferrell WD, Tam BM, Jones BW, Marc RE, Moritz OL., J Neurosci. February 8, 2012; 32 (6): 2121-8.   


Targeting of mouse guanylate cyclase 1 (Gucy2e) to Xenopus laevis rod outer segments., Karan S, Tam BM, Moritz OL, Baehr W., Vision Res. November 1, 2011; 51 (21-22): 2304-11.


In situ visualization of protein interactions in sensory neurons: glutamic acid-rich proteins (GARPs) play differential roles for photoreceptor outer segment scaffolding., Ritter LM, Khattree N, Tam B, Moritz OL, Schmitz F, Goldberg AF., J Neurosci. August 3, 2011; 31 (31): 11231-43.   


The dependence of retinal degeneration caused by the rhodopsin P23H mutation on light exposure and vitamin a deprivation., Tam BM, Qazalbash A, Lee HC, Moritz OL., Invest Ophthalmol Vis Sci. March 1, 2010; 51 (3): 1327-34.


Fourier domain optical coherence tomography as a noninvasive means for in vivo detection of retinal degeneration in Xenopus laevis tadpoles., Lee DC, Xu J, Sarunic MV, Moritz OL., Invest Ophthalmol Vis Sci. February 1, 2010; 51 (2): 1066-70.


Recent insights into the mechanisms underlying light-dependent retinal degeneration from X. laevis models of retinitis pigmentosa., Moritz OL, Tam BM., Adv Exp Med Biol. January 1, 2010; 664 509-15.


The role of rhodopsin glycosylation in protein folding, trafficking, and light-sensitive retinal degeneration., Tam BM, Moritz OL., J Neurosci. December 2, 2009; 29 (48): 15145-54.


Ciliary targeting motif VxPx directs assembly of a trafficking module through Arf4., Mazelova J, Astuto-Gribble L, Inoue H, Tam BM, Schonteich E, Prekeris R, Moritz OL, Randazzo PA, Deretic D., EMBO J. February 4, 2009; 28 (3): 183-92.


Controlled rod cell ablation in transgenic Xenopus laevis., Hamm LM, Tam BM, Moritz OL., Invest Ophthalmol Vis Sci. February 1, 2009; 50 (2): 885-92.


CRX controls retinal expression of the X-linked juvenile retinoschisis (RS1) gene., Langmann T, Lai CC, Weigelt K, Tam BM, Warneke-Wittstock R, Moritz OL, Weber BH., Nucleic Acids Res. November 1, 2008; 36 (20): 6523-34.   


Dark rearing rescues P23H rhodopsin-induced retinal degeneration in a transgenic Xenopus laevis model of retinitis pigmentosa: a chromophore-dependent mechanism characterized by production of N-terminally truncated mutant rhodopsin., Tam BM, Moritz OL., J Neurosci. August 22, 2007; 27 (34): 9043-53.   


Characterization of rhodopsin P23H-induced retinal degeneration in a Xenopus laevis model of retinitis pigmentosa., Tam BM, Moritz OL., Invest Ophthalmol Vis Sci. August 1, 2006; 47 (8): 3234-41.


Mislocalized rhodopsin does not require activation to cause retinal degeneration and neurite outgrowth in Xenopus laevis., Tam BM, Xie G, Oprian DD, Moritz OL., J Neurosci. January 4, 2006; 26 (1): 203-9.   


Uncoupling of photoreceptor peripherin/rds fusogenic activity from biosynthesis, subunit assembly, and targeting: a potential mechanism for pathogenic effects., Ritter LM, Boesze-Battaglia K, Tam BM, Moritz OL, Khattree N, Chen SC, Goldberg AF., J Biol Chem. September 17, 2004; 279 (38): 39958-67.


The C terminus of peripherin/rds participates in rod outer segment targeting and alignment of disk incisures., Tam BM, Moritz OL, Papermaster DS., Mol Biol Cell. April 1, 2004; 15 (4): 2027-37.


The role of subunit assembly in peripherin-2 targeting to rod photoreceptor disk membranes and retinitis pigmentosa., Loewen CJ, Moritz OL, Tam BM, Papermaster DS, Molday RS., Mol Biol Cell. August 1, 2003; 14 (8): 3400-13.   


Arrestin migrates in photoreceptors in response to light: a study of arrestin localization using an arrestin-GFP fusion protein in transgenic frogs., Peterson JJ, Tam BM, Moritz OL, Shelamer CL, Dugger DR, McDowell JH, Hargrave PA, Papermaster DS, Smith WC., Exp Eye Res. May 1, 2003; 76 (5): 553-63.   


Xenopus laevis red cone opsin and Prph2 promoters allow transgene expression in amphibian cones, or both rods and cones., Moritz OL, Peck A, Tam BM., Gene. October 2, 2002; 298 (2): 173-82.   


Selection of transgenic Xenopus laevis using antibiotic resistance., Moritz OL, Biddle KE, Tam BM., Transgenic Res. June 1, 2002; 11 (3): 315-9.


Mutant rab8 Impairs docking and fusion of rhodopsin-bearing post-Golgi membranes and causes cell death of transgenic Xenopus rods., Moritz OL, Tam BM, Hurd LL, Peränen J, Deretic D, Papermaster DS., Mol Biol Cell. August 1, 2001; 12 (8): 2341-51.   


A functional rhodopsin-green fluorescent protein fusion protein localizes correctly in transgenic Xenopus laevis retinal rods and is expressed in a time-dependent pattern., Moritz OL, Tam BM, Papermaster DS, Nakayama T., J Biol Chem. July 27, 2001; 276 (30): 28242-51.


Identification of an outer segment targeting signal in the COOH terminus of rhodopsin using transgenic Xenopus laevis., Tam BM, Moritz OL, Hurd LB, Papermaster DS., J Cell Biol. December 25, 2000; 151 (7): 1369-80.   


Fluorescent photoreceptors of transgenic Xenopus laevis imaged in vivo by two microscopy techniques., Moritz OL, Tam BM, Knox BE, Papermaster DS., Invest Ophthalmol Vis Sci. December 1, 1999; 40 (13): 3276-80.

???pagination.result.page??? 1