Click here to close Hello! We notice that you are using Internet Explorer, which is not supported by Xenbase and may cause the site to display incorrectly. We suggest using a current version of Chrome, FireFox, or Safari.

Profile Publications (36)
XB-PERS-616

Publications By Angus M MacNicol

???pagination.result.count???

???pagination.result.page??? 1


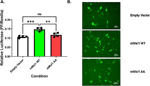
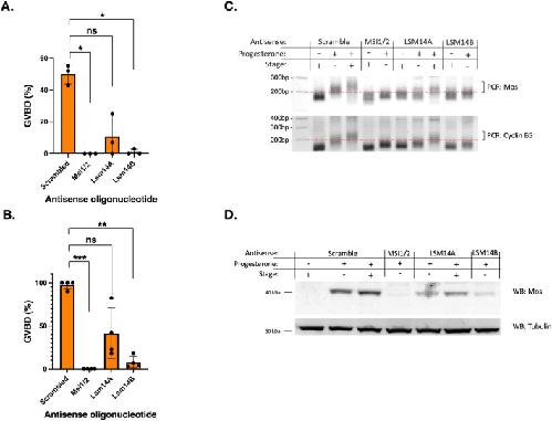
Musashi-dependent mRNA translational activation is mediated through association with the Scd6/Like-sm family member, LSM14B., Bronson K, Banik J, Lim J, Reddick MM, Hardy L, Childs GV, MacNicol MC, MacNicol AM., Sci Rep. April 10, 2025; 15 (1): 12363.   


The Musashi RNA binding proteins direct the translational activation of key pituitary mRNAs., Banik J, Moreira ARS, Lim J, Tomlinson S, Hardy LL, Lagasse A, Haney A, Crimmins MR, Boehm U, Odle AK, MacNicol MC, Childs GV, MacNicol AM., Sci Rep. March 11, 2024; 14 (1): 5918.   


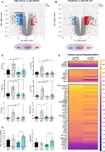
Anterior Pituitary Transcriptomics Following a High-Fat Diet: Impact of Oxidative Stress on Cell Metabolism., Miles TK, Odle AK, Byrum SD, Lagasse A, Haney A, Ortega VG, Bolen CR, Banik J, Reddick MM, Herdman A, MacNicol MC, MacNicol AM, Childs GV., Endocrinology. December 23, 2023; 165 (2):


Maternal undernutrition results in transcript changes in male offspring that may promote resistance to high fat diet induced weight gain., Miles TK, Allensworth-James ML, Odle AK, Silva Moreira AR, Haney AC, LaGasse AN, Gies AJ, Byrum SD, Riojas AM, MacNicol MC, MacNicol AM, Childs GV., Front Endocrinol (Lausanne). January 17, 2023; 14 1332959.   


The Importance of Leptin to Reproduction., Childs GV, Odle AK, MacNicol MC, MacNicol AM., Endocrinology. February 1, 2021; 162 (2):


Musashi interaction with poly(A)-binding protein is required for activation of target mRNA translation., Cragle CE, MacNicol MC, Byrum SD, Hardy LL, Mackintosh SG, Richardson WA, Gray NK, Childs GV, Tackett AJ, MacNicol AM., J Biol Chem. July 12, 2019; 294 (28): 10969-10986.


Functional Integration of mRNA Translational Control Programs., MacNicol MC, Cragle CE, Arumugam K, Fosso B, Pesole G, MacNicol AM., Biomolecules. June 26, 2015; 5 (3): 1580-99.   


Neural stem and progenitor cell fate transition requires regulation of Musashi1 function., MacNicol AM, Hardy LL, Spencer HJ, MacNicol MC., BMC Dev Biol. March 18, 2015; 15 15.   


Heck products of parthenolide and melampomagnolide-B as anticancer modulators that modify cell cycle progression., Penthala NR, Bommagani S, Janganati V, MacNicol KB, Cragle CE, Madadi NR, Hardy LL, MacNicol AM, Crooks PA., Eur J Med Chem. October 6, 2014; 85 517-25.


Musashi protein-directed translational activation of target mRNAs is mediated by the poly(A) polymerase, germ line development defective-2., Cragle C, MacNicol AM., J Biol Chem. May 16, 2014; 289 (20): 14239-51.   


Heterocyclic aminoparthenolide derivatives modulate G(2)-M cell cycle progression during Xenopus oocyte maturation., Janganati V, Penthala NR, Cragle CE, MacNicol AM, Crooks PA., Bioorg Med Chem Lett. April 15, 2014; 24 (8): 1963-7.


Efficient translation of Dnmt1 requires cytoplasmic polyadenylation and Musashi binding elements., Rutledge CE, Lau HT, Mangan H, Hardy LL, Sunnotel O, Guo F, MacNicol AM, Walsh CP, Lees-Murdock DJ., PLoS One. February 19, 2014; 9 (2): e88385.   


Xenopus laevis zygote arrest 2 (zar2) encodes a zinc finger RNA-binding protein that binds to the translational control sequence in the maternal Wee1 mRNA and regulates translation., Charlesworth A, Yamamoto TM, Cook JM, Silva KD, Kotter CV, Carter GS, Holt JW, Lavender HF, MacNicol AM, Ying Wang Y, Wilczynska A., Dev Biol. September 15, 2012; 369 (2): 177-90.   


Autoregulation of Musashi1 mRNA translation during Xenopus oocyte maturation., Arumugam K, Macnicol MC, Macnicol AM., Mol Reprod Dev. August 1, 2012; 79 (8): 553-63.


Ringo/cyclin-dependent kinase and mitogen-activated protein kinase signaling pathways regulate the activity of the cell fate determinant Musashi to promote cell cycle re-entry in Xenopus oocytes., Arumugam K, MacNicol MC, Wang Y, Cragle CE, Tackett AJ, Hardy LL, MacNicol AM., J Biol Chem. March 23, 2012; 287 (13): 10639-10649.


Context-dependent regulation of Musashi-mediated mRNA translation and cell cycle regulation., MacNicol MC, Cragle CE, MacNicol AM., Cell Cycle. January 1, 2011; 10 (1): 39-44.


Developmental timing of mRNA translation--integration of distinct regulatory elements., MacNicol MC, MacNicol AM., Mol Reprod Dev. August 1, 2010; 77 (8): 662-9.


Enforcing temporal control of maternal mRNA translation during oocyte cell-cycle progression., Arumugam K, Wang Y, Hardy LL, MacNicol MC, MacNicol AM., EMBO J. January 20, 2010; 29 (2): 387-97.


Mos 3' UTR regulatory differences underlie species-specific temporal patterns of Mos mRNA cytoplasmic polyadenylation and translational recruitment during oocyte maturation., Prasad CK, Mahadevan M, MacNicol MC, MacNicol AM., Mol Reprod Dev. August 1, 2008; 75 (8): 1258-68.


Function and regulation of the mammalian Musashi mRNA translational regulator., MacNicol AM, Wilczynska A, MacNicol MC., Biochem Soc Trans. June 1, 2008; 36 (Pt 3): 528-30.


A novel mRNA 3' untranslated region translational control sequence regulates Xenopus Wee1 mRNA translation., Wang YY, Charlesworth A, Byrd SM, Gregerson R, MacNicol MC, MacNicol AM., Dev Biol. May 15, 2008; 317 (2): 454-66.


Ca2+ homeostasis regulates Xenopus oocyte maturation., Sun L, Hodeify R, Haun S, Charlesworth A, MacNicol AM, Ponnappan S, Ponnappan U, Prigent C, Machaca K., Biol Reprod. April 1, 2008; 78 (4): 726-35.


Musashi regulates the temporal order of mRNA translation during Xenopus oocyte maturation., Charlesworth A, Wilczynska A, Thampi P, Cox LL, MacNicol AM., EMBO J. June 21, 2006; 25 (12): 2792-801.


Cytoplasmic polyadenylation element (CPE)- and CPE-binding protein (CPEB)-independent mechanisms regulate early class maternal mRNA translational activation in Xenopus oocytes., Charlesworth A, Cox LL, MacNicol AM., J Biol Chem. April 23, 2004; 279 (17): 17650-9.


A novel regulatory element determines the timing of Mos mRNA translation during Xenopus oocyte maturation., Charlesworth A, Ridge JA, King LA, MacNicol MC, MacNicol AM., EMBO J. June 3, 2002; 21 (11): 2798-806.


Identification and characterization of the gene encoding human cytoplasmic polyadenylation element binding protein., Welk JF, Charlesworth A, Smith GD, MacNicol AM., Gene. January 24, 2001; 263 (1-2): 113-20.


The temporal control of Wee1 mRNA translation during Xenopus oocyte maturation is regulated by cytoplasmic polyadenylation elements within the 3'-untranslated region., Charlesworth A, Welk J, MacNicol AM., Dev Biol. November 15, 2000; 227 (2): 706-19.


Disruption of the 14-3-3 binding site within the B-Raf kinase domain uncouples catalytic activity from PC12 cell differentiation., MacNicol MC, Muslin AJ, MacNicol AM., J Biol Chem. February 11, 2000; 275 (6): 3803-9.


Functional conservation of the wingless-engrailed interaction as shown by a widely applicable baculovirus misexpression system., Oppenheimer DI, MacNicol AM, Patel NH., Curr Biol. November 18, 1999; 9 (22): 1288-96.   


The mitogen-activated protein kinase signaling pathway stimulates mos mRNA cytoplasmic polyadenylation during Xenopus oocyte maturation., Howard EL, Charlesworth A, Welk J, MacNicol AM., Mol Cell Biol. March 1, 1999; 19 (3): 1990-9.


pXen, a utility vector for the expression of GST-fusion proteins in Xenopus laevis oocytes and embryos., MacNicol MC, Pot D, MacNicol AM., Gene. September 1, 1997; 196 (1-2): 25-9.


Regulation of Raf-1-dependent signaling during early Xenopus development., MacNicol AM, Muslin AJ, Howard EL, Kikuchi A, MacNicol MC, Williams LT., Mol Cell Biol. December 1, 1995; 15 (12): 6686-93.


Activation of Raf-1 by 14-3-3 proteins., Fantl WJ, Muslin AJ, Kikuchi A, Martin JA, MacNicol AM, Gross RW, Williams LT., Nature. October 13, 1994; 371 (6498): 612-4.


Signaling molecules that mediate the actions of FGF., Demo SD, Kikuchi A, Peters KG, MacNicol AM, Muslin AJ, Williams LT., Princess Takamatsu Symp. January 1, 1994; 24 243-9.


Raf-1 protein kinase is important for progesterone-induced Xenopus oocyte maturation and acts downstream of mos., Muslin AJ, MacNicol AM, Williams LT., Mol Cell Biol. July 1, 1993; 13 (7): 4197-202.


Raf-1 kinase is essential for early Xenopus development and mediates the induction of mesoderm by FGF., MacNicol AM, Muslin AJ, Williams LT., Cell. May 7, 1993; 73 (3): 571-83.

???pagination.result.page??? 1