Click here to close Hello! We notice that you are using Internet Explorer, which is not supported by Xenbase and may cause the site to display incorrectly. We suggest using a current version of Chrome, FireFox, or Safari.

Profile Publications (8)
XB-PERS-607

Publications By Barbara Lom

???pagination.result.count???

???pagination.result.page??? 1


Fluoxetine exposure alters behavior and morphology of Xenopus laevis tadpoles., Cordero LJ, Smithwick Z, Cederlund B, Lom B., MicroPubl Biol. July 10, 2025; 2025


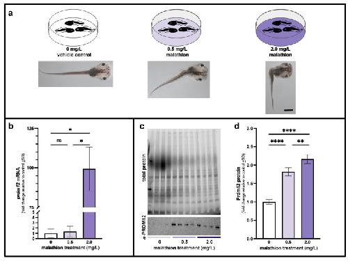
Developmental exposure to the pesticide malathion enhances expression of Prdm12, a regulator of nociceptor development, in Xenopus laevis., Donoso V, Whitson J, Lom B., MicroPubl Biol. January 1, 2023; 2023   


Xenopus retinal ganglion cell axon extension is unaffected by 5-HT 1B/D receptor activation during visual system development., Basakis P, Khaderi A, Lom B., MicroPubl Biol. January 1, 2023; 2023   


The Xenopus retinal ganglion cell as a model neuron to study the establishment of neuronal connectivity., McFarlane S, Lom B., Dev Neurobiol. April 1, 2012; 72 (4): 520-36.


Neurotrophic regulation of retinal ganglion cell synaptic connectivity: from axons and dendrites to synapses., Cohen-Cory S, Lom B., Int J Dev Biol. January 1, 2004; 48 (8-9): 947-56.


Local and target-derived brain-derived neurotrophic factor exert opposing effects on the dendritic arborization of retinal ganglion cells in vivo., Lom B, Cogen J, Sanchez AL, Vu T, Cohen-Cory S., J Neurosci. September 1, 2002; 22 (17): 7639-49.


Brain-derived neurotrophic factor differentially regulates retinal ganglion cell dendritic and axonal arborization in vivo., Lom B, Cohen-Cory S., J Neurosci. November 15, 1999; 19 (22): 9928-38.


Fibroblast growth factor receptor signaling in Xenopus retinal axon extension., Lom B, Höpker V, McFarlane S, Bixby JL, Holt CE., J Neurobiol. December 1, 1998; 37 (4): 633-41.

???pagination.result.page??? 1