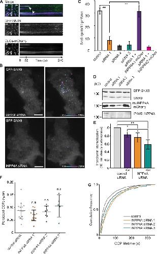
???pagination.result.count???
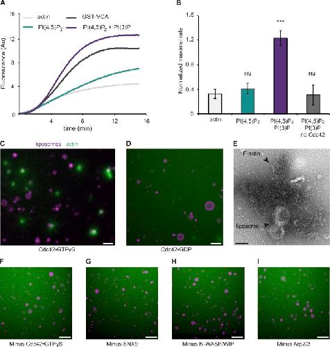
Control of actin polymerization via the coincidence of phosphoinositides and high membrane curvature. , Daste F, Walrant A, Holst MR, Gadsby JR, Mason J, Lee JE , Brook D, Mettlen M, Larsson E, Lee SF, Lundmark R, Gallop JL ., J Cell Biol. November 6, 2017; 216 (11): 3745-3765.
Xenbase, the Xenopus model organism database; new virtualized system, data types and genomes. , Karpinka JB, Fortriede JD , Burns KA , James-Zorn C , Ponferrada VG , Lee J , Karimi K , Zorn AM , Vize PD ., Nucleic Acids Res. January 1, 2015; 43 (Database issue): D756-63.
Xenbase: expansion and updates of the Xenopus model organism database. , James-Zorn C , Ponferrada VG , Jarabek CJ , Burns KA , Segerdell EJ , Lee J , Snyder K , Bhattacharyya B, Karpinka JB, Fortriede J , Bowes JB , Zorn AM , Vize PD ., Nucleic Acids Res. January 1, 2013; 41 (Database issue): D865-70.
NeuroD1 in the endocrine pancreas: localization and dual function as an activator and repressor. , Itkin-Ansari P, Marcora E , Geron I, Tyrberg B, Demeterco C, Hao E, Padilla C, Ratineau C, Leiter A, Lee JE , Levine F., Dev Dyn. July 1, 2005; 233 (3): 946-53.
Context-dependent regulation of NeuroD activity and protein accumulation. , Dufton C, Marcora E , Chae JH, McCullough J, Eby J, Hausburg M, Stein GH, Khoo S, Cobb MH, Lee JE ., Mol Cell Neurosci. April 1, 2005; 28 (4): 727-36.
NeuroD: the predicted and the surprising. , Chae JH, Stein GH, Lee JE ., Mol Cells. December 31, 2004; 18 (3): 271-88.
Stimulation of NeuroD activity by huntingtin and huntingtin-associated proteins HAP1 and MLK2. , Marcora E , Gowan K, Lee JE ., Proc Natl Acad Sci U S A. August 5, 2003; 100 (16): 9578-83.
The NeuroD1/BETA2 sequences essential for insulin gene transcription colocalize with those necessary for neurogenesis and p300/ CREB binding protein binding. , Sharma A, Moore M, Marcora E , Lee JE , Qiu Y, Samaras S, Stein R., Mol Cell Biol. January 1, 1999; 19 (1): 704-13.
NeuroD and neurogenesis. , Lee JE ., Dev Neurosci. January 1, 1997; 19 (1): 27-32.
Conversion of Xenopus ectoderm into neurons by NeuroD, a basic helix-loop-helix protein. , Lee JE , Hollenberg SM, Snider L , Turner DL, Lipnick N, Weintraub H., Science. May 12, 1995; 268 (5212): 836-44.
The identification and characterization of KRAB-domain-containing zinc finger proteins. , Constantinou-Deltas CD, Gilbert J, Bartlett RJ, Herbstreith M, Roses AD, Lee JE ., Genomics. March 1, 1992; 12 (3): 581-9.