Click here to close Hello! We notice that you are using Internet Explorer, which is not supported by Xenbase and may cause the site to display incorrectly. We suggest using a current version of Chrome, FireFox, or Safari.

Profile Publications (31)
XB-PERS-600

Publications By Vladimir Krylov

???pagination.result.count???

???pagination.result.page??? 1


Immunomodulatory role of Xenopus tropicalis immature Sertoli cells in tadpole muscle regeneration via macrophage response modulation., Zhao Q, Mertová I, Wróblová A, Žabková S, Tlapáková T, Krylov V., Stem Cell Res Ther. November 13, 2024; 15 (1): 421.   


Divergent subgenome evolution in the allotetraploid frog Xenopus calcaratus., Knytl M, Fornaini NR, Bergelová B, Gvoždík V, Černohorská H, Kubíčková S, Fokam EB, Evans BJ, Krylov V., Gene. January 30, 2023; 851 146974.


Consequences of polyploidy and divergence as revealed by cytogenetic mapping of tandem repeats in African clawed frogs (Xenopus, Pipidae)., Fornaini NR, Bergelová B, Gvoždík V, Černohorská H, Krylov V, Kubíčková S, Fokam EB, Badjedjea G, Evans BJ, Knytl M., Eur J Wildl Res. January 1, 2023; 69 (4): 81.   


The interconnection between cytokeratin and cell membrane-bound β-catenin in Sertoli cells derived from juvenile Xenopus tropicalis testes., Nguyen TMX, Vegrichtova M, Tlapakova T, Krulova M, Krylov V., Biol Open. December 20, 2019; 8 (12):   


Epithelial-Mesenchymal Transition Promotes the Differentiation Potential of Xenopus tropicalis Immature Sertoli Cells., Nguyen TMX, Vegrichtova M, Tlapakova T, Krulova M, Krylov V., Stem Cells Int. May 5, 2019; 2019 8387478.   


Silurana Chromosomal Evolution: A New Piece to the Puzzle., Knytl M, Tlapakova T, Vankova T, Krylov V., Cytogenet Genome Res. January 1, 2018; 156 (4): 223-228.


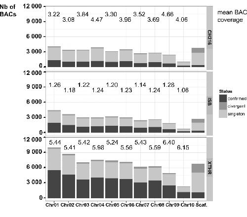
Construction and characterization of a BAC library for functional genomics in Xenopus tropicalis., Spirhanzlova P, Dhorne-Pollet S, Fellah JS, Da Silva C, Tlapakova T, Labadie K, Weissenbach J, Poulain J, Jaffredo T, Wincker P, Krylov V, Pollet N., Dev Biol. June 15, 2017; 426 (2): 255-260.   


Chromosome divergence during evolution of the tetraploid clawed frogs, Xenopus mellotropicalis and Xenopus epitropicalis as revealed by Zoo-FISH., Knytl M, Smolík O, Kubíčková S, Tlapáková T, Evans BJ, Krylov V., PLoS One. January 1, 2017; 12 (5): e0177087.   


Identification and characterization of Xenopus tropicalis common progenitors of Sertoli and peritubular myoid cell lineages., Tlapakova T, Nguyen TM, Vegrichtova M, Sidova M, Strnadova K, Blahova M, Krylov V., Biol Open. September 15, 2016; 5 (9): 1275-82.   


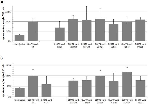
Functional analysis of novel allelic variants in URAT1 and GLUT9 causing renal hypouricemia type 1 and 2., Mancikova A, Krylov V, Hurba O, Sebesta I, Nakamura M, Ichida K, Stiburkova B., Clin Exp Nephrol. August 1, 2016; 20 (4): 578-584.


Xenopus Cytogenetics and Chromosomal Evolution., Krylov V, Tlapakova T., Cytogenet Genome Res. January 1, 2015; .


Complex analysis of urate transporters SLC2A9, SLC22A12 and functional characterization of non-synonymous allelic variants of GLUT9 in the Czech population: no evidence of effect on hyperuricemia and gout., Hurba O, Mancikova A, Krylov V, Pavlikova M, Pavelka K, Stibůrková B., PLoS One. January 1, 2014; 9 (9): e107902.   


Novel allelic variants and evidence for a prevalent mutation in URAT1 causing renal hypouricemia: biochemical, genetics and functional analysis., Stiburkova B, Sebesta I, Ichida K, Nakamura M, Hulkova H, Krylov V, Kryspinova L, Jahnova H., Eur J Hum Genet. October 1, 2013; 21 (10): 1067-73.


Efficient high-throughput sequencing of a laser microdissected chromosome arm., Seifertova E, Zimmerman LB, Gilchrist MJ, Macha J, Kubickova S, Cernohorska H, Zarsky V, Owens ND, Sesay AK, Tlapakova T, Krylov V., BMC Genomics. May 28, 2013; 14 357.   


A large pseudoautosomal region on the sex chromosomes of the frog Silurana tropicalis., Bewick AJ, Chain FJ, Zimmerman LB, Sesay A, Gilchrist MJ, Owens ND, Seifertova E, Krylov V, Macha J, Tlapakova T, Kubickova S, Cernohorska H, Zarsky V, Evans BJ., Genome Biol Evol. January 1, 2013; 5 (6): 1087-98.   


Evolution of the B7 family: co-evolution of B7H6 and NKp30, identification of a new B7 family member, B7H7, and of B7's historical relationship with the MHC., Flajnik MF, Tlapakova T, Criscitiello MF, Krylov V, Ohta Y., Immunogenetics. August 1, 2012; 64 (8): 571-90.


Deep ancestry of mammalian X chromosome revealed by comparison with the basal tetrapod Xenopus tropicalis., Mácha J, Teichmanová R, Sater AK, Wells DE, Tlapáková T, Zimmerman LB, Krylov V., BMC Genomics. July 16, 2012; 13 315.   


Assessment of tools for marker-assisted selection in a marine commercial species: significant association between MSTN-1 gene polymorphism and growth traits., Sánchez-Ramos I, Cross I, Mácha J, Martínez-Rodríguez G, Krylov V, Rebordinos L., ScientificWorldJournal. January 1, 2012; 2012 369802.   


Analysis of marker expression in porcine cell lines derived from blastocysts produced in vitro and in vivo., Vackova I, Novakova Z, Krylov V, Okada K, Kott T, Fulka H, Motlik J., J Reprod Dev. October 1, 2011; 57 (5): 594-603.


A genetic map of Xenopus tropicalis., Wells DE, Gutierrez L, Xu Z, Krylov V, Macha J, Blankenburg KP, Hitchens M, Bellot LJ, Spivey M, Stemple DL, Kowis A, Ye Y, Pasternak S, Owen J, Tran T, Slavikova R, Tumova L, Tlapakova T, Seifertova E, Scherer SE, Sater AK., Dev Biol. June 1, 2011; 354 (1): 1-8.   


Fluorescence in situ hybridization (FISH) mapping of single copy genes on Trichomonas vaginalis chromosomes., Zubáčová Z, Krylov V, Tachezy J., Mol Biochem Parasitol. April 1, 2011; 176 (2): 135-7.


Preparation of Xenopus tropicalis whole chromosome painting probes using laser microdissection and reconstruction of X. laevis tetraploid karyotype by Zoo-FISH., Krylov V, Kubickova S, Rubes J, Macha J, Tlapakova T, Seifertova E, Sebkova N., Chromosome Res. June 1, 2010; 18 (4): 431-9.


Rapid gynogenetic mapping of Xenopus tropicalis mutations to chromosomes., Khokha MK, Krylov V, Reilly MJ, Gall JG, Bhattacharya D, Cheung CY, Kaufman S, Lam DK, Macha J, Ngo C, Prakash N, Schmidt P, Tlapakova T, Trivedi T, Tumova L, Abu-Daya A, Geach T, Vendrell E, Ironfield H, Sinzelle L, Sater AK, Wells DE, Harland RM, Zimmerman LB., Dev Dyn. June 1, 2009; 238 (6): 1398-46.   


Localization of human coagulation factor VIII (hFVIII) in transgenic rabbit by FISH-TSA: identification of transgene copy number and transmission to the next generation., Krylov V, Tlapáková T, Mácha J, Curlej J, Ryban L, Chrenek P., Folia Biol (Praha). January 1, 2008; 54 (4): 121-4.


Localization of the single copy gene Mdh2 on Xenopus tropicalis chromosomes by FISH-TSA., Krylov V, Tlapakova T, Macha J., Cytogenet Genome Res. January 1, 2007; 116 (1-2): 110-2.


The absence of a DNA replication checkpoint in porcine zygotes., Vackova I, Kren R, Loi P, Krylov V, Fulka J., Zygote. February 1, 2006; 14 (1): 33-7.


Development of pig embryos after electro-activation and in vitro fertilization in PZM-3 or PZM supplemented with fetal bovine serum., Okada K, Krylov V, Kren R, Fulka J., J Reprod Dev. February 1, 2006; 52 (1): 91-8.


Localization, structure and polymorphism of two paralogous Xenopus laevis mitochondrial malate dehydrogenase genes., Tlapakova T, Krylov V, Macha J., Chromosome Res. January 1, 2005; 13 (7): 699-706.


Effect of protein supplement source on porcine oocyte maturation and subsequent embryonic development after parthenogenetic activation., Krylov V, Kren R, Okada K, Vacková I, Tlapáková T, Fulka J., Folia Biol (Praha). January 1, 2005; 51 (2): 29-33.


The c-SRC1 gene visualized by in situ hybridization on Xenopus laevis chromosomes., Krylov V, Mácha J, Tlapáková T, Takác M, Jonák J., Cytogenet Genome Res. January 1, 2003; 103 (1-2): 169-72.


Xstir polymorphism and absence of sex linkage in Xenopus laevis ME2 gene., Mácha J, Tlapáková T, Krylov V, Kopský V., Folia Biol (Praha). January 1, 2003; 49 (3): 115-7.

???pagination.result.page??? 1