Click here to close Hello! We notice that you are using Internet Explorer, which is not supported by Xenbase and may cause the site to display incorrectly. We suggest using a current version of Chrome, FireFox, or Safari.

Profile Publications (43)
XB-PERS-582

Publications By Harv V Isaacs

???pagination.result.count???

???pagination.result.page??? 1


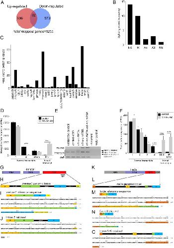
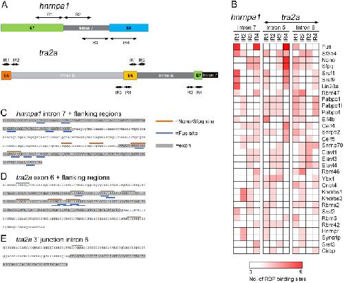
SRC Kinase Isoforms Regulate mRNA Splicing during Neural Development., Pizzey AR, West LC, Elberfeld SJ, Lewis PA, Walker H, Cowell L, Newling K, Dowle A, Evans GJO, Isaacs HV., J Neurosci. August 20, 2025; 45 (34):   


Regulation of gene expression downstream of a novel Fgf/Erk pathway during Xenopus development., Cowell LM, King M, West H, Broadsmith M, Genever P, Pownall ME, Isaacs HV., PLoS One. January 1, 2023; 18 (10): e0286040.   


A comparative analysis of fibroblast growth factor receptor signalling during Xenopus development., Brunsdon H, Isaacs HV., Biol Cell. May 1, 2020; 112 (5): 127-139.   


Xenopus laevis FGF16 activates the expression of genes coding for the transcription factors Sp5 and Sp5l., Elsy M, Rowbotham A, Lord H, Isaacs HV, Pownall ME., Int J Dev Biol. January 1, 2019; 63 (11-12): 631-639.   


N1-Src Kinase Is Required for Primary Neurogenesis in Xenopus tropicalis., Lewis PA, Bradley IC, Pizzey AR, Isaacs HV, Evans GJO., J Neurosci. August 30, 2017; 37 (35): 8477-8485.   


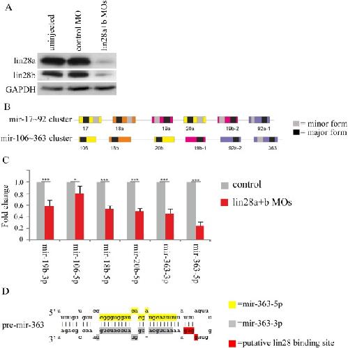
lin28 proteins promote expression of 17∼92 family miRNAs during amphibian development., Warrander F, Faas L, Kovalevskiy O, Peters D, Coles M, Antson AA, Genever P, Isaacs HV., Dev Dyn. January 1, 2016; 245 (1): 34-46.   


Cdx ParaHox genes acquired distinct developmental roles after gene duplication in vertebrate evolution., Marlétaz F, Maeso I, Faas L, Isaacs HV, Holland PW., BMC Biol. August 1, 2015; 13 56.   


An essential role for LPA signalling in telencephalon development., Geach TJ, Faas L, Devader C, Gonzalez-Cordero A, Tabler JM, Brunsdon H, Isaacs HV, Dale L., Development. February 1, 2014; 141 (4): 940-9.   


Lin28 proteins are required for germ layer specification in Xenopus., Faas L, Warrander FC, Maguire R, Ramsbottom SA, Quinn D, Genever P, Isaacs HV., Development. March 1, 2013; 140 (5): 976-86.   


Early transcriptional targets of MyoD link myogenesis and somitogenesis., Maguire RJ, Isaacs HV, Pownall ME., Dev Biol. November 15, 2012; 371 (2): 256-68.   


Gsx transcription factors repress Iroquois gene expression., Winterbottom EF, Ramsbottom SA, Isaacs HV., Dev Dyn. June 1, 2011; 240 (6): 1422-9.   


Conserved and novel roles for the Gsh2 transcription factor in primary neurogenesis., Winterbottom EF, Illes JC, Faas L, Isaacs HV., Development. August 1, 2010; 137 (16): 2623-31.   


FGF signalling modulates transcriptional repression by Xenopus groucho-related-4., Burks PJ, Isaacs HV, Pownall ME., Biol Cell. May 1, 2009; 101 (5): 301-8.


Overlapping functions of Cdx1, Cdx2, and Cdx4 in the development of the amphibian Xenopus tropicalis., Faas L, Isaacs HV., Dev Dyn. April 1, 2009; 238 (4): 835-52.   


Cloning and expression analysis of the anterior parahox genes, Gsh1 and Gsh2 from Xenopus tropicalis., Illes JC, Winterbottom E, Isaacs HV., Dev Dyn. January 1, 2009; 238 (1): 194-203.   


Characterisation of the fibroblast growth factor dependent transcriptome in early development., Branney PA, Faas L, Steane SE, Pownall ME, Isaacs HV., PLoS One. January 1, 2009; 4 (3): e4951.   


Expression of enzymes involved in thyroid hormone metabolism during the early development of Xenopus tropicalis., Tindall AJ, Morris ID, Pownall ME, Isaacs HV., Biol Cell. March 1, 2007; 99 (3): 151-63.   


FGF4 regulates blood and muscle specification in Xenopus laevis., Isaacs HV, Deconinck AE, Pownall ME., Biol Cell. March 1, 2007; 99 (3): 165-73.


FGF signal transduction and the regulation of Cdx gene expression., Keenan ID, Sharrard RM, Isaacs HV., Dev Biol. November 15, 2006; 299 (2): 478-88.   


A consensus Oct1 binding site is required for the activity of the Xenopus Cdx4 promoter., Reece-Hoyes JS, Keenan ID, Pownall ME, Isaacs HV., Dev Biol. June 15, 2005; 282 (2): 509-23.   


Xenopus tropicalis peroxidasin gene is expressed within the developing neural tube and pronephric kidney., Tindall AJ, Pownall ME, Morris ID, Isaacs HV., Dev Dyn. February 1, 2005; 232 (2): 377-84.   


A novel role for a nodal-related protein; Xnr3 regulates convergent extension movements via the FGF receptor., Yokota C, Kofron M, Zuck M, Houston DW, Isaacs H, Asashima M, Wylie CC, Heasman J., Development. May 1, 2003; 130 (10): 2199-212.   


An inducible system for the study of FGF signalling in early amphibian development., Pownall ME, Welm BE, Freeman KW, Spencer DM, Rosen JM, Isaacs HV., Dev Biol. April 1, 2003; 256 (1): 89-99.


eFGF is required for activation of XmyoD expression in the myogenic cell lineage of Xenopus laevis., Fisher ME, Isaacs HV, Pownall ME., Development. March 1, 2002; 129 (6): 1307-15.   


Cloning and expression of the Cdx family from the frog Xenopus tropicalis., Reece-Hoyes JS, Keenan ID, Isaacs HV., Dev Dyn. January 1, 2002; 223 (1): 134-40.   


Anteroposterior patterning by mutual repression of orthodenticle and caudal-type transcription factors., Isaacs HV, Andreazzoli M, Slack JM., Evol Dev. January 1, 1999; 1 (3): 143-52.


Expression and functions of FGF-3 in Xenopus development., Lombardo A, Isaacs HV, Slack JM., Int J Dev Biol. November 1, 1998; 42 (8): 1101-7.   


Regulation of Hox gene expression and posterior development by the Xenopus caudal homologue Xcad3., Isaacs HV, Pownall ME, Slack JM., EMBO J. June 15, 1998; 17 (12): 3413-27.


Two phases of Hox gene regulation during early Xenopus development., Pownall ME, Isaacs HV, Slack JM., Curr Biol. May 21, 1998; 8 (11): 673-6.   


New perspectives on the role of the fibroblast growth factor family in amphibian development., Isaacs HV., Cell Mol Life Sci. April 1, 1997; 53 (4): 350-61.


eFGF, Xcad3 and Hox genes form a molecular pathway that establishes the anteroposterior axis in Xenopus., Pownall ME, Tucker AS, Slack JM, Isaacs HV., Development. December 1, 1996; 122 (12): 3881-92.   


eFGF is expressed in the dorsal midline of Xenopus laevis., Isaacs HV, Pownall ME, Slack JM., Int J Dev Biol. August 1, 1995; 39 (4): 575-9.   


eFGF regulates Xbra expression during Xenopus gastrulation., Isaacs HV, Pownall ME, Slack JM., EMBO J. October 3, 1994; 13 (19): 4469-81.


The role of fibroblast growth factors in early Xenopus development., Slack JM, Isaacs HV., Biochem Soc Trans. August 1, 1994; 22 (3): 585-9.


The Einsteck-method: position and structure of projections formed by implants of a ventral character., Slack JM, Isaacs HV., Dev Biol. January 1, 1994; 161 (1): 313-7.   


Developmental expression of the Xenopus int-2 (FGF-3) gene: activation by mesodermal and neural induction., Tannahill D, Isaacs HV, Close MJ, Peters G, Slack JM., Development. July 1, 1992; 115 (3): 695-702.


Expression of a novel FGF in the Xenopus embryo. A new candidate inducing factor for mesoderm formation and anteroposterior specification., Isaacs HV, Tannahill D, Slack JM., Development. March 1, 1992; 114 (3): 711-20.


Specification of the body plan during Xenopus gastrulation: dorsoventral and anteroposterior patterning of the mesoderm., Slack JM, Isaacs HV, Johnson GE, Lettice LA, Tannahill D, Thompson J., Dev Suppl. January 1, 1992; 143-9.


A mesoderm-inducing factor produced by WEHI-3 murine myelomonocytic leukemia cells is activin A., Albano RM, Godsave SF, Huylebroeck D, Van Nimmen K, Isaacs HV, Slack JM, Smith JC., Development. October 1, 1990; 110 (2): 435-43.


Mesoderm induction by fibroblast growth factor in early Xenopus development., Slack JM, Darlington BG, Gillespie LL, Godsave SF, Isaacs HV, Paterno GD., Philos Trans R Soc Lond B Biol Sci. March 12, 1990; 327 (1239): 75-84.


The role of fibroblast growth factor in early Xenopus development., Slack JM, Darlington BG, Gillespie LL, Godsave SF, Isaacs HV, Paterno GD., Development. January 1, 1989; 107 Suppl 141-8.


Inductive effects of fibroblast growth factor and lithium ion on Xenopus blastula ectoderm., Slack JM, Isaacs HV, Darlington BG., Development. July 1, 1988; 103 (3): 581-90.


Mesoderm-inducing factors: a small class of molecules., Godsave SF, Isaacs HV, Slack JM., Development. March 1, 1988; 102 (3): 555-66.

???pagination.result.page??? 1