Click here to close Hello! We notice that you are using Internet Explorer, which is not supported by Xenbase and may cause the site to display incorrectly. We suggest using a current version of Chrome, FireFox, or Safari.

Profile Publications (28)
XB-PERS-581

Publications By Olivier Hyrien

???pagination.result.count???

???pagination.result.page??? 1


Dual DNA replication modes: varying fork speeds and initiation rates within the spatial replication program in Xenopus., Ciardo D, Haccard O, de Carli F, Hyrien O, Goldar A, Marheineke K., Nucleic Acids Res. January 24, 2025; 53 (3):   


Organization of DNA Replication Origin Firing in Xenopus Egg Extracts: The Role of Intra-S Checkpoint., Ciardo D, Haccard O, Narassimprakash H, Arbona JM, Hyrien O, Audit B, Marheineke K, Goldar A., Genes (Basel). August 9, 2021; 12 (8):   


The eukaryotic bell-shaped temporal rate of DNA replication origin firing emanates from a balance between origin activation and passivation., Arbona JM, Goldar A, Hyrien O, Arneodo A, Audit B., Elife. June 1, 2018; 7   


Single-molecule, antibody-free fluorescent visualisation of replication tracts along barcoded DNA molecules., De Carli F, Gaggioli V, Millot GA, Hyrien O., Int J Dev Biol. January 1, 2016; 60 (7-8-9): 297-304.


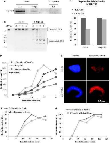
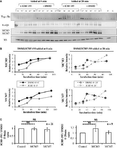
DNA topoisomerase IIα controls replication origin cluster licensing and firing time in Xenopus egg extracts., Gaggioli V, Le Viet B, Germe T, Hyrien O., Nucleic Acids Res. August 1, 2013; 41 (15): 7313-31.   


Cdc45 is a critical effector of myc-dependent DNA replication stress., Srinivasan SV, Dominguez-Sola D, Wang LC, Hyrien O, Gautier J., Cell Rep. May 30, 2013; 3 (5): 1629-39.


Replication-fork stalling and processing at a single psoralen interstrand crosslink in Xenopus egg extracts., Le Breton C, Hennion M, Arimondo PB, Hyrien O., PLoS One. April 15, 2011; 6 (4): e18554.   


Mathematical modelling of eukaryotic DNA replication., Hyrien O, Goldar A., Chromosome Res. January 1, 2010; 18 (1): 147-61.


Universal temporal profile of replication origin activation in eukaryotes., Goldar A, Marsolier-Kergoat MC, Hyrien O., PLoS One. June 12, 2009; 4 (6): e5899.   


Use of DNA combing to study DNA replication in Xenopus and human cell-free systems., Marheineke K, Goldar A, Krude T, Hyrien O., Methods Mol Biol. January 1, 2009; 521 575-603.


Topological analysis of plasmid DNA replication intermediates using two-dimensional agarose gels., Hyrien O., Methods Mol Biol. January 1, 2009; 521 139-67.


A simple and optimized method of producing silanized surfaces for FISH and replication mapping on combed DNA fibers., Labit H, Goldar A, Guilbaud G, Douarche C, Hyrien O, Marheineke K., Biotechniques. December 1, 2008; 45 (6): 649-52, 654, 656-8.


DNA replication timing is deterministic at the level of chromosomal domains but stochastic at the level of replicons in Xenopus egg extracts., Labit H, Perewoska I, Germe T, Hyrien O, Marheineke K., Nucleic Acids Res. October 1, 2008; 36 (17): 5623-34.   


A dynamic stochastic model for DNA replication initiation in early embryos., Goldar A, Labit H, Marheineke K, Hyrien O., PLoS One. August 6, 2008; 3 (8): e2919.   


Topoisomerase II-DNA complexes trapped by ICRF-193 perturb chromatin structure., Germe T, Hyrien O., EMBO Rep. August 1, 2005; 6 (8): 729-35.


Control of replication origin density and firing time in Xenopus egg extracts: role of a caffeine-sensitive, ATR-dependent checkpoint., Marheineke K, Hyrien O., J Biol Chem. July 2, 2004; 279 (27): 28071-81.


Topoisomerase II can unlink replicating DNA by precatenane removal., Lucas I, Germe T, Chevrier-Miller M, Hyrien O., EMBO J. November 15, 2001; 20 (22): 6509-19.


Aphidicolin triggers a block to replication origin firing in Xenopus egg extracts., Marheineke K, Hyrien O., J Biol Chem. May 18, 2001; 276 (20): 17092-100.


Replication fork density increases during DNA synthesis in X. laevis egg extracts., Herrick J, Stanislawski P, Hyrien O, Bensimon A., J Mol Biol. July 28, 2000; 300 (5): 1133-42.


Hemicatenanes form upon inhibition of DNA replication., Lucas I, Hyrien O., Nucleic Acids Res. May 15, 2000; 28 (10): 2187-93.


Bi-directional replication and random termination., Santamaría D, Viguera E, Martínez-Robles ML, Hyrien O, Hernández P, Krimer DB, Schvartzman JB., Nucleic Acids Res. May 15, 2000; 28 (10): 2099-107.


Mechanisms ensuring rapid and complete DNA replication despite random initiation in Xenopus early embryos., Lucas I, Chevrier-Miller M, Sogo JM, Hyrien O., J Mol Biol. February 25, 2000; 296 (3): 769-86.


Developmental regulation of replication fork pausing in Xenopus laevis ribosomal RNA genes., Maric C, Levacher B, Hyrien O., J Mol Biol. August 27, 1999; 291 (4): 775-88.


Topological complexity of different populations of pBR322 as visualized by two-dimensional agarose gel electrophoresis., Martín-Parras L, Lucas I, Martínez-Robles ML, Hernández P, Krimer DB, Hyrien O, Schvartzman JB., Nucleic Acids Res. July 15, 1998; 26 (14): 3424-32.


Remodeling of chromatin loops does not account for specification of replication origins during Xenopus development., Maric C, Hyrien O., Chromosoma. June 1, 1998; 107 (3): 155-65.


Transition in specification of embryonic metazoan DNA replication origins., Hyrien O, Maric C, Méchali M., Science. November 10, 1995; 270 (5238): 994-7.


Chromosomal replication initiates and terminates at random sequences but at regular intervals in the ribosomal DNA of Xenopus early embryos., Hyrien O, Méchali M., EMBO J. December 1, 1993; 12 (12): 4511-20.


Plasmid replication in Xenopus eggs and egg extracts: a 2D gel electrophoretic analysis., Hyrien O, Méchali M., Nucleic Acids Res. April 11, 1992; 20 (7): 1463-9.

???pagination.result.page??? 1