Click here to close Hello! We notice that you are using Internet Explorer, which is not supported by Xenbase and may cause the site to display incorrectly. We suggest using a current version of Chrome, FireFox, or Safari.

Profile Publications (36)
XB-PERS-565

Publications By Olivier Haccard

???pagination.result.count???

???pagination.result.page??? 1


Dual DNA replication modes: varying fork speeds and initiation rates within the spatial replication program in Xenopus., Ciardo D, Haccard O, de Carli F, Hyrien O, Goldar A, Marheineke K., Nucleic Acids Res. January 24, 2025; 53 (3):   


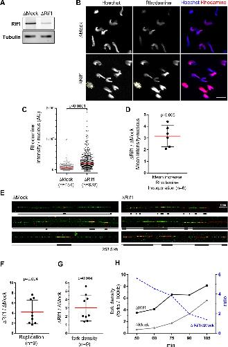
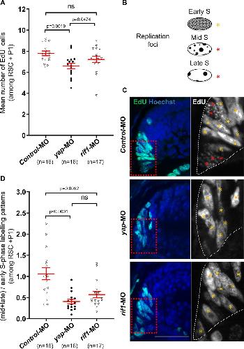
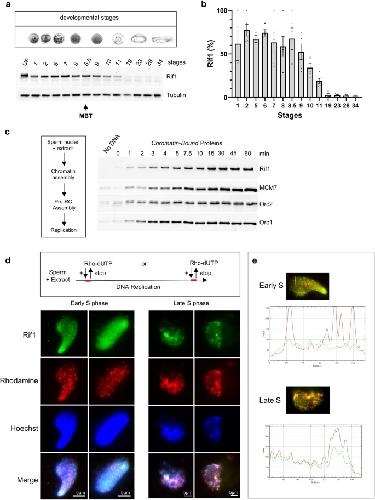
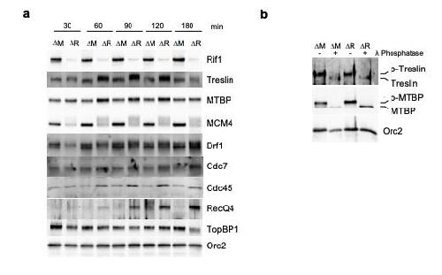
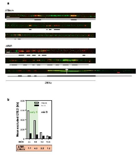
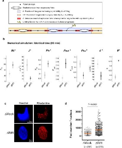
Rif1 restrains the rate of replication origin firing in Xenopus laevis., Haccard O, Ciardo D, Narrissamprakash H, Bronchain O, Kumagai A, Dunphy WG, Goldar A, Marheineke K., Commun Biol. July 29, 2023; 6 (1): 788.   


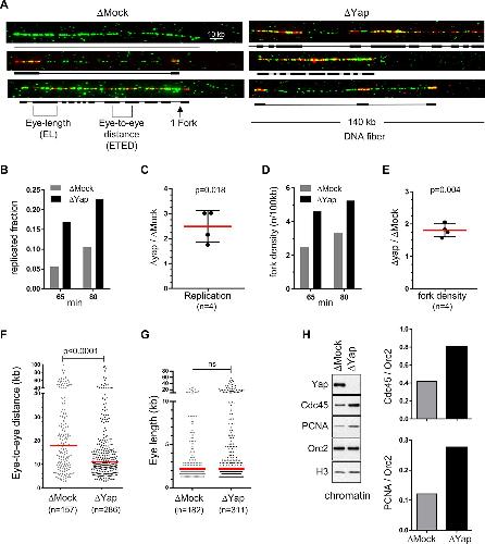
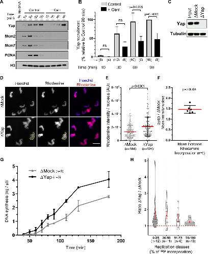
A non-transcriptional function of Yap regulates the DNA replication program in Xenopus laevis., Meléndez García R, Haccard O, Chesneau A, Narassimprakash H, Roger J, Perron M, Marheineke K, Bronchain O., Elife. July 15, 2022; 11   


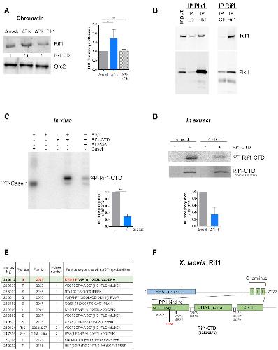
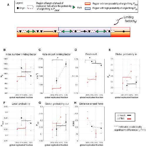
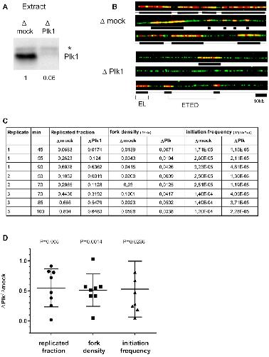
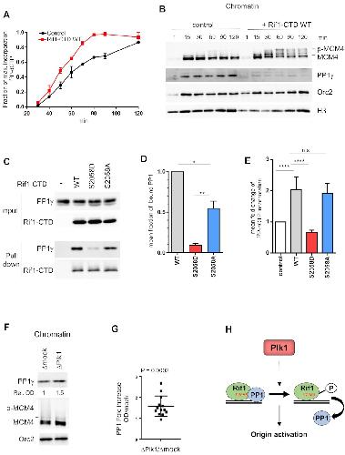
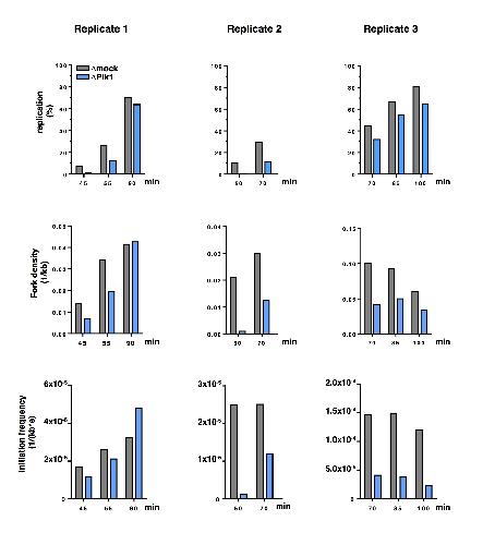
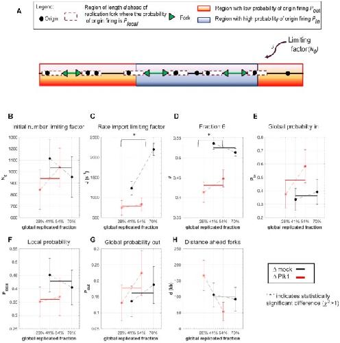
Polo-like kinase 1 (Plk1) regulates DNA replication origin firing and interacts with Rif1 in Xenopus., Ciardo D, Haccard O, Narassimprakash H, Cornu D, Guerrera IC, Goldar A, Marheineke K., Nucleic Acids Res. September 27, 2021; 49 (17): 9851-9869.   


Organization of DNA Replication Origin Firing in Xenopus Egg Extracts: The Role of Intra-S Checkpoint., Ciardo D, Haccard O, Narassimprakash H, Arbona JM, Hyrien O, Audit B, Marheineke K, Goldar A., Genes (Basel). August 9, 2021; 12 (8):   


Polo-like kinase 1 (Plk1) is a positive regulator of DNA replication in the Xenopus in vitro system., Ciardo D, Haccard O, Narassimprakash H, Chiodelli V, Goldar A, Marheineke K., Cell Cycle. July 1, 2020; 19 (14): 1817-1832.


Genome wide decrease of DNA replication eye density at the midblastula transition of Xenopus laevis., Platel M, Narassimprakash H, Ciardo D, Haccard O, Marheineke K., Cell Cycle. July 1, 2019; 18 (13): 1458-1472.


Publisher''s Note: Progesterone regulates the accumulation and the activation of Eg2 kinase in Xenopus oocytes (J. Cell Sci. 113, 1127-1138)., Frank-Vaillant M, Haccard O, Thibier C, Ozon R, Arlot-Bonnemains Y, Prigent C, Jessus C., J Cell Sci. July 30, 2018; 131 (14):


Correction: The phosphorylation of ARPP19 by Greatwall renders the auto-amplification of MPF independently of PKA in Xenopus oocytes (doi:10.1242/jcs.126599)., Dupré A, Buffin E, Roustan C, Nairn AC, Jessus C, Haccard O., J Cell Sci. July 30, 2018; 131 (14):   


Correction: Control of Cdc6 accumulation by Cdk1 and MAPK is essential for completion of oocyte meiotic divisions in Xenopus (doi:10.1242/jcs.166553)., Daldello EM, Le T, Poulhe R, Jessus C, Haccard O, Dupré A., J Cell Sci. February 1, 2018; 131 (3):


The greatwall kinase is dominant over PKA in controlling the antagonistic function of ARPP19 in Xenopus oocytes., Dupré AI, Haccard O, Jessus C., Cell Cycle. August 3, 2017; 16 (15): 1440-1452.


Control of Cdc6 accumulation by Cdk1 and MAPK is essential for completion of oocyte meiotic divisions in Xenopus., Daldello EM, Le T, Poulhe R, Jessus C, Haccard O, Dupré A., J Cell Sci. July 15, 2015; 128 (14): 2482-96.


Phosphorylation of ARPP19 by protein kinase A prevents meiosis resumption in Xenopus oocytes., Dupré A, Daldello EM, Nairn AC, Jessus C, Haccard O., Nat Commun. January 1, 2014; 5 3318.   


The phosphorylation of ARPP19 by Greatwall renders the auto-amplification of MPF independently of PKA in Xenopus oocytes., Dupré A, Buffin E, Roustan C, Nairn AC, Jessus C, Haccard O., J Cell Sci. September 1, 2013; 126 (Pt 17): 3916-26.


Naturally occurring steroids in Xenopus oocyte during meiotic maturation. Unexpected presence and role of steroid sulfates., Haccard O, Dupré A, Liere P, Pianos A, Eychenne B, Jessus C, Ozon R., Mol Cell Endocrinol. October 15, 2012; 362 (1-2): 110-9.


Greatwall kinase, ARPP-19 and protein phosphatase 2A: shifting the mitosis paradigm., Haccard O, Jessus C., Results Probl Cell Differ. January 1, 2011; 53 219-34.


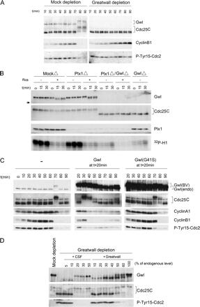
Roles of Greatwall kinase in the regulation of cdc25 phosphatase., Zhao Y, Haccard O, Wang R, Yu J, Kuang J, Jessus C, Goldberg ML., Mol Biol Cell. April 1, 2008; 19 (4): 1317-27.   


Fertilization: calcium''s double punch., Jessus C, Haccard O., Nature. September 20, 2007; 449 (7160): 297-8.


Deciphering the H-Ras pathway in Xenopus oocyte., Gaffré M, Dupré A, Valuckaite R, Suziedelis K, Jessus C, Haccard O., Oncogene. August 24, 2006; 25 (37): 5155-62.


Redundant pathways for Cdc2 activation in Xenopus oocyte: either cyclin B or Mos synthesis., Haccard O, Jessus C., EMBO Rep. March 1, 2006; 7 (3): 321-5.


Xenopus H-RasV12 promotes entry into meiotic M phase and cdc2 activation independently of Mos and p42(MAPK)., Dupré A, Suziedelis K, Valuckaite R, de Gunzburg J, Ozon R, Jessus C, Haccard O., Oncogene. September 19, 2002; 21 (42): 6425-33.


Mos is not required for the initiation of meiotic maturation in Xenopus oocytes., Dupré A, Jessus C, Ozon R, Haccard O., EMBO J. August 1, 2002; 21 (15): 4026-36.


From progesterone to active Cdc2 in Xenopus oocytes: a puzzling signalling pathway., Karaiskou A, Dupré A, Haccard O, Jessus C., Biol Cell. September 1, 2001; 93 (1-2): 35-46.


Interplay between Cdc2 kinase and the c-Mos/MAPK pathway between metaphase I and metaphase II in Xenopus oocytes., Frank-Vaillant M, Haccard O, Ozon R, Jessus C., Dev Biol. March 1, 2001; 231 (1): 279-88.


Progesterone regulates the accumulation and the activation of Eg2 kinase in Xenopus oocytes., Frank-Vaillant M, Haccard O, Thibier C, Ozon R, Arlot-Bonnemains Y, Prigent C, Jessus C., J Cell Sci. April 1, 2000; 113 ( Pt 7) 1127-38.


Two distinct mechanisms control the accumulation of cyclin B1 and Mos in Xenopus oocytes in response to progesterone., Frank-Vaillant M, Jessus C, Ozon R, Maller JL, Haccard O., Mol Biol Cell. October 1, 1999; 10 (10): 3279-88.


MPF amplification in Xenopus oocyte extracts depends on a two-step activation of cdc25 phosphatase., Karaïskou A, Cayla X, Haccard O, Jessus C, Ozon R., Exp Cell Res. November 1, 1998; 244 (2): 491-500.


Cyclin D2 arrests Xenopus early embryonic cell cycles., Taieb F, Chartrain I, Chevalier S, Haccard O, Jessus C., Exp Cell Res. December 15, 1997; 237 (2): 338-46.


Mos proto-oncogene function during oocyte maturation in Xenopus., Roy LM, Haccard O, Izumi T, Lattes BG, Lewellyn AL, Maller JL., Oncogene. May 16, 1996; 12 (10): 2203-11.


Induction of Xenopus oocyte meiotic maturation by MAP kinase., Haccard O, Lewellyn A, Hartley RS, Erikson E, Maller JL., Dev Biol. April 1, 1995; 168 (2): 677-82.


Association of p34cdc2 kinase and MAP kinase with microtubules during the meiotic maturation of Xenopus oocytes., Fellous A, Kubelka M, Thibier C, Taieb F, Haccard O, Jessus C., Int J Dev Biol. December 1, 1994; 38 (4): 651-9.


Induction of metaphase arrest in cleaving Xenopus embryos by MAP kinase., Haccard O, Sarcevic B, Lewellyn A, Hartley R, Roy L, Izumi T, Erikson E, Maller JL., Science. November 19, 1993; 262 (5137): 1262-5.


Mitogen-activated protein kinase (MAP kinase) activation in Xenopus oocytes: roles of MPF and protein synthesis., Haccard O, Jessus C, Rime H, Goris J, Merlevede W, Ozon R., Mol Reprod Dev. September 1, 1993; 36 (1): 96-105.


Activation of p34cdc2 kinase by cyclin is negatively regulated by cyclic amp-dependent protein kinase in Xenopus oocytes., Rime H, Haccard O, Ozon R., Dev Biol. May 1, 1992; 151 (1): 105-10.


Tyrosine phosphorylation of p34cdc2 and p42 during meiotic maturation of Xenopus oocyte. Antagonistic action of okadaic acid and 6-DMAP., Jessus C, Rime H, Haccard O, Van Lint J, Goris J, Merlevede W, Ozon R., Development. March 1, 1991; 111 (3): 813-20.


In vivo activation of a microtubule-associated protein kinase during meiotic maturation of the Xenopus oocyte., Haccard O, Jessus C, Cayla X, Goris J, Merlevede W, Ozon R., Eur J Biochem. September 24, 1990; 192 (3): 633-42.

???pagination.result.page??? 1