Click here to close Hello! We notice that you are using Internet Explorer, which is not supported by Xenbase and may cause the site to display incorrectly. We suggest using a current version of Chrome, FireFox, or Safari.

Profile Publications (19)
XB-PERS-558

Publications By Tim Gomez

???pagination.result.count???

???pagination.result.page??? 1


Anesthesia for Echocardiography and Magnetic Resonance Imaging in the African Clawed Frog (Xenopus laevis)., Corno AF, Flores NE, Li W, Gomez TH, Salazar JD., Comp Med. August 1, 2022; 72 (4): 243-247.


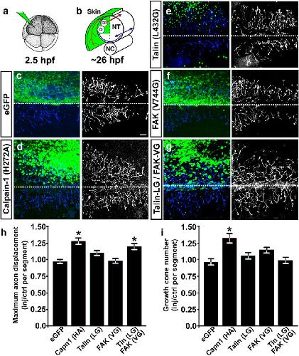
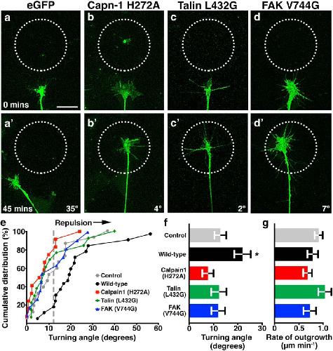
Calpain-Mediated Proteolysis of Talin and FAK Regulates Adhesion Dynamics Necessary for Axon Guidance., Kerstein PC, Patel KM, Gomez TM., J Neurosci. February 8, 2017; 37 (6): 1568-1580.   


Regulation of ECM degradation and axon guidance by growth cone invadosomes., Santiago-Medina M, Gregus KA, Nichol RH, O'Toole SM, Gomez TM., Development. February 1, 2015; 142 (3): 486-96.   


PAK-PIX interactions regulate adhesion dynamics and membrane protrusion to control neurite outgrowth., Santiago-Medina M, Gregus KA, Gomez TM., J Cell Sci. March 1, 2013; 126 (Pt 5): 1122-33.


Mechanosensitive TRPC1 channels promote calpain proteolysis of talin to regulate spinal axon outgrowth., Kerstein PC, Jacques-Fricke BT, Rengifo J, Mogen BJ, Williams JC, Gottlieb PA, Sachs F, Gomez TM., J Neurosci. January 2, 2013; 33 (1): 273-85.


Focal adhesion kinase modulates Cdc42 activity downstream of positive and negative axon guidance cues., Myers JP, Robles E, Ducharme-Smith A, Gomez TM., J Cell Sci. June 15, 2012; 125 (Pt 12): 2918-29.


Imaging adhesion and signaling dynamics in Xenopus laevis growth cones., Santiago-Medina M, Myers JP, Gomez TM., Dev Neurobiol. April 1, 2012; 72 (4): 585-99.   


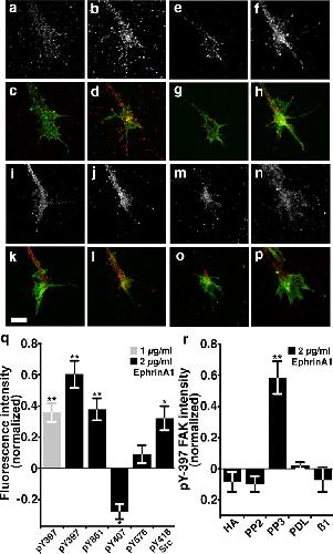
Focal adhesion kinase promotes integrin adhesion dynamics necessary for chemotropic turning of nerve growth cones., Myers JP, Gomez TM., J Neurosci. September 21, 2011; 31 (38): 13585-95.


Balanced Vav2 GEF activity regulates neurite outgrowth and branching in vitro and in vivo., Moon MS, Gomez TM., Mol Cell Neurosci. June 1, 2010; 44 (2): 118-28.


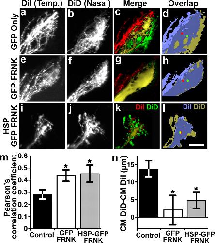
Retinotopic mapping requires focal adhesion kinase-mediated regulation of growth cone adhesion., Woo S, Rowan DJ, Gomez TM., J Neurosci. November 4, 2009; 29 (44): 13981-91.   


Optical lock-in detection imaging microscopy for contrast-enhanced imaging in living cells., Marriott G, Mao S, Sakata T, Ran J, Jackson DK, Petchprayoon C, Gomez TJ, Warp E, Tulyathan O, Aaron HL, Isacoff EY, Yan Y., Proc Natl Acad Sci U S A. November 18, 2008; 105 (46): 17789-94.


Focal adhesion kinase signaling at sites of integrin-mediated adhesion controls axon pathfinding., Robles E, Gomez TM., Nat Neurosci. October 1, 2006; 9 (10): 1274-83.


Ca2+ influx through mechanosensitive channels inhibits neurite outgrowth in opposition to other influx pathways and release from intracellular stores., Jacques-Fricke BT, Seow Y, Gottlieb PA, Sachs F, Gomez TM., J Neurosci. May 24, 2006; 26 (21): 5656-64.


Rac1 and RhoA promote neurite outgrowth through formation and stabilization of growth cone point contacts., Woo S, Gomez TM., J Neurosci. February 1, 2006; 26 (5): 1418-28.


Adjacent pioneer commissural interneuron growth cones switch from contact avoidance to axon fasciculation after midline crossing., Moon MS, Gomez TM., Dev Biol. December 15, 2005; 288 (2): 474-86.   


Src-dependent tyrosine phosphorylation at the tips of growth cone filopodia promotes extension., Robles E, Woo S, Gomez TM., J Neurosci. August 17, 2005; 25 (33): 7669-81.


Filopodial calcium transients regulate growth cone motility and guidance through local activation of calpain., Robles E, Huttenlocher A, Gomez TM., Neuron. May 22, 2003; 38 (4): 597-609.


Filopodial calcium transients promote substrate-dependent growth cone turning., Gomez TM, Robles E, Poo M, Spitzer NC., Science. March 9, 2001; 291 (5510): 1983-7.


In vivo regulation of axon extension and pathfinding by growth-cone calcium transients., Gomez TM, Spitzer NC., Nature. January 28, 1999; 397 (6717): 350-5.

???pagination.result.page??? 1