Click here to close Hello! We notice that you are using Internet Explorer, which is not supported by Xenbase and may cause the site to display incorrectly. We suggest using a current version of Chrome, FireFox, or Safari.

Profile Publications (68)
XB-PERS-553

Publications By Jean Gautier

???pagination.result.count???

???pagination.result.page??? 1 2 ???pagination.result.next???


Inhibition of DNA replication initiation by silver nanoclusters., Tao Y, Aparicio T, Li M, Leong KW, Zha S, Gautier J., Nucleic Acids Res. May 21, 2021; 49 (9): 5074-5083.   


DNA Damage Response in Xenopus laevis Cell-Free Extracts., Aparicio Casado T, Gautier J., Methods Mol Biol. January 1, 2021; 2267 103-144.


Nuclear ARP2/3 drives DNA break clustering for homology-directed repair., Schrank BR, Aparicio T, Li Y, Chang W, Chait BT, Gundersen GG, Gottesman ME, Gautier J., Nature. July 1, 2018; 559 (7712): 61-66.   


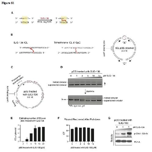
Sensing and Processing of DNA Interstrand Crosslinks by the Mismatch Repair Pathway., Kato N, Kawasoe Y, Williams H, Coates E, Roy U, Shi Y, Beese LS, Schärer OD, Yan H, Gottesman ME, Takahashi TS, Gautier J., Cell Rep. October 31, 2017; 21 (5): 1375-1385.   


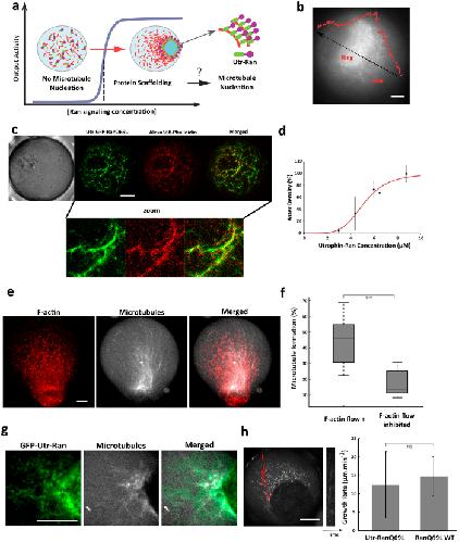
Triggering signaling pathways using F-actin self-organization., Colin A, Bonnemay L, Gayrard C, Gautier J, Gueroui Z., Sci Rep. October 4, 2016; 6 34657.   


MRN, CtIP, and BRCA1 mediate repair of topoisomerase II-DNA adducts., Aparicio T, Baer R, Gottesman M, Gautier J., J Cell Biol. February 15, 2016; 212 (4): 399-408.   


Magnetic control of protein spatial patterning to direct microtubule self-assembly., Hoffmann C, Mazari E, Gosse C, Bonnemay L, Hostachy S, Gautier J, Gueroui Z., ACS Nano. November 26, 2013; 7 (11): 9647-54.


Engineering spatial gradients of signaling proteins using magnetic nanoparticles., Bonnemay L, Hostachy S, Hoffmann C, Gautier J, Gueroui Z., Nano Lett. November 13, 2013; 13 (11): 5147-52.


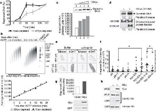
Cdc45 is a critical effector of myc-dependent DNA replication stress., Srinivasan SV, Dominguez-Sola D, Wang LC, Hyrien O, Gautier J., Cell Rep. May 30, 2013; 3 (5): 1629-39.


The MRN-CtIP pathway is required for metaphase chromosome alignment., Rozier L, Guo Y, Peterson S, Sato M, Baer R, Gautier J, Mao Y., Mol Cell. March 28, 2013; 49 (6): 1097-107.


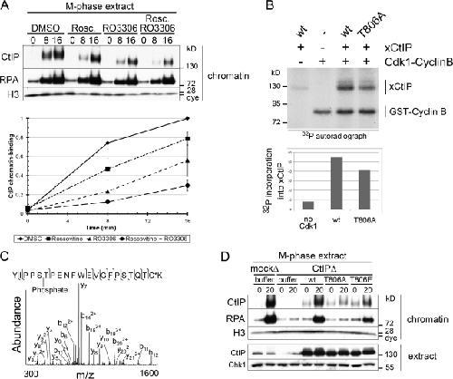
Activation of DSB processing requires phosphorylation of CtIP by ATR., Peterson SE, Li Y, Wu-Baer F, Chait BT, Baer R, Yan H, Gottesman ME, Gautier J., Mol Cell. February 21, 2013; 49 (4): 657-67.


Replication-independent repair of DNA interstrand crosslinks., Williams HL, Gottesman ME, Gautier J., Mol Cell. July 13, 2012; 47 (1): 140-7.   


Cdk1 uncouples CtIP-dependent resection and Rad51 filament formation during M-phase double-strand break repair., Peterson SE, Li Y, Chait BT, Gottesman ME, Baer R, Gautier J., J Cell Biol. September 5, 2011; 194 (5): 705-20.   


Study of cell cycle checkpoints using Xenopus cell-free extracts., Srinivasan SV, Gautier J., Methods Mol Biol. January 1, 2011; 782 119-58.


Origin-dependent initiation of DNA replication within telomeric sequences., Kurth I, Gautier J., Nucleic Acids Res. January 1, 2010; 38 (2): 467-76.   


PIKK-dependent phosphorylation of Mre11 induces MRN complex inactivation by disassembly from chromatin., Di Virgilio M, Ying CY, Gautier J., DNA Repair (Amst). November 2, 2009; 8 (11): 1311-20.


Checkpoint signaling from a single DNA interstrand crosslink., Ben-Yehoyada M, Wang LC, Kozekov ID, Rizzo CJ, Gottesman ME, Gautier J., Mol Cell. September 11, 2009; 35 (5): 704-15.


Fanconi anemia proteins stabilize replication forks., Wang LC, Stone S, Hoatlin ME, Gautier J., DNA Repair (Amst). December 1, 2008; 7 (12): 1973-81.


A forward chemical genetic screen reveals an inhibitor of the Mre11-Rad50-Nbs1 complex., Dupré A, Boyer-Chatenet L, Sattler RM, Modi AP, Lee JH, Nicolette ML, Kopelovich L, Jasin M, Baer R, Paull TT, Gautier J., Nat Chem Biol. February 6, 2008; 4 (2): 119-25.


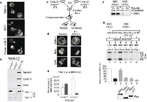
Non-transcriptional control of DNA replication by c-Myc., Dominguez-Sola D, Ying CY, Grandori C, Ruggiero L, Chen B, Li M, Galloway DA, Gu W, Gautier J, Dalla-Favera R., Nature. July 26, 2007; 448 (7152): 445-51.   


Rad50 adenylate kinase activity regulates DNA tethering by Mre11/Rad50 complexes., Bhaskara V, Dupré A, Lengsfeld B, Hopkins BB, Chan A, Lee JH, Zhang X, Gautier J, Zakian V, Paull TT., Mol Cell. March 9, 2007; 25 (5): 647-61.


XLX is an IAP family member regulated by phosphorylation during meiosis., Greenwood J, Gautier J., Cell Death Differ. March 1, 2007; 14 (3): 559-67.


Two-step activation of ATM by DNA and the Mre11-Rad50-Nbs1 complex., Dupré A, Boyer-Chatenet L, Gautier J., Nat Struct Mol Biol. May 1, 2006; 13 (5): 451-7.


Fanconi anemia proteins are required to prevent accumulation of replication-associated DNA double-strand breaks., Sobeck A, Stone S, Costanzo V, de Graaf B, Reuter T, de Winter J, Wallisch M, Akkari Y, Olson S, Wang W, Joenje H, Christian JL, Lupardus PJ, Cimprich KA, Gautier J, Hoatlin ME., Mol Cell Biol. January 1, 2006; 26 (2): 425-37.


The ATPase activity of MCM2-7 is dispensable for pre-RC assembly but is required for DNA unwinding., Ying CY, Gautier J., EMBO J. December 21, 2005; 24 (24): 4334-44.


Repair of double-strand breaks by nonhomologous end joining in the absence of Mre11., Di Virgilio M, Gautier J., J Cell Biol. December 5, 2005; 171 (5): 765-71.   


Regulation of the G(2)/M transition in Xenopus oocytes by the cAMP-dependent protein kinase., Eyers PA, Liu J, Hayashi NR, Lewellyn AL, Gautier J, Maller JL., J Biol Chem. July 1, 2005; 280 (26): 24339-46.


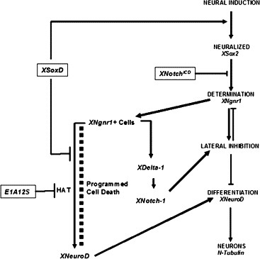
XNGNR1-dependent neurogenesis mediates early neural cell death., Yeo W, Gautier J., Mech Dev. May 1, 2005; 122 (5): 635-44.   


From oogenesis through gastrulation: developmental regulation of apoptosis., Greenwood J, Gautier J., Semin Cell Dev Biol. April 1, 2005; 16 (2): 215-24.   


ATM and ATR check in on origins: a dynamic model for origin selection and activation., Shechter D, Gautier J., Cell Cycle. February 1, 2005; 4 (2): 235-8.


Studies of the properties of human origin recognition complex and its Walker A motif mutants., Giordano-Coltart J, Ying CY, Gautier J, Hurwitz J., Proc Natl Acad Sci U S A. January 4, 2005; 102 (1): 69-74.


DNA unwinding is an Mcm complex-dependent and ATP hydrolysis-dependent process., Shechter D, Ying CY, Gautier J., J Biol Chem. October 29, 2004; 279 (44): 45586-93.


The WNT signalling modulator, Wise, is expressed in an interaction-dependent manner during hair-follicle cycling., O'Shaughnessy RF, Yeo W, Gautier J, Jahoda CA, Christiano AM., J Invest Dermatol. October 1, 2004; 123 (4): 613-21.


MCM proteins and checkpoint kinases get together at the fork., Shechter D, Gautier J., Proc Natl Acad Sci U S A. July 27, 2004; 101 (30): 10845-6.


ATR and ATM regulate the timing of DNA replication origin firing., Shechter D, Costanzo V, Gautier J., Nat Cell Biol. July 1, 2004; 6 (7): 648-55.


Mre11 assembles linear DNA fragments into DNA damage signaling complexes., Costanzo V, Paull T, Gottesman M, Gautier J., PLoS Biol. May 1, 2004; 2 (5): E110.   


Xenopus cell-free extracts to study the DNA damage response., Costanzo V, Robertson K, Gautier J., Methods Mol Biol. January 1, 2004; 280 213-27.


Xenopus cell-free extracts to study DNA damage checkpoints., Costanzo V, Gautier J., Methods Mol Biol. January 1, 2004; 241 255-67.


Regulation of DNA replication by ATR: signaling in response to DNA intermediates., Shechter D, Costanzo V, Gautier J., DNA Repair (Amst). January 1, 2004; 3 (8-9): 901-8.


A role for programmed cell death during early neurogenesis in xenopus., Yeo W, Gautier J., Dev Biol. August 1, 2003; 260 (1): 31-45.


An ATR- and Cdc7-dependent DNA damage checkpoint that inhibits initiation of DNA replication., Costanzo V, Shechter D, Lupardus PJ, Cimprich KA, Gottesman M, Gautier J., Mol Cell. January 1, 2003; 11 (1): 203-13.


Role for cyclin-dependent kinase 2 in mitosis exit., D'Angiolella V, Costanzo V, Gottesman ME, Avvedimento EV, Gautier J, Grieco D., Curr Biol. August 7, 2001; 11 (15): 1221-6.


Mre11 protein complex prevents double-strand break accumulation during chromosomal DNA replication., Costanzo V, Robertson K, Bibikova M, Kim E, Grieco D, Gottesman M, Carroll D, Gautier J., Mol Cell. July 1, 2001; 8 (1): 137-47.


Responses to DNA damage in Xenopus: cell death or cell cycle arrest., Greenwood J, Costanzo V, Robertson K, Hensey C, Gautier J., Novartis Found Symp. January 1, 2001; 237 221-30; discussion 230-4.


Expression and subcellular localization of X-ATM during early Xenopus development., Hensey C, Robertson K, Gautier J., Dev Genes Evol. September 1, 2000; 210 (8-9): 467-9.


Reconstitution of an ATM-dependent checkpoint that inhibits chromosomal DNA replication following DNA damage., Costanzo V, Robertson K, Ying CY, Kim E, Avvedimento E, Gottesman M, Grieco D, Gautier J., Mol Cell. September 1, 2000; 6 (3): 649-59.


Interaction of Xenopus Cdc2 x cyclin A1 with the origin recognition complex., Romanowski P, Marr J, Madine MA, Rowles A, Blow JJ, Gautier J, Laskey RA., J Biol Chem. February 11, 2000; 275 (6): 4239-43.


Regulation of neurogenesis by interactions between HEN1 and neuronal LMO proteins., Bao J, Talmage DA, Role LW, Gautier J., Development. January 1, 2000; 127 (2): 425-35.   


Isolation and characterization of Xenopus ATM (X-ATM): expression, localization, and complex formation during oogenesis and early development., Robertson K, Hensey C, Gautier J., Oncogene. November 25, 1999; 18 (50): 7070-9.


Protein kinase A is required for chromosomal DNA replication., Costanzo V, Avvedimento EV, Gottesman ME, Gautier J, Grieco D., Curr Biol. August 26, 1999; 9 (16): 903-6.

???pagination.result.page??? 1 2 ???pagination.result.next???