Click here to close Hello! We notice that you are using Internet Explorer, which is not supported by Xenbase and may cause the site to display incorrectly. We suggest using a current version of Chrome, FireFox, or Safari.

Profile Publications (23)
XB-PERS-521

Publications By Thomas J. Carroll

???pagination.result.count???

???pagination.result.page??? 1


Initiation and maintenance of pluripotency gene expression in the absence of cohesin., Lavagnolli T, Gupta P, Hörmanseder E, Mira-Bontenbal H, Dharmalingam G, Carroll T, Gurdon JB, Fisher AG, Merkenschlager M., Genes Dev. January 1, 2015; 29 (1): 23-38.   


Vertebrate kidney tubules elongate using a planar cell polarity-dependent, rosette-based mechanism of convergent extension., Lienkamp SS, Liu K, Karner CM, Carroll TJ, Ronneberger O, Wallingford JB, Walz G., Nat Genet. December 1, 2012; 44 (12): 1382-7.   


The leucine zipper putative tumor suppressor 2 protein LZTS2 regulates kidney development., Peng Y, Clark C, Luong R, Tu WH, Lee J, Johnson DT, Das A, Carroll TJ, Sun Z., J Biol Chem. November 18, 2011; 286 (46): 40331-42.


Canonical Wnt9b signaling balances progenitor cell expansion and differentiation during kidney development., Karner CM, Das A, Ma Z, Self M, Chen C, Lum L, Oliver G, Carroll TJ., Development. April 1, 2011; 138 (7): 1247-57.


PCP goes organic., Carroll TJ., Organogenesis. January 1, 2011; 7 (3): 163-4.


Planar cell polarity in kidney development and disease., Carroll TJ, Das A., Organogenesis. January 1, 2011; 7 (3): 180-90.


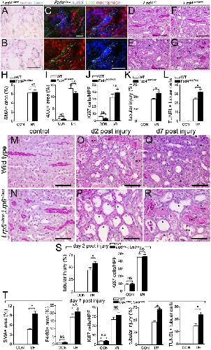
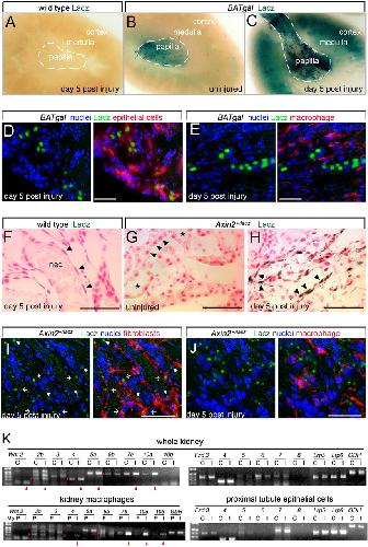
Macrophage Wnt7b is critical for kidney repair and regeneration., Lin SL, Li B, Rao S, Yeo EJ, Hudson TE, Nowlin BT, Pei H, Chen L, Zheng JJ, Carroll TJ, Pollard JW, McMahon AP, Lang RA, Duffield JS., Proc Natl Acad Sci U S A. March 2, 2010; 107 (9): 4194-9.   


Wnt9b signaling regulates planar cell polarity and kidney tubule morphogenesis., Karner CM, Chirumamilla R, Aoki S, Igarashi P, Wallingford JB, Carroll TJ., Nat Genet. July 1, 2009; 41 (7): 793-9.   


Beta-catenin is necessary to keep cells of ureteric bud/Wolffian duct epithelium in a precursor state., Marose TD, Merkel CE, McMahon AP, Carroll TJ., Dev Biol. February 1, 2008; 314 (1): 112-26.   


Noncanonical Wnt Signaling through G Protein-Linked PKCdelta Activation Promotes Bone Formation., Tu X, Joeng KS, Nakayama KI, Nakayama K, Rajagopal J, Carroll TJ, McMahon AP, Long F., Dev Cell. January 1, 2007; 12 (1): 113-27.


Wnt9b is the mutated gene involved in multifactorial nonsyndromic cleft lip with or without cleft palate in A/WySn mice, as confirmed by a genetic complementation test., Juriloff DM, Harris MJ, McMahon AP, Carroll TJ, Lidral AC., Birth Defects Res A Clin Mol Teratol. August 1, 2006; 76 (8): 574-9.


Apical-basal polarity, Wnt signaling and vertebrate organogenesis., Karner C, Wharton KA, Carroll TJ., Semin Cell Dev Biol. April 1, 2006; 17 (2): 214-22.   


Apoptosis induced by vitamin A signaling is crucial for connecting the ureters to the bladder., Batourina E, Tsai S, Lambert S, Sprenkle P, Viana R, Dutta S, Hensle T, Wang F, Niederreither K, McMahon AP, Carroll TJ, Mendelsohn CL., Nat Genet. October 1, 2005; 37 (10): 1082-9.


WNT7b mediates macrophage-induced programmed cell death in patterning of the vasculature., Lobov IB, Rao S, Carroll TJ, Vallance JE, Ito M, Ondr JK, Kurup S, Glass DA, Patel MS, Shu W, Morrisey EE, McMahon AP, Karsenty G, Lang RA., Nature. September 15, 2005; 437 (7057): 417-21.


Wnt9b plays a central role in the regulation of mesenchymal to epithelial transitions underlying organogenesis of the mammalian urogenital system., Carroll TJ, Park JS, Hayashi S, Majumdar A, McMahon AP., Dev Cell. August 1, 2005; 9 (2): 283-92.


Distinct and sequential tissue-specific activities of the LIM-class homeobox gene Lim1 for tubular morphogenesis during kidney development., Kobayashi A, Kwan KM, Carroll TJ, McMahon AP, Mendelsohn CL, Behringer RR., Development. June 1, 2005; 132 (12): 2809-23.


Sprouty1 is a critical regulator of GDNF/RET-mediated kidney induction., Basson MA, Akbulut S, Watson-Johnson J, Simon R, Carroll TJ, Shakya R, Gross I, Martin GR, Lufkin T, McMahon AP, Wilson PD, Costantini FD, Mason IJ, Licht JD., Dev Cell. February 1, 2005; 8 (2): 229-39.


Sonic hedgehog regulates proliferation and differentiation of mesenchymal cells in the mouse metanephric kidney., Yu J, Carroll TJ, McMahon AP., Development. November 1, 2002; 129 (22): 5301-12.


Synergism between Pax-8 and lim-1 in embryonic kidney development., Carroll TJ, Vize PD., Dev Biol. October 1, 1999; 214 (1): 46-59.   


Dynamic patterns of gene expression in the developing pronephros of Xenopus laevis., Carroll TJ, Wallingford JB, Vize PD., Dev Genet. January 1, 1999; 24 (3-4): 199-207.   


Precocious expression of the Wilms' tumor gene xWT1 inhibits embryonic kidney development in Xenopus laevis., Wallingford JB, Carroll TJ, Vize PD., Dev Biol. October 1, 1998; 202 (1): 103-12.   


Model systems for the study of kidney development: use of the pronephros in the analysis of organ induction and patterning., Vize PD, Seufert DW, Carroll TJ, Wallingford JB., Dev Biol. August 15, 1997; 188 (2): 189-204.


Wilms' tumor suppressor gene is involved in the development of disparate kidney forms: evidence from expression in the Xenopus pronephros., Carroll TJ, Vize PD., Dev Dyn. June 1, 1996; 206 (2): 131-8.   

???pagination.result.page??? 1