Click here to close Hello! We notice that you are using Internet Explorer, which is not supported by Xenbase and may cause the site to display incorrectly. We suggest using a current version of Chrome, FireFox, or Safari.

Profile Publications (70)
XB-PERS-505

Publications By Enrique Amaya

???pagination.result.count???

???pagination.result.page??? 1 2 ???pagination.result.next???


How to Grow Xenopus laevis Tadpole Stages to Adult., Ishibashi S, Amaya E., Cold Spring Harb Protoc. March 1, 2021; 2021 (3):


Model systems for regeneration: Xenopus., Phipps LS, Marshall L, Dorey K, Amaya E., Development. March 19, 2020; 147 (6):   


Investigating the Cellular and Molecular Mechanisms of Wound Healing in Xenopus Oocytes and Embryos., Li J, Amaya E., Cold Spring Harb Protoc. April 1, 2019; 2019 (4):


Ca2+-Induced Mitochondrial ROS Regulate the Early Embryonic Cell Cycle., Han Y, Ishibashi S, Iglesias-Gonzalez J, Chen Y, Love NR, Amaya E., Cell Rep. January 2, 2018; 22 (1): 218-231.   


The cellular and molecular mechanisms of tissue repair and regeneration as revealed by studies in Xenopus., Li J, Zhang S, Amaya E., Regeneration (Oxf). October 28, 2016; 3 (4): 198-208.   


Assessing Primary Neurogenesis in Xenopus Embryos Using Immunostaining., Zhang S, Li J, Lea R, Amaya E., J Vis Exp. April 12, 2016; (110): e53949.   


Xenopus: An in vivo model for imaging the inflammatory response following injury and bacterial infection., Paredes R, Ishibashi S, Borrill R, Robert J, Amaya E., Dev Biol. December 15, 2015; 408 (2): 213-28.   


NAD kinase controls animal NADP biosynthesis and is modulated via evolutionarily divergent calmodulin-dependent mechanisms., Love NR, Pollak N, Dölle C, Niere M, Chen Y, Oliveri P, Amaya E, Patel S, Ziegler M., Proc Natl Acad Sci U S A. February 3, 2015; 112 (5): 1386-91.   


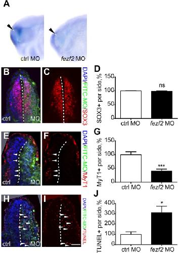
Fezf2 promotes neuronal differentiation through localised activation of Wnt/β-catenin signalling during forebrain development., Zhang S, Li J, Lea R, Vleminckx K, Amaya E., Development. December 1, 2014; 141 (24): 4794-805.   


Tadpole tail regeneration in Xenopus., Chen Y, Love NR, Amaya E., Biochem Soc Trans. June 1, 2014; 42 (3): 617-23.


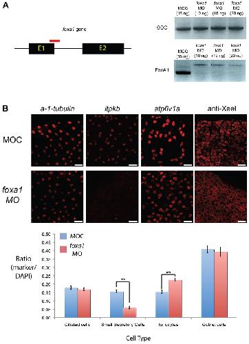
A secretory cell type develops alongside multiciliated cells, ionocytes and goblet cells, and provides a protective, anti-infective function in the frog embryonic mucociliary epidermis., Dubaissi E, Rousseau K, Lea R, Soto X, Nardeosingh S, Schweickert A, Amaya E, Thornton DJ, Papalopulu N., Development. April 1, 2014; 141 (7): 1514-25.   


Carbohydrate metabolism during vertebrate appendage regeneration: what is its role? How is it regulated?: A postulation that regenerating vertebrate appendages facilitate glycolytic and pentose phosphate pathways to fuel macromolecule biosynthesis., Love NR, Ziegler M, Chen Y, Amaya E., Bioessays. January 1, 2014; 36 (1): 27-33.   


The hemangioblast: a state of competence., Amaya E., Blood. December 5, 2013; 122 (24): 3853-4.


ERK and phosphoinositide 3-kinase temporally coordinate different modes of actin-based motility during embryonic wound healing., Li J, Zhang S, Soto X, Woolner S, Amaya E., J Cell Sci. November 1, 2013; 126 (Pt 21): 5005-17.   


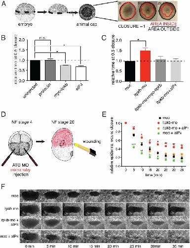
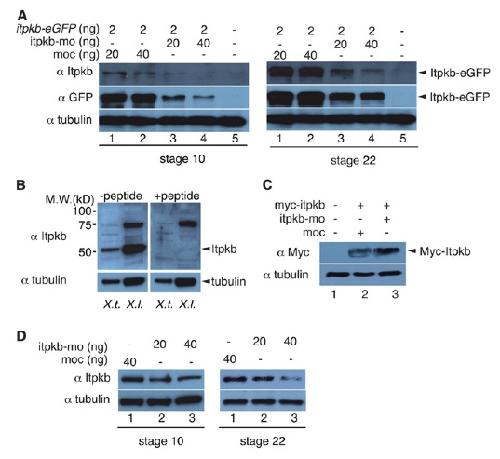
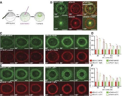
Inositol kinase and its product accelerate wound healing by modulating calcium levels, Rho GTPases, and F-actin assembly., Soto X, Li J, Lea R, Dubaissi E, Papalopulu N, Amaya E., Proc Natl Acad Sci U S A. July 2, 2013; 110 (27): 11029-34.   


Amputation-induced reactive oxygen species are required for successful Xenopus tadpole tail regeneration., Love NR, Chen Y, Ishibashi S, Kritsiligkou P, Lea R, Koh Y, Gallop JL, Dorey K, Amaya E., Nat Cell Biol. February 1, 2013; 15 (2): 222-8.   


A functional genome-wide in vivo screen identifies new regulators of signalling pathways during early Xenopus embryogenesis., Zhang S, Li J, Lea R, Amaya E, Dorey K., PLoS One. January 1, 2013; 8 (11): e79469.   


Thyrotropin-releasing hormone (TRH) promotes wound re-epithelialisation in frog and human skin., Meier NT, Haslam IS, Pattwell DM, Zhang GY, Emelianov V, Paredes R, Debus S, Augustin M, Funk W, Amaya E, Kloepper JE, Hardman MJ, Paus R., PLoS One. January 1, 2013; 8 (9): e73596.   


Highly efficient bi-allelic mutation rates using TALENs in Xenopus tropicalis., Ishibashi S, Cliffe R, Amaya E., Biol Open. December 15, 2012; 1 (12): 1273-6.   


A simple method of transgenesis using I-SceI meganuclease in Xenopus., Ishibashi S, Love NR, Amaya E., Methods Mol Biol. January 1, 2012; 917 205-18.


Generating transgenic frog embryos by restriction enzyme mediated integration (REMI)., Ishibashi S, Kroll KL, Amaya E., Methods Mol Biol. January 1, 2012; 917 185-203.


Reverse genetic studies using antisense morpholino oligonucleotides., Zhao Y, Ishibashi S, Amaya E., Methods Mol Biol. January 1, 2012; 917 143-54.


Labeling primitive myeloid progenitor cells in Xenopus., Costa R, Chen Y, Paredes R, Amaya E., Methods Mol Biol. January 1, 2012; 916 141-55.


pTransgenesis: a cross-species, modular transgenesis resource., Love NR, Thuret R, Chen Y, Ishibashi S, Sabherwal N, Paredes R, Alves-Silva J, Dorey K, Noble AM, Guille MJ, Sasai Y, Papalopulu N, Amaya E., Development. December 1, 2011; 138 (24): 5451-8.   


Genome-wide analysis of gene expression during Xenopus tropicalis tadpole tail regeneration., Love NR, Chen Y, Bonev B, Gilchrist MJ, Fairclough L, Lea R, Mohun TJ, Paredes R, Zeef LA, Amaya E., BMC Dev Biol. November 15, 2011; 11 70.   


Characterisation of a new regulator of BDNF signalling, Sprouty3, involved in axonal morphogenesis in vivo., Panagiotaki N, Dajas-Bailador F, Amaya E, Papalopulu N, Dorey K., Development. December 1, 2010; 137 (23): 4005-15.   


cis-Regulatory remodeling of the SCL locus during vertebrate evolution., Göttgens B, Ferreira R, Sanchez MJ, Ishibashi S, Li J, Spensberger D, Lefevre P, Ottersbach K, Chapman M, Kinston S, Knezevic K, Hoogenkamp M, Follows GA, Bonifer C, Amaya E, Green AR., Mol Cell Biol. December 1, 2010; 30 (24): 5741-51.


FGF signalling: diverse roles during early vertebrate embryogenesis., Dorey K, Amaya E., Development. November 1, 2010; 137 (22): 3731-42.


Production of transgenic Xenopus laevis by restriction enzyme mediated integration and nuclear transplantation., Amaya E, Kroll K., J Vis Exp. August 21, 2010; (42):


The genome of the Western clawed frog Xenopus tropicalis., Hellsten U, Harland RM, Gilchrist MJ, Hendrix D, Jurka J, Kapitonov V, Ovcharenko I, Putnam NH, Shu S, Taher L, Blitz IL, Blumberg B, Dichmann DS, Dubchak I, Amaya E, Detter JC, Fletcher R, Gerhard DS, Goodstein D, Graves T, Grigoriev IV, Grimwood J, Kawashima T, Lindquist E, Lucas SM, Mead PE, Mitros T, Ogino H, Ohta Y, Poliakov AV, Pollet N, Robert J, Salamov A, Sater AK, Schmutz J, Terry A, Vize PD, Warren WC, Wells D, Wills A, Wilson RK, Zimmerman LB, Zorn AM, Grainger R, Grammer T, Khokha MK, Richardson PM, Rokhsar DS., Science. April 30, 2010; 328 (5978): 633-6.


C/EBPalpha initiates primitive myelopoiesis in pluripotent embryonic cells., Chen Y, Costa RM, Love NR, Soto X, Roth M, Paredes R, Amaya E., Blood. July 2, 2009; 114 (1): 40-8.


Temporal and spatial expression of FGF ligands and receptors during Xenopus development., Lea R, Papalopulu N, Amaya E, Dorey K., Dev Dyn. June 1, 2009; 238 (6): 1467-79.   


spib is required for primitive myeloid development in Xenopus., Costa RM, Soto X, Chen Y, Zorn AM, Amaya E., Blood. September 15, 2008; 112 (6): 2287-96.   


A method for generating transgenic frog embryos., Ishibashi S, Kroll KL, Amaya E., Methods Mol Biol. January 1, 2008; 461 447-66.


Generation of Transgenic Xenopus laevis: III. Sperm Nuclear Transplantation., Ishibashi S, Kroll KL, Amaya E., CSH Protoc. September 1, 2007; 2007 pdb.prot4840.


Generation of Transgenic Xenopus laevis: II. Sperm Nuclei Preparation., Ishibashi S, Kroll KL, Amaya E., CSH Protoc. September 1, 2007; 2007 pdb.prot4839.


Generation of Transgenic Xenopus laevis: I. High-Speed Preparation of Egg Extracts., Ishibashi S, Kroll KL, Amaya E., CSH Protoc. September 1, 2007; 2007 pdb.prot4838.


BDNF promotes target innervation of Xenopus mandibular trigeminal axons in vivo., Huang JK, Dorey K, Ishibashi S, Amaya E., BMC Dev Biol. May 31, 2007; 7 59.   


Maintenance of motor neuron progenitors in Xenopus requires a novel localized cyclin., Chen JA, Chu ST, Amaya E., EMBO Rep. March 1, 2007; 8 (3): 287-92.


Xenomics., Amaya E., Genome Res. December 1, 2005; 15 (12): 1683-91.   


FGF signal interpretation is directed by Sprouty and Spred proteins during mesoderm formation., Sivak JM, Petersen LF, Amaya E., Dev Cell. May 1, 2005; 8 (5): 689-701.   


A Xenopus tropicalis oligonucleotide microarray works across species using RNA from Xenopus laevis., Chalmers AD, Goldstone K, Smith JC, Gilchrist M, Amaya E, Papalopulu N., Mech Dev. March 1, 2005; 122 (3): 355-63.   


Identification of novel genes affecting mesoderm formation and morphogenesis through an enhanced large scale functional screen in Xenopus., Chen JA, Voigt J, Gilchrist M, Papalopulu N, Amaya E., Mech Dev. March 1, 2005; 122 (3): 307-31.   


Expression cloning screening of a unique and full-length set of cDNA clones is an efficient method for identifying genes involved in Xenopus neurogenesis., Voigt J, Chen JA, Gilchrist M, Amaya E, Papalopulu N., Mech Dev. March 1, 2005; 122 (3): 289-306.   


1.15 A crystal structure of the X. tropicalis Spred1 EVH1 domain suggests a fourth distinct peptide-binding mechanism within the EVH1 family., Harmer NJ, Sivak JM, Amaya E, Blundell TL., FEBS Lett. February 14, 2005; 579 (5): 1161-6.


Defining a large set of full-length clones from a Xenopus tropicalis EST project., Gilchrist MJ, Zorn AM, Voigt J, Smith JC, Papalopulu N, Amaya E., Dev Biol. July 15, 2004; 271 (2): 498-516.


Pilot morpholino screen in Xenopus tropicalis identifies a novel gene involved in head development., Kenwrick S, Amaya E, Papalopulu N., Dev Dyn. February 1, 2004; 229 (2): 289-99.   


Novel gene expression domains reveal early patterning of the Xenopus endoderm., Costa RM, Mason J, Lee M, Amaya E, Zorn AM., Gene Expr Patterns. August 1, 2003; 3 (4): 509-19.   


Local tissue interactions across the dorsal midline of the forebrain establish CNS laterality., Concha ML, Russell C, Regan JC, Tawk M, Sidi S, Gilmour DT, Kapsimali M, Sumoy L, Goldstone K, Amaya E, Kimelman D, Nicolson T, Gründer S, Gomperts M, Clarke JD, Wilson SW., Neuron. July 31, 2003; 39 (3): 423-38.


Molecular components of the endoderm specification pathway in Xenopus tropicalis., D'Souza A, Lee M, Taverner N, Mason J, Carruthers S, Smith JC, Amaya E, Papalopulu N, Zorn AM., Dev Dyn. January 1, 2003; 226 (1): 118-27.   

???pagination.result.page??? 1 2 ???pagination.result.next???