|
XB-PERS-5015
Publications By Mary Jones
???pagination.result.count??????pagination.result.page??? 1
|
Human DDK rescues stalled forks and counteracts checkpoint inhibition at unfired origins to complete DNA replication., Jones MJK, Gelot C, Munk S, Koren A, Kawasoe Y, George KA, Santos RE, Olsen JV, McCarroll SA, Frattini MG, Takahashi TS, Jallepalli PV., Mol Cell. February 4, 2021; 81 (3): 426-441.e8. |
|
The North American bullfrog draft genome provides insight into hormonal regulation of long noncoding RNA., Hammond SA, Warren RL, Vandervalk BP, Kucuk E, Khan H, Gibb EA, Pandoh P, Kirk H, Zhao Y, Jones M, Mungall AJ, Coope R, Pleasance S, Moore RA, Holt RA, Round JM, Ohora S, Walle BV, Veldhoen N, Helbing CC, Birol I., Nat Commun. November 10, 2017; 8 (1): 1433. |
|
PI 3-kinase and PKCζ mediate insulin-induced potentiation of NMDA receptor currents in Xenopus oocytes., Jones ML, Liao GY, Malecki R, Li M, Salazar NM, Leonard JP., Dev Biol. January 13, 2012; 1432 7-14. |
|
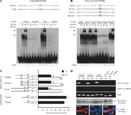
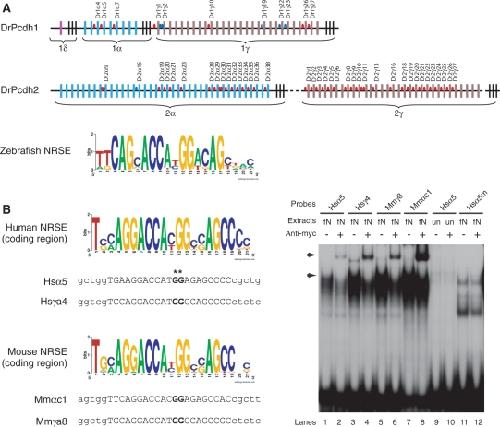
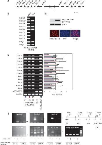
Regulation of protocadherin gene expression by multiple neuron-restrictive silencer elements scattered in the gene cluster., Tan YP, Li S, Jiang XJ, Loh W, Foo YK, Loh CB, Xu Q, Yuen WH, Jones M, Fu J, Venkatesh B, Yu WP., Nucleic Acids Res. August 1, 2010; 38 (15): 4985-97. |
|
PKC site mutations reveal differential modulation by insulin of NMDA receptors containing NR2A or NR2B subunits., Jones ML, Leonard JP., J Neurochem. March 1, 2005; 92 (6): 1431-8. |
|
Altered kinetics and benzodiazepine sensitivity of a GABAA receptor subunit mutation [gamma 2(R43Q)] found in human epilepsy., Bowser DN, Wagner DA, Czajkowski C, Cromer BA, Parker MW, Wallace RH, Harkin LA, Mulley JC, Marini C, Berkovic SF, Williams DA, Jones MV, Petrou S., Proc Natl Acad Sci U S A. November 12, 2002; 99 (23): 15170-5. |
|
Mutations downstream of the polyadenylation site of a Xenopus beta-globin mRNA affect the position but not the efficiency of 3' processing., Mason PJ, Elkington JA, Lloyd MM, Jones MB, Williams JG., Cell. July 18, 1986; 46 (2): 263-70. |
|
Polyadenylation of the Xenopus beta 1 globin mRNA at a downstream minor site in the absence of the major site and utilization of an AAUACA polyadenylation signal., Mason PJ, Jones MB, Elkington JA, Williams JG., EMBO J. January 1, 1985; 4 (1): 205-11. |
???pagination.result.page??? 1
