Click here to close Hello! We notice that you are using Internet Explorer, which is not supported by Xenbase and may cause the site to display incorrectly. We suggest using a current version of Chrome, FireFox, or Safari.

Profile Publications (44)
XB-PERS-501

Publications By Dominique Alfandari

???pagination.result.count???

???pagination.result.page??? 1


Planar polarization of endogenous ADIP during Xenopus neurulation., Santhi Velayudhan S, Itoh K, Chu CW, Alfandari D, Sokol SY., Biol Open. February 15, 2026; 15 (2):   


Mechanical cues polarize ADIP protein complexes to control vertebrate morphogenesis and wound healing., Chu CW, Velayudhan SS, Schauser JH, Krishnakumar S, Yang S, Itoh K, Alfandari D, Trusina A, Sokol SY., Curr Biol. June 21, 2025; 35 (14): 3315-3326.e4.


Using Xenopus to discover new candidate genes involved in BOR and other congenital hearing loss syndromes., Neal SJ, Rajasekaran A, Jusić N, Taylor L, Read M, Alfandari D, Pignoni F, Moody SA., J Exp Zool B Mol Dev Evol. May 1, 2024; 342 (3): 212-240.   


Production and characterization of monoclonal antibodies to Xenopus proteins., Horr B, Kurtz R, Pandey A, Hoffstrom BG, Schock E, LaBonne C, Alfandari D., Development. February 15, 2023; 150 (4):   


Production and characterization of monoclonal antibodies to xenopus proteins., Horr B, Kurtz R, Pandey A, Hoffstrom BG, Schock E, LaBonne C, Alfandari D., Development. February 14, 2023;   


ADAM11 a novel regulator of Wnt and BMP4 signaling in neural crest and cancer., Pandey A, Cousin H, Horr B, Alfandari D., Front Cell Dev Biol. January 1, 2023; 11 1271178.   


Zmym4 is required for early cranial gene expression and craniofacial cartilage formation., Jourdeuil K, Neilson KM, Cousin H, Tavares ALP, Majumdar HD, Alfandari D, Moody SA., Front Cell Dev Biol. January 1, 2023; 11 1274788.   


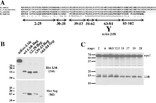
Trim-Away mediated knock down uncovers a new function for Lbh during gastrulation of Xenopus laevis., Weir E, McLinden G, Alfandari D, Cousin H., Dev Biol. February 1, 2021; 470 74-83.   


Mcrs1 interacts with Six1 to influence early craniofacial and otic development., Neilson KM, Keer S, Bousquet N, Macrorie O, Majumdar HD, Kenyon KL, Alfandari D, Moody SA., Dev Biol. November 1, 2020; 467 (1-2): 39-50.   


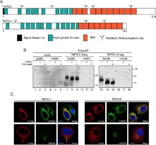
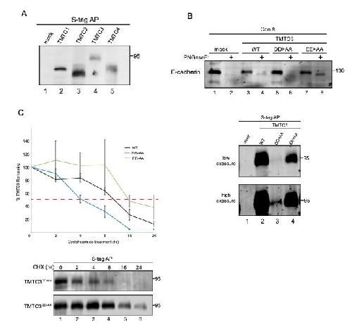
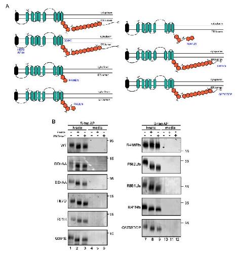
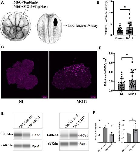
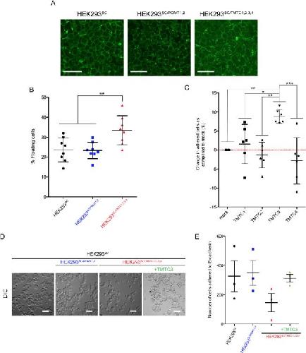
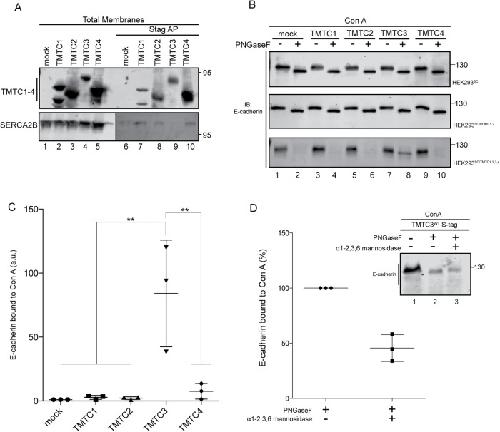
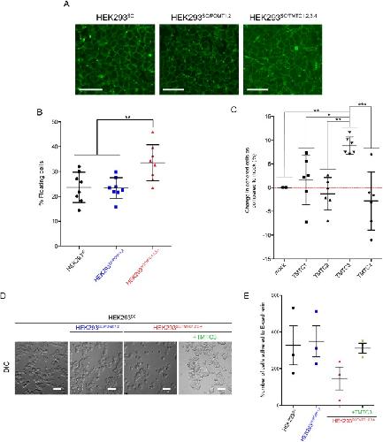
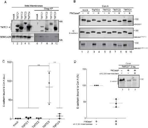
Endoplasmic reticulum transmembrane protein TMTC3 contributes to O-mannosylation of E-cadherin, cellular adherence, and embryonic gastrulation., Graham JB, Sunryd JC, Mathavan K, Weir E, Larsen ISB, Halim A, Clausen H, Cousin H, Alfandari D, Hebert DN., Mol Biol Cell. February 1, 2020; 31 (3): 167-183.   


Cut loose and run: The complex role of ADAM proteases during neural crest cell development., Alfandari D, Taneyhill LA., Genesis. June 1, 2018; 56 (6-7): e23095.


Xenopus ADAM19 regulates Wnt signaling and neural crest specification by stabilizing ADAM13., Li J, Perfetto M, Neuner R, Bahudhanapati H, Christian L, Mathavan K, Bridges LC, Alfandari D, Wei S., Development. April 4, 2018; 145 (7):   


Cranial Neural Crest Explants., Cousin H, Alfandari D., Cold Spring Harb Protoc. March 1, 2018; 2018 (3):


Editorial., Artinger KB, Alfandari D, Taneyhill LA., Mech Dev. December 1, 2017; 148 1-2.


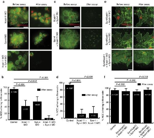
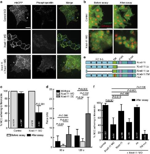
The ectodomain of cadherin-11 binds to erbB2 and stimulates Akt phosphorylation to promote cranial neural crest cell migration., Mathavan K, Khedgikar V, Bartolo V, Alfandari D., PLoS One. November 30, 2017; 12 (11): e0188963.   


Dual control of pcdh8l/PCNS expression and function in Xenopus laevis neural crest cells by adam13/33 via the transcription factors tfap2α and arid3a., Khedgikar V, Abbruzzese G, Mathavan K, Szydlo H, Cousin H, Alfandari D., Elife. August 22, 2017; 6   


Pa2G4 is a novel Six1 co-factor that is required for neural crest and otic development., Neilson KM, Abbruzzesse G, Kenyon K, Bartolo V, Krohn P, Alfandari D, Moody SA., Dev Biol. January 15, 2017; 421 (2): 171-182.   


ADAM13 cleavage of cadherin-11 promotes CNC migration independently of the homophilic binding site., Abbruzzese G, Becker SF, Kashef J, Alfandari D., Dev Biol. July 15, 2016; 415 (2): 383-390.   


Cadherin-11 localizes to focal adhesions and promotes cell-substrate adhesion., Langhe RP, Gudzenko T, Bachmann M, Becker SF, Gonnermann C, Winter C, Abbruzzese G, Alfandari D, Kratzer MC, Franz CM, Kashef J., Nat Commun. March 8, 2016; 7 10909.   


Using Xenopus to discover new genes involved in branchiootorenal spectrum disorders., Moody SA, Neilson KM, Kenyon KL, Alfandari D, Pignoni F., Comp Biochem Physiol C Toxicol Pharmacol. December 1, 2015; 178 16-24.


The Wnt receptor Frizzled-4 modulates ADAM13 metalloprotease activity., Abbruzzese G, Gorny AK, Kaufmann LT, Cousin H, Kleino I, Steinbeisser H, Alfandari D., J Cell Sci. March 15, 2015; 128 (6): 1139-49.


GSK3 and Polo-like kinase regulate ADAM13 function during cranial neural crest cell migration., Abbruzzese G, Cousin H, Salicioni AM, Alfandari D., Mol Biol Cell. December 15, 2014; 25 (25): 4072-82.   


ADAM13 function is required in the 3 dimensional context of the embryo during cranial neural crest cell migration in Xenopus laevis., Cousin H, Abbruzzese G, McCusker C, Alfandari D., Dev Biol. August 15, 2012; 368 (2): 335-44.   


[ADAM and cell migration: the unexpected role of the cytoplasmic domain]., Cousin H, Alfandari D., Med Sci (Paris). December 1, 2011; 27 (12): 1069-71.


Translocation of the cytoplasmic domain of ADAM13 to the nucleus is essential for Calpain8-a expression and cranial neural crest cell migration., Cousin H, Abbruzzese G, Kerdavid E, Gaultier A, Alfandari D., Dev Cell. February 15, 2011; 20 (2): 256-63.   


Mechanism of Xenopus cranial neural crest cell migration., Alfandari D, Cousin H, Marsden M., Cell Adh Migr. January 1, 2010; 4 (4): 553-60.


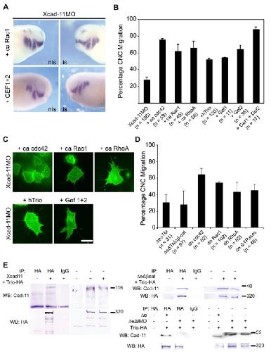
Cadherin-11 regulates protrusive activity in Xenopus cranial neural crest cells upstream of Trio and the small GTPases., Kashef J, Köhler A, Kuriyama S, Alfandari D, Mayor R, Wedlich D., Genes Dev. June 15, 2009; 23 (12): 1393-8.   


Xenopus ADAM19 is involved in neural, neural crest and muscle development., Neuner R, Cousin H, McCusker C, Coyne M, Alfandari D., Mech Dev. January 1, 2009; 126 (3-4): 240-55.   


Extracellular cleavage of cadherin-11 by ADAM metalloproteases is essential for Xenopus cranial neural crest cell migration., McCusker C, Cousin H, Neuner R, Alfandari D., Mol Biol Cell. January 1, 2009; 20 (1): 78-89.   


Life after proteolysis: Exploring the signaling capabilities of classical cadherin cleavage fragments., McCusker CD, Alfandari D., Commun Integr Biol. January 1, 2009; 2 (2): 155-7.


PACSIN2 regulates cell adhesion during gastrulation in Xenopus laevis., Cousin H, Desimone DW, Alfandari D., Dev Biol. July 1, 2008; 319 (1): 86-99.   


Phosphorylation of IP3R1 and the regulation of [Ca2+]i responses at fertilization: a role for the MAP kinase pathway., Lee B, Vermassen E, Yoon SY, Vanderheyden V, Ito J, Alfandari D, De Smedt H, Parys JB, Fissore RA., Development. November 1, 2006; 133 (21): 4355-65.


The Xenopus embryo as a model system for studies of cell migration., DeSimone DW, Davidson L, Marsden M, Alfandari D., Methods Mol Biol. January 1, 2005; 294 235-45.


A PTP-PEST-like protein affects alpha5beta1-integrin-dependent matrix assembly, cell adhesion, and migration in Xenopus gastrula., Cousin H, Alfandari D., Dev Biol. January 15, 2004; 265 (2): 416-32.   


Integrin alpha5beta1 supports the migration of Xenopus cranial neural crest on fibronectin., Alfandari D, Cousin H, Gaultier A, Hoffstrom BG, DeSimone DW., Dev Biol. August 15, 2003; 260 (2): 449-64.


Cloning and expression patterns of dystroglycan during the early development of Xenopus laevis., Moreau N, Alfandari D, Gaultier A, Cousin H, Darribère T., Dev Genes Evol. July 1, 2003; 213 (7): 355-9.


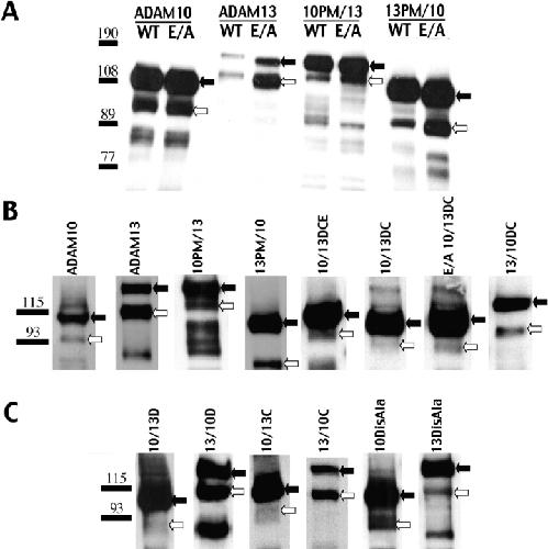
The cysteine-rich domain regulates ADAM protease function in vivo., Smith KM, Gaultier A, Cousin H, Alfandari D, White JM, DeSimone DW., J Cell Biol. December 9, 2002; 159 (5): 893-902.   


ADAM13 disintegrin and cysteine-rich domains bind to the second heparin-binding domain of fibronectin., Gaultier A, Cousin H, Darribère T, Alfandari D., J Biol Chem. June 28, 2002; 277 (26): 23336-44.


Xenopus ADAM 13 is a metalloprotease required for cranial neural crest-cell migration., Alfandari D, Cousin H, Gaultier A, Smith K, White JM, Darribère T, DeSimone DW., Curr Biol. June 26, 2001; 11 (12): 918-30.   


PACSIN2 is a regulator of the metalloprotease/disintegrin ADAM13., Cousin H, Gaultier A, Bleux C, Darribère T, Alfandari D., Dev Biol. November 1, 2000; 227 (1): 197-210.   


Neural crest-specific and general expression of distinct metalloprotease-disintegrins in early Xenopus laevis development., Cai H, Krätzschmar J, Alfandari D, Hunnicutt G, Blobel CP., Dev Biol. December 15, 1998; 204 (2): 508-24.   


ADAM 13: a novel ADAM expressed in somitic mesoderm and neural crest cells during Xenopus laevis development., Alfandari D, Wolfsberg TG, White JM, DeSimone DW., Dev Biol. February 15, 1997; 182 (2): 314-30.   


Integrin alpha v subunit is expressed on mesodermal cell surfaces during amphibian gastrulation., Alfandari D, Whittaker CA, DeSimone DW, Darribère T., Dev Biol. August 1, 1995; 170 (2): 249-61.


Purification and partial characterization of Xenopus laevis tenascin from the XTC cell line., Riou JF, Alfandari D, Eppe M, Tacchetti C, Chiquet M, Boucaut JC, Thiery JP, Levi G., FEBS Lett. February 25, 1991; 279 (2): 346-50.

???pagination.result.page??? 1