Click here to close Hello! We notice that you are using Internet Explorer, which is not supported by Xenbase and may cause the site to display incorrectly. We suggest using a current version of Chrome, FireFox, or Safari.

Profile Publications (44)
XB-PERS-4985

Publications By Sun-Cheol Choi

???pagination.result.count???

???pagination.result.page??? 1


Caffeic acid phenethyl ester disrupts germ layer specification in Xenopus embryos., Yoon GH, Kim MS, Choi SC., Reprod Toxicol. October 4, 2025; 137 109046.


Foxj3 represses TGF-β signals-responsive transcriptions in Xenopus early development., Yoon GH, Kim MS, Choi SC., Genes Genomics. August 16, 2025; 47 (8): 877-889.


Artesunate disrupts germ layer formation by inhibiting BMP signaling pathway., Kim MS, Yoon GH, Choi SC., Anim Cells Syst (Seoul). May 13, 2025; 29 (1): 349-359.   


Perillic acid disrupts the specification of germ layers by upregulating the FGF/MAPK pathway., Yoon GH, Park DS, Kim MS, Choi SC., Genes Genomics. May 10, 2025; 47 (5): 637-649.


Transmembrane protein 150b attenuates BMP signaling in the Xenopus organizer., Keum BR, Yeo I, Koo Y, Han W, Choi SC, Kim GH, Han JK., J Cell Physiol. August 1, 2023; 238 (8): 1850-1866.   


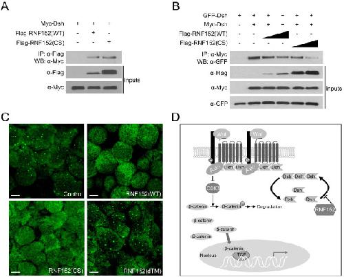
RNF152 negatively regulates Wnt/β-catenin signaling in Xenopus embryos., Yoon GH, Kim K, Park DS, Choi SC., BMB Rep. May 1, 2022; 55 (5): 232-237.   


Wip1 regulates Smad4 phosphorylation and inhibits TGF-β signaling., Park DS, Yoon GH, Kim EY, Lee T, Kim K, Lee PC, Chang EJ, Choi SC., EMBO Rep. May 6, 2020; 21 (5): e48693.


Comparative Analysis of the Developmental Toxicity in Xenopus laevis and Danio rerio Induced by Al2 O3 Nanoparticle Exposure., Ismail T, Lee HK, Kim C, Kim Y, Lee H, Kim JH, Kwon S, Huh TL, Khang D, Kim SH, Choi SC, Lee HS., Environ Toxicol Chem. December 1, 2019; 38 (12): 2672-2681.


Ventx1.1 competes with a transcriptional activator Xcad2 to regulate negatively its own expression., Kumar S, Umair Z, Kumar V, Lee U, Choi SC, Kim J., BMB Rep. June 1, 2019; 52 (6): 403-408.   


Role of dipeptidyl peptidase-4 as a potentiator of activin/nodal signaling pathway., Park DS, Kim K, Jang M, Choi SC., BMB Rep. December 1, 2018; 51 (12): 636-641.   


Targeted Base Editing via RNA-Guided Cytidine Deaminases in Xenopus laevis Embryos., Park DS, Yoon M, Kweon J, Jang AH, Kim Y, Choi SC., Mol Cells. November 30, 2017; 40 (11): 823-827.   


Tbx2 regulates anterior neural specification by repressing FGF signaling pathway., Cho GS, Park DS, Choi SC, Han JK., Dev Biol. January 15, 2017; 421 (2): 183-193.   


Capsaicin inhibits the Wnt/β-catenin signaling pathway by down-regulating PP2A., Park DS, Yoon GH, Lee HS, Choi SC., Biochem Biophys Res Commun. September 9, 2016; 478 (1): 455-461.   


IFT46 plays crucial roles in craniofacial and cilia development., Park I, Lee HK, Kim C, Ismail T, Kim YK, Park JW, Kwon OS, Kang BS, Lee DS, Park TJ, Park MJ, Choi SC, Lee HS., Biochem Biophys Res Commun. August 26, 2016; 477 (3): 419-25.   


RNS60, a charge-stabilized nanostructure saline alters Xenopus Laevis oocyte biophysical membrane properties by enhancing mitochondrial ATP production., Choi S, Yu E, Kim DS, Sugimori M, Llinás RR., Physiol Rep. March 1, 2015; 3 (3):   


Role of Sp5 as an essential early regulator of neural crest specification in xenopus., Park DS, Seo JH, Hong M, Bang W, Han JK, Choi SC., Dev Dyn. December 1, 2013; 242 (12): 1382-94.   


Role of the Rap2/TNIK kinase pathway in regulation of LRP6 stability for Wnt signaling., Park DS, Seo JH, Hong M, Choi SC., Biochem Biophys Res Commun. June 28, 2013; 436 (2): 338-43.   


β-Arrestin 1 mediates non-canonical Wnt pathway to regulate convergent extension movements., Kim GH, Park EC, Lee H, Na HJ, Choi SC, Han JK., Biochem Biophys Res Commun. May 31, 2013; 435 (2): 182-7.   


BMP signal attenuates FGF pathway in anteroposterior neural patterning., Cho GS, Choi SC, Han JK., Biochem Biophys Res Commun. May 10, 2013; 434 (3): 509-15.   


Essential role of AWP1 in neural crest specification in Xenopus., Seo JH, Park DS, Hong M, Chang EJ, Choi SC., Int J Dev Biol. January 1, 2013; 57 (11-12): 829-36.   


The involvement of Eph-Ephrin signaling in tissue separation and convergence during Xenopus gastrulation movements., Park EC, Cho GS, Kim GH, Choi SC, Han JK., Dev Biol. February 15, 2011; 350 (2): 441-50.   


Role of Tbx2 in defining the territory of the pronephric nephron., Cho GS, Choi SC, Park EC, Han JK., Development. February 1, 2011; 138 (3): 465-74.   


Pharmacologic inhibition of the anaphase-promoting complex induces a spindle checkpoint-dependent mitotic arrest in the absence of spindle damage., Zeng X, Sigoillot F, Gaur S, Choi S, Pfaff KL, Oh DC, Hathaway N, Dimova N, Cuny GD, King RW., Cancer Cell. October 19, 2010; 18 (4): 382-95.


XPteg (Xenopus proximal tubules-expressed gene) is essential for pronephric mesoderm specification and tubulogenesis., Lee SJ, Kim S, Choi SC, Han JK., Mech Dev. January 1, 2010; 127 (1-2): 49-61.   


The involvement of lethal giant larvae and Wnt signaling in bottle cell formation in Xenopus embryos., Choi SC, Sokol SY., Dev Biol. December 1, 2009; 336 (1): 68-75.   


Wnt3a-mediated formation of phosphatidylinositol 4,5-bisphosphate regulates LRP6 phosphorylation., Pan W, Choi SC, Wang H, Qin Y, Volpicelli-Daley L, Swan L, Lucast L, Khoo C, Zhang X, Li L, Abrams CS, Sokol SY, Wu D., Science. September 5, 2008; 321 (5894): 1350-3.


Regulation of activin/nodal signaling by Rap2-directed receptor trafficking., Choi SC, Kim GH, Lee SJ, Park E, Yeo CY, Han JK., Dev Cell. July 1, 2008; 15 (1): 49-61.


Negative regulation of Activin/Nodal signaling by SRF during Xenopus gastrulation., Yun CH, Choi SC, Park E, Kim SJ, Chung AS, Lee HK, Lee HJ, Han JK., Development. February 1, 2007; 134 (4): 769-77.   


Xenopus Dab2 is required for embryonic angiogenesis., Cheong SM, Choi SC, Han JK., BMC Dev Biol. December 19, 2006; 6 63.   


Role of PKA as a negative regulator of PCP signaling pathway during Xenopus gastrulation movements., Park E, Kim GH, Choi SC, Han JK., Dev Biol. April 15, 2006; 292 (2): 344-57.


Rap2 is required for Wnt/beta-catenin signaling pathway in Xenopus early development., Choi SC, Han JK., EMBO J. March 9, 2005; 24 (5): 985-96.


Effects of ginsenoside on G protein-coupled inwardly rectifying K+ channel activity expressed in Xenopus oocytes., Choi S, Lee JH, Kim YI, Kang MJ, Rhim H, Lee SM, Nah SY., Eur J Pharmacol. May 9, 2003; 468 (2): 83-92.


A putative Xenopus Rho-GTPase activating protein (XrGAP) gene is expressed in the notochord and brain during the early embryogenesis., Kim J, Shim S, Choi SC, Han JK., Gene Expr Patterns. May 1, 2003; 3 (2): 219-23.   


Local activation of protein kinase A inhibits morphogenetic movements during Xenopus gastrulation., Song BH, Choi SC, Han JK., Dev Dyn. May 1, 2003; 227 (1): 91-103.   


Effects of ginsenoside Rg2 on the 5-HT3A receptor-mediated ion current in Xenopus oocytes., Choi S, Lee JH, Oh S, Rhim H, Lee SM, Nah SY., Mol Cells. February 28, 2003; 15 (1): 108-13.


Effects of ginsenosides on glycine receptor alpha1 channels expressed in Xenopus oocytes., Noh JH, Choi S, Lee JH, Betz H, Kim JI, Park CS, Lee SM, Nah SY., Mol Cells. February 28, 2003; 15 (1): 34-9.


Effects of ginsenosides on GABA(A) receptor channels expressed in Xenopus oocytes., Choi SE, Choi S, Lee JH, Whiting PJ, Lee SM, Nah SY., Arch Pharm Res. January 1, 2003; 26 (1): 28-33.


Effects of ginsenoside Rg2 on human neuronal nicotinic acetylcholine receptors., Sala F, Mulet J, Choi S, Jung SY, Nah SY, Rhim H, Valor LM, Criado M, Sala S., J Pharmacol Exp Ther. June 1, 2002; 301 (3): 1052-9.


Effects of ginsenosides, active components of ginseng, on nicotinic acetylcholine receptors expressed in Xenopus oocytes., Choi S, Jung SY, Lee JH, Sala F, Criado M, Mulet J, Valor LM, Sala S, Engel AG, Nah SY., Eur J Pharmacol. May 3, 2002; 442 (1-2): 37-45.


Xenopus Cdc42 regulates convergent extension movements during gastrulation through Wnt/Ca2+ signaling pathway., Choi SC, Han JK., Dev Biol. April 15, 2002; 244 (2): 342-57.   


Functional expression of a novel ginsenoside Rf binding protein from rat brain mRNA in Xenopus laevis oocytes., Choi S, Jung SY, Ko YS, Koh SR, Rhim H, Nah SY., Mol Pharmacol. April 1, 2002; 61 (4): 928-35.


Effects of ginsenosides on vanilloid receptor (VR1) channels expressed in Xenopus oocytes., Jung SY, Choi S, Ko YS, Park CS, Oh S, Koh SR, Oh U, Oh JW, Rhee MH, Nah SY., Mol Cells. December 31, 2001; 12 (3): 342-6.


G alpha(q/11) coupled to mammalian phospholipase C beta 3-like enzyme mediates the ginsenoside effect on Ca(2+)-activated Cl(-) current in the Xenopus oocyte., Choi S, Kim HJ, Ko YS, Jeong SW, Kim YI, Simonds WF, Oh JW, Nah SY., J Biol Chem. December 28, 2001; 276 (52): 48797-802.


A novel activation of Ca(2+)-activated Cl(-) channel in Xenopus oocytes by Ginseng saponins: evidence for the involvement of phospholipase C and intracellular Ca(2+) mobilization., Choi S, Rho SH, Jung SY, Kim SC, Park CS, Nah SY., Br J Pharmacol. February 1, 2001; 132 (3): 641-8.

???pagination.result.page??? 1