Click here to close Hello! We notice that you are using Internet Explorer, which is not supported by Xenbase and may cause the site to display incorrectly. We suggest using a current version of Chrome, FireFox, or Safari.

Profile Publications (20)
XB-PERS-4982

Publications By Anne Carlson

???pagination.result.count???

???pagination.result.page??? 1


Fertilization in the African clawed frog , Xenopus laevis , requires an egg-derived PLC to signal the fast block to polyspermy., Komondor KM, Sharp KG, Carlson AE., MicroPubl Biol. July 30, 2025; 2025


Genomic Insights into Fertilization: Tracing PLCZ1 Orthologs Across Amphibian Lineages., Bainbridge RE, Rosenbaum JC, Sau P, Carlson AE., Genome Biol Evol. April 3, 2025; 17 (4):   


Fertilization and the fast block to polyspermy in the African Clawed Frog, Xenopus laevis: A historical perspective., Komondor KM, Carlson AE., Curr Top Dev Biol. February 3, 2025; 162 143-163.


Interplay of Ca2+ and PIP2 in TMEM16A channel function., Lara-Santos C, Tembo M, Miller JM, Rosenbaum JC, Carlson AE., J Physiol. January 30, 2025; 604 (1): 366-378.


Locking hERG channels into place: Using photoreactive unnatural amino acids to study voltage gating., Miller JM, Carlson AE., Biophys J. July 20, 2024; 123 (16): 2358-2359.


Characterization of hyperactive mutations in the renal potassium channel ROMK uncovers unique effects on channel biogenesis and ion conductance., Nguyen NH, Sheng S, Banerjee A, Guerriero CJ, Chen J, Wang X, Mackie TD, Welling PA, Kleyman TR, Bahar I, Carlson AE, Brodsky JL., Mol Biol Cell. July 1, 2024; 35 (9): ar119.   


ZP2 cleavage blocks polyspermy by modulating the architecture of the egg coat., Nishio S, Emori C, Wiseman B, Fahrenkamp D, Dioguardi E, Zamora-Caballero S, Bokhove M, Han L, Stsiapanava A, Algarra B, Lu Y, Kodani M, Bainbridge RE, Komondor KM, Carlson AE, Landreh M, de Sanctis D, Yasumasu S, Ikawa M, Jovine L., Cell. March 14, 2024; 187 (6): 1440-1459.e24.   


Hybridization led to a rewired pluripotency network in the allotetraploid Xenopus laevis., Phelps WA, Hurton MD, Ayers TN, Carlson AE, Rosenbaum JC, Lee MT., Elife. October 3, 2023; 12   


Xenopus laevis lack the critical sperm factor PLCζ., Bainbridge RE, Rosenbaum JC, Sau P, Carlson AE., bioRxiv. February 3, 2023;   


Phosphate position is key in mediating transmembrane ion channel TMEM16A-phosphatidylinositol 4,5-bisphosphate interaction., Tembo M, Bainbridge RE, Lara-Santos C, Komondor KM, Daskivich GJ, Durrant JD, Rosenbaum JC, Carlson AE., J Biol Chem. August 1, 2022; 298 (8): 102264.   


Actin polymerization is not required for the fast block to polyspermy in the African clawed frog, Xenopus laevis., Tembo M, Sauer ML, Wisner BW, Beleny DO, Napolitano MA, Carlson AE., MicroPubl Biol. February 9, 2021; 2021   


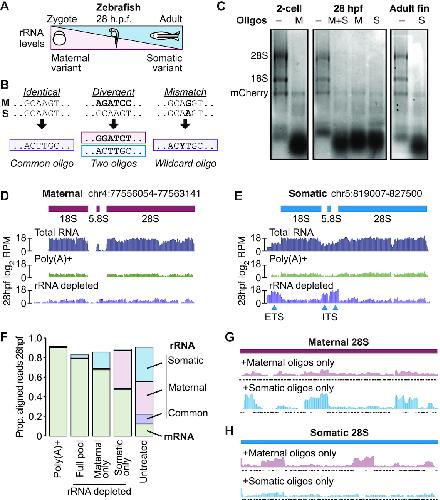
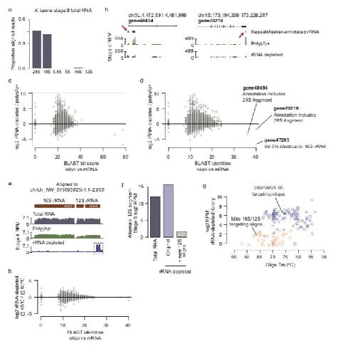
Optimized design of antisense oligomers for targeted rRNA depletion., Phelps WA, Carlson AE, Lee MT., Nucleic Acids Res. January 11, 2021; 49 (1): e5.   


Zinc protection of fertilized eggs is an ancient feature of sexual reproduction in animals., Wozniak KL, Bainbridge RE, Summerville DW, Tembo M, Phelps WA, Sauer ML, Wisner BW, Czekalski ME, Pasumarthy S, Hanson ML, Linderman MB, Luu CH, Boehm ME, Sanders SM, Buckley KM, Bain DJ, Nicotra ML, Lee MT, Carlson AE., PLoS Biol. July 1, 2020; 18 (7): e3000811.   


Phosphatidylinositol 4,5-bisphosphate (PIP2) and Ca2+ are both required to open the Cl- channel TMEM16A., Tembo M, Wozniak KL, Bainbridge RE, Carlson AE., J Biol Chem. August 16, 2019; 294 (33): 12556-12564.


The TMEM16A channel mediates the fast polyspermy block in Xenopus laevis., Wozniak KL, Phelps WA, Tembo M, Lee MT, Carlson AE., J Gen Physiol. September 3, 2018; 150 (9): 1249-1259.   


PLC and IP3-evoked Ca2+ release initiate the fast block to polyspermy in Xenopus laevis eggs., Wozniak KL, Tembo M, Phelps WA, Lee MT, Carlson AE., J Gen Physiol. September 3, 2018; 150 (9): 1239-1248.   


Extracellular Ca2+ Is Required for Fertilization in the African Clawed Frog, Xenopus laevis., Wozniak KL, Mayfield BL, Duray AM, Tembo M, Beleny DO, Napolitano MA, Sauer ML, Wisner BW, Carlson AE., PLoS One. January 23, 2017; 12 (1): e0170405.   


Flavonoid regulation of HCN2 channels., Carlson AE, Rosenbaum JC, Brelidze TI, Klevit RE, Zagotta WN., J Biol Chem. November 15, 2013; 288 (46): 33136-45.


Flavonoid regulation of EAG1 channels., Carlson AE, Brelidze TI, Zagotta WN., J Gen Physiol. March 1, 2013; 141 (3): 347-58.   


Dequalinium: a novel, high-affinity blocker of CNGA1 channels., Rosenbaum T, Islas LD, Carlson AE, Gordon SE., J Gen Physiol. January 1, 2003; 121 (1): 37-47.   

???pagination.result.page??? 1