Click here to close Hello! We notice that you are using Internet Explorer, which is not supported by Xenbase and may cause the site to display incorrectly. We suggest using a current version of Chrome, FireFox, or Safari.

Profile Publications (31)
XB-PERS-4947

Publications By Yuki Shibata

???pagination.result.count???

???pagination.result.page??? 1


Local Thyroid Hormone Activation or Inactivation by Deiodinases Regulates Intestinal Remodeling and Tail Resorption during Xenopus Metamorphosis., Shibata Y, Fujimoto K, Hasebe T., Thyroid. December 3, 2025; 35 (12): 1430-1442.


Direct activation of folate receptor 4 by thyroid hormone suggests its role in the development of adult intestinal epithelium during Xenopus laevis metamorphosis., Fujimoto K, Shibata Y, Okada M, Shi YB, Hasebe T., Dev Biol. November 12, 2025; 530 12-20.


Involvement of Tead4, an effector of Hippo signaling, in intestinal remodeling during Xenopus laevis metamorphosis., Iwaki T, Shimodaira T, Shibata Y, Fujimoto K, Nakada T, Hasebe T., Dev Biol. January 22, 2025; 529 213-218.


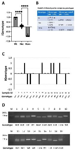
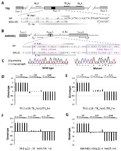
Simplifying Genotyping of Mutants from Genome Editing with a Parallel qPCR-Based iGenotype Index., Fu L, Wang S, Liu L, Shibata Y, Okada M, Luu N, Shi YB., Cells. January 29, 2024; 13 (3):   


Protocols for transgenesis at a safe harbor site in the Xenopus laevis genome using CRISPR-Cas9., Shibata Y, Okumura A, Mochii M, Suzuki KT., STAR Protoc. September 15, 2023; 4 (3): 102382.   


Competitive PCR with dual fluorescent primers enhances the specificity and reproducibility of genotyping animals generated from genome editing., Fu L, Ma E, Okada M, Shibata Y, Shi YB., Cell Biosci. May 11, 2023; 13 (1): 83.   


Comparative Analysis of Transcriptome Profiles Reveals Distinct and Organ-Dependent Genomic and Nongenomic Actions of Thyroid Hormone in Xenopus tropicalis Tadpoles., Wang S, Shibata Y, Tanizaki Y, Zhang H, Yan W, Fu L, Shi YB., Thyroid. April 1, 2023; 33 (4): 511-522.


Thyroid hormone receptor knockout prevents the loss of Xenopus tail regeneration capacity at metamorphic climax., Wang S, Shibata Y, Fu L, Tanizaki Y, Luu N, Bao L, Peng Z, Shi YB., Cell Biosci. February 23, 2023; 13 (1): 40.   


Organ-specific effects on target binding due to knockout of thyroid hormone receptor α during Xenopus metamorphosis., Tanizaki Y, Zhang H, Shibata Y, Shi YB., Dev Growth Differ. January 1, 2023; 65 (1): 23-28.   


Cell cycle activation in thyroid hormone-induced apoptosis and stem cell development during Xenopus intestinal metamorphosis., Tanizaki Y, Shibata Y, Na W, Shi YB., Front Endocrinol (Lausanne). January 1, 2023; 14 1184013.   


CRISPR/Cas9-based simple transgenesis in Xenopus laevis., Shibata Y, Suzuki M, Hirose N, Takayama A, Sanbo C, Inoue T, Umesono Y, Agata K, Ueno N, Suzuki KT, Mochii M., Dev Biol. September 1, 2022; 489 76-83.   


Thyroid hormone receptor α controls larval intestinal epithelial cell death by regulating the CDK1 pathway., Tanizaki Y, Zhang H, Shibata Y, Shi YB., Commun Biol. February 7, 2022; 5 (1): 112.   


Thyroid Hormone Receptor α Controls the Hind Limb Metamorphosis by Regulating Cell Proliferation and Wnt Signaling Pathways in Xenopus tropicalis., Tanizaki Y, Shibata Y, Zhang H, Shi YB., Int J Mol Sci. January 22, 2022; 23 (3):   


Thyroid Hormone Receptor Is Essential for Larval Epithelial Apoptosis and Adult Epithelial Stem Cell Development but Not Adult Intestinal Morphogenesis during Xenopus tropicalis Metamorphosis., Shibata Y, Tanizaki Y, Zhang H, Lee H, Dasso M, Shi YB., Cells. March 3, 2021; 10 (3):   


Analysis of Thyroid Hormone Receptor α-Knockout Tadpoles Reveals That the Activation of Cell Cycle Program Is Involved in Thyroid Hormone-Induced Larval Epithelial Cell Death and Adult Intestinal Stem Cell Development During Xenopus tropicalis Metamorphosis., Tanizaki Y, Shibata Y, Zhang H, Shi YB., Thyroid. January 1, 2021; 31 (1): 128-142.


The development of adult intestinal stem cells: Insights from studies on thyroid hormone-dependent anuran metamorphosis., Shi YB, Shibata Y, Tanizaki Y, Fu L., Vitam Horm. January 1, 2021; 116 269-293.


Thyroid hormone receptor beta is critical for intestinal remodeling during Xenopus tropicalis metamorphosis., Shibata Y, Tanizaki Y, Shi YB., Cell Biosci. March 27, 2020; 10 46.   


Knocking out histone methyltransferase PRMT1 leads to stalled tadpole development and lethality in Xenopus tropicalis., Shibata Y, Okada M, Miller TC, Shi YB., Biochim Biophys Acta Gen Subj. March 1, 2020; 1864 (3): 129482.


Organ-Specific Requirements for Thyroid Hormone Receptor Ensure Temporal Coordination of Tissue-Specific Transformations and Completion of Xenopus Metamorphosis., Shibata Y, Wen L, Okada M, Shi YB., Thyroid. February 1, 2020; 30 (2): 300-313.


Functional Studies of Transcriptional Cofactors via Microinjection-Mediated Gene Editing in Xenopus., Shibata Y, Bao L, Fu L, Shi B, Shi YB., Methods Mol Biol. January 1, 2019; 1874 507-524.


Thyroid Hormone Receptor α Controls Developmental Timing and Regulates the Rate and Coordination of Tissue-Specific Metamorphosis in Xenopus tropicalis., Wen L, Shibata Y, Su D, Fu L, Luu N, Shi YB., Endocrinology. June 1, 2017; 158 (6): 1985-1998.   


Molecular and cellular characterization of urinary bladder-type aquaporin in Xenopus laevis., Shibata Y, Katayama I, Nakakura T, Ogushi Y, Okada R, Tanaka S, Suzuki M., Gen Comp Endocrinol. October 1, 2015; 222 11-9.   


Molecular machinery for vasotocin-dependent transepithelial water movement in amphibians: aquaporins and evolution., Suzuki M, Shibata Y, Ogushi Y, Okada R., Biol Bull. August 1, 2015; 229 (1): 109-19.


Gene expression and localization of two types of AQP5 in Xenopus tropicalis under hydration and dehydration., Shibata Y, Sano T, Tsuchiya N, Okada R, Mochida H, Tanaka S, Suzuki M., Am J Physiol Regul Integr Comp Physiol. July 1, 2014; 307 (1): R44-56.


Novel vasotocin-regulated aquaporins expressed in the ventral skin of semiaquatic anuran amphibians: evolution of cutaneous water-absorbing mechanisms., Saitoh Y, Ogushi Y, Shibata Y, Okada R, Tanaka S, Suzuki M., Endocrinology. June 1, 2014; 155 (6): 2166-77.


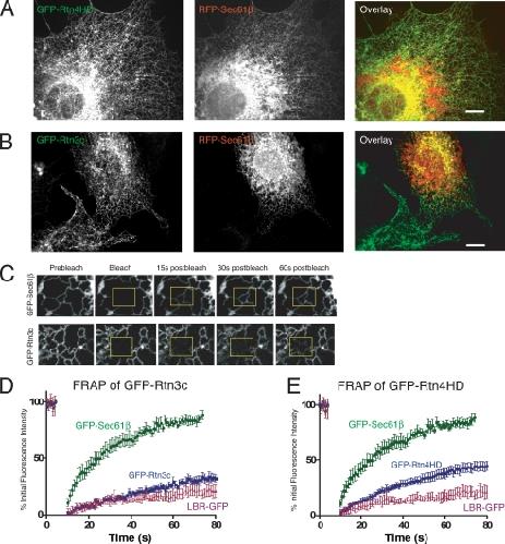
The reticulon and DP1/Yop1p proteins form immobile oligomers in the tubular endoplasmic reticulum., Shibata Y, Voss C, Rist JM, Hu J, Rapoport TA, Prinz WA, Voeltz GK., J Biol Chem. July 4, 2008; 283 (27): 18892-904.   


The signal sequence coding region promotes nuclear export of mRNA., Palazzo AF, Springer M, Shibata Y, Lee CS, Dias AP, Rapoport TA., PLoS Biol. December 1, 2007; 5 (12): e322.   


Expression profile of Xenopus banded hedgehog, a homolog of mouse Indian hedgehog, is related to the late development of endochondral ossification in Xenopus laevis., Moriishi T, Shibata Y, Tsukazaki T, Yamaguchi A., Biochem Biophys Res Commun. March 25, 2005; 328 (4): 867-73.


Amiloride-blockable acid-sensing ion channels are leading acid sensors expressed in human nociceptors., Ugawa S, Ueda T, Ishida Y, Nishigaki M, Shibata Y, Shimada S., J Clin Invest. October 1, 2002; 110 (8): 1185-90.


An alternatively spliced gene encoding a Y-box protein showing maternal expression and tissue-specific zygotic expression in the ascidian embryo., Wada MR, Ohtani Y, Shibata Y, Tanaka KJ, Tanimoto N, Nishikata T., Dev Growth Differ. December 1, 1998; 40 (6): 631-40.


Molecular cloning of a human cDNA encoding a novel protein, DAD1, whose defect causes apoptotic cell death in hamster BHK21 cells., Nakashima T, Sekiguchi T, Kuraoka A, Fukushima K, Shibata Y, Komiyama S, Nishimoto T., Mol Cell Biol. October 1, 1993; 13 (10): 6367-74.

???pagination.result.page??? 1