Click here to close Hello! We notice that you are using Internet Explorer, which is not supported by Xenbase and may cause the site to display incorrectly. We suggest using a current version of Chrome, FireFox, or Safari.

Profile Publications (148)
XB-PERS-4943

Publications By Xianrui Chen

???pagination.result.count???

???pagination.result.page??? 1 2 3 ???pagination.result.next???


Plasma membrane CYBDOM proteins catalyse apoplastic AsA regeneration and interact with RbohD to activate autophagy and drought tolerance in plants., Chen X, Jin S, Du H, Liu Z, Hou C, Tang L, Wang Y, Wang Y, Yang Z, Zhao T, Ma J, Zhang L, Li M, Qi D, Li W, Wang X, Sun R, Moore JP, Liu Y, Lin J, Deng X., Nat Plants. August 1, 2025; 11 (8): 1681-1699.


Negative regulation of APC/C activation by MAPK-mediated attenuation of Cdc20Slp1 under stress., Sun L, Chen X, Song C, Shi W, Liu L, Bai S, Wang X, Chen J, Jiang C, Wang SM, Luo ZQ, Wang R, Wang Y, Jin QW., Elife. October 16, 2024; 13   


Measuring Molecular Diffusion in Self-Organizing Xenopus Extracts by Fluorescence Correlation Spectroscopy., Huang WYC, Ferrell JE, Cheng X., Methods Mol Biol. January 1, 2024; 2740 107-115.


Molecular mechanism of EAG1 channel inhibition by imipramine binding to the PAS domain., Wang ZJ, Ghorbani M, Chen X, Tiwari PB, Klauda JB, Brelidze TI., J Biol Chem. December 28, 2023; 299 (12): 105391.   


Inhibition of TRPP3 by calmodulin through Ca2+/calmodulin-dependent protein kinase II., Liu X, Wang Y, Weng Z, Xu Q, Zhou C, Tang J, Chen XZ., Cell Insight. April 1, 2023; 2 (2): 100088.   


Regulation of PKD2 channel function by TACAN., Liu X, Zhang R, Fatehi M, Wang Y, Long W, Tian R, Deng X, Weng Z, Xu Q, Light PE, Tang J, Chen XZ., J Physiol. January 1, 2023; 601 (1): 83-98.


Peptides Isolated from Amphibian Skin Secretions with Emphasis on Antimicrobial Peptides., Chen X, Liu S, Fang J, Zheng S, Wang Z, Jiao Y, Xia P, Wu H, Ma Z, Hao L., Toxins (Basel). October 21, 2022; 14 (10):   


Cytoplasmic organization promotes protein diffusion in Xenopus extracts., Huang WYC, Cheng X, Ferrell JE., Nat Commun. September 23, 2022; 13 (1): 5599.   


Single-Hit Inactivation Drove Tumor Suppressor Genes Out of the X Chromosome during Evolution., Wang X, Hu W, Li X, Huang D, Li Q, Chan H, Zeng J, Xie C, Chen H, Liu X, Gin T, Wang MH, Cheng ASL, Kang W, To KF, Plewczynski D, Zhang Q, Chen X, Chan DCW, Ko H, Wong SH, Yu J, Chan MTV, Zhang L, Wu WKK., Cancer Res. April 15, 2022; 82 (8): 1482-1491.


Bisphenol chemicals disturb intestinal homeostasis via Notch/Wnt signaling and induce mucosal barrier dysregulation and inflammation., Zhu M, Wei R, Li Y, Li J, Dong M, Chen X, Lv L, Qin Z., Sci Total Environ. March 1, 2022; 828 154444.


Ion permeation controlled by hydrophobic residues and proton binding in the proton-activated chloride channel., Cai R, Tang J, Chen XZ., iScience. November 1, 2021; 24 (12): 103395.   


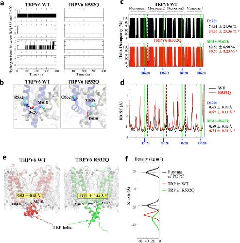
Auto-inhibitory intramolecular S5/S6 interaction in the TRPV6 channel regulates breast cancer cell migration and invasion., Cai R, Wang L, Liu X, Michalak M, Tang J, Peng JB, Chen XZ., Commun Biol. August 19, 2021; 4 (1): 990.   


Stapled, Long-Acting Xenopus GLP-1-Based Dual GLP-1/Glucagon Receptor Agonists with Potent Therapeutic Efficacy for Metabolic Disease., Han C, Sun Y, Yang Q, Zhou F, Chen X, Wu L, Sun L, Han J., Mol Pharm. August 2, 2021; 18 (8): 2906-2923.


Xenopus laevis Egg Extract Preparation and Live Imaging Methods for Visualizing Dynamic Cytoplasmic Organization., Cheng X, Ferrell JE., J Vis Exp. June 6, 2021; (172):


Identification of Triterpene Acids in Poria cocos Extract as Bile Acid Uptake Transporter Inhibitors., Cai H, Cheng Y, Zhu Q, Kong D, Chen X, Tamai I, Lu Y., Drug Metab Dispos. May 3, 2021; 49 (5): 353-360.


A novel homozygous mutation (p.N958K) of SLC12A3 in Gitelman syndrome is associated with endoplasmic reticulum stress., Tang W, Huang X, Liu Y, Lv Q, Li T, Song Y, Zhang X, Chen X, Shi Y., J Endocrinol Invest. March 1, 2021; 44 (3): 471-480.


Design of novel Xenopus GLP-1-based dual glucagon-like peptide 1 (GLP-1)/glucagon receptor agonists., Jiang N, Jing L, Li Q, Su S, Yang Q, Zhou F, Chen X, Han J, Tang C, Tang W., Eur J Med Chem. February 15, 2021; 212 113118.


Stapled and Xenopus Glucagon-Like Peptide 1 (GLP-1)-Based Dual GLP-1/Gastrin Receptor Agonists with Improved Metabolic Benefits in Rodent Models of Obesity and Diabetes., Chen X, Fu J, Zhou F, Yang Q, Wang J, Feng H, Jiang W, Jin L, Tang X, Jiang N, Yin J, Han J., J Med Chem. November 12, 2020; 63 (21): 12595-12613.


Sox17 and β-catenin co-occupy Wnt-responsive enhancers to govern the endoderm gene regulatory network., Mukherjee S, Chaturvedi P, Rankin SA, Fish MB, Wlizla M, Paraiso KD, MacDonald M, Chen X, Weirauch MT, Blitz IL, Cho KW, Zorn AM., Elife. September 7, 2020; 9   


RNA-Seq analysis on ets1 mutant embryos of Xenopus tropicalis identifies microseminoprotein beta gene 3 as an essential regulator of neural crest migration., Wang C, Qi X, Zhou X, Sun J, Cai D, Lu G, Chen X, Jiang Z, Yao YG, Chan WY, Zhao H., FASEB J. September 1, 2020; 34 (9): 12726-12738.


Rational design and biological evaluation of gemfibrozil modified Xenopus GLP-1 derivatives as long-acting hypoglycemic agents., Han J, Fu J, Yang Q, Zhou F, Chen X, Li C, Yin J., Eur J Med Chem. July 15, 2020; 198 112389.


FXR1 splicing is important for muscle development and biomolecular condensates in muscle cells., Smith JA, Curry EG, Blue RE, Roden C, Dundon SER, Rodríguez-Vargas A, Jordan DC, Chen X, Lyons SM, Crutchley J, Anderson P, Horb ME, Gladfelter AS, Giudice J., J Cell Biol. April 6, 2020; 219 (4):   


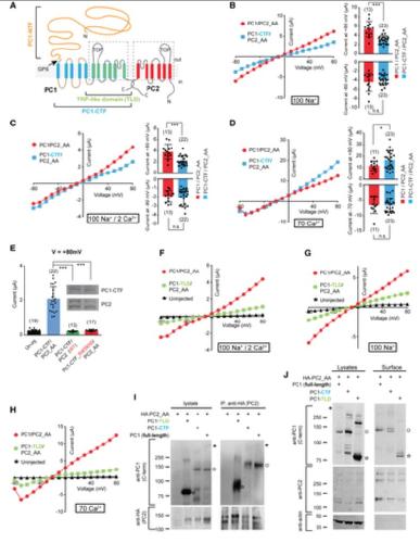
The ion channel function of polycystin-1 in the polycystin-1/polycystin-2 complex., Wang Z, Ng C, Liu X, Wang Y, Li B, Kashyap P, Chaudhry HA, Castro A, Kalontar EM, Ilyayev L, Walker R, Alexander RT, Qian F, Chen XZ, Yu Y., EMBO Rep. November 5, 2019; 20 (11): e48336.   


Spontaneous emergence of cell-like organization in Xenopus egg extracts., Cheng X, Ferrell JE., Science. November 1, 2019; 366 (6465): 631-637.


The chronic administration of two novel long-acting Xenopus glucagon-like peptide-1 analogs xGLP159 and xGLP296 potently improved systemic metabolism and glycemic control in rodent models., Han J, Meng T, Chen X, Han Y, Fu J, Zhou F, Fei Y, Li C., FASEB J. June 1, 2019; 33 (6): 7113-7125.


The effect of Xenopus laevis egg extracts with/without BRG1 on the development of preimplantation cloned mouse embryos., Chiang CY, Chen XY, Lin CT, Tang PC., Zygote. June 1, 2019; 27 (3): 143-152.


Activation of the calcium sensing receptor attenuates TRPV6-dependent intestinal calcium absorption., Lee JJ, Liu X, O'Neill D, Beggs MR, Weissgerber P, Flockerzi V, Chen XZ, Dimke H, Alexander RT., JCI Insight. April 23, 2019; 5


Palmitate Stimulates the Epithelial Sodium Channel by Elevating Intracellular Calcium, Reactive Oxygen Species, and Phosphoinositide 3-Kinase Activity., Wang QS, Liang C, Niu N, Yang X, Chen X, Song BL, Yu CJ, Wu MM, Zhang ZR, Ma HP., Oxid Med Cell Longev. December 2, 2018; 2018 7560610.   


Lipidation and conformational constraining for prolonging the effects of peptides: Xenopus glucagon-like peptide 1 analogues with potent and long-acting hypoglycemic activity., Han J, Huang Y, Chen X, Zhou F, Fei Y, Fu J., Eur J Pharm Sci. October 15, 2018; 123 111-123.


Rational design of dimeric lipidated Xenopus glucagon-like peptide 1 analogues as long-acting antihyperglycaemic agents., Han J, Huang Y, Chen X, Zhou F, Fei Y, Fu J., Eur J Med Chem. September 5, 2018; 157 177-187.


Apoptosis propagates through the cytoplasm as trigger waves., Cheng X, Ferrell JE., Science. August 10, 2018; 361 (6402): 607-612.


MASTL induces Colon Cancer progression and Chemoresistance by promoting Wnt/β-catenin signaling., Uppada SB, Gowrikumar S, Ahmad R, Kumar B, Szeglin B, Chen X, Smith JJ, Batra SK, Singh AB, Dhawan P., Mol Cancer. August 1, 2018; 17 (1): 111.   


Lithocholic Acid-Based Peptide Delivery System for an Enhanced Pharmacological and Pharmacokinetic Profile of Xenopus GLP-1 Analogs., Han J, Chen X, Zhao L, Fu J, Sun L, Zhang Y, Zhou F, Fei Y., Mol Pharm. July 2, 2018; 15 (7): 2840-2856.


Hydrophobic pore gates regulate ion permeation in polycystic kidney disease 2 and 2L1 channels., Zheng W, Yang X, Hu R, Cai R, Hofmann L, Wang Z, Hu Q, Liu X, Bulkley D, Yu Y, Tang J, Flockerzi V, Cao Y, Cao E, Chen XZ., Nat Commun. June 13, 2018; 9 (1): 2302.   


An ex vivo assay for screening glucocorticoid signaling disruption based on glucocorticoid-response gene transcription in Xenopus tails., Chen X, Li Y, Zhu M, Qin Z., J Environ Sci (China). April 1, 2018; 66 104-112.


Preparation and Pharmaceutical Characterizations of Lipidated Dimeric Xenopus Glucagon-Like Peptide-1 Conjugates., Han J, Zhou F, Fei Y, Chen X, Fu J, Qian H., Bioconjug Chem. February 21, 2018; 29 (2): 390-402.


Bisphenol F Disrupts Thyroid Hormone Signaling and Postembryonic Development in Xenopus laevis., Zhu M, Chen XY, Li YY, Yin NY, Faiola F, Qin ZF, Wei WJ., Environ Sci Technol. February 6, 2018; 52 (3): 1602-1611.


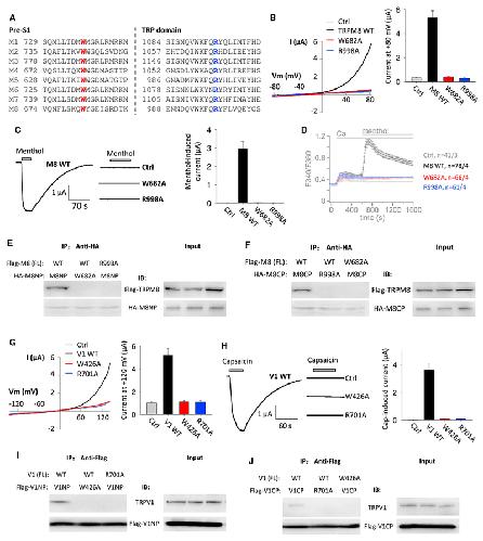
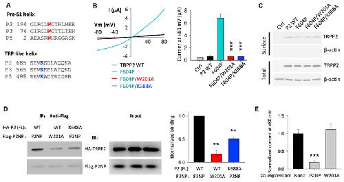
Direct Binding between Pre-S1 and TRP-like Domains in TRPP Channels Mediates Gating and Functional Regulation by PIP2., Zheng W, Cai R, Hofmann L, Nesin V, Hu Q, Long W, Fatehi M, Liu X, Hussein S, Kong T, Li J, Light PE, Tang J, Flockerzi V, Tsiokas L, Chen XZ., Cell Rep. February 6, 2018; 22 (6): 1560-1573.   


Identification and characterization of hydrophobic gate residues in TRP channels., Zheng W, Hu R, Cai R, Hofmann L, Hu Q, Fatehi M, Long W, Kong T, Tang J, Light P, Flockerzi V, Cao Y, Chen XZ., FASEB J. February 1, 2018; 32 (2): 639-653.


Xenopus-derived glucagon-like peptide-1 and polyethylene-glycosylated glucagon-like peptide-1 receptor agonists: long-acting hypoglycaemic and insulinotropic activities with potential therapeutic utilities., Han J, Fei Y, Zhou F, Chen X, Zhang Y, Liu L, Fu J., Br J Pharmacol. February 1, 2018; 175 (3): 544-557.


Micellar Nanomedicine of Novel Fatty Acid Modified Xenopus Glucagon-like Peptide-1: Improved Physicochemical Characteristics and Therapeutic Utilities for Type 2 Diabetes., Han J, Fei Y, Zhou F, Chen X, Zheng W, Fu J., Mol Pharm. November 6, 2017; 14 (11): 3954-3967.


Xenopus GLP-1-inspired discovery of novel GLP-1 receptor agonists as long-acting hypoglycemic and insulinotropic agents with significant therapeutic potential., Han J, Chen X, Wang Y, Fei Y, Zhou F, Zhang Y, Liu L, Si P, Fu J., Biochem Pharmacol. October 15, 2017; 142 155-167.


Differential abundance of CK1α provides selectivity for pharmacological CK1α activators to target WNT-dependent tumors., Li B, Orton D, Neitzel LR, Astudillo L, Shen C, Long J, Chen X, Kirkbride KC, Doundoulakis T, Guerra ML, Zaias J, Fei DL, Rodriguez-Blanco J, Thorne C, Wang Z, Jin K, Nguyen DM, Sands LR, Marchetti F, Abreu MT, Cobb MH, Capobianco AJ, Lee E, Robbins DJ., Sci Signal. June 27, 2017; 10 (485):


Optimization of the T3-induced Xenopus metamorphosis assay for detecting thyroid hormone signaling disruption of chemicals., Yao X, Chen X, Zhang Y, Li Y, Wang Y, Zheng Z, Qin Z, Zhang Q., J Environ Sci (China). February 1, 2017; 52 314-324.


Identification of Key Residues for Urate Specific Transport in Human Glucose Transporter 9 (hSLC2A9)., Long W, Panigrahi R, Panwar P, Wong K, O Neill D, Chen XZ, Lemieux MJ, Cheeseman CI., Sci Rep. January 24, 2017; 7 41167.   


Regulation of TRPP3 Channel Function by N-terminal Domain Palmitoylation and Phosphorylation., Zheng W, Yang J, Beauchamp E, Cai R, Hussein S, Hofmann L, Li Q, Flockerzi V, Berthiaume LG, Tang J, Chen XZ., J Biol Chem. December 2, 2016; 291 (49): 25678-25691.


[Cloning, prokaryotic expression and function of the Bufo bufo gargarizans tryptophan hydroxylase I gene]., Liu YF, Chen X, Ling H, Liu DC, Xia MY, Wang D., Yao Xue Xue Bao. July 1, 2016; 51 (7): 1158-64.


Research advances on animal genetics in China in 2015., Zhang B, Chen XF, Huang X, Yang X., Yi Chuan. June 20, 2016; 38 (6): 467-507.


The role and mechanisms of action of SIRT6 in the suppression of postoperative epidural scar formation., Fan X, Chen J, Shi D, Jia J, He J, Li L, Lei T, Chen X., Int J Mol Med. May 1, 2016; 37 (5): 1337-44.


Genes regulated by potassium channel tetramerization domain containing 15 (Kctd15) in the developing neural crest., Wong TC, Rebbert M, Wang C, Chen X, Heffer A, Zarelli VE, Dawid IB, Zhao H., Int J Dev Biol. January 1, 2016; 60 (4-6): 159-66.   

???pagination.result.page??? 1 2 3 ???pagination.result.next???