Click here to close Hello! We notice that you are using Internet Explorer, which is not supported by Xenbase and may cause the site to display incorrectly. We suggest using a current version of Chrome, FireFox, or Safari.

Profile Publications (18)
XB-PERS-4939

Publications By Thomas Naert

???pagination.result.count???

???pagination.result.page??? 1


Precise, predictable genome integrations by deep-learning-assisted design of microhomology-based templates., Naert T, Yamamoto T, Han S, Röck R, Horn M, Bethge P, Vladimirov N, Voigt FF, Figueiro-Silva J, Bachmann-Gagescu R, Vleminckx K, Helmchen F, Lienkamp SS., Nat Biotechnol. August 12, 2025;   


Deletion upstream of MAB21L2 highlights the importance of evolutionarily conserved non-coding sequences for eye development., Ceroni F, Cicekdal MB, Holt R, Sorokina E, Chassaing N, Clokie S, Naert T, Talbot LV, Muheisen S, Bax DA, Kesim Y, Kivuva EC, Vincent-Delorme C, Lienkamp SS, Plaisancié J, De Baere E, Calvas P, Vleminckx K, Semina EV, Ragge NK., Nat Commun. October 26, 2024; 15 (1): 9245.   


Mutations in the histone methyltransferase Ezh2 drive context-dependent leukemia in Xenopus tropicalis., Tulkens D, Boelens M, Naert T, Carron M, Demuynck S, Dewaele S, Van Isterdael G, Creytens D, Pieters T, Goossens S, Van Vlierberghe P, Vleminckx K., Leukemia. December 1, 2023; 37 (12): 2404-2413.


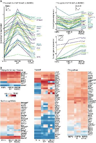
HNF1B Alters an Evolutionarily Conserved Nephrogenic Program of Target Genes., Grand K, Stoltz M, Rizzo L, Röck R, Kaminski MM, Salinas G, Getwan M, Naert T, Pichler R, Lienkamp SS., J Am Soc Nephrol. December 1, 2022; 34 (3): 412-432.   


CRISPR-SID: Identifying EZH2 as a druggable target for desmoid tumors via in vivo dependency mapping., Naert T, Tulkens D, Van Nieuwenhuysen T, Przybyl J, Demuynck S, van de Rijn M, Al-Jazrawe M, Alman BA, Coucke PJ, De Leeneer K, Vanhove C, Savvides SN, Creytens D, Vleminckx K., Proc Natl Acad Sci U S A. November 23, 2021; 118 (47):   


Deep learning is widely applicable to phenotyping embryonic development and disease., Naert T, Çiçek Ö, Ogar P, Bürgi M, Shaidani NI, Kaminski MM, Xu Y, Grand K, Vujanovic M, Prata D, Hildebrandt F, Brox T, Ronneberger O, Voigt FF, Helmchen F, Loffing J, Horb ME, Willsey HR, Lienkamp SS., Development. November 1, 2021; 148 (21):   


Maximizing CRISPR/Cas9 phenotype penetrance applying predictive modeling of editing outcomes in Xenopus and zebrafish embryos., Naert T, Tulkens D, Edwards NA, Carron M, Shaidani NI, Wlizla M, Boel A, Demuynck S, Horb ME, Coucke P, Willaert A, Zorn AM, Vleminckx K., Sci Rep. September 4, 2020; 10 (1): 14662.   


RBL1 (p107) functions as tumor suppressor in glioblastoma and small-cell pancreatic neuroendocrine carcinoma in Xenopus tropicalis., Naert T, Dimitrakopoulou D, Tulkens D, Demuynck S, Carron M, Noelanders R, Eeckhout L, Van Isterdael G, Deforce D, Vanhove C, Van Dorpe J, Creytens D, Vleminckx K., Oncogene. March 1, 2020; 39 (13): 2692-2706.   


Homozygous Null TBX4 Mutations Lead to Posterior Amelia with Pelvic and Pulmonary Hypoplasia., Kariminejad A, Szenker-Ravi E, Lekszas C, Tajsharghi H, Moslemi AR, Naert T, Tran HT, Ahangari F, Rajaei M, Nasseri M, Haaf T, Azad A, Superti-Furga A, Maroofian R, Ghaderi-Sohi S, Najmabadi H, Abbaszadegan MR, Vleminckx K, Nikuei P, Reversade B., Am J Hum Genet. December 5, 2019; 105 (6): 1294-1301.   


CRISPR/Cas9 disease models in zebrafish and Xenopus: The genetic renaissance of fish and frogs., Naert T, Vleminckx K., Drug Discov Today Technol. August 1, 2018; 28 41-52.


RSPO2 inhibition of RNF43 and ZNRF3 governs limb development independently of LGR4/5/6., Szenker-Ravi E, Altunoglu U, Leushacke M, Bosso-Lefèvre C, Khatoo M, Thi Tran H, Naert T, Noelanders R, Hajamohideen A, Beneteau C, de Sousa SB, Karaman B, Latypova X, Başaran S, Yücel EB, Tan TT, Vlaminck L, Nayak SS, Shukla A, Girisha KM, Le Caignec C, Soshnikova N, Uyguner ZO, Vleminckx K, Barker N, Kayserili H, Reversade B., Nature. May 1, 2018; 557 (7706): 564-569.   


CRISPR/Cas9-Mediated Knockout of Rb1 in Xenopus tropicalis., Naert T, Vleminckx K., Methods Mol Biol. January 1, 2018; 1726 177-193.


Cancer Models in Xenopus tropicalis by CRISPR/Cas9 Mediated Knockout of Tumor Suppressors., Naert T, Vleminckx K., Methods Mol Biol. January 1, 2018; 1865 147-161.


Genotyping of CRISPR/Cas9 Genome Edited Xenopus tropicalis., Naert T, Vleminckx K., Methods Mol Biol. January 1, 2018; 1865 67-82.


Methods for CRISPR/Cas9 Xenopus tropicalis Tissue-Specific Multiplex Genome Engineering., Naert T, Vleminckx K., Methods Mol Biol. January 1, 2018; 1865 33-54.


TALENs and CRISPR/Cas9 fuel genetically engineered clinically relevant Xenopus tropicalis tumor models., Naert T, Van Nieuwenhuysen T, Vleminckx K., Genesis. January 1, 2017; 55 (1-2):   


CRISPR/Cas9 mediated knockout of rb1 and rbl1 leads to rapid and penetrant retinoblastoma development in Xenopus tropicalis., Naert T, Colpaert R, Van Nieuwenhuysen T, Dimitrakopoulou D, Leoen J, Haustraete J, Boel A, Steyaert W, Lepez T, Deforce D, Willaert A, Creytens D, Vleminckx K., Sci Rep. October 14, 2016; 6 35264.   


TALEN-mediated apc mutation in Xenopus tropicalis phenocopies familial adenomatous polyposis., Van Nieuwenhuysen T, Naert T, Tran HT, Van Imschoot G, Geurs S, Sanders E, Creytens D, Van Roy F, Vleminckx K., Oncoscience. May 19, 2015; 2 (5): 555-66.   

???pagination.result.page??? 1