Click here to close Hello! We notice that you are using Internet Explorer, which is not supported by Xenbase and may cause the site to display incorrectly. We suggest using a current version of Chrome, FireFox, or Safari.

Profile Publications (11)
XB-PERS-4937

Publications By Miho Matsuda

???pagination.result.count???

???pagination.result.page??? 1


Prickle2 regulates apical junction remodeling and tissue fluidity during vertebrate neurulation., Matsuda M, Sokol SY., J Cell Biol. February 7, 2025; 224 (4):


Mechanical control of neural plate folding by apical domain alteration., Matsuda M, Rozman J, Ostvar S, Kasza KE, Sokol SY., Nat Commun. December 20, 2023; 14 (1): 8475.   


Role of K364 next to the active site cysteine in voltage-dependent phosphatase activity of Ci-VSP., Paixao IC, Mizutani N, Matsuda M, Andriani RT, Kawai T, Nakagawa A, Okochi Y, Okamura Y., Biophys J. January 20, 2023;


A feedback loop between lamellipodial extension and HGF-ERK signaling specifies leader cells during collective cell migration., Hino N, Matsuda K, Jikko Y, Maryu G, Sakai K, Imamura R, Tsukiji S, Aoki K, Terai K, Hirashima T, Trepat X, Matsuda M., Dev Cell. September 10, 2022; 57 (19): 2290-2304.e7.


Lmo7 recruits myosin II heavy chain to regulate actomyosin contractility and apical domain size in Xenopus ectoderm., Matsuda M, Chu CW, Sokol SY., Development. May 15, 2022; 149 (10):   


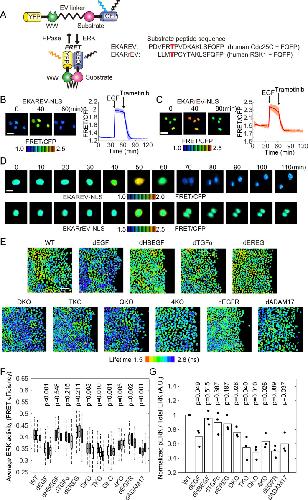
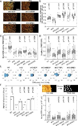
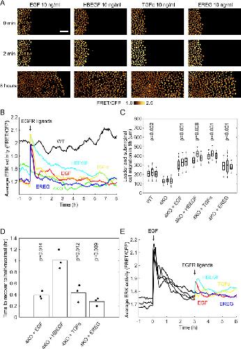
Redundant roles of EGFR ligands in the ERK activation waves during collective cell migration., Lin S, Hirayama D, Maryu G, Matsuda K, Hino N, Deguchi E, Aoki K, Iwamoto R, Terai K, Matsuda M., Life Sci Alliance. January 19, 2021; 5 (1):   


Xenopus neural tube closure: A vertebrate model linking planar cell polarity to actomyosin contractions., Matsuda M, Sokol SY., Curr Top Dev Biol. January 1, 2021; 145 41-60.


Multiplexed Fluorescence Imaging of ERK and Akt Activities and Cell-cycle Progression., Maryu G, Matsuda M, Aoki K., Cell Struct Funct. May 22, 2016; 41 (2): 81-92.


Tracing the emergence of a novel sex-determining gene in medaka, Oryzias luzonensis., Myosho T, Otake H, Masuyama H, Matsuda M, Kuroki Y, Fujiyama A, Naruse K, Hamaguchi S, Sakaizumi M., Genetics. May 1, 2012; 191 (1): 163-70.


Water adaptation strategy in anuran amphibians: molecular diversity of aquaporin., Ogushi Y, Akabane G, Hasegawa T, Mochida H, Matsuda M, Suzuki M, Tanaka S., Endocrinology. January 1, 2010; 151 (1): 165-73.


Human aquaporin adipose (AQPap) gene. Genomic structure, promoter analysis and functional mutation., Kondo H, Shimomura I, Kishida K, Kuriyama H, Makino Y, Nishizawa H, Matsuda M, Maeda N, Nagaretani H, Kihara S, Kurachi Y, Nakamura T, Funahashi T, Matsuzawa Y., Eur J Biochem. April 1, 2002; 269 (7): 1814-26.

???pagination.result.page??? 1