Click here to close Hello! We notice that you are using Internet Explorer, which is not supported by Xenbase and may cause the site to display incorrectly. We suggest using a current version of Chrome, FireFox, or Safari.

Profile Publications (9)
XB-PERS-4925

Publications By Vanja Krneta-Stankic

???pagination.result.count???

???pagination.result.page??? 1


The dynamics of tubulogenesis in development and disease., Romero A, Walker BL, Krneta-Stankic V, Gerner-Mauro K, Youmans L, Miller RK., Development. February 1, 2025; 152 (3):


A comparative study of cellular diversity between the Xenopus pronephric and mouse metanephric nephron., Corkins ME, Achieng M, DeLay BD, Krneta-Stankic V, Cain MP, Walker BL, Chen J, Lindström NO, Miller RK., Kidney Int. January 1, 2023; 103 (1): 77-86.   


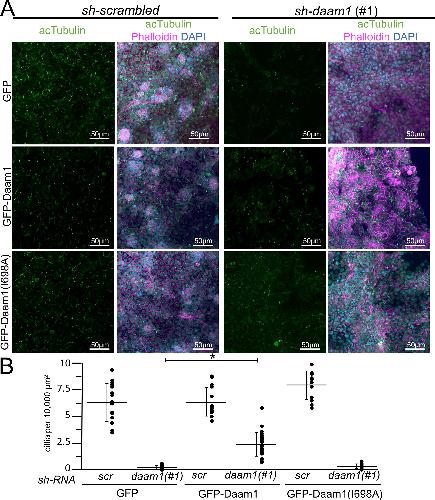
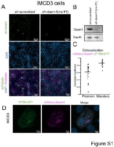
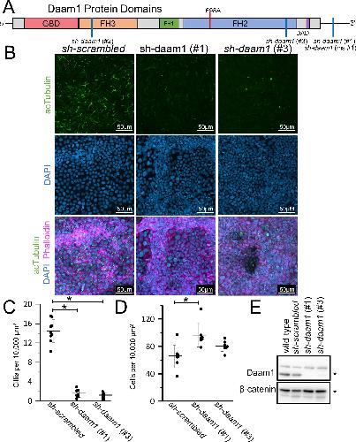
The Wnt/PCP formin Daam1 drives cell-cell adhesion during nephron development., Krneta-Stankic V, Corkins ME, Paulucci-Holthauzen A, Kloc M, Gladden AB, Miller RK., Cell Rep. July 6, 2021; 36 (1): 109340.   


Aquatic models of human ciliary diseases., Corkins ME, Krneta-Stankic V, Kloc M, Miller RK., Genesis. February 1, 2021; 59 (1-2): e23410.   


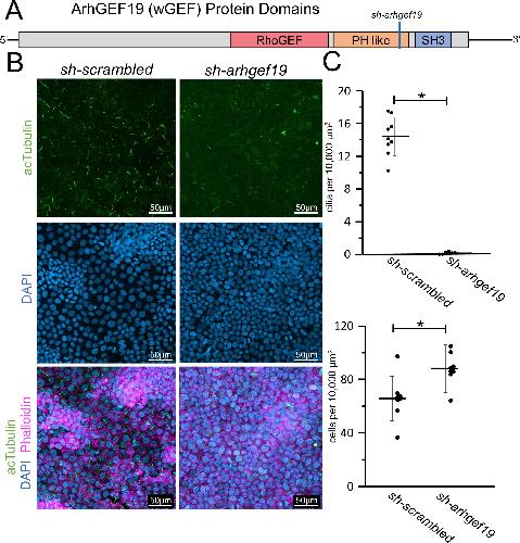
Divergent roles of the Wnt/PCP Formin Daam1 in renal ciliogenesis., Corkins ME, Krneta-Stankic V, Kloc M, McCrea PD, Gladden AB, Miller RK., PLoS One. August 30, 2019; 14 (8): e0221698.   


Transgenic Xenopus laevis Line for In Vivo Labeling of Nephrons within the Kidney., Corkins ME, Hanania HL, Krneta-Stankic V, DeLay BD, Pearl EJ, Lee M, Ji H, Davidson AJ, Horb ME, Miller RK., Genes (Basel). April 6, 2018; 9 (4):   


Xenopus: leaping forward in kidney organogenesis., Krneta-Stankic V, DeLay BD, Miller RK., Pediatr Nephrol. April 1, 2017; 32 (4): 547-555.


Technique to Target Microinjection to the Developing Xenopus Kidney., DeLay BD, Krneta-Stankic V, Miller RK., J Vis Exp. May 3, 2016; (111):


Temporal and spatial patterning of axial myotome fibers in Xenopus laevis., Krneta-Stankic V, Sabillo A, Domingo CR., Dev Dyn. April 1, 2010; 239 (4): 1162-77.

???pagination.result.page??? 1