Click here to close Hello! We notice that you are using Internet Explorer, which is not supported by Xenbase and may cause the site to display incorrectly. We suggest using a current version of Chrome, FireFox, or Safari.

Profile Publications (8)
XB-PERS-4869

Publications By Yoshihiko Umesono

???pagination.result.count???

???pagination.result.page??? 1


Step-by-Step Protocol for Making a Knock-In Xenopus laevis to Visualize Endogenous Gene Expression., Kagawa N, Umesono Y, Suzuki KT, Mochii M., Dev Growth Differ. June 9, 2025; 67 (5): 293-302.   


A CRISPR-Cas9-mediated versatile method for targeted integration of a fluorescent protein gene to visualize endogenous gene expression in Xenopus laevis., Mochii M, Akizuki K, Ossaka H, Kagawa N, Umesono Y, Suzuki KT., Dev Biol. February 1, 2024; 506 42-51.   


CRISPR/Cas9-based simple transgenesis in Xenopus laevis., Shibata Y, Suzuki M, Hirose N, Takayama A, Sanbo C, Inoue T, Umesono Y, Agata K, Ueno N, Suzuki KT, Mochii M., Dev Biol. September 1, 2022; 489 76-83.   


Identification and characterization of a fibroblast growth factor gene in the planarian Dugesia japonica., Auwal MA, Kashima M, Nishimura O, Hosoda K, Motoishi M, Kamimura A, Okumura A, Agata K, Umesono Y., Dev Growth Differ. December 1, 2020; 62 (9): 527-539.


Cell type-specific transcriptome analysis unveils secreted signaling molecule genes expressed in apical epithelial cap during appendage regeneration., Okumura A, Hayashi T, Ebisawa M, Yoshimura M, Sasagawa Y, Nikaido I, Umesono Y, Mochii M., Dev Growth Differ. December 1, 2019; 61 (9): 447-456.   


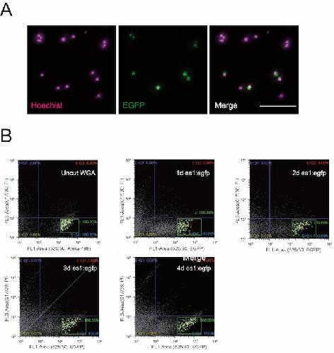
A transgenic reporter under control of an es1 promoter/enhancer marks wound epidermis and apical epithelial cap during tail regeneration in Xenopus laevis tadpole., Sato K, Umesono Y, Mochii M., Dev Biol. January 15, 2018; 433 (2): 404-415.   


Simple blood-feeding method for live imaging of gut tube remodeling in regenerating planarians., Hosoda K, Morimoto M, Motoishi M, Nishimura O, Agata K, Umesono Y., Dev Growth Differ. April 1, 2016; 58 (3): 260-9.


FGFR-related gene nou-darake restricts brain tissues to the head region of planarians., Cebrià F, Kobayashi C, Umesono Y, Nakazawa M, Mineta K, Ikeo K, Gojobori T, Itoh M, Taira M, Sánchez Alvarado A, Agata K., Nature. October 10, 2002; 419 (6907): 620-4.

???pagination.result.page??? 1