|
XB-PERS-4854
Publications By Annie L Godwin
???pagination.result.count??????pagination.result.page??? 1
|
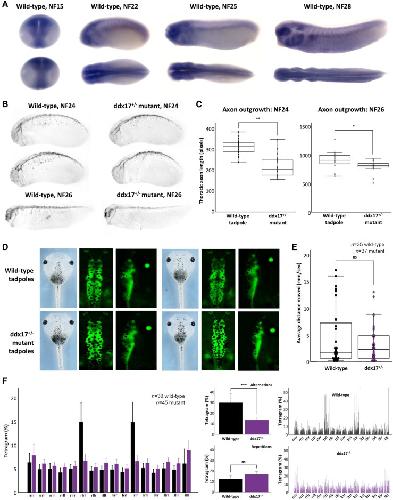
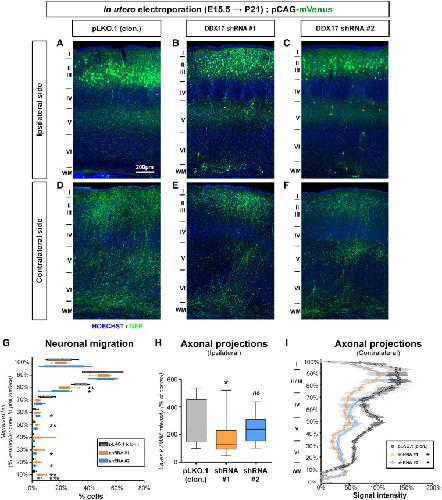
Monoallelic de novo variants in DDX17 cause a neurodevelopmental disorder., Seaby EG, Godwin A, Meyer-Dilhet G, Clerc V, Grand X, Fletcher T, Monteiro L, Kerkhofs M, Carelli V, Palombo F, Seri M, Olivucci G, Grippa M, Ciaccio C, D'Arrigo S, Iascone M, Bermudez M, Fischer J, Di Donato N, Goesswein S, Leung ML, Koboldt DC, Myers C, Arnadottir GA, Stefansson K, Sulem P, Goldberg EM, Bruel AL, Tran Mau Them F, Willems M, Bjornsson HT, Hognason HB, Thorolfsdottir ET, Agolini E, Novelli A, Zampino G, Onesimo R, Lachlan K, Baralle D, Rehm HL, O'Donnell-Luria A, Courchet J, Guille M, Bourgeois CF, Ennis S., Brain. October 15, 2024; |
|
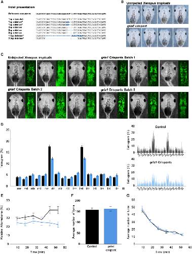
Modelling human genetic disorders in Xenopus tropicalis., Willsey HR, Seaby EG, Godwin A, Ennis S, Guille M, Grainger RM., Dis Model Mech. May 1, 2024; 17 (5): |
|
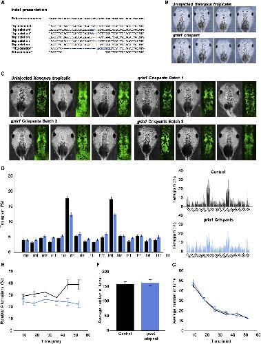
Bi-allelic ACBD6 variants lead to a neurodevelopmental syndrome with progressive and complex movement disorders., Kaiyrzhanov R, Rad A, Lin SJ, Bertoli-Avella A, Kallemeijn WW, Godwin A, Zaki MS, Huang K, Lau T, Petree C, Efthymiou S, Karimiani EG, Hempel M, Normand EA, Rudnik-Schöneborn S, Schatz UA, Baggelaar MP, Ilyas M, Sultan T, Alvi JR, Ganieva M, Fowler B, Aanicai R, Tayfun GA, Al Saman A, Alswaid A, Amiri N, Asilova N, Shotelersuk V, Yeetong P, Azam M, Babaei M, Monajemi GB, Mohammadi P, Samie S, Banu SH, Pinto Basto J, Kortüm F, Bauer M, Bauer P, Beetz C, Garshasbi M, Issa AH, Eyaid W, Ahmed H, Hashemi N, Hassanpour K, Herman I, Ibrohimov S, Abdul-Majeed BA, Imdad M, Isrofilov M, Kaiyal Q, Khan S, Kirmse B, Koster J, Lourenço CM, Mitani T, Moldovan O, Murphy D, Najafi M, Pehlivan D, Rocha ME, Salpietro V, Schmidts M, Shalata A, Mahroum M, Talbeya JK, Taylor RW, Vazquez D, Vetro A, Waterham HR, Zaman M, Schrader TA, Chung WK, Guerrini R, Lupski JR, Gleeson J, Suri M, Jamshidi Y, Bhatia KP, Vona B, Schrader M, Severino M, Guille M, Tate EW, Varshney GK, Houlden H, Maroofian R., Brain. April 4, 2024; 147 (4): 1436-1456. |
|
CRISPR/Cas9 Gene Disruption Studies in F0 Xenopus Tadpoles: Understanding Development and Disease in the Frog., Abu-Daya A, Godwin A., Methods Mol Biol. January 1, 2023; 2633 111-130. |
|
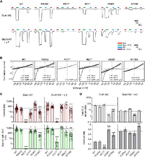
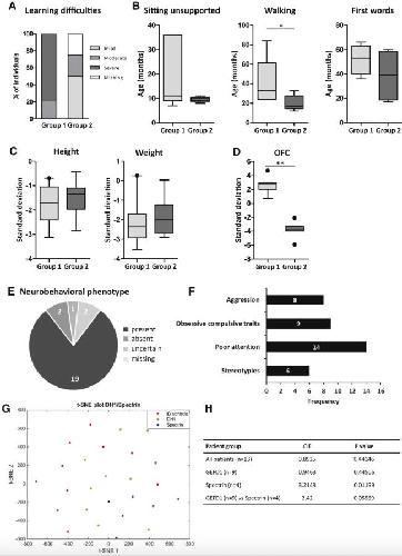
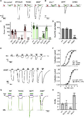
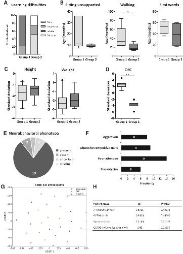
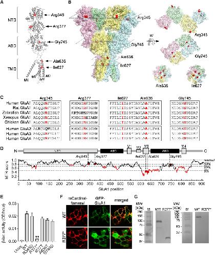
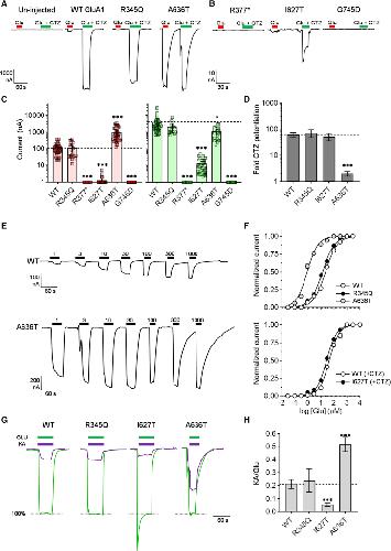
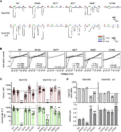
Identification and functional evaluation of GRIA1 missense and truncation variants in individuals with ID: An emerging neurodevelopmental syndrome., Ismail V, Zachariassen LG, Godwin A, Sahakian M, Ellard S, Stals KL, Baple E, Brown KT, Foulds N, Wheway G, Parker MO, Lyngby SM, Pedersen MG, Desir J, Bayat A, Musgaard M, Guille M, Kristensen AS, Baralle D., Am J Hum Genet. June 7, 2022; 109 (7): 1217-1241. |
|
Anaplastic lymphoma kinase (alk), a neuroblastoma associated gene, is expressed in neural crest domains during embryonic development of Xenopus., Moreno MM, Barrell WB, Godwin A, Guille M, Liu KJ., Gene Expr Patterns. June 19, 2021; 40 119183. |
|
Biallelic variants in COPB1 cause a novel, severe intellectual disability syndrome with cataracts and variable microcephaly., Macken WL, Godwin A, Wheway G, Stals K, Nazlamova L, Ellard S, Alfares A, Aloraini T, AlSubaie L, Alfadhel M, Alajaji S, Wai HA, Self J, Douglas AGL, Kao AP, Guille M, Baralle D., Genome Med. February 25, 2021; 13 (1): 34. |
|
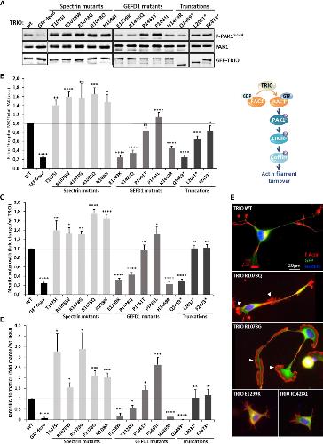
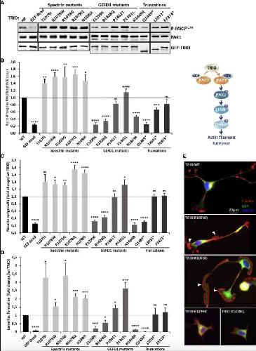
Opposite Modulation of RAC1 by Mutations in TRIO Is Associated with Distinct, Domain-Specific Neurodevelopmental Disorders., Barbosa S, Greville-Heygate S, Bonnet M, Godwin A, Fagotto-Kaufmann C, Kajava AV, Laouteouet D, Mawby R, Wai HA, Dingemans AJM, Hehir-Kwa J, Willems M, Capri Y, Mehta SG, Cox H, Goudie D, Vansenne F, Turnpenny P, Vincent M, Cogné B, Lesca G, Hertecant J, Rodriguez D, Keren B, Burglen L, Gérard M, Putoux A, C4RCD Research Group, Cantagrel V, Siquier-Pernet K, Rio M, Banka S, Sarkar A, Steeves M, Parker M, Clement E, Moutton S, Tran Mau-Them F, Piton A, de Vries BBA, Guille M, Debant A, Schmidt S, Baralle D., Am J Hum Genet. March 5, 2020; 106 (3): 338-355. |
???pagination.result.page??? 1
